Academic Editor

Article Metrics

  • Fig. 1.

    View in Article
    Full Image
  • Fig. 2.

    View in Article
    Full Image
  • Fig. 3.

    View in Article
    Full Image
  • Fig. 4.

    View in Article
    Full Image
  • Fig. 5.

    View in Article
    Full Image
  • Information

  • Download

  • Contents

Abstract

Background: Rats with a loss-of-function mutation in the contactin-associated protein-like 2 (Cntnap2) gene have been validated as an animal model of autism spectrum disorder (ASD). Similar to many autistic individuals, Cntnap2 knock-out rats (Cntnap2-/-) are hyperreactive to sound as measured through the acoustic startle response. The brainstem region that mediates the acoustic startle response is the caudal pontine reticular nucleus (PnC), specifically giant neurons in the PnC. We previously reported a sex-dependent genotypic effect in the sound-evoked neuronal activity recorded from the PnC, whereby female Cntnap2-/- rats had a dramatic increase in sound-evoked responses compared with wildtype counterparts, but male Cntnap2-/- rats showed only a modest increase in PnC activity that cannot fully explain the largely increased startle in male Cntnap2-/- rats. The present study therefore investigates activation and histological properties of PnC giant neurons in Cntnap2-/- rats and wildtype littermates. Methods: The acoustic startle response was elicited by presenting rats with 95 dB startle pulses before rats were euthanized. PnC brain sections were stained and analyzed for the total number of PnC giant neurons and the percentage of giant neurons that expressed phosphorylated cAMP response element binding protein (pCREB) in response to startle stimuli. Additionally, in vitro electrophysiology was conducted to assess the resting state activity and intrinsic properties of PnC giant neurons. Results: Wildtype and Cntnap2-/- rats had similar total numbers of PnC giant neurons and similar levels of baseline pCREB expression, as well as similar numbers of giant neurons that were firing at rest. Increased startle magnitudes in Cntnap2-/- rats were associated with increased percentages of pCREB-expressing PnC giant neurons in response to startle stimuli. Male rats had increased pCREB-expressing PnC giant neurons compared with female rats, and the recruited giant neurons in males were also larger in soma size. Conclusions: Recruitment and size of PnC giant neurons are important factors for regulating the magnitude of the acoustic startle response in Cntnap2-/- rats, particularly in males. These findings allow for a better understanding of increased reactivity to sound in Cntnap2-/- rats and in CNTNAP2-associated disorders such as ASD.

1. Introduction

The contactin associated protein-like 2 (CNTNAP2) gene encodes for the contactin-associated protein-like 2 (CASPR2) protein, which is a neurexin-family cell adhesion protein that plays an important role in neurodevelopment, voltage-gated potassium channel clustering, myelination, and stabilizing synaptic connections. CNTNAP2 is primarily expressed in sensory pathways, including the cochlear nuclei and the pontine reticular formation (for review see [1]). Loss-of-function of the CNTNAP2 gene causes a syndromic neurodevelopmental disorder characterized by intellectual disability, speech impairment, early-onset seizures, and developmental regression [2]. Accordingly, CNTNAP2 mutations are associated with various neurological disorders in humans including epilepsy, schizophrenia, intellectual disability, and autism spectrum disorder (ASD) [2, 3, 4, 5, 6, 7].

Rats with a loss-of-function mutation in the Cntnap2 gene (Cntnap2-/- rats) have been validated as an animal model displaying core symptoms of ASD, as Cntnap2-/- rats show decreased sociability, decreased sensorimotor gating, increased sound avoidance, stereotypic behaviours, and delayed spatial learning [8, 9]. Previous studies from our lab have repeatedly reported that Cntnap2-/- rats have greatly increased reactivity to sound compared with wildtype (Cntnap2+/+) rats as measured through the acoustic startle response [8, 9, 10, 11], paralleling the increased acoustic startle response that has been observed in autistic individuals [12, 13]. The acoustic startle response is a highly translational measure, mediated by a well-conserved brainstem pathway in mammals. Thus, discerning the neural basis of this increased startle in Cntnap2-/- rats will allow for a better understanding of auditory hypersensitivity in ASD and other CNTNAP2-associated disorders.

The primary neural pathway for acoustic startle is very short and consists of spiral ganglion neurons that relay sound information from the hair cells of the cochlea to the cochlear nucleus or cochlear root neurons in rodents, which then project to giant neurons in the caudal pontine reticular nucleus (PnC), which in turn project to spinal cord motor neurons (for review see [14, 15, 16]). Altered activity anywhere along this simple pathway could result in the increased acoustic startle observed in Cntnap2-/- rats. Cntnap2-/- rats and autistic children both have been shown to have normal or lower amplitude auditory brainstem responses (ABRs), indicating that their increased acoustic startle is not due to heightened sensitivity in the afferent sensory pathway [9, 11, 17, 18]. Cochlear root neuron activity is captured in ABR recordings, so altered activity at the level of the cochlear root neurons or earlier can therefore be eliminated as a source of the enhanced startle reactivity. Moving downstream in the startle pathway, the PnC is the central sensorimotor interface of the startle response and lesions of the PnC have been shown to abolish startle [19, 20]. In a previous study from our lab, in vivo electrophysiological recordings revealed that Cntnap2-/- rats have increased firing rates in the PnC compared with wildtype littermates in response to a range of startle sounds [11]. However, the increased PnC responsivity to sound was very pronounced in female Cntnap2-/- rats and only modest in males when compared with their wildtype littermates, whereas largely increased startle was observed in Cntnap2-/- rats of both sexes [11]. Thus, increased firing rates in the PnC does not fully explain increased startle in Cntnap2-/- rats. Additional mechanisms are likely to influence startle magnitude and contribute to increased acoustic startle in Cntnap2-/- rats, particularly male Cntnap2-/- rats.

The specific neurons in the PnC that mediate acoustic startle are referred to as “giant neurons”. These giant neurons, as well as cochlear root neurons, are very large and have large caliber axons, which is likely an adaptation for increased speed of neurotransmission to mediate the fast startle response. Lingenhöhl and Friauf [21] found that soma diameters of these startle-mediating giant neurons ranged from 32 µm to 83 µm. PnC giant neuron activity has many characteristics that parallel the behavioural startle response, such as being sensitive to sound stimulus rise/fall times, to habituation paradigms, and to prepulse inhibition paradigms [22]. A potential neural mechanism that may contribute to increased acoustic startle in Cntnap2-/- rats is that they simply have more PnC giant neurons compared with wildtype rats, as the total number of giant neurons has been previously found to be associated with startle magnitude [23]. Alternatively, considering that we found increased neuronal activity in the PnC of Cntnap2-/- rats [11], PnC giant neurons may be more excitable and thus more easily recruited in response to startle stimuli in Cntnap2-/- rats. Indeed, it has been previously proposed that spatial summation through increased recruitment of PnC giant neurons is likely what regulates startle magnitude [24]. Thus, we here compare PnC giant neuron counts and sizes between wildtype and Cntnap2-/- rats, as well as PnC giant neuron activation through acoustic startle. Using whole-cell patch clamp recordings, we also assess excitability and resting membrane potential of PnC giant neurons. We hypothesize that Cntnap2-/- rats have increased numbers and/or activation of PnC giant neurons, potentially based on increased excitability. These effects might be more pronounced in males than in females, as male Cntnap2-/- rats had very modestly increased PnC firing rates in response to startle sounds compared with male wildtype rats [11], indicating that other mechanisms likely contribute more to increased acoustic startle in male Cntnap2-/- rats than PnC firing rates do.

2. Materials and Methods
2.1 Animals

Both female and male rats were used for all experiments, aged post-natal day 18 (PD18) to PD21 for juvenile experiments and PD90+ for adult experiments. Brain slices for in vitro electrophysiological recordings were obtained from pups aged PD8 to PD14. Date of birth was designated as post-natal day zero (PD0). Rats were weaned on PD21. Sprague-Dawley wildtype (Cntnap2+/+) and homozygous Cntnap2 knock-out (Cntnap2-/-) rats from different litters (1–4 pups from each litter) were obtained from heterozygous (Cntnap+/-) crossings: 10 litters for startle-condition adult rats, 11 litters for silence-condition adult rats, and 12 litters for juvenile rats. 32 adult rats were used for behavioural experiments, from which 16 brains were used for the startle-condition phosphorylated cAMP response element binding protein (pCREB) analysis and the other 16 brains were used for the silence-condition pCREB analysis. All 32 adult brains were used to assess number of PnC giant neurons. 23 juvenile rats were used for behavioural experiments, and all 23 brains were used for pCREB analysis and for counting the number of PnC giant neurons. 78 brains from 21 litters were used for electrophysiological recordings (1–7 pups from each litter). The number of animals in each group is also stated in the respective figure legends for each experiment. Cntnap+/- breeders were obtained from Horizon Discovery (Boyertown, PA, USA). Rats were housed in a temperature-controlled room on a 12-h light/dark cycle (lights on at 07:00 h), with ad libitum food and water. Behavioural testing was performed during the light phase. All procedures were approved by the University of Western Ontario Animal Care Committee (Animal Use Protocol number 2021-118) and were in accordance with the guidelines established by the Canadian Council on Animal Care.

2.2 Startle Testing

Startle magnitude was measured using the Med Associates (Fairfax, VT, USA) startle system. Rats were placed in a perforated, non-restrictive plexiglass tube on a weight-transducing platform in a sound-attenuating startle box. Rats were acclimated to the testing room for at least 1 hour prior to being placed in the startle box. Rats were then acclimated to a background sound of 60 dB sound pressure level (SPL) while inside the startle box. Startle was tested with 20-ms 95 dB SPL startle pulses presented 30 times, with a rise/fall time of 0 ms. Startle pulses were chosen to be 95 dB SPL since previous studies have shown that differences in startle magnitude between wildtype and Cntnap2-/-rats are pronounced at that sound level [8, 9, 10, 25]. Startle pulses were separated by inter-trial intervals that pseudo-randomly ranged from 12 to 18 seconds. The order of testing for wildtype rats versus Cntnap2-/-rats was randomized.

2.3 Brain Harvesting and Immunostaining

To capture pCREB expression elicited by startle stimuli, startle-condition rats were perfused 5 minutes after the last 95 dB SPL startle pulse was presented (see above for behavioural startle testing). For measuring baseline CREB activation, rats were left in a quiet room for a minimum of 1 hour before perfusions (i.e., silence-condition). These silence-condition rats underwent startle testing 2–10 days before perfusions. In preparation for euthanasia, rats were administered intraperitoneal injections of sodium pentobarbital (Euthanyl, Bimeda-MTC Animal Health Inc., Cambridge, ON, Canada). Once a surgical plane of anesthesia was reached, confirmed with loss of the toe pinch reflex, rats were transcardially perfused with 0.9% saline followed by 4% paraformaldehyde (PFA, Fisher Scientific, Ottawa, ON, Canada). Brains were harvested and placed in 4% PFA overnight, and then moved to 30% sucrose until sunk. Brains were then sliced into 40-µm thick coronal sections using a freezing microtome. Brain sections either underwent immunostaining immediately after slicing or were stored in cryoprotectant solution (30% sucrose, 30% ethylene glycol in 0.1 M phosphate buffer (PB) with 0.015 sodium azide) until immunostaining. Free-floating sections were rinsed with 0.1 M phosphate-buffered saline (PBS) 6 times for 10 minutes each time, then blocked in 1% H2O2 for 10 minutes, rinsed in PBS again 4 times for 10 minutes, and then blocked in PBS+ for 1 hour at room temperature. Sections were then incubated with primary antibody against pCREB (Ser 133 rabbit monoclonal, Cell Signaling Technology catalog #9198, Danvers, MA, USA) diluted in PBS+ (1:1000) for 16 hours. Sections were rinsed with PBS 4 times for 5 minutes each, then incubated with secondary antibody (biotinylated goat anti-rabbit, Vector Labs, Newark, CA, USA) diluted in PBS+ (1:500) for 1 hour. Sections were again rinsed with PBS 4 times for 5 minutes each and then incubated with ABC-elite (PK6100, Vector Labs) diluted in PBS (1:1000) for 1 hour. Sections were rinsed with PBS 4 times for 5 minutes each and then incubated with 3,3-diaminobenzidine tetrahydrochloride (DAB; Sigma-Aldrich, Burlington, MA, USA) for 10 minutes. Sections were rinsed with 0.1 M PB 3 times for 5 minutes each and mounted on positive-charged slides using gelatin and left to air dry overnight. Finally, sections were stained with thionine and coverslipped with a mixture of distyrene, a plasticizer, and xylene (DPX mountant, Sigma-Aldrich).

2.4 Image Analysis

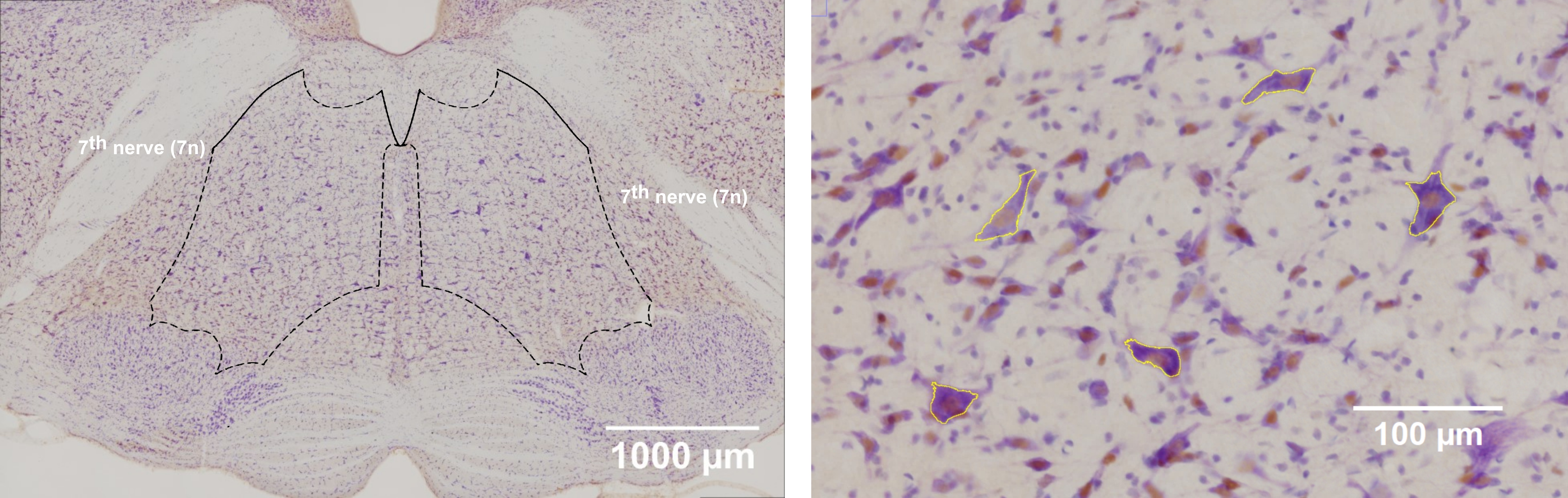
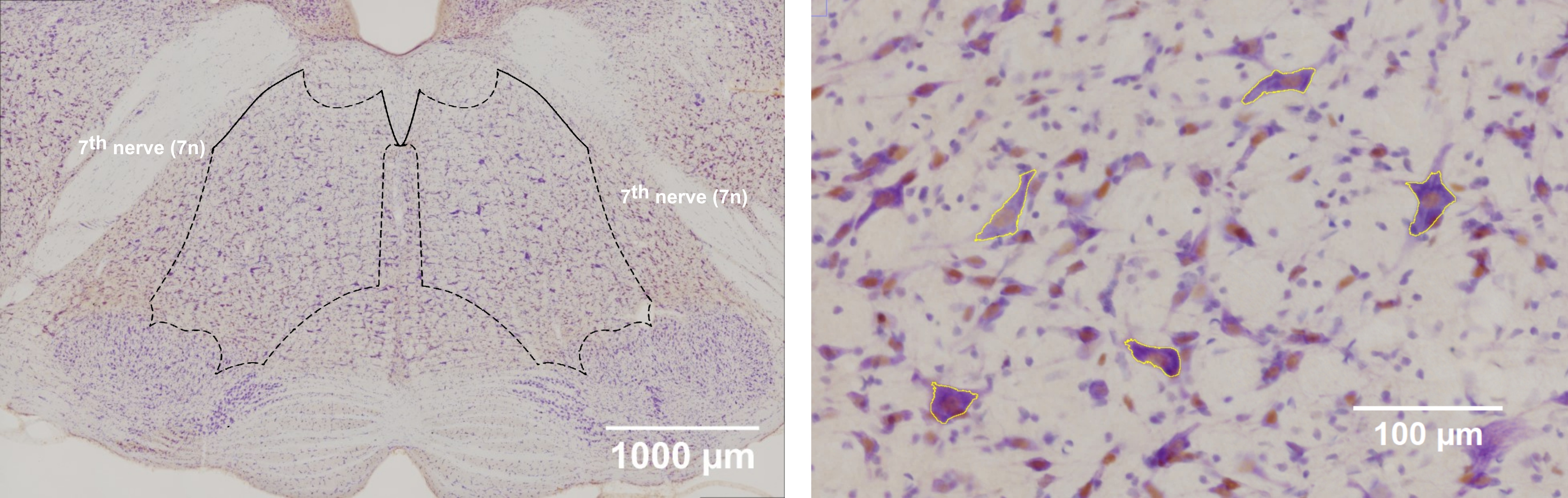
Stained PnC sections were imaged with a brightfield microscope (Nikon ECLIPSE Ni-E, Nikon Instruments, Melville, NY, USA) at 10× magnification and then analyzed using ImageJ’s (version 1.54, National Institutes of Health, Bethesda, MD, USA) Particle Analysis function. For each rat, the section with the largest portion of the 7th nerve (7n) was selected as the caudal PnC section (Fig. 1). The rostral PnC section was selected as the section 720 µm rostral to the caudal section (i.e., 18 slices more rostral). Giant neurons were identified as neurons having a soma size greater than 300 µm2. pCREB expression was identified through brown DAB staining in the nuclei of giant neurons (Fig. 1). From half of each section, the total number of PnC giant neurons and giant neurons that expressed pCREB were counted, and the percentage of PnC giant neurons that expressed pCREB was calculated. Genotype and sex of the rats were blinded for analysis.

Fig. 1.

Example of an immunostained brain section and zoomed in view of PnC giant neurons. Left: a caudal PnC brain section from an adult male Cntnap2-/-rat in the startle-condition. Right: PnC giant neurons that are greater than 300 µm2 are outlined in yellow using ImageJ. Cntnap2, contactin-associated protein-like 2; PnC, caudal pontine reticular nucleus.

2.5 Slice Preparation for in Vitro Electrophysiological Recordings

Rats were anesthetized with isofluorane (Fresenius Kabi Canada, Toronto, ON, Canada) and their brains quickly removed and transferred into ice-cold slicing solution containing (in mM): 2.5 KCl, 1.25 NaH2PO4-H2O, 24 NaHCO3, 10 MgSO4, 11 glucose, 234 sucrose, 2 CaCl2, 3 Myoinositol, 2 Na-Pyruvate, and 0.4 ascorbate; equilibrated with 95% O2/5% CO2. Coronal slices of 300 µm thickness were cut with a vibrating microtome (Compresstome VF-200, Precisionary, Ashland, MA, USA) in a chamber filled with ice-cold preparation solution, and subsequently transferred into a holding chamber filled with artificial cerebrospinal fluid (ACSF) containing (in mM): 3 KCl, 1.25 NaH2PO4-H2O, 3 MgSO4, 26 NaHCO3, 124 NaCl, and 10 glucose; equilibrated with 95% O2/5% CO2. CaCl2 (2 mM) was added to the ACSF a few minutes before slices were transferred. The ACSF containing the slices was heated to ~34 °C for 1.5 hours, and the slices were left to rest for an additional 30 minutes at room temperature to recover. Slices were kept at room temperature during the experiment.

2.6 Whole-Cell Recordings

Electrophysiological experiments were performed as reported previously [26, 27, 28, 29]. In brief, whole-cell patch-clamp electrophysiology of visually identified giant neurons in the PnC based on diameter (>35 µm) was conducted using an upright microscope (Zeiss Axioskop, Oberkochen, Germany), equipped with an EMCCD camera (Evolve 512, Photometric, Tuscon, AZ, USA). Recording electrodes were pulled on a P-97 Puller (Sutter Instrument, Novato, CA, USA) from fabricated borosilicate glass capillaries (1B150F-4, outer diameter (OD): 1.50 mm, inner diameter (ID): 0.84 mm, World Precision Instruments, Sarasota, FL, USA) and had 3–7 MΩ resistance when filled with an intracellular solution containing the following (in mM): 140 K-gluconate, 10 KCl, 1 MgCl2, 10 hydroxyethyl piperazine ethanesulfonic acid (HEPES), 0.02 ethylene glycol tetraacetic acid (EGTA), 3 Mg-ATP, and 0.5 Na-guanosine triphosphate (GTP), pH adjusted to 7.3, 290–300 mosm/L. Signals were sampled at 5 kHz, amplified with Axopatch 200B, digitized with Digidata-1550, and analyzed using pClamp10.4 (all Axon Instruments, Molecular Devices, Sunnydale, CA, USA). Only PnC giant neurons with access resistance <25 MΩ were included in analyses, parameters were monitored throughout recordings, and recordings were discarded if parameters changed by more than 20%. Voltage-clamp membrane test using a 10 mV step was used to assess cell capacitance, membrane resistance, and access resistance. Resting membrane potentials and spontaneous firing rates were measured in current-clamp while holding the current at I = 0.

2.7 Statistical Analysis

Startle response values were adjusted for each rat by the startle chamber gain factor prior to statistical analysis. Data analysis for all graphs was performed using GraphPad Prism 9 (GraphPad Software, San Diego, CA, USA). Figures were made using GraphPad Prism 9 and Inkscape (Inkscape 0.92.5, the Inkscape Project, Brooklyn, NY, USA). A 3-way mixed analysis of variance (ANOVA) was performed for histological comparisons with the factors being genotype, sex, and location. A 2-way ANOVA was performed for behavioural comparisons with the factors being genotype and sex. Subsequent post-hoc Tukey’s t-tests were performed if there were interactions between the factors. For whole-cell recordings, a 3-way mixed ANOVA was performed with the factors being genotype, sex, and cell activity. Subsequent post-hoc Bonferroni’s t-tests were performed if there were interactions between the factors. Statistically significant differences were considered at p-values of <0.05.

3. Results
3.1 Numbers of Startle Neurons in the PnC

First, we measured the acoustic startle response in adult rats before we used the respective brains for histological analysis. As reported in multiple previous studies [8, 9, 10, 11], there was a significant main effect of genotype with Cntnap2-/- rats having a significantly increased startle response compared with wildtype rats (F(1, 28) = 16.42, p = 0.0004; Fig. 2A). There was also a significant main effect of sex (F(1, 28) = 6.029, p = 0.0205) and a significant genotype x sex interaction (F(1, 28) = 4.532, p = 0.0422). Post-hoc Tukey’s t-tests revealed that male Cntnap2-/- rats had increased startle magnitudes compared with male wildtype rats (p = 0.0008; Fig. 2A). We then counted the number of PnC giant neurons in the caudal and rostral sections of the PnC of the same rats and, upon conducting a 3-way ANOVA (genotype × sex × location), found no significant main effect of genotype (F(1, 56) = 0.6753, p = 0.4147; Fig. 2B) and no significant main effect of sex (F(1, 56) = 0.3740, p = 0.5433). However, there was a main effect of location such that caudal PnC sections contained significantly more giant neurons than rostral PnC sections (F(1, 56) = 29.46, p < 0.0001). There were no 3-way or 2-way interactions involving genotype, indicating that the total number of PnC giant neurons is not different between wildtype and Cntnap2-/- rats. In order to examine to what extent PnC giant neuron number determines the startle magnitude, the total counts of giant neurons from the rostral and caudal sections were assessed in association to the startle magnitude of the respective rat. Individual startle magnitudes were not correlated with the total number of PnC neurons counted in brain slices of respective rats (p = 0.5523, r = 0.1091; Fig. 2C).

Fig. 2.

Increased startle in adult Cntnap2-/- rats is associated with increased pCREB expression in PnC giant neurons in response to 95 dB SPL startle pulses. (A) Adult Cntnap2-/- rats have increased startle reactivity compared with wildtype littermates, especially male (M) rats. (B) There was no significant difference between wildtype and Cntnap2-/- rats in terms of number of PnC giant neurons. (C) There was no significant correlation between number of PnC giant neurons and startle magnitude. (D) Adult Cntnap2-/- rats had significantly higher percentages of PnC giant neurons with pCREB expression compared with age-matched wildtype rats. (E) Male rats had significantly higher percentages of PnC giant neurons with pCREB expression compared with female rats. (F) Startle magnitude was significantly correlated with the percentage of PnC giant neurons that expressed pCREB after exposure to startle sounds. Startle: n = 16 wildtype rats, 16 Cntnap2-/- rats, 8 females and males each. Number of giant neurons: n = 32 sections from 16 adult wildtype rats, 32 sections from 16 adult Cntnap2-/- rats, 8 females and males each. Giant neurons with pCREB expression after startle: n = 16 sections from 8 adult wildtype rats, 16 sections from 8 adult Cntnap2-/- rats, 4 females and males each. Graphs show mean ± standard deviation (SD). *p < 0.05. pCREB, phosphorylated cAMP response element binding protein; SPL, sound pressure level; M, male; F, female; WT, wildtype; KO, knockout.

3.2 Recruitment of PnC Startle Neurons by Sound

Alternative to a difference in the total number of PnC giant neurons, it is possible that a startle stimulus recruits a higher percentage of PnC giant neurons in Cntnap2-/- rats, especially in males. PnC giant neuron activation was assessed using the expression of the immediate early gene pCREB, which appears quickly (<5 mins) in neurons after activation (reviewed in [30]). Immunohistological analysis revealed that Cntnap2-/- rats had significantly increased percentages of PnC giant neurons with pCREB expression after startle compared with wildtype rats (main effect of genotype: F(1, 24) = 8.687, p = 0.0070; Fig. 2D). Additionally, there was a main effect of sex, with male rats having significantly increased pCREB expression after startle compared with females (F(1, 24) = 5.640, p = 0.0259; Fig. 2E). There were no 3-way or 2-way interactions involving genotype. In order to assess pCREB expression with respect to startle reactivity, the percentages of giant neurons with pCREB expression from the rostral and caudal sections were averaged to get one value per rat. Startle magnitudes were significantly correlated with the averaged percentages of PnC giant neurons expressing pCREB after startle (p = 0.0307, r = 0.5403; Fig. 2F). In contrast, rats that were sacrificed after staying in a quiet room for at least 1 hour showed no significant main effect of genotype on pCREB expression (F(1, 12) = 0.07680, p = 0.7864) and there was no correlation between startle magnitude and baseline pCREB expression (p = 0.2554, r = 0.3021; data not shown). These results indicate that baseline activity of PnC giant neurons is not different between the genotypes, but exposure to startle sounds recruits a higher fraction of PnC giant neurons in Cntnap2-/- rats, especially in males.

In summary, the total number of PnC giant neurons was not different between genotypes, but the percentage of PnC giant neurons that were activated by startle stimuli was higher in Cntnap2-/- rats than in wildtypes, as well as higher in males than in females. The activation of PnC giant neurons, but not the total number of PnC giant neurons, was correlated with startle magnitude for respective rats.

Previous studies have shown that the increased reactivity to sound manifests only in adult Cntnap2-/- rats, whereas adolescent rats (PD38) showed only slightly changed startle reactivity [9]. We therefore also tested juvenile rats (PD18–21) for startle reactivity, giant neuron numbers in the PnC, and pCREB expression. We found no significant differences in startle magnitudes between juvenile wildtype and Cntnap2-/- rats in response to 95 dB SPL startle pulses (main effect of genotype: F(1, 19) = 0.001278, p = 0.9719; Fig. 3A). Giant neurons were only counted from half of a caudal PnC section for each juvenile rat. There were no significant differences in terms of PnC giant neuron number (main effect of genotype: F(1, 19) = 0.07815, p = 0.7828; Fig. 3B) or percentage of giant neurons with pCREB expression (main effect of genotype: F(1, 19) = 0.3499, p = 0.5611; Fig. 3D). Accordingly, there was no significant correlation between startle magnitude and number of PnC giant neurons (p = 0.3282, r = –0.2134; Fig. 3C) or between startle magnitude and the percentage of giant neurons with pCREB expression (p = 0.2957, r = –0.2278; Fig. 3E) in juvenile rats.

Fig. 3.

Startle magnitudes, PnC giant neuron counts, and the percentage of PnC giant neurons expressing pCREB are not different between juvenile Cntnap2-/- rats and wildtype littermates. (A) There were no significant differences in startle magnitudes in response to 95 dB SPL startle pulses between juvenile (PD18–21) wildtype and Cntnap2-/- rats. (B) There were no significant differences in the number of PnC giant neurons between juvenile wildtype and Cntnap2-/- rats. (C) There was no significant correlation between startle magnitude and the number of giant neurons. (D) There were no significant differences in the percentage of PnC giant neurons that expressed pCREB in response to startle sounds. (E) There was no significant correlation between startle magnitude and the percentage of giant neurons that expressed pCREB following startle. Startle: n = 5 female wildtypes, 5 male wildtypes, 7 female Cntnap2-/- rats, 6 male Cntnap2-/- rats. Number of giant neurons & percentages of giant neurons with pCREB expression: n = 5 sections from 5 female wildtypes, 5 sections from 5 male wildtypes, 7 sections from 7 female Cntnap2-/- rats, 6 sections from 6 male Cntnap2-/- rats. Graphs show mean ± SD.

Interestingly, it appears that juvenile rats generally had more PnC giant neurons in a 40-µm thick section compared with adult rats (Fig. 2), and they also showed a greater percentage of PnC giant neurons that expressed pCREB in response to startle stimuli than adults.

In summary, we found increased acoustic startle magnitudes associated with an increased percentage of PnC giant neurons expressing pCREB after startle in adult Cntnap2-/- rats compared with wildtype littermates, but normal startle reactivity and the same percentage of activated PnC giant neurons in juvenile Cntnap2-/- rats compared with wildtype littermates.

3.3 Electrophysiological Properties of PnC Startle Neurons

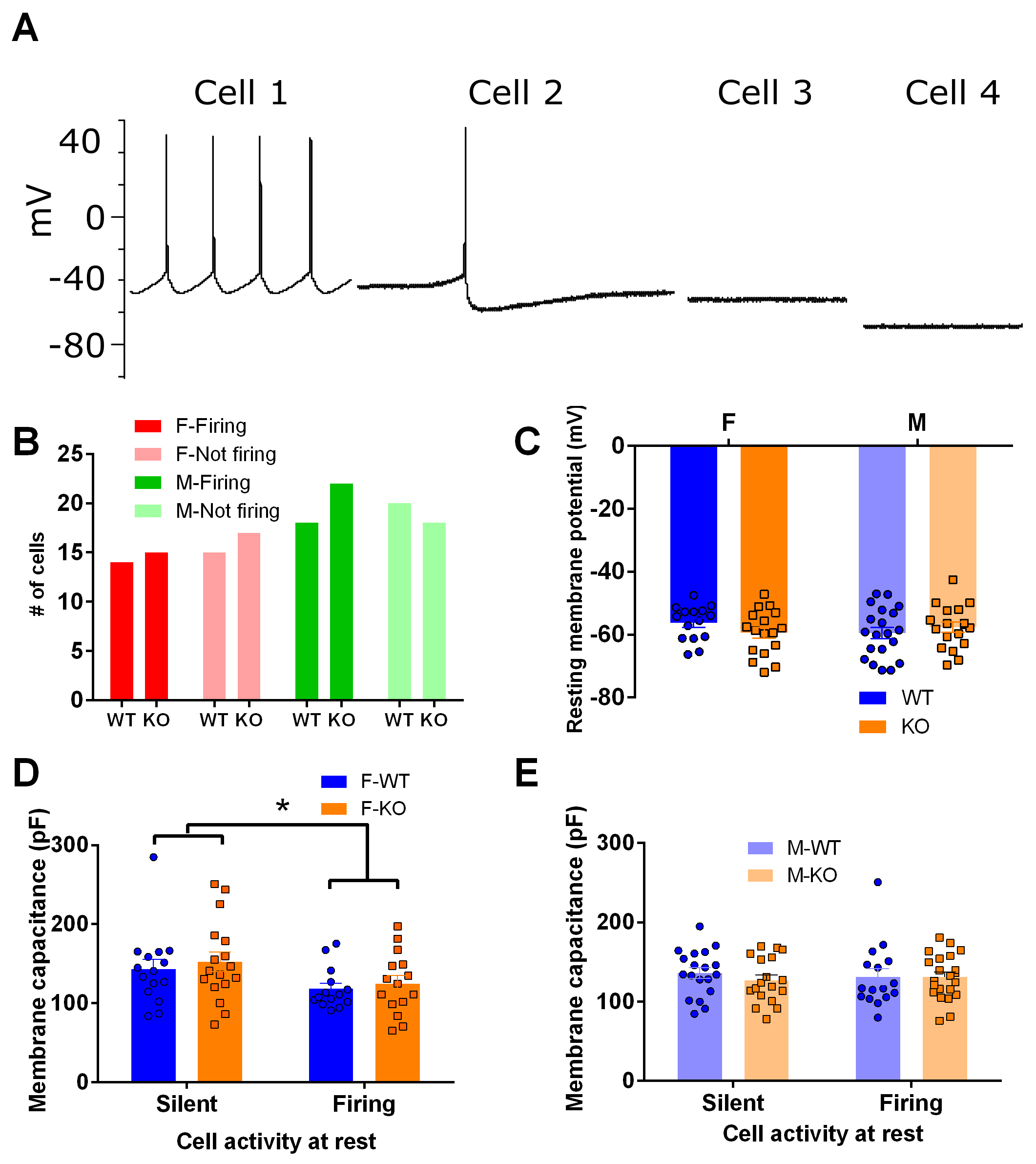
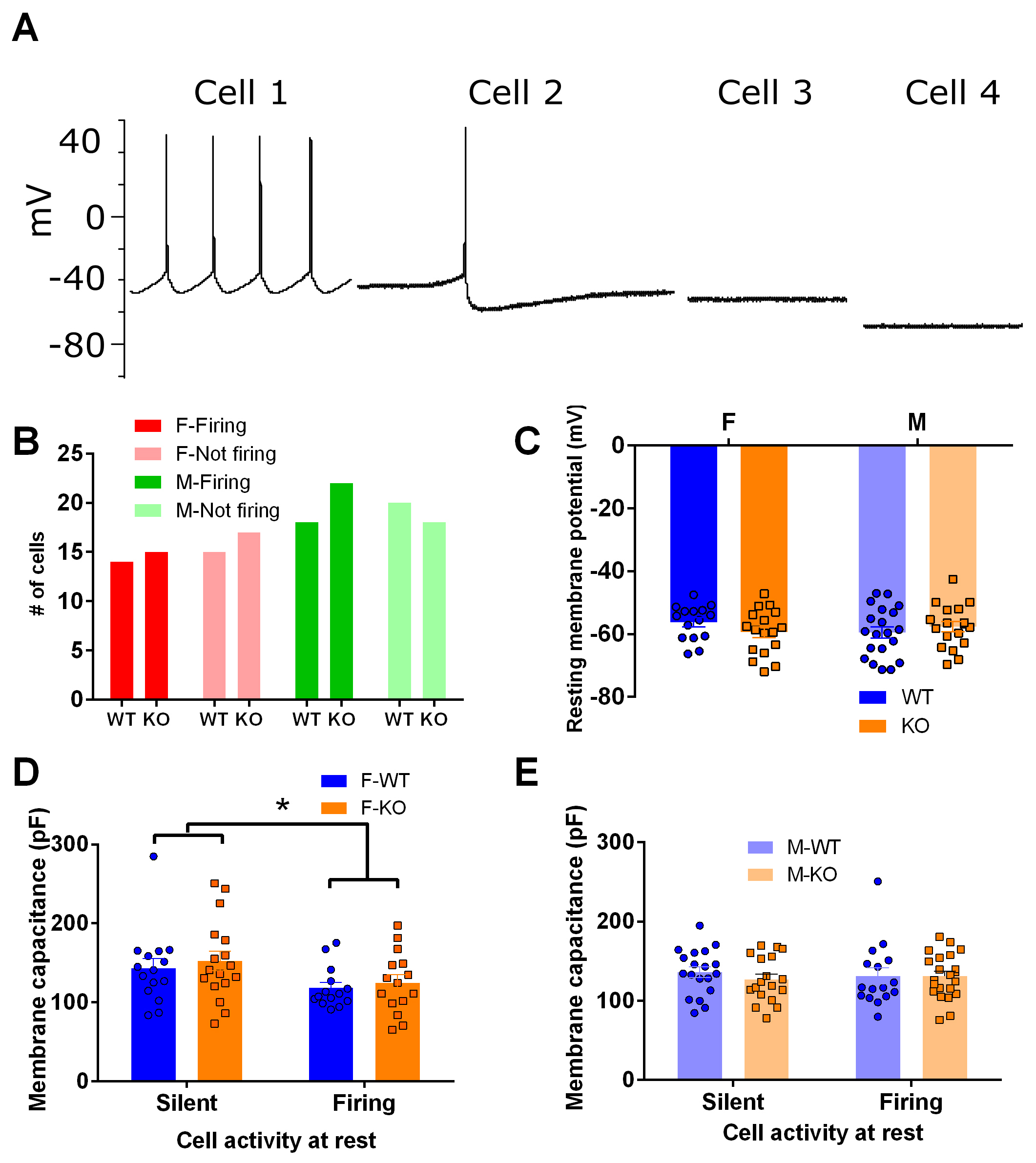
To further investigate if electrophysiological cell properties of PnC giant neurons are different in Cntnap2-/- rats, which could potentially lead to an increased recruitment of these neurons in response to startle sounds, we examined spontaneous activity and intrinsic cell properties such as resting membrane potential and cell membrane capacitance. It is important to note that due to the high degree of myelination in the reticular formation, patch-clamp recordings are not possible in adult animals; hence, PnC giant neuron properties were assessed only in infantile rats aged PD8 to PD14. Neurons with varying levels of activity at rest were observed, from fast action potential firing to silent, with resting membrane potentials around –70 mV (Fig. 4A). All female and male wildtype and Cntnap2-/- rats had some neurons that were silent at rest and other neurons that were firing at rest (Fig. 4B). Resting membrane potential was assessed in neurons that were silent at rest and there were no differences between genotypes (main effect of genotype: F(1, 131) = 0.2042, p = 0.6521; Fig. 4C) or sexes (main effect of sex: F(1, 131) = 0.4989, p = 0.4812; Fig. 4C). There were no interactions involving genotype for resting membrane potential. For membrane capacitance, there were also no significant 3-way or 2-way interactions involving genotype. However, membrane capacitance differences were found between silent and firing neurons in a sex-dependent manner (cell activity × sex interaction: F(1, 59) = 4.303, p = 0.0424). Subsequent post-hoc Bonferroni’s tests revealed that membrane capacitance of giant neurons was significantly lower in firing neurons for females (p = 0.0099; Fig. 4D) but not males (p > 0.9999; Fig. 4E). It is important to note that membrane resistance was not different between the genotypes (main effect of genotype: F(1, 69) = 0.007377, p = 0.9318), between the sexes (main effect of sex: F(1, 69) = 1.413, p = 0.2386), or between silent and firing neurons (main effect of cell activity: F(1, 59) = 0.2589, p = 0.6128; data not shown), indicating that the differences seen in membrane capacitance are not due to alterations in membrane resistance but rather due to differences in cell size.

Fig. 4.

Cell properties of PnC giant neurons as assessed by whole-cell patch clamp recordings. (A) Sample recording traces of resting membrane activity. (B) Number of cells firing (females-red and males-dark green) or silent (females-pink and males-light green) at rest. (C) Resting membrane potentials of wildtype (blue) and Cntnap2-/- (orange) giant neurons in male (lighter shades) and female (darker shades) rats. Membrane capacitance of PnC giant neurons that were silent and firing at rest in (D) female and (E) male rats. Wildtype: n = 19 females, 19 males. Cntnap2-/-: n = 20 females, 20 males. Graphs show mean ± standard error of the mean (SEM). *p < 0.05.

3.4 Size of PnC Startle Neurons

While differences in PnC giant neuron size (reflected through differences in membrane capacitance) in infantile female rats might reflect a slightly altered developmental trajectory in Cntnap2-/- rats rather than a mechanism responsible for altered startle in adult rats, we decided to follow up on PnC giant neuron size in adult animals. Soma size is positively correlated with dendritic length and the number of dendritic spines in motor neurons in mice [31], and soma size of motor cortex neurons was found to be proportional to axonal length [32]. Thus, enhanced startle in Cntnap2-/- rats may be correlated with the size of giant neurons recruited; larger PnC giant neurons may have increased dendritic complexity and receive more synaptic input from afferent cochlear root neurons, as well as potentially having longer axons and increased output to motor neurons. There was no significant main effect of genotype on the average size of all PnC giant neurons counted (F(1, 28) = 0.01385, p = 0.9072; Fig. 5A) and there were no interactions involving genotype. There was also no significant correlation between startle magnitudes and average sizes of all PnC giant neurons (p = 0.6102, r = 0.09364; Fig. 5B).

Fig. 5.

The average sizes of pCREB-expressing PnC giant neurons in adult rats are associated with startle magnitudes. (A) There were no significant differences in the average size of all PnC giant neurons between adult wildtype and Cntnap2-/- rats. (B) There was no significant correlation between startle magnitude and average size of all PnC giant neurons. (C) Average soma sizes of pCREB-expressing giant neurons after startle were not significantly different between adult wildtype and Cntnap2-/- rats (trend: p = 0.0683). (D) pCREB-expressing PnC giant neurons were significantly larger in males compared with females. (E) There was a significant correlation between startle magnitude and average size of pCREB-expressing PnC giant neurons. Size of giant neurons: n = 32 sections from 16 wildtype rats, 32 sections from 16 Cntnap2-/- rats, 8 females and males each. Size of pCREB-expressing giant neurons: n = 16 sections from 8 adult wildtype rats, 16 sections from 8 adult Cntnap2-/- rats, 4 females and males each. Graphs show mean ± SD. *p < 0.05.

For the average size of PnC giant neurons that expressed pCREB after startle, there was again no significant main effect of genotype (F(1, 23) = 3.659, p = 0.0683; Fig. 5C) and no significant interactions involving genotype. However, pCREB-expressing neurons were larger in male rats compared with female rats (main effect of sex: F(1, 23) = 6.553, p = 0.0175; Fig. 5D). Additionally, startle magnitudes were positively correlated with the average sizes of pCREB-expressing PnC giant neurons (p = 0.0127, r = 0.6067; Fig. 5E), indicating that larger soma size might indeed reflect PnC giant neurons that receive more afferent input and are more easily recruited to contribute to the acoustic startle response.

4. Discussion

Our results confirm a higher startle reactivity in adult Cntnap2-/- rats and demonstrate that a higher fraction of PnC giant neurons is activated by startle stimuli in adult Cntnap2-/- rats than in wildtypes, regardless of sex. Additionally, a higher fraction of PnC giant neurons is activated in males than in females, regardless of genotype, which is accompanied by a larger cell size of the recruited giant neurons in males. In a previous study, we have shown that the heightened startle reactivity in female Cntnap2-/- rats is associated with higher firing rates in the PnC in response to startle sounds [11]. However, the sound-evoked PnC firing rates in male rats of either genotype were similar to those recorded in female Cntnap2-/- rats [11] and therefore cannot account for the increased startle reactivity in Cntnap2-/- males compared with their wildtype littermates. If firing rate of PnC neurons is not responsible for increased startle in males, we hypothesized that male Cntnap2-/- rats may have increased startle due to either a higher number of giant neurons in the PnC or due to a higher percentage of PnC giant neurons that are recruited in response to a given startle stimulus. Our current results mainly confirm the latter part of this hypothesis. While statistical analysis does not explicitly show a higher recruitment and larger soma size for Cntnap2-/- males specifically, it is shown that there is a larger recruitment of PnC giant neurons generally in Cntnap2-/- rats compared with wildtype rats and generally in males compared with females, and this is accompanied by a larger soma size of these recruited giant neurons in males. Further supporting the size differences, membrane capacitances of giant neurons were smaller in firing-at-rest neurons in females but were not different in males regardless of genotype and cell activity. This indicates that startle magnitudes in female rats might be predominantly regulated by PnC firing rates, while in males the firing rates are already close to the upper limit, even in wildtype rats, and startle magnitudes are instead predominantly determined by the percentage of PnC giant neurons that are recruited in response to a startle stimulus and the soma size of those recruited giant neurons.

Increased activity of PnC giant neurons in Cntnap2-/- rats in response to startle stimuli may be due to an imbalance of excitation and inhibition in the brain, which is thought to be one of the neural mechanisms underlying ASD in humans (for review see [33]). A previous study from our lab injected R-Baclofen, a gamma-aminobutyric acid (GABAB) receptor agonist, into Cntnap2-/- rats and observed that the increased acoustic startle in Cntnap2-/- rats was reduced to levels comparable to wildtype rats [10]. Another study found that social behaviour deficits in Cntnap2-/- mice were improved by increasing the activity of inhibitory neurons or by decreasing the activity of excitatory neurons [34]. Cntnap2-/- mice also show reduced inhibitory postsynaptic currents (IPSCs) [35]. Thus, Cntnap2-/- rats may have increased recruitment of PnC giant neurons in response to startle sounds due to reduced activity of inhibitory neurons in the PnC.

4.1 Number of PnC Giant Neurons

Wildtype rats and Cntnap2-/- rats did not differ in the number of PnC giant neurons counted from 40-µm thick brain sections, using the identification criteria of soma area greater than 300 µm2, for either adult or juvenile rats. Juvenile rats generally had a higher number of giant neurons per section compared with adult rats, which is likely due to the overall smaller brain volume in juveniles [36] leading to a higher density of neurons in the PnC. Total giant neuron counts for the entire PnC may be similar between adult and juvenile rats. This would indicate that the startle pathway is already fully established in juvenile animals, in accordance with other studies that show that acoustic startle is already functional when the outer ear meatus opens at around PD12, and that tactile startle can be elicited as early as PD8. Additionally, it seems that juvenile rats have a greater percentage of PnC giant neurons that are activated in response to startle stimuli (~90% expressed pCREB) compared with adult rats (~25% expressed pCREB in wildtypes and ~50% expressed pCREB in Cntnap2-/- rats). Previous studies have shown that habituation increases with aging in rats [37] and in humans [38]. This decreased activation of PnC giant neurons in adult rats compared with juvenile rats may reflect some form of long-term habituation that occurs with age.

There was no correlation between startle magnitudes and the total number of PnC giant neurons, which seems to contradict previous papers that have found an association between startle magnitude and giant neuron counts [23, 39]. However, Koch et al. [23] did not look at the natural variability of PnC neuron numbers; they inflicted lesions in the PnC and observed that decreased startle was correlated with loss of PnC giant neurons. Similarly, Sinha et al. [39] modelled mild traumatic brain injury in male rats and concluded that long-lasting startle suppression was due to the loss of PnC giant neurons. In those studies, an artificially induced decrease in the number of PnC giant neurons could be correlated to decreased startle simply because they abolished giant neurons that would otherwise have been recruited to elicit the startle response.

4.2 Acoustic Startle Response

We found that adult Cntnap2-/- rats displayed increased acoustic startle compared with wildtype rats in response to 95 dB SPL startle pulses, consistent with previous studies [8, 9]. However, our results also showed a significant interaction involving sex, whereas previous studies did not report a sex interaction. Male Cntnap2-/- rats had increased startle compared with their wildtype counterparts, but corrected post-hoc tests did not show a significant difference between the genotypes for female rats. It is important to note that we used relatively low-volume startle pulses of 95 dB SPL in the present study. Cntnap2-/-rats have been shown to not only startle more but also have a leftward shift of the input/output function of startle, leading to the largest differences in startle magnitude being present at relatively low startle pulse sound levels [25]. Thus, using only 95 dB SPL startle pulses rather than louder sound levels may have rendered the startle testing more sensitive to sex differences.

Juvenile Cntnap2-/- rats did not show increased startle when presented with 95 dB SPL startle pulses. This aligns with Scott et al. [9] where the authors presented PD38 wildtype and Cntnap2-/- rats with a range of startle pulses from 65 to 115 dB SPL and also did not observe significant differences in startle magnitude between the genotypes. This indicates that startle hyperreactivity establishes only upon adulthood in Cntnap2-/- rats. It is intriguing to speculate that the increased startle reactivity in adult rats might be due to a compensation for the somewhat lower ABR responses early in development that have been shown to normalize upon reaching adulthood in both Cntnap2-/- rats [9] and in autistic children [18]. The lower sensory input might lead to synaptic upscaling to compensate for the lower input. Then, as the afferent sensory input normalizes upon reaching adulthood, the upscaled synaptic input becomes maladaptive as it leads to hyperreactivity to sound, reflected in increased PnC electrical activity and giant neuron recruitment. Indeed, studies from our lab have shown that a similar phenomenon can be observed in the auditory cortex of Cntnap2-/- rats, whereby cortical auditory neurons are hyperexcitable in adult rats, presumably leading to the reported increase in sound avoidance behaviour [40]. Additionally, Cntnap2-/- mice have been shown to have increased c-Fos mRNA expression in the primary somatosensory cortex after whisker stimulation, indicating that there is increased neuronal excitability in the somatosensory cortex of Cntnap2-/- mice [41]. Studies on other autism-related genes also report hyperexcitability and disrupted synaptic homeostasis in sensory cortices, such as in the visual cortex of MeCP2 mice [42] and in neurons of the mouse somatosensory barrel cortex when Homer1 or Shank3B are disrupted [43].

Future studies will have to further explore to what extent hyperreactivity to sound (and other sensory modalities) and the associated disruption in synaptic scaling in Cntnap2-/- rats are indeed compensatory processes to account for lower sensory input during early life, or if these are instead direct consequences of disrupted Cntnap2 function in sensory and sensorimotor brain areas. If the first option is true, this would have major implications for early life interventions for neurodevelopmental disorders associated with sensory processing issues, as increased exposure to sensory stimulation, rather than protection from it, could then be therapeutically beneficial.

5. Conclusions

In sum, the present study used a rat model to investigate how a loss-of-function of the ASD-associated gene, CNTNAP2, affected the histological properties of giant neurons in the PnC, the brainstem region that mediates the acoustic startle response. We found that (1) adult Cntnap2-/- rats have increased PnC giant neuron recruitment in response to startle acoustic stimuli compared with wildtype littermates, (2) the size of recruited PnC giant neurons is correlated with startle magnitude, and (3) baseline activation in absence of startle stimuli is not different between wildtype and Cntnap2-/- rats. Overall, our results suggest that PnC giant neurons in Cntnap2-/- rats are more easily recruited in response to startle acoustic stimuli, contributing to the increased reactivity to sound observed in this rat model of ASD. Future studies will further investigate properties of PnC giant neurons that may contribute to this increased neuronal activation in Cntnap2-/- rats, such as increased synaptic signalling from cochlear root neurons to PnC giant neurons or an altered excitation/inhibition balance in the PnC.

Availability of Data and Materials

The datasets used and/or analyzed during the current study are available from the corresponding author on reasonable request.

Author Contributions

AZ designed the research study, ran all behavioural experiments, performed staining for adult rats, analysed all data except for data from in vitro cell recordings, wrote the first draft of the manuscript, and made Figs. 1,2,3,5. RSM performed in vitro whole-cell recordings, analyzed the electrophysiological data, and made Fig. 4. DS performed staining for juvenile rats and helped with data analysis. BLA was involved with conceptional design of the study, data analysis, and manuscript review. SS was involved with conceptional design of the study, data analysis, manuscript review, student supervision and handling of the manuscript. All authors contributed to editorial changes in the manuscript. All authors read and approved the final manuscript. All authors have participated sufficiently in the work and agreed to be accountable for all aspects of the work.

Ethics Approval and Consent to Participate

All procedures were approved by the University of Western Ontario Animal Care Committee (Animal Use Protocol number 2021-118) and were in accordance with the guidelines established by the Canadian Council on Animal Care.

Acknowledgment

Thanks to Alaa El-Cheikh Mohamed and Cleusa de Oliveira for technical support for behavioural startle and immunohistochemical protocols, respectively.

Funding

This study was supported by the Canadian Institute for Health Sciences (CIHR, PJF168866) and the Natural Science and Engineering Council (NSERC, 04472-2018RGPIN).

Conflict of Interest

The authors declare no conflict of interest.

References

Publisher’s Note: IMR Press stays neutral with regard to jurisdictional claims in published maps and institutional affiliations.