1 College of Horticulture and Landscape Architecture, Zhongkai University of Agriculture and Engineering, 510550 Guangzhou, Guangdong, China
†These authors contributed equally.
Abstract
Background: Environmental conditions, such as photoperiod, affect the developmental response of plants; thus, plants have evolved molecular mechanisms to adapt to changes in photoperiod. In Bougainvillea spp., the mechanism of flower formation underlying flowering control techniques remains poorly understood, and the physiological changes that occur during flower bud formation and the expression of related genes are not yet fully understood. Methods: In this study, we induced flowering of potted Bougainvillea glabra ‘Sao Paulo’ plants under light-control treatments and analyzed their effects on flowering time, number of flower buds, flowering quality, as well as quality of flower formation, which was analyzed using transcriptome sequencing. Results: Light-control treatment effectively induced the rapid formation of flower buds and early flowering in B. glabra ‘Sao Paulo’, with the time of flower bud formation being 119 days earlier and the flowering period extended six days longer than those of the control plants. The light-control treatment caused the bracts to become smaller and lighter in color, while the number of flowers increased, and the neatness of flowering improved. Transcriptome sequencing of the apical buds identified 1235 differentially expressed genes (DEGs) related to the pathways of environmental adaptation, biosynthesis of other secondary metabolites, glycan biosynthesis and metabolism, and energy metabolism. DEGs related to gibberellin metabolism were analyzed, wherein five DEGs were identified between the control and treatment groups. Transcriptomic analysis revealed that the gibberellin regulatory pathway is linked to flowering. Specifically, GA and GID1 levels increased during this process, enhancing DELLA protein degradation. However, decreasing this protein’s binding to CO did not halt FT upregulation, thereby advancing the flowering of B. glabra ‘Sao Paulo’. Conclusions: The findings of our study have implications for future research on photoperiod and its role in controlling flowering timing of Bougainvillea spp.
Keywords
- Bougainvillea glabra ‘Sao Paulo’
- short sunlight
- flower bud formation
- RNA-Seq
Bougainvillea spp. include woody evergreen vines from the family Nyctaginaceae, which originated from Brazil and other South American regions. Members of this genus are also referred to as leafflowers in China and Guangdong Province, because the plant has thorns, and the ornamental part of the bracts resemble a leaf on the outside. As the primary ornamental feature, three small flowers cluster in colorful bracts. Because of the bright and colorful bracts, diverse varieties, long ornamental periods, drought resistance, ease of planting, and other characteristics, Bougainvillea spp. are adored by people and widely used in urban landscaping [1].
Recently, technical measures such as water control, shading, and growth regulators have been widely used to regulate the flowering period of Bougainvillea spp. to conform to the supply and demand of flowers in the domestic flower market during festivals. Moreover, studies have revealed that the photoperiod affects the flowering time of plants. For example, a study of two varieties of camellia, ‘White Snow Pagoda’ and ‘Flowering Peony’, revealed that treating the plants for a duration less than their critical day length resulted in the absence of reproductive growth and delayed flowering, whereas treating them with a light duration greater than the critical day length resulted in an earlier flowering period and a corresponding increase in the flowering duration [2]. Similarly, a study on chrysanthemum photoperiods demonstrated that a shorter photoperiod promoted bud formation and flower quality [3]. A study on the effects of different photoperiods on chrysanthemums, revealed that under 10 h of light, their inflorescences were longer, and the number of flowers increased; however, treating spring orchids with 8 h of short sunlight drove nutritive growth, while 16 h of long sunlight led to their reproductive growth, promoted early blooming, and increased the number of flowers [4]. Previous studies have shown that the main factor limiting the flowering of Bougainvillea is light, whereas water is an important factor for plant survival and significantly impacts growth and flowering [5].
However, the mechanism of change in flower formation in response to these flowering control techniques remains poorly understood, and the physiological changes that occur during flower bud formation and the expression of related genes remain unclear. Therefore, in this study, we aimed to induce flower formation of potted B. glabra ‘Sao Paulo’ under different light-control treatments (photoperiods) and observe their effects on flowering time, and number of flower buds, as well as quality of flower formation, which was assessed using transcriptome sequencing. Our results provide a research basis for further exploration of the regulatory mechanism of shortened photoperiod to regulate the flowering time of Bougainvillea.
The experiment was conducted from May 2021 to July 2021 at the Baiyun Base (113.23° E, 23.16° N) of the Guangzhou Houde Agricultural Technology Co. Robust perennial B. glabra ‘Sao Paulo’ free of pests and diseases and demonstrating consistent growth and potting conditions were used in the experiment. The experiment was conducted in a joint plastic greenhouse, thus controlling for rain or other weather factors. Water and fertilizer management was consolidated throughout the experiment.
The manipulated treatment was shortened photoperiod (SP) which based on the planting experience of our cooperative enterprises. The SP group refers to controlling the photoperiod to 14 hours of darkness and 8 hours of natural light exposure, and control group (CK) refers to natural photoperiod of 10.5 hours of darkness and 13.5 hours of natural light exposure without any treatment. The shortened photoperiod treatment during normal water and fertilizer management lasted for 20 days.
Potted 3-year-old B. glabra ‘Sao Paulo’ plants with height of 70 cm and crown width of 80 cm were cultivated from stem cuttings. Based on the shortened photoperiod treatment time and flower bud development state of B. glabra ‘Sao Paulo’, samples were collected at 0, 3, and 20 days from both the treatment and control groups.
Young leaves (3–5), which are essential for the formation of flower buds, were first collected near the top bud of each plant and embedded in paraffin sections. Then, normal mature leaves were harvested from the middle of each B. glabra ‘Sao Paulo’ branch; leaf samples were used to determine physiological contents such as chlorophyll, soluble protein, malondialdehyde, and other physiological indicators. All leaf samples were transported to the laboratory in an ice box, part of the young leaves was immobilized in Formalin-Aceto-Alcohol (FAA) fixation solution, and the other samples were stored in the refrigerator at –80 °C after quick-freezing with liquid nitrogen.
Plant hormone contents, including those of gibberellin (GA), abscisic acid (ABA), indole-3-acetic acid (IAA), and amino carboxylic acid (ACC), were determined using an enzyme-linked immunoassay (ELISA) kit (Jiangsu Enzyme Exemption Industry CO., Ltd., Jiangsu, China) purchased from Jiangsu Enzyme Free Industrial Co., Ltd., according to the manufacturer instructions. The double antibody sandwich method was used to determine the content of the index in the samples. Blank, sample, and standard product holes were set during the test operation. After adding the enzymatic reagent to each well, incubating, liquid mixing, washing, and color rendering were performed. The absorbance of each well was measured at 450 nm wavelength in sequence using an enzyme-labeled instrument (BioTek, Winooski, VT, USA).
Parts of the extracted flower buds were cut into permanent sections using the conventional paraffin sectioning method [6]. After thoroughly drying at 25 °C, the internal anatomical structural characteristics of the flower buds were observed under a microscope (Leica, DM2000 LED, Wetzlar, Germany), and photographs were taken.
(1) Filtering and assembly of sequencing data
The raw data were filtered, splice sequences were removed, and low-quality reads were retained to obtain high-quality clean data.
(2) Quantitative gene expression analysis and differential gene screening
Fragments Per Kilobase of exo model per Millon mapped fragments (FPKM) was used to quantify gene expression levels. Fold Change
(3) Functional annotation and enrichment analysis of the DEGs
Functional annotation and enrichment analysis of DEGs were performed using the Gene Ontology (GO) and Kyoto Encyclopedia of Genes and Genomes (KEGG) databases; the identified DEGs were considered key genes for further exploration of flower formation in B. glabra ‘Sao Paulo’.
(4) Principal component analysis
A principal component analysis (PCA) was performed using R package models (http://www.r-project.org/) to reveal the relationship of the samples.
(1) Total RNA Extraction and cDNA Synthesis
Total RNA extraction: 0.05 g samples of B. glabra young leaves were weighed, and the total RNA was extracted using the plant RNA rapid extraction kit (Beijing Huachioyang Biotechnology Co., Ltd., Beijing, China). The extracted total RNA was finally dissolved in 40 µL RNA eluent, as described in the manufacturer instructions.
Synthesis of cDNA: RNA after electrophoresis detection and concentration detection were used for synthesizing cDNA according to the instructions of YEASEN’s Hifair III 1st Stand cDNA Synthesis Super Mix for qPCR (gDNA digester Plus) kit (YEASEN, Shanghai, China).
(2) Fluorescence quantitative PCR
Using the obtained sequences, specific primers were designed according to the principle of real-time fluorescence quantitative primer design [Shenggong Bioengineering (Shanghai, China) Co., Ltd.; Table 1].
| Primer name | Sequence (5 |
| Actin-F | TAGACCCTCCTATCCAAACA |
| Actin-R | TTTTCCAGCCTTCACTTATC |
| GID1B-F | GGGTGTCATAGATCGCGCTA |
| GID1B-R | GGAGAAACCCTTGAGCACAG |
| PIEFL-F | AGGAGAGGTGTTCAAGGTCG |
| PIEFL-R | TGAGCAGAGGAGGAGAGAGT |
| COL4-F | TCCGACCATCATTCTTCAGACA |
| COL4-R | GCAAAGCAAAGGTGAAAGGT |
| COL6-F | CAACCTCGGCCTTTTCTCAG |
| COL6-R | AACGTGGATGGTGGAGATGG |
| CRY1L-F | ATCATGGGCTCGTCTACTCC |
| CRY1L-R | AACGTGGATGGTGGAGATGG |
| DASH-F | TCTCCTGTAAAACTTGTTGGGC |
| DASH-R | CGACTGCCCAAGGATAAACG |
PCR, Polymerase chain reaction.
Real-time fluorescence quantitative determination was performed using YEASEN’s 2x Hieff®qPCR SYBR®Green Master Mix kit (YEASEN, Shanghai, China), and real-time fluorescence quantitative detection reaction was performed on specific primers, internal reference genes, and diluted cDNA (three times per gene). Each cDNA template was bioreplicated three times, and reference genes were included in each reaction as controls.
The experiments were arranged in a completely randomized design, and each treat-ment comprised no less than three replicates from different individual plants. Differences of all the parameters for treatments were tested by one-way analysis of variance (ANOVA), and least significant difference (LSD) at the 5% level were calculated by the Duncan tests. Statistical analyses were performed with SPSS20.0 (SPSS, Chicago, IL, USA).
To investigate the effects of photoperiod on flower formation, flowering period, and flower quality of potted B. glabra ‘Sao Paulo’ plants, we subjected the plants to shortened photoperiod treatment and analyzed the phenotypic changes in the terminal and apical buds of the branches. The number of days required to induce flower bud formation, flowering duration, flowering neatness, the number of flowers, bract size, and bract color were determined for each treatment.
In B. glabra ‘Sao Paulo’, no flower buds were found on days 0 and 3 under shortened photoperiod; flower buds appeared on day 20. No flower buds were found in any of the CK plants (Fig. 1A).
Fig. 1.Phenotypic and physiological changes of apical buds and
flowering quality of plants under the shortened photoperiod (SP) treatment and
control (CK) at 0, 3, and 20 days. (A) Phenotypic changes of apical buds. (B)
Paraffin section of apical buds. Scale Bar = 500 µm. (C) Potted plants and
its bracts during the peak flowering period. (D) Flowering quality of plants
(flowering time, neatness, bract size, and coloration). (E) Gibberellin (GA),
abscisic acid (ABA), auxin (IAA), and ethylene synthesis precursor ACC
(1-Aminocyclopropyl-1-carboxylic acid) contents and the ratios of GA/ABA, GA/IAA,
and GA/ACC. Data in (D) and (E) are presented as the mean
Light-control treatment was effective in inducing flower bud formation in B. glabra ‘Sao Paulo’ pots, as light-controlled plants flowered the fastest (20 days), the time to flower bud formation was 119 days earlier than that in the control (134 days), and the duration of flowering (57 days) was 6 days longer than that of the control group (51 days; Table 2).
| Treatment | Days to bud formation | Flowering period (days) |
| Control | 134 |
51 |
| Shortened photoperiod treatment | 15 |
57 |
Different lower-case letters (a, b) between columns indicate a statistically
significant difference (p
Phenotypic characteristics, including flower number, bloom neatness, and flower color, of B. glabra ‘Sao Paulo’ plants significantly differed between the treatment and control groups (Fig. 1C,D). In terms of bract size, bract length and width of the shortened photoperiod plants were shorter than those in the control group, indicating that B. glabra ‘Sao Paulo’ plants have smaller bracts when photoperiod is shortened. The length and width of bracts in the treatment group were 4 cm (3%) and 5 cm (6%) smaller than those in the control group, respectively. Additionally, the light-controlled treatment group had a higher number of flowers (312.5) than that of the control, indicating that the light-controlled treatment resulted in a greater number of flowers. In terms of bloom neatness, the shortened photoperiod treatment group had significantly higher bloom neatness than that of the control, indicating that it could better control the neatness of flowering in B. glabra ‘Sao Paulo’.
In terms of flower color, L* represents brightness; small L* values correlate with darkness while large L* values indicate brightness. The hue value a* represents red and green, wherein an increase in a* corresponds to greater red coloration and less green, and a decrease corresponds to less red and more green coloration. Furthermore, hue value b* represents yellow and blue, with an increase in b* representing an enhancement of yellow and a decrease in blue, while a decrease in b* corresponds to the opposite. In this study, the L* and a* values of bracts were significantly increased in the shortened photoperiod group, whereas the b* was significantly decreased compared to those of the control, indicating that the shortened photoperiod treatment lightens the red bract color of B. glabra ‘Sao Paulo’. The shortened photoperiod treatment induced flower formation sooner, which correlated with smaller and lighter bracts, but with increased neatness of flowering (Fig. 1C,D).
A comprehensive comparison of the effects of photoperiod on flower formation in the control and treatment groups at 0, 3, and 20 days revealed that light-controlled plants flowered faster than control plants. The paraffin sections of plant leaves were analyzed for flower bud development (Fig. 1B).
During the short daylight treatment of B. glabra ‘Sao Paulo’, the contents of GA, IAA, and ACC were significantly higher than those of the control group, and as time progressed, the contents of GA, IAA, and ACC increased rapidly, peaking on day 20; the peaks were 1.7, 1.4, and 1.7 times that of the control group, respectively. The ABA content in the light-controlled treatment group was lower than that in the control group during the treatment, and the content on day 20 was lower than that before the treatment. The GA content in the control group increased slightly during the entire treatment process, whereas the contents of IAA, ACC, and ABA decreased slightly (Fig. 1E). Generally, GA, IAA, and ACC accumulated rapidly during flower bud formation, which was positively correlated with flower bud formation. Thus, the accumulation of GA, IAA, and ACC may contribute to the formation of B. glabra ‘Sao Paulo’ flower buds.
The ratios of GA/ABA, GA/IAA, and GA/ACC increased with increasing treatment time, and the highest ratios were 1.9, 1.1, and 1.1 times that of the control group on day 20 (Fig. 1E), respectively, indicating that the increase in these ratios was conducive to the formation of flower buds.
Total RNA extracted from young leaves of the control group and the shortened
photoperiod treatment group at 0, 3, and 20 days, were subjected to
RNA-Seq high-throughput sequencing. Across the 15 samples of
B. glabra ‘Sao Paulo’, the high-quality reads obtained after a series of
quality controls yielded a total of 349.89 Gb clean data. The clean data of each
sample reached 5.72 Gb, comprising 19.47–29.01 million pieces of clean data
fragments; the minimum value of each library was 19.49 million for CK3 d-2, and
the maximum value was 29.01 million for CK0 d-3. The percentage of Q30
(sequencing error rate
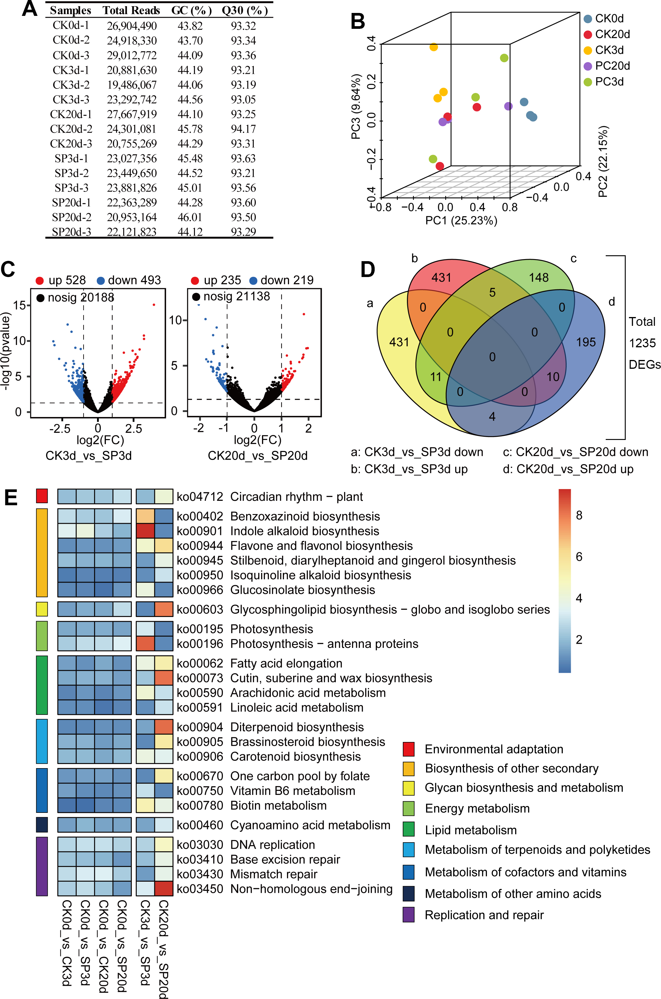
Fig. 2.Overview of transcriptomic data of apical buds in the shortened photoperiod (SP) treatment and control (CK) groups. (A) Data quantity statistics after quality control. (B) Principal component analysis (PCA) based on all unigenes identified using RNA-sequencing (RNA-Seq). (C–E) Volcano graph (C), Venn diagram (D), and Kyoto Encyclopedia of Genes and Genomes (KEGG) enrichment pathway analysis (E) of DEGs among the CK3d vs. SP3d and CK20d vs. SP20d comparison pairs. The top 25 variational KEGG enrichment pathways of DEGs from days 3 to 20 were selected for display, and the respective enrichment factors were used to generate the heat map.
The Principal Component Analysis (PCA) showed that the 15 samples basically achieved three replicates together to form five groups (Fig. 2B). The five groups of samples had a certain spatial distribution distance, indicating greater similarity among the three repeated samples of the five groups, and evident differences among the five treated sample groups.
DEGs were initially identified by comparing each developmental period in the
group of treatments of B. glabra ‘Sao Paulo’, and differential
expression analysis was conducted assuming p
We performed a preliminary analysis of the number of DEGs using Venn diagrams. As shown in Fig. 2D, 1235 total DEGs were identified between the two stages in the SP group. Among these, 446 genes were upregulated, and 446 genes were downregulated in the CK3 d-vs-SP3 d comparison. In the CK20 d-vs-SP20 d comparison, 209 genes were upregulated, and 164 genes were downregulated. With the passage of treatment time, 10 genes were upregulated, and 11 genes were downregulated on both days 3 and 20.
According to the KEGG enrichment analysis diagram (Fig. 2E), the shortened photoperiod treatment of B. glabra ‘Sao Paulo’ mainly affected pathways related to environmental adaptation, biosynthesis of other secondary metabolites, glycan biosynthesis and metabolism, energy metabolism, lipid metabolism, metabolism of terpenoids and polyketides, metabolism of cofactors and vitamins, metabolism of other amino acids, and replication and repair. Among them, three genes were significantly upregulated in the CK3 d-vs-SP3 d comparison, which mainly included increases in expression levels of genes involved in the biosynthesis of other secondary metabolites and energy metabolism to the KEGG pathway. In comparison, five genes were significantly upregulated in the CK20 d-vs-SP20 d comparison, which included increases in the expression levels of genes involved in the biosynthesis of other secondary metabolites, glycan biosynthesis and metabolism, lipid metabolism, metabolism of terpenoids and polyketides, and replication and repair to the KEGG pathway. Among them, the environmental adaptation and metabolism of terpenoids and polyketides were important pathways affecting flower bud formation, and the expression levels of genes enriched in these two pathways were significantly elevated after 20 days of treatment. Therefore, the study of the environmental adaptation and metabolism of terpenoids and polyketides pathways during flower bud formation of B. glabra ‘Sao Paulo’ is of some significance.
Transcriptional regulation of GA metabolism relies on a relatively simple signaling pathway (Fig. 3A), similar to that of other plant hormones [7]. In vascular plants, the molecular mechanism through which these hormones are perceived and how this information is translated into transcriptional changes has been demonstrated: the GA receptor is encoded by GID1, a soluble protein present in the nucleus and cytoplasm [8]. This protein interacts with bioactive GA in vitro; once GA binds to its receptor, GID1 is activated, after which it recognizes the DELLA protein and interacts with it to promote its degradation [8], which leads to alterations in the activity of the transcription factors that interact with DELLA. Finally, the direct negative interaction between DELLA, PIF3, and PIF4 integrates the effects of light and GA on flower bud differentiation [9].
Fig. 3.Comparison of the differential metabolites and genes associated with the gibberellin metabolism pathways. The different colors indicate the expression level changes compared with the corresponding control group. CK represents the control group, and SP represents the shortened photoperiod treatment group. (A) Possible paths of GA signaling: the transmission of GA signals triggers the induction of flowering and growth, thereby promoting flowering. (B) Heatmap of the DEGs associated with gibberellin metabolism. In the corresponding comparison pairs, red indicates upregulation of expression, blue indicates downregulation of expression, and white indicates no difference in expression.
KEGG pathway analysis showed that flower bud differentiation is mainly related to GA metabolism in B. glabra ‘Sao Paulo’. As shown in Fig. 3B, five DEGs related to GA metabolism were identified between the control and shortened photoperiod treatment groups. Among them, compared with that in the control group, the expression of GID1 in the treatment group significantly increased, especially as treatment time progressed (CK 0d_VS_SP 3d; CK 0d_VS_SP 20d). In addition, DELLA-related gene expression significantly decreased on day three of treatment (CK 0d_VS_SP 3d). These results indicate that, under a shorter photoperiod, GID1 binds to the GA receptor, which promotes the degradation of the DELLA protein in B. glabra ‘Sao Paulo’.
Six DEGs were randomly selected for qRT-PCR to verify the RNA-Seq results. The qRT-PCR expression patterns of these genes were consistent with the results of the RNA-Seq analysis (Fig. 4).
Fig. 4.Real-Time Fluorescence Quantitative PCR (RT-qPCR) verified the expression levels of six candidate genes
identified using RNA-Seq. The right y-axis represents the corresponding RNA-Seq
expression data (cylindrical). The left y-axis shows the relative gene expression
levels detected using qRT-PCR (red line). The x-axis represents the processing
time. Uppercase letters indicate a significant difference in CK (p
The light-control treatment effectively induced the rapid formation of flower buds and early flowering in B. glabra ‘Sao Paulo’, with the time of bud formation being 119 days earlier, and the flowering period being 11 days longer, than those of the control. The light-control treatment also resulted in smaller and lighter bracts, but increased numbers of flowers and high neatness. Through the observation and study of the structural anatomy and external morphology of the top bud of B. glabra ‘Sao Paulo’, flower bud differentiation can be carried out, flower development can be completed, and a complete inflorescence can be formed when the light conditions meet the required needs.
Flowering, a manifestation of plant’s adaptability to the environment, is completed under a complex regulatory network consisting of various exogenous and endogenous signals [10]. Phytohormones are the most important endogenous signals relevant to flower formation. Under specific conditions, hormone regulation of flower formation is often achieved by changing the expression levels of key flower formation genes after aggregating different hormone signals [11]. Of these, GA, the main signaling factor in the GA pathway, plays a key role in the flower formation process, while other hormones, such as IAA, ABA, and ACC, are indispensable components of the hormone regulation network. However, there is no consensus regarding the effects of GA content on flower bud formation; notably, GA has been shown to promote flower bud formation in Arabidopsis thaliana [12]. Moreover, one study showed that lower GA concentrations are beneficial for flower bud formation in Camellia oleifera [13], and other experiments have shown that ABA plays a crucial role in flower bud differentiation in “Red Globe” grapes [14]. In the present study, the shortened photoperiod treatment induced the rapid accumulation of endogenous GA, ACC, and IAA, and the ratios of GA/ABA, GA/IAA, and GA/ACC were higher than those in the control group, suggesting that the accumulation of these hormones might contribute to the formation of flower buds in B. glabra ‘Sao Paulo’.
Genes that were differentially expressed between the treatment and control groups during flower induction were significantly enriched in the phytohormone signaling pathway; thus, they may affect bud formation and flowering by participating in processes such as hormone signaling during flower induction. GA, as the main plant hormone, plays an important role in the flower formation process, though its role varies among different plant species [15]. GA promotes flowering in some plants, such as Arabidopsis, but inhibits that in other plants, such as vanilla. Nevertheless, GA has the strongest effect on promoting flowering in A. thaliana under short daylight conditions [16]. In leaves, GID receptors sense GA signals, and DELLA protein degradation is promoted by an increase in GA content. The DELLA protein then directly binds to CO, resulting in the downregulation of FT [17, 18]. In this study, the shortened photoperiod treatment of B. glabra ‘Sao Paulo’ advanced the flowering stage, and the corresponding increase in GA played the most important role in the flowering process. Combined with transcriptomic data analysis, we found that the GA regulatory pathway was related to flowering, as GA and GID1 expression significantly increased, which promoted the degradation of DELLA protein. Reducing the binding of this protein with CO did not inhibit the upregulation of FT, and thus promoted the flowering of B. glabra ‘Sao Paulo’. However, several questions remain regarding the specific components of this pathway in B. glabra ‘Sao Paulo’, and further research is needed. For example, the DEGs that were significantly enriched in plant hormone signal transduction pathway during flowering induction may affect flower bud formation and flowering by participating in hormone signal transduction during flowering; however, whether these genes are directly involved in the bud formation or the regulation of flowering by altering the expression of key genes in the B. glabra ‘Sao Paulo’ flower formation requires further study.
To investigate the effect of short-day treatment on bud differentiation of B. glabra ‘Sao Paulo’, we used structural anatomy analysis and transcriptome sequencing technology to assess differences in flowering time, bud number, and flower quality. The experimental results showed that a shortened photoperiod significantly promoted flower bud differentiation, promoting complete flower development and inflorescence formation. Meanwhile, bracts of SP plants were smaller and lighter in color than those of the control plants, but the number of flowers increased, and the flowering uniformity was higher. Combined with transcriptomic data analysis, we found that the GA regulatory pathway was most closely related to flowering. Reducing the binding of this protein with CO did not inhibit the upregulation of FT but did promote the flowering of B. glabra ‘Sao Paulo’. The purpose of this study was to explore the mechanism of shortened photoperiod treatment on the regulation of Bougainvillea flowering and provide a new direction for related research. These results lay a solid foundation for future research on the functions of key genes related to Bougainvillea blossoming.
The data sets generated and/or analyzed during the current study are available in https://www.ncbi.nlm.nih.gov/bioproject/PRJNA1058194.
JAH and QW designed the research study. LYH, FL and XYZ performed the research. JAH provided help and advice on review, and editing. FL, BPZ and YQJ analyzed the data. LYH and XYZ wrote the manuscript. All authors contributed to editorial changes in the manuscript. All authors read and approved the final manuscript. All authors have participated sufficiently in the work and agreed to be accountable for all aspects of the work.
Bougainvillea glabra ‘Sao Paulo’ were used in this study. Bougainvillea glabra ‘Sao Paulo’ selected from Bougainvillea spp. were kindly provided by Guangzhou Houde Agricultural Science and Technology Co., Ltd., Guangzhou, China.
We thank Wuhan Biomarker Biotechnology for assistance with metabolic data analysis.
This research was funded by the Huadu Flower Production Key Technology Research and Development and Integrated Application of Guangzhou Science and Technology Plan [No.202002020028].
The authors declare no conflict of interest.
References
Publisher’s Note: IMR Press stays neutral with regard to jurisdictional claims in published maps and institutional affiliations.




