Frontiers in Bioscience-Landmark (FBL) is published by IMR Press from Volume 26 Issue 5 (2021). Previous articles were published by another publisher on a subscription basis, and they are hosted by IMR Press on imrpress.com as a courtesy and upon agreement with Frontiers in Bioscience.
1 Department of Neurosurgery, General Hospital of Ningxia Medical University, Yinchuan 750004, Ningxia, China
2 Ningxia Key Laboratory of Cerebrocranial Diseases, Incubation Base of National Key Laboratory, Ningxia Medical University, Yinchuan 750004, Ningxia, China
Abstract
Previous studies have shown that amentoflavone (AF) elicits anti-inflammatory and neuroprotective effects. To further investigate the effects of AF on the microglia cell line BV-2, proteomic analysis was performed to screen potential key regulators. The top 5 canonical pathways associated with AF treatment were EIF2 signaling, regulation of eIF4 and p70s6k signaling, mTOR signaling, protein ubiquitination pathway and phagosome maturation. The top up-regulated genes were DOCK2, SEC23A, ME1, UGGT1 and STOM, while the most down-regulated molecules were IGF2R, ATP5O, DDX47, WBP11 and IKBIP. AF significantly decreased BV-2 cell proliferation. It induced cell cycle arrest at G2/M, increased CDK2, p27Kip1 and p53/p-p53, and decreased CDK1/CDC2 and cyclin B1. Cell apoptosis was induced, with increased levels of BAX, c-caspase-3 and c-caspase-9, and decreased levels of BCL-XL. Increased level of autophagosome induced by AF was observed, and increased Beclin-1 and decreased phosphorylation of PI3K and Erk1 were found as well. In conclusion, AF induces cell cycle arrest at G2/M, promotes apoptosis and autophagy in BV-2 cells, which may account for the anti-inflammatory effect of AF in epilepsy.
Keywords
- Epilepsy
- Amentoflavone
- BV-2 cells
- Apoptosis
- Cell cycle arrest
- Autophagy
Epilepsy is one of the most common neurological disorders, with an estimated overall prevalence of 1.03–1.54% of the population worldwide (1) and 2–3% in China (2). Individuals with epilepsy tend to have a higher risk of mortality than that observed in the general population. A great deal of clinical and experimental evidence have shown that epileptic activity is associated with molecular inflammatory processes, stimulated by brain-derived immune effector cells (3-5). Microglial cells play an important role in the maintenance and initiation of the immune response in the central nervous system (CNS) and trophic supply in neural metabolism. A recent study suggests a direct correlation between epileptic activity and CNS inflammation, which is characterized by activation, accumulation and proliferation of microglial cells; increased pro-inflammatory cytokine levels were detected in serum of patients with epilepsy after seizures (6). As resident effector cells, microglia are the main sources of cytokine release in the CNS and contribute to the pathogenesis of epilepsy (3). Under physiologic conditions, microglia account for 5–20% of the total glial cell population and exist in a resting, ramified form. However, microglia are sensitive to chemical environment, and proliferate and change their phenotype to an activated, phagocytic form once stimulated by inflammation-related signals (7). This has prompted investigation of some antiepileptic drugs (AEDs) with a glia-mediated mechanism of action (8, 9). Given the complex etiology of epilepsy and adverse drug effects causing further complications for patients, there is a broad need to discover a novel and potent therapeutic agent with fewer side effects.
Amentoflavone (AF), a polyphenolic compound derived from Selaginella tamariscina, possesses anti-inflammatory, anti-oxidative and anti-viral, as well as neuroprotective properties (10-13). Geong et al. demonstrated that AF derived from Chamaecyparis obtusa has neuroprotective effects against glutamate-induced oxidative damage through inhibiting ERK1/2 activation (13). A study by Zhang et al. showed that AF protects hippocampal neurons in epileptic mice and effectively prevents the occurrence of seizures (14). Another study by Kang et al. suggested that AF possesses therapeutic potential against neurodegenerative diseases, including Alzheimer's disease and ischemic stroke (15). However, the underlying mechanism of the therapeutic properties of AF against epilepsy remains unclear. In this study, we aimed to elucidate the pharmacological effect of AF by examining its biological activity in BV-2 microglial cells.
AF was purchased from KINDU (Shanghai, China). Dimethyl sulfoxide (DMSO), fetal bovine serum (FBS), ammonium persulfate, dialyzed FBS, ribonuclease (RNase A), propidium iodide (PI), protease and phosphatase inhibitor cocktails, bovine serum albumin, MTT (3-(4,5-dimethylthiazol-2-yl)-2,5-ditetrazoliumbromide), Dulbecco's phosphate-buffered saline (PBS) and ethylene diaminetetraacetic acid (EDTA) were obtained from Sigma-Aldrich (St Louis, MO, USA). Pierce™ bicinchoninic acid (BCA) protein assay kit, radioimmunoprecipitation assay (RIPA) buffer, skim milk and Western blotting substrate were obtained from Thermo Fisher Scientific Inc. (Waltham, MA, USA). The annexin V/PE (phycoerythrin) apoptosis detection kit was obtained from BD Biosciences Inc. (San Jose, CA, USA). Cyto-ID autophagy detection kit was obtained from Enzo Life Sciences Inc. (Farmingdale, NY, USA). The primary antibodies against human CDK1/CDC2, CDK2, p27Kip, p53, p-p53 (Ser15), cyclin B1, BAX, BCL-XL, cleaved caspase-3, cleaved caspase-9, p-PI3K, p-Erk (Thr202), Beclin-1 and LC3 were all purchased from Cell Signaling Technology Inc. (Beverly, MA, USA). The antibody against human β-actin was purchased from Santa Cruz Biotechnology Inc. (Dallas, TX, USA).
BV-2 cells were obtained from the American Type Culture Collection (ATCC). Cells were cultured in Dulbecco's modified Eagle's medium (DMEM) supplemented with 10% FBS, 100 U/ml streptomycin and 100 U/ml penicillin. Cultures were maintained and incubated at 37 °C with 95% humidity and 5% CO2. Growth medium was changed every third day until confluency.
For proteomic analysis, BV-2 cells were cultured in DMEM for stable isotope labeling with amino acids in cell culture (SILAC) (Sigma-Aldrich) with or without stable isotope labeled amino acids and 10% dialyzed FBS. In order to achieve a high level of labeled amino acid incorporation (> 98%), cells were grown in SILAC medium for six cell population doubling. Cells were then either cultured in "light" medium (without isotope-labeled amino acids) and treated with DMSO (0.5%) for 48 h as a negative control, or incubated in "heavy" medium (with isotope-labeled amino acids) and treated with AF for 48 h. All the experiments were conducted three times. After AF treatment, cells were harvested, lysed with lysis buffer (4% sodium dodecyl sulfate (SDS), 100 mM Tris base and 100 mM dithiothreitol) and denatured at 95 °C for 5 min. Samples were then stored at -80 °C until use.
Before quantitative proteomic analysis, all protein samples were subjected to digestion and desalting using a SILAC-based approach. Briefly, cells were thermally denatured and sonicated, and the protein concentration of the collected cell supernatant was determined. Equal amounts of light and heavy protein samples were mixed to achieve a total volume of 30–60 μL, which contained 300–600 μg protein. A FASPTM digestion kit (Protein Discovery Inc.) was used to digest the combined samples in accordance with the manufacturer's instructions. The digested sample was then acidified (pH = 3) and desalted using a solid-phase extraction column. The desalted proteins were fractionated with 0.1% formic acid.
Samples were analyzed by liquid chromatography-tandem mass spectrometry (LC-MS/MS) using a hybrid linear ion trap-Orbitrap mass spectrometer (Orbitrap XL; Thermo Fisher Scientific). MaxQuant version 1.5.1.2 (www.coxdocs.org) was used to calculate peptide SILAC ratios from the raw data, and protein SILAC ratios were determined by averaging all the ratios for peptides identified as part of the same protein.
Ratio values (number of molecules in a given pathway that meet cut criteria, divided by total number of molecules that make up that pathway) and Uniprot Protein identification numbers for differentially expressed proteins were uploaded to Ingenuity Pathway Analysis (IPA, https://www.qiagenbioinformatics.com/products/ingenuity-pathway-analysis/), and pathways and networks were analyzed as described previously (16, 17). Simply, up- and down-regulated identifiers were defined as value parameters for the analysis and generated networks were ordered according to a significance score. The Fisher Exact test p-value was used to analyze significance of canonical pathways and biofunctions. Canonical pathways were grouped in Metabolic Pathways and Signaling Pathways. Biofunctions were grouped into Disease and Disorders, Molecular and Cellular Functions, and Physiological System Development Function.
In order to determine the most effective drug concentration for use in BV-2 cells, MTT assay was performed to examine the effects of different concentrations of AF on cell viability. Briefly, cells were seeded into 96-well plates at a concentration of 6000 cells/well. After 24 h of incubation in complete culture medium, BV-2 cells were treated with AF at concentrations ranging from 0.1 to 100 μM for 24 h. After AF treatment, 10 μL of MTT solution (5 mg/mL) was added to each well and incubated for 4 h at 37 °C in the presence of 5% CO2. The solution was then aspirated, and 100 μL of which was added to each well. Subsequently, cell viability was detected by MTT reduction. The optical density was measured, and 50% inhibitory concentration (IC50) values were determined.
The effect of AF on BV-2 cell cycle distribution was determined by flow cytometry following cell staining with the DNA stain PI. Briefly, BV-2 cells were seeded into 60-mm dishes and incubated overnight. After reaching 70–80% confluence, cells were treated with AF at concentrations of 0.1, 1, and 5 μM for 24 h. The cells were collected, and stained before being subjected to flow cytometry. A FACScan flow cytometer (Becton Dickinson, USA) was used to analyze the DNA content.
In order to determine the effect of AF on BV-2 cell apoptosis, cells were treated with different concentrations of AF (0.1, 1, and 5 μM) for 24 h, and the percentage of apoptotic cells was calculated using the commercially available annexin V/PE apoptosis detection kit with 7-aminoactinomycin D (7-AAD; BioLegend, USA) in accordance with the manufacturer's instructions. Briefly, cells were washed twice with PBS and then suspended in annexin V binding buffer at a concentration of 0.25–1.0 × 107 cells/ml. The cell suspension (100 µL) was transferred into a 5 mL test tube prior to addition of 5 µL of PE annexin V and 7-AAD viability staining solution. Cells were gently vortexed, followed by incubation for 15 min at room temperature in the dark. Annexin V binding buffer (400 µL) was added to each tube, and the percentage of cell death was measured by flow cytometry.
To determine the effect of AF on autophagy in BV2 cells, the autophagy was examined according to the manufacturer's protocol of CYTO-ID® Autophagy detection kit (ENZ-51031-K200, Enzo Life Sciences, NY, USA) and using flow cytometry as previously described (18, 19).
The level of cellular autophagy was examined by using confocal microscopic examination and a Cyto-ID® autophagy detection kit. In brief, BV-2 cells were seeded into a chamber slide (8-well) and treated with different concentrations (0.1, 1, and 5 μM) of AF followed by washing with PBS. Cyto-ID® Green Detection Reagent (1 μL) was added to 1 mL of cell culture medium and incubated with the cells for 30 min at 37 °C in the presence of 5% CO2 in dark. At the end of the procedure, the Cyto-ID® Reagent was removed by washing with PBS. Trypsinization was performed after resuspension of the cells in ice-cold PBS. Autophagosome formation was observed and analyzed in the green channel (FL-1) of the FACScan flow cytometer.
Western blot analysis was performed to examine the expression levels of key protein molecules involved in apoptosis, cell cycle and autophagy. Briefly, BV-2 cells treated with different concentrations (0.1, 1, and 5 μM) of AF were placed in lysis buffer, sonicated and centrifuged at 4 °C at 10,000 × g for 10 min. Protein concentration was then measured. Electrophoretic separations were carried out on 10% SDS-polyacrylamide gels, and proteins were electrotransferred onto a polyvinylidene difluoride (PVDF) membrane. Blots were blocked with skimmed milk at 37 °C for 1 h and probed using a 1:2000 dilution of antibodies by incubating overnight at 4 °C. After washing three times with TBST, the membrane was incubated with secondary antibody and visualization was performed using an enhanced chemiluminescence kit (Thermo Scientific, Waltham, MA, USA). Further quantification of protein bands and their densitometric analysis was performed using the software Image Lab 3.0 (BioRad, Hercules, CA, USA) after normalization of matching densitometric values to the internal control β-actin.
Data are expressed as mean ± standard deviation (SD). Multiple comparisons were assessed by one-way analysis of variance (ANOVA) followed by Tukey's multiple comparison procedure. P < 0.05 was considered statistically significant. All assays were performed in triplicate.
To determine the relative inhibitory potency of AF, we investigated the effects of this compound on cell viability in BV-2 microglial cells using MTT assay. The percentage of cell survival was significantly decreased as the concentration of AF increased. In BV-2 cells, 50% inhibition after 24 h was found at an AF concentration of 8.03 μM (IC50 = 8.03 μM) (Figure 1).
Figure 1The cell viability was significantly decreased as the concentration of AF increased. In BV-2 cells, 50% inhibition after 24 h was found at an AF concentration of 8.03 μM (IC50 = 8.03 μM).
To quantitatively determine molecular interactions of AF in BV-2 cells, we performed a cell culture-based proteomic study using SILAC. Among the cohort of molecules identified as potentially involved in the effects of AF on BV-2 cells, we determined the top canonical pathways (e.g. EIF2 signaling), upstream regulators (e.g. 5-fluorouracil and MYC), disease and bio functions, toxicity functions, regulatory networks and most significantly differentially up-regulated (e.g. DOCK2, SEC23A, ME1, UGGT1 and STOM) and down-regulated molecules (e.g. IGF2R, ATP5O, DDX47, WBP11 and IKBIP) with the highest P values and fold ratios (Figure 2). Subsequently, these proteins were subjected to IPA pathway and network analysis. The four most significant canonical pathways (AMPK signaling pathway, mTOR signaling pathway, PI3K/Akt signaling pathway and GNRH signaling pathway) identified in our IPA analysis were visualized schematically to show the connections between proteins regulated by AF and its targets in regulation of signal transduction (Figure 3). Experiments were subsequently conducted to validate the some effects of AF on BV-2 cells, focusing on cell cycle distribution and programmed cell death.
Figure 2The most significantly differentially regulated molecules with highest P values in AF treatment of BV-2 cells.
Figure 3Schematic diagrams of the four most significant canonical pathways identified by IPA analysis.
To investigate the apoptosis-inducing effect of AF, we analyzed the percentage of apoptotic BV-2 cells using flow cytometry. As shown in Figure 4A, the percentage of apoptotic cells was gradually but significantly increased as the concentration of AF increased (P <0.001).
Figure 4Pro-apoptotic effect of AF on BV-2 cells. A: Apoptosis of BV-2 cells was induced by AF in a dose-dependent manner. B: Western blot analysis was performed to analyze protein expression of BAX, BCL-XL, cleaved caspase-3, and cleaved caspase-9, and these proteins were significantly differentially regulated by AF during induction of apoptosis. * P < 0.05, ** P < 0.01, *** P < 0.001, compared with 0-μM AF treatment group.
To further illustrate the apoptotic effect of AF, we examined apoptosis-related molecules using western blot analysis. As shown in Figure 4B, higher concentrations of AF (1 and 5 μM) stimulated increased expression levels of BAX in BV-2 cells compared with non-treated cells (P <0.001). Significantly increased expression of cleaved caspase-3 and cleaved caspase-9 was triggered only by the highest (5 μM) concentration of AF (P < 0.001) as compared with non-treated cells. AF at 5 μM significantly decreased (P < 0.01) BCL-XL expression in AF-treated cells compared with non-treated cells, with no significant change observed at other AF concentrations.
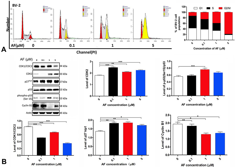
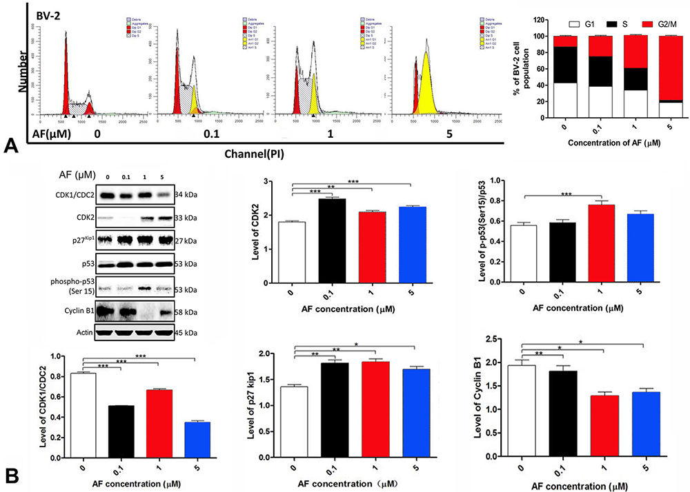
To examine the association between the anti-proliferative effect of AF and cell cycle arrest, BV-2 cells were treated with AF at concentrations of 0, 0.1, 1, and 5 μM. After 24 h, cells were harvested to determine alterations in cell-cycle distribution. With AF at 5 μM, the BV-2 cell population at S phase 2 was significantly decreased whereas cells accumulated significantly at G2/M phase. There was also a significant reduction in the cell population at sub-G1 phase with 5 μM AF compared with non-treated cells (Figure 5A). This suggested that AF induced cell cycle arrest, mostly at G2/M phase, in BV-2 cells.
Figure 5Cell cycle regulatory effect of AF on BV-2 cells. A: With AF at 5 μM, the BV-2 cell population at S phase 2 was significantly decreased whereas cells accumulated significantly at G2/M phase. B: Western analysis was performed to analyze protein expression of CDK1/CDC2, CDK2, p27Kip1, p53 and cyclin B1. Expression of these proteins was significantly differentially regulated by AF, which induced cell cycle arrest at G2/M phase. * P < 0.05, ** P < 0.01, *** P < 0.001, compared with 0-μM AF treatment group.
Based on the cell cycle dynamics, western blotting was performed to analyze cell cycle-associated molecules. As shown in Figure 5B, the expression level of CDK1/CDC2, which is a regulatory protein related to G2 phase of the cell cycle, was significantly reduced (P < 0.001) in cells treated with 5 μM AF compared with 1 μM AF or no AF. The expression level of CDK2, which plays a crucial role in G1/S transition of the cell cycle, was remarkably increased in cells treated with 5 μM AF compared with non-treated cells (P < 0.001). Expression levels of another mediator of the G2 checkpoint, p53 and its active form (serine-phosphorylated) p-p53, were strongly increased in cells treated with 1 μM AF. The cyclin B1 involved in G2/M phase showed a pronounced decrease, whereas p27Kip1 involved in G0/G1 phase showed a significant increase in cells treated with 5 μM AF compared with non-treated cells (P < 0.05).
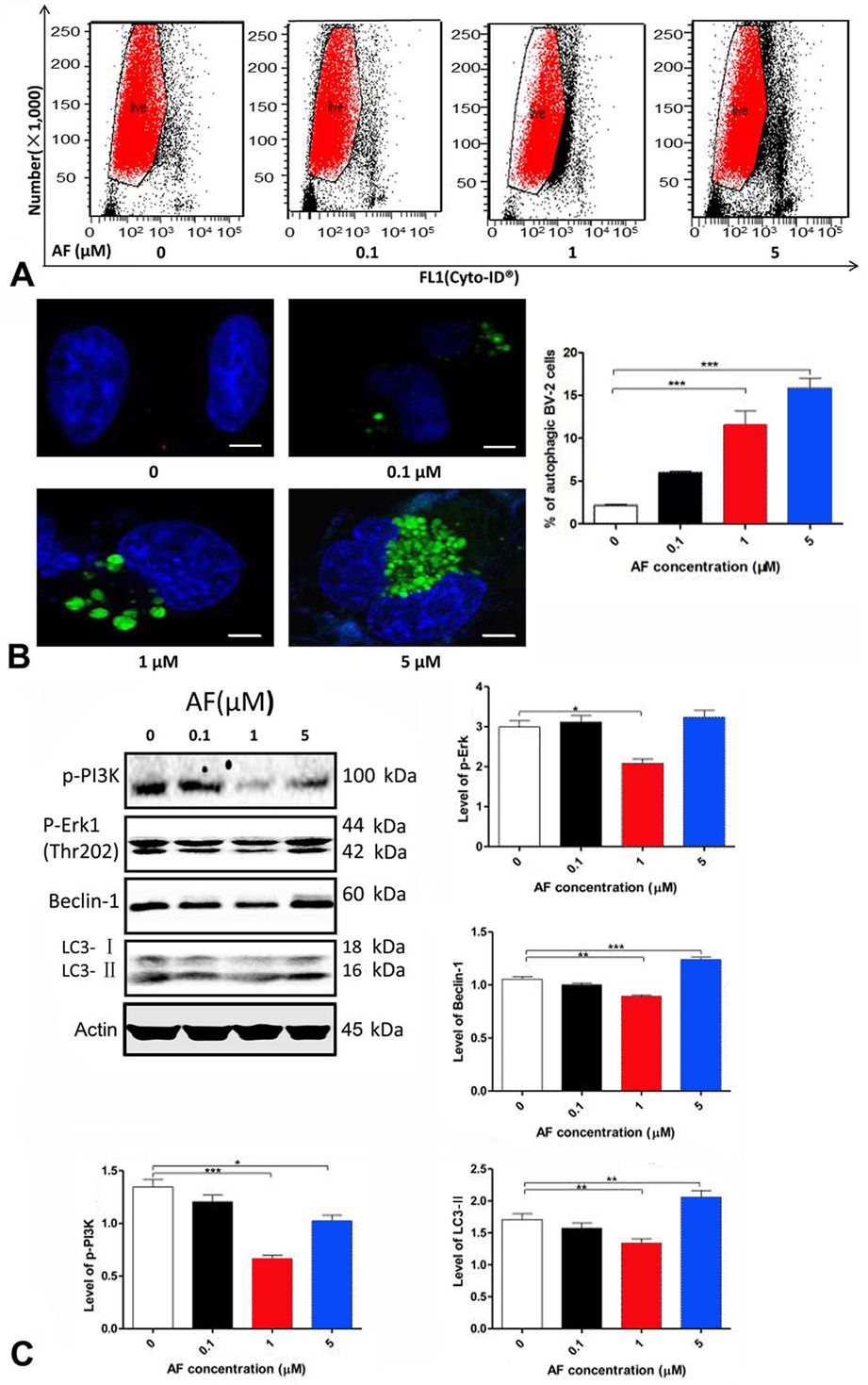
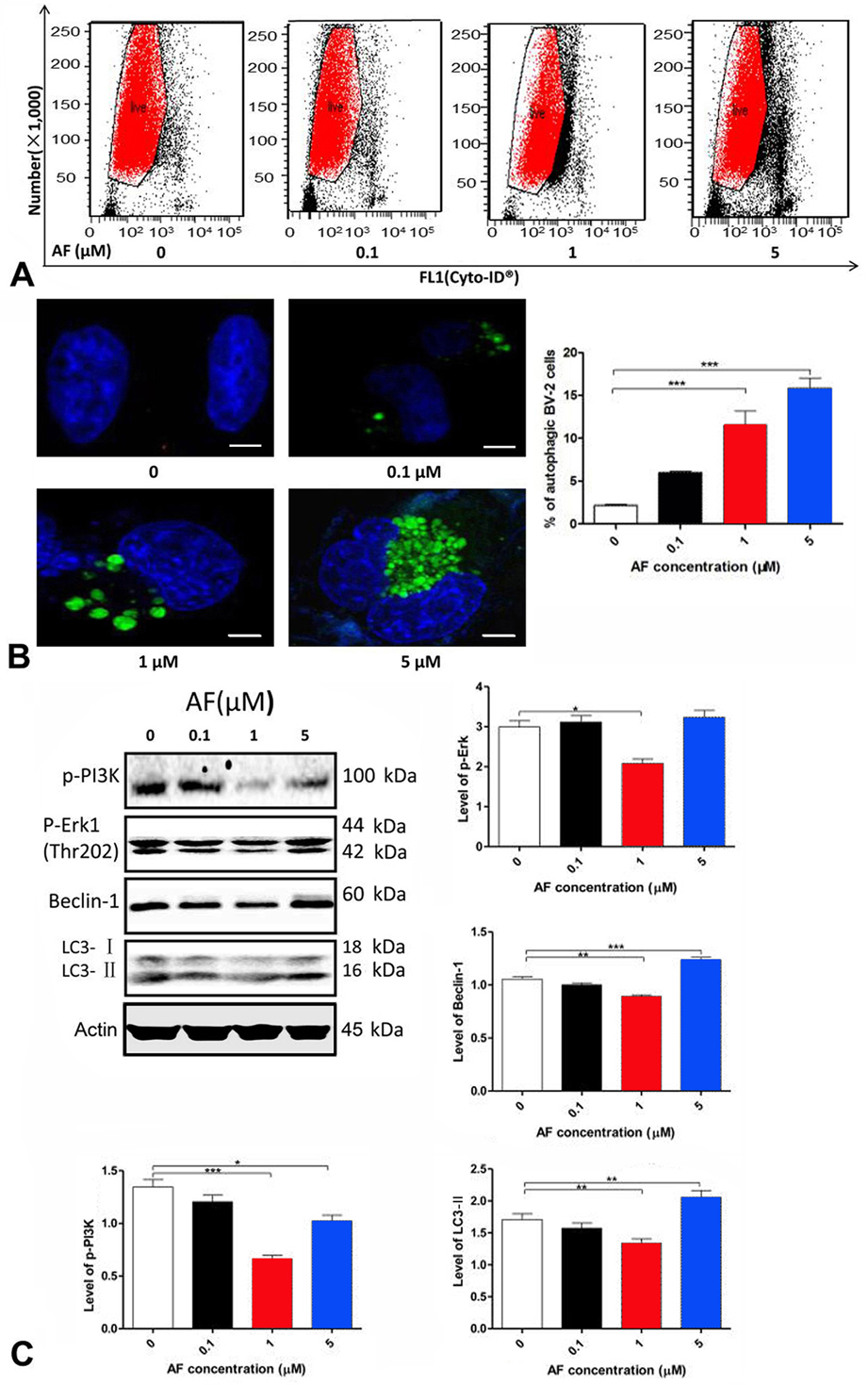
Autophagy is considered a cytoprotective mechanism against extracellular stress. As there was clear AF-induced apoptosis, we next examined the effect of AF on autophagy in BV-2 cells by flow cytometric analysis and confocal microscopic examination. As shown in Figure 6A, treatment of BV-2 cells with AF for 24 h induced autophagy and this was more pronounced at the higher concentration (5 μM) of AF.
Figure 6Autophagy was induced by AF in BV-2 cells. Flow cytometry (A) and confocal microscopy (B) were performed to detect autophagy induced by different concentrations of AF in BV-2 cells (scale bar: 5 μm; the green signal stands for autophagosome, and the blue stands for nuclear). C: Western blot analysis was performed to analyze protein expression of p-PI3K, PI3K, p-Erk1, Beclin-1 and LC3, involved in regulation of autophagy signaling pathways, and these proteins were significantly differentially regulated by AF in BV-2 cells. * P < 0.05, ** P < 0.01, *** P < 0.001, compared with 0-μM AF treatment group.
Confocal microscopy was performed to determine the autophagy-inducing effect of AF in BV-2 cells. As shown in Figure 6B, an obvious increase in autophagy level and percentage of autophaic BV-2 cells were observed in AF-treated cells with increase in AF concentration. These results showed that AF treatment induced a significant dose-dependent increase in autophagy of BV-2 cells.
After determining the autophagy-inducing effect of AF in BV-2 cells, we next explored the possible mechanisms for the AF-induced autophagy by examining the key functional molecules involved in regulation of autophagy signaling pathways. As shown in Figure 6C, level of p-PI3K were significantly suppressed in cells treated with 1 and 5 μM AF compared with non-treated cells (P < 0.001, P < 0.05). It was also observed that level the active form (thr202-phophorylated) of Erk1 was remarkably reduced by 1 μM AF (P < 0.05). The expression levels of Beclin-1 and LC3-II were increased significantly with 5 μM AF treatment compared with non-treated cells (P < 0.001).
Remaining in a pioneering position in drug discovery, natural products continue to provide viable pharmacophores and feasible supports for the development of potential drugs because of their structural diversity. Amentoflavone (AF) is a natural biflavone compound with many biological properties, including anti-inflammatory, anti-oxidative and neuroprotective effects. However, the underlying mechanism of action of this bioactive compound remains unclear. In this study, we found that AF confers an anti-proliferative ability in BV-2 cells. Our results showed that AF induces cell cycle arrest in G2/M phase BV-2 cells and promotes apoptosis and autophagy in a concentration-dependent manner. These effects may involve multiple signaling pathways, including PI3K/Akt/mTOR signaling pathways, AMPK signaling pathways and GNRH signaling pathways.
Through proteomic analysis, we also noticed some potentially important genes altered after AF treatment in BV-2 cells. For instance, DOCK2, SEC23A, ME1, UGGT1, STOM, MRTO4, AKR1B1, HDGFRP2 and WARS were mostly significantly upregulated, while IGF2R, ATP5O, DDX47, WBP11, IKBIP, SMC1A, GLS, MYEF2, TXNDC12 and EXOSC10 were mostly significantly downregulated. In these genes, DOCK2 (20), SEC23A (21), ME1 (22), STOM (23), AKR1B1 (24), IGF2R (25), WBP11 (26), SMC1A (27) and GLS (28) are associated with cell proliferation, and UGGT1 is reported to be involved in necrotic cell death (29). ATP5O (30), DDX47 (31), TXNDC12 (32), EXOSC12 (33) and IKBIP (34) are involved in regulation of apoptosis. HDGFRP2 is possibly connected with apoptosis, because it was said to have the ability to repair DNA (35). MYEF2 is bound in undifferentiated cells and is lost upon differentiation (36) and WARS is important in angiogenesis (37). MRTO4 is one of the trans-acting factors involved in ribosome biogenesis, which in higher eukaryotic cells contains a C-terminal extension similar to the C-terminal part of ribosomal P proteins (38).
Recent studies have reported the anti-proliferative effect of AF on diverse cancer cells. Cell cycle regulatory proteins have been found to be involved in tumor cell proliferation, including tumor suppressor proteins (e.g., p53), cyclins and cyclin-dependent kinases (CDKs), as well as their downstream substrates. During the cell cycle, the content of CDK1/CDC2 protein is stable, while the content and type of cyclin protein are in a dynamic process. CDK1/CDC2 is the core of cell cycle regulation protein in eukaryotes. CDK2 in association with Cyclin E is thought to promote cell cycle arrest via inhibition of DNA replication (Figure 7) (39, 40). Cyclin B1 is an important cyclin that plays a regulatory role in G2/M phase, and is synthesized at the end of stage of S and the early stage of G2. Its content and activity reach their peak in the M phase, and rapidly declines latter. Activated CDK1/CDC2 binds to cyclin B1 to form a bioactive complex, which promotes entry into M phase in the cell cycle; activity of this complex is pivotal in promoting the G2/M transition process. As a cyclin-dependent kinase inhibitor, p27Kip1 causes the cell cycle arrest by inhibiting the activity of CDK-Cyclin complex (Figure 7). p53 is not only a critical tumor suppressor protein but also a regulator of cell cycle arrest. Normally, chromosomal instability or DNA damage in G2/M stimulate the phosphorylation of p53 and trigger its dissociation from MDM2 and MDM4. As a result, the transcriptional ability of p53 is activated (41). A previous study has demonstrated that AF plays a protective role against psoriasis-like skin lesions through suppression of NF-κB, exerting anti-proliferative, apoptosis-promoting and anti-inflammatory effects in keratinocytes (42). A further study reported that AF induces apoptosis of MCF-7 breast cancer cells, with increased cell cycle distribution observed at sub-G1 phase (43). Another report has claimed that AF induces apoptosis via cell cycle arrest at sub-G1 phase in cervical cancer cells (44). In addition, AF can induce apoptosis by inhibiting progression of cells from G0/G1 to S phase and regulating genes involved in cell cycle regulation and apoptotic intrinsic pathways in melanoma cells (45). Another analysis showed that AF significantly arrested the cell cycle during S phase (46). In our study, however, we observed that AF induced cell cycle arrest at G2/M phase via suppression of CDK1/CDC2 and cyclin B1, promoting CDK2, p27Kip1 and p-p53/p53 in BV-2 cells. P27Kip1 is a regulator of G1 and S checkpoints. Although p27Kip1 was increased by AF, and it is thought to cause cell cycle arrest in G1 phase if other cell cycle regulators were unchanged (Figure 7). However, we still can't study all the regulators of cell cycle in the present study. Besides, we also noticed that some other researchers also found the similar phenomenon that both G2/M arrest and increased p27 expression occurred simultaneously after treatment with drugs (47, 48). These results indicate that AF affects cell cycle arrest at different phases depending on cell type.
Figure 7A schematic diagram illustrating the effects of AF on proliferation, apoptosis and autophagy of BV-2 cells.
Apoptosis is a distinct genetic and biochemical pathway of cell death necessary for cell growth, development and maintenance of homeostasis in metazoans. In this study, we assumed that the increased BAX and decreased BCL-XL were responsible for the reduction in cell viability. Subsequently, activation of caspase-9 was stimulated and, in turn, cleaved caspase-3 ultimately induced apoptosis. Previous studies have reported that AF induces apoptosis in SW480 human colorectal cancer cells via suppression of β-catenin and increased expression of caspase-3 (49). AF also stimulates apoptosis in hypertrophic scar fibroblasts and inhibits angiogenesis of endothelial cells through significant increases in the amounts of cleaved caspases 3, 8 and 9 and BAX (50). AF also induced breast cancer apoptosis through blockade of fatty acid synthesis (51).
Autophagy is a cellular process of catabolic degradation in which damaged, dysfunctional or superfluous organelles and proteins are sequestered, engulfed and recycled to maintain cellular metabolism, viability and homeostasis (52). We detected amplification of autophagy-related proteins PI3K-class III, total p-ERK and Beclin-1. PI3K (53) associates with Beclin-1 and regulates phagophore induction, while ERK1/2 influences autophagosome formation (54) and regulates gene expression for cellular turnover and autophagy protein synthesis. In the present study, we found that AF possessed the ability to induce autophagy via suppression of p-PI3K/PI3K and p-Erk and increased expression of Beclin-1 in BV-2 cells. To date, the pro-autophagic effect of AF has not been reported, and this is the first study to our knowledge to investigate AF ability to induce autophagy (Figure 7). However, one limitation of our study is that we did not examine the upstream effectors of the ERK pathway. Previous studies have reported that autophagy is positively regulated by the class III PI3K signaling pathway (55, 56) and that induction of autophagy is associated with an enhanced PI3K/Beclin-1 signaling pathway (57). Interestingly, our results suggest that the autophagic effect of AF in BV-2 cells might be associated with negative regulation of PI3K/Erk1, which in turn contributes to the formation of autophagosomes by increased expression of Beclin-1. The exact mechanism needs to be investigated by further studies.
There is a direct correlation between epileptic activity and CNS inflammation, which is characterized by activation, accumulation and proliferation of microglial cells. Our results indicate that AF can promote apoptosis and autophagy of BV-2 cells, therefore, it suggested that the significant anti-inflammation effect on CNS and therapeutic effect on epilepsy of AF may be mediated by the suppressed microglial cells. It is probable that AF interacts with the ionotropic receptor GABAA on glial cells, because it is one of the most potent natural benzodiazepine ligands known, and is not internalized into the cell (58-61). According to the reports, it acts as a negative modulator of chloride currents at α1β2γ2 GABAA receptors and the suppressed chloride currents may play important parts in regulating cell proliferation, autophagy and apoptosis (58, 62, 63). Therefore, the effects of AF that we found in this research are possibly mediated by the GABAA receptor.
The present study highlighted the therapeutic properties of AF in BV-2 cells and demonstrated that AF exerts remarkable anti-inflammatory effects through cell cycle arrest at G2/M phase, apoptosis and autophagy. However, there are some limitations to this study. First, apoptosis and autophagy are highly conserved and tightly regulated processes that play essential roles in development, tissue homeostasis and disease. We did not study the crosstalk in regulation of apoptotic and autophagic effects of AF in BV-2 cells. Further studies will address this limitation. Second, this was an in vitro study; to investigate the pharmacological efficacy of AF, we next will conduct extra in vitro study using normal microglial cells and in vivo study via animal modeling. In aggregate, AF may represent a new targeted therapeutic agent that can reduce the neuroinflammation observed in epilepsy.
The authors appreciate the financial support from the National Natural Science Foundation of China (Grant No.: 81460208), Ningxia Brain Project-the Basic and Clinical Research on the Temporal-insular Network, Epilepsy and Cognitive Function (Grant No.: 2016BZ07) and the Key Research and Development Projects of Ningxia Hui Autonomous Region (Grant No.: 2018BEG03023).
CNS
central nervous system
antiepileptic drugs
Amentoflavone
Dimethyl sulfoxide
fetal bovine serum
ribonuclease
propidium iodide
3-(4,5-dimethylthiazol-2-yl)-2,5-ditetrazoliumbromide
phosphate-buffered saline
ethylene diaminetetraacetic acid
bicinchoninic acid
radioimmunoprecipitation assay
Dulbecco's modified Eagle's medium
sodium dodecyl sulfate
7-aminoactinomycin D
polyvinylidene difluoride
standard deviation
analysis of variance
cyclin-dependent kinases







