Academic Editor

Article Metrics

  • Fig. 1.

    View in Article
    Full Image
  • Fig. 2.

    View in Article
    Full Image
  • Fig. 3.

    View in Article
    Full Image
  • Fig. 4.

    View in Article
    Full Image
  • Fig. 5.

    View in Article
    Full Image
  • Fig. 6.

    View in Article
    Full Image
  • Fig. 7.

    View in Article
    Full Image
  • Fig. 8.

    View in Article
    Full Image
  • Fig. 9.

    View in Article
    Full Image
  • Information

  • Download

  • Contents

Abstract

Background: A long-term consumption of saturated fat significantly increases the concentration of saturated fatty acids in serum, which accelerates the appearance of senescence markers in β-cells and leads to their dysfunction. An understanding of the mechanisms underlying β-cell senescence induced by stearic acid and the exploration of effective agents preventing it remains largely unclear. Here, we aimed to investigate the protective effect of metformin against stearic acid-treated β-cell senescence and to assess the involvement of miR-297b-5p in this process. Methods: To identify senescence, we measured senescence-associated β-galactosidase activity and the expression of senescence-related genes. Gain and loss of function approaches were applied to explore the role of miR-297b-5p in stearic acid-induced β-cell senescence. Bioinformatics analysis and a luciferase activity assay were used to predict the downstream targets of miR-297b-5p. Results: Stearic acid markedly induced senescence and suppressed miR-297b-5p expression in mouse β-TC6 cells, which were significantly alleviated by metformin. After transfection of miR-297b-5p mimics, stearic acid-evoked β-cell senescence was remarkably prevented. Insulin-like growth factor-1 receptor was identified as a direct target of miR-297b-5p. Inhibition of the insulin-like growth factor-1 receptor prevented stearic acid-induced β-cell senescence and dysfunction. Moreover, metformin alleviates the impairment of the miR-297b-5p inhibitor in β-TC6 cells. Additionally, long-term consumption of a high-stearic-acid diet significantly increased senescence and reduced miR-297b-5p expression in mouse islets. Conclusions: These findings imply that metformin alleviates β-cell senescence by stearic acid through upregulating miR-297b-5p to suppress insulin-like growth factor-1 receptor expression, thereby providing a potential target to not only prevent high fat-diet-induced β-cell dysfunction but also for metformin therapy in type 2 diabetes.

1. Introduction

Type 2 diabetes (T2D) is one of the fastest-growing non-communicable chronic diseases and a serious threat to human health with approximately 415 million people currently affected worldwide [1]. A high-fat diet has been closely associated with the development of type 2 diabetes. Strong evidence indicates that long-term excessive consumption of foods rich in animal fat significantly increases the serum concentration of saturated fatty acids (SFAs), which leads to β-cell dysfunction and eventually accelerates the development of type 2 diabetes [2]. Stearic and palmitic acids are two major saturated fatty acids. Although the proportion of stearic acid is lower than palmitic acid in fatty foods and human serum, growing evidence shows that the increase in circulating stearic acid in the profile of free fatty acids is significantly higher, while its detrimental effect on β-cells is stronger than that of palmitic acid in patients with hyperlipidemia and mice fed high-fat diets [3, 4, 5]. However, the understanding of the role of stearic acid in β-cell impairment remains incomplete.

The proposed mechanisms responsible for saturated fatty acid-induced β-cell failure mainly include endoplasmic reticulum stress, apoptosis, inflammation, dedifferentiation, aging, and senescence [6, 7, 8, 9, 10]. Among them, the contribution of β-cell senescence to this process has attracted more attention in recent years. Cellular senescence is a stress response that can occur at any time and is sensitive to various stimuli, such as DNA damage, endoplasmic reticulum stress, reactive oxygen species, and oncogene activation [11, 12, 13, 14, 15]. It is characterized by a decline in cell proliferation [16] and increases in senescence-associated β-galactosidase activity and secretion of senescence-associated secretory phenotype (SASP) factors [17, 18]. Senescent β-cells accumulate and increase in islets with age and under certain conditions, including peripheral insulin resistance, a high body mass index, and type 2 diabetes [19, 20]. Similarly, a high-fat diet significantly increases the accumulation of senescent β-cells, whereby decreasing the number of senescent cells obviously improves β-cell function [20]. These findings imply that senescence is a promising target in saturated fatty acid-induced β-cell dysfunction during type 2 diabetes development. However, the development of an effective drug for the management of β-cell senescence remains challenging.

Metformin is a first-line drug in the management of type 2 diabetes, mostly via the inhibition of hepatic gluconeogenesis and promotion of glucose uptake in skeletal muscles [21]. Researchers are also currently focusing on metformin use in other fields because this drug has been shown to have pleiotropic effects, such as weight loss, cancer prevention, and anti-aging and senescence [22]. Although metformin is an interesting candidate as an anti-aging treatment, clinical evidence of this effect is still lacking and the precise mechanisms have not been completely elucidated. In particular, evidence demonstrating the potential role of metformin in the protection against β-cell senescence is at present quite limited [23, 24, 25]. There is no doubt that the identification of novel potential targets of metformin that prevent β-cell aging is important for slowing type 2 diabetes development.

High-throughput sequencing technologies and bioinformatics analysis have significantly expanded our knowledge about the important role of non-coding RNAs in gene regulation at multiple levels and have provided a large number of novel targets for the treatment of human diseases. MicroRNAs (miRNAs)—a class of endogenous ~20 nucleotide RNAs—have been strongly suggested to participate in the regulation of β-cell function, such as miR-375, miR-7, and miR-184 [26, 27, 28]. In our previous studies, we found that miR-297b-5p was significantly downregulated in stearic acid-treated β-TC6 cells and in the islets of mice fed a high-fat diet. Overexpression of miR-297b-5p effectively alleviates stearic acid-induced β-cell dysfunction through its anti-apoptotic and anti-inflammatory effects [29, 30]. However, whether miR-297b-5p is also involved in the anti-senescence effect of metformin in β-cells exposed to stearic acid remains unknown.

In this study, we aimed to investigate the protective effect of metformin on stearic acid-evoked β-cell senescence in β-TC6 cells and to examine the involvement of miR-297b-5p in this process. We found that the upregulation of miR-297b-5p promotes the anti-senescence effect of metformin on stearic acid-treated β-TC6 cells by decreasing the level of the insulin-like growth factor-1 receptor (Igf1r). These results provide a potential mechanism to not only prevent the induction of β-cell dysfunction by a high-fat diet but also for the therapeutic use of metformin to prevent or delay the onset of type 2 diabetes.

2. Materials and Methods
2.1 Chemicals

Stearic acid (S4751) was obtained from Sigma (St. Louis, MO, USA). We prepared its stock solution by dissolving stearic acid in ethanol and saponification with sodium hydroxide. After drying, the sodium salt was resuspended in saline, and then, heated at 80 °C until it was dissolved completely. Then, 20% (wt/vol) BSA was added. Then, the complex was sterilized and aliquoted. The final stock concentration was 3 mmol/L [29]. The working concentration of stearic acid was 400 µmol/L. Metformin (CAS No. 1115-70-4, Biotopped, Beijing, China) was dissolved in cell culture medium to prepare a stock solution of 100 mmol/L, which was diluted in cell culture medium.

2.2 Cell Culture

Mouse β-TC6 cells were purchased from the Shanghai Academy of Chinese Sciences Cell Library and incubated in Dulbecco’s modified Eagle’s medium (12800017, Gibco/Life Technologies, Carlsbad, CA, USA) supplemented with 15% fetal bovine serum (Biological Industries, Kibbutz Beit Haemek, Israel), 1.5 g/L NaHCO3, and 100 IU/mL penicillin–streptomycin mix [29]. The cell line has been authenticated by short tandem repeat, and mycoplasma testing has been done.

2.3 Cell Viability Assay

Cell viability was assessed using Cell Counting Kit 8 (C0038; Beyotime Biotechnology, Shanghai, China). For this purpose, β-TC6 cells were seeded in a 96-well plate and 10 µL of Cell Counting Kit 8 reagents were added to each well and incubated for 2 h at 37 °C. Absorbance was detected at 450 nm with a microplate reader (SpectraMax M2; Molecular Devices, San Jose, CA, USA), as described previously [29].

2.4 Transfection Procedure

β-TC6 cells were transfected with miR-297b-5p mimics, anti-miR-297b-5p oligonucleotides (AMO-297b-5p), siRNA-Igf1r, or their negative controls using Lipofectamine 2000 (11668019; Invitrogen, Carlsbad, CA, USA), in accordance with the manufacturer’s instructions and our previous study [29]. miR-297b-5p mimics, anti-miR-297b-5p oligonucleotides, and their negative controls were purchased from RiboBio Co. Ltd (Guangzhou, Guangdong, China). siRNA-Igf1r (sc-35638)and its negative control (sc-37007) were obtained from Santa Cruz Biotechnology, Inc. (Dallas, TX, USA). The sequences of these oligonucleotides are displayed in Table 1.

Table 1.Sequences of oligonucleotides used for transfection.
Oligonucleotides Sequences
miRNA mimic negative control
Sense 5-UUUGUACUACACAAAAGUACUG-3
Antisense 3-AAACAUGAUGUGUUUUCAUGAC-5
miRNA inhibitor negative control 5-mCmAmGmUmAmCmUmUmUmUmGmUmGmUmAmGmUmAmCmAmAmA-3
mmu-miR-297b-5p mimic
Sense 5-AUGUAUGUGUGCAUGAACAUGU-3
Antisense 3-UACAUACACACGUACUUGUACA5
mmu-miR-297b-5p inhibitor 5-mAmCmAmUmGmUmUmCmAmUmGmCmAmCmAmCmAmUmAmCmAmU-3
IGF-IRα/β siRNA (m)
Sense (A) 5-CCAUCAGGAUUGAGAAGAAtt-3
Antisense (A) 5-UUCUUCUCAAUCCUGAUGGtt-3
Sense (B) 5-GAAGAACCGAAUCAUCAUAtt-3
Antisense (B) 5-UAUGAUGAUUCGGUUCUUCtt-3
Sense (C) 5-CUACUGCUCCAAAGACAAAtt-3
Antisense (C) 5-UUUGUCUUUGGAGCAGUAGtt-3

m represents 2-Ome (methylation modification).

IGF-IRα/β siRNA(m) is a pool of three different siRNA duplexes.

2.5 Glucose-Stimulated Insulin Secretion (GSIS) Assay

β-TC6 cells were preincubated in secretion buffer (129 NaCl, 4.8 KCl, 1.2 MgSO4, 1.2 KH2PO4, 2.5 CaCl2, 5.0 NaHCO3, 10 HEPES (all mmol/L) and 1 mg/mL bovine serum albumin, adjusted to pH 7.4) with 2.8 or 20 mmol/L glucose [5]. The supernatant was collected for insulin measurement and β-TC6 cells were, then, lysed to measure the total protein content using a bicinchoninic acid (BCA) protein assay reagent kit (Cat. No. P0010, Beyotime Biotechnology). Insulin levels were measured using a mouse/rat insulin ELISA kit (Cat. No. EZRMI-13K, Millipore, Burlington, MA, USA). The supernatants obtained after stimulation with 2.8 mmol/L and 20 mmol/L glucose were diluted at 1:10 and 1:30 for insulin measurement, respectively. Insulin levels were normalized to the milligrams of protein present in each well.

2.6. Senescence-Associated β-Galactosidase (SA-β-gal) Staining

β-TC6 cells were seeded into a 24-well plate at 6 × 104 cells/well and cultured at 37 °C in a 5% CO2 humidified incubator. The senescence status was analyzed using a Senescence β-Galactosidase Staining Kit (Cat. No. C0602, Beyotime Biotechnology). Cells were washed with phosphate-buffered saline (PBS) and fixed in the senescence-associated β-galactosidase fixative solution for 15 min at room temperature. After washing three times with PBS, the cells were incubated in senescence-associated β-galactosidase working solution overnight at 37 °C without CO2. To calculate the number of senescent cells, five images of each well were randomly selected and analyzed blindly. The percentage of senescence-associated β-galactosidase-positive cells (blue) was determined by dividing the number of positive cells by the total number of cells present in each image [31, 32], which was determined by Hoechst 33342 staining (C1022, Beyotime Biotechnology).

2.7 Immunofluorescence

Immunocytofluorescence was performed as described [33]. Briefly, β-TC6 cells were fixed with 4% paraformaldehyde for 15 min and then permeabilized with PBS containing 0.1% Triton X-100 (P0096, Beyotime Biotechnology). After washing and blocking, the cells were incubated overnight at 4 °C with a primary antibody against the insulin-like growth factor-1 receptor (IGF1R) (AF6125, 1:250, Affinity Biosciences, OH, USA). Then, the cells were incubated in the dark for 1 h at room temperature in the presence of the secondary anti-rabbit IgG (#4413, 1:600, Cell Signaling Technology, Danvers, MA, USA) and subsequently counterstained with Hoechst 33342 (C1022, Beyotime Biotechnology) for counting. The slides were observed with a laser confocal microscope. Five random images of each slide were selected to quantify the fluorescence intensity.

2.8 Western Blotting

Cells were harvested in PBS and lysed with intermediate RIPA lysis buffer (Cat. No. P0013C, Beyotime Biotechnology). Protein concentrations were measured using the bicinchoninic acid (BCA) protein assay kit, Cat. No. P0012, Beyotime Biotechnology. Whole-cell lysates (50 µg/lane) were separated by sodium dodecyl sulfate-polyacrylamide gel electrophoresis and transferred to a polyvinylidene fluoride membrane [29]. Primary antibodies against insulin-like growth factor-1 receptor (IGF1R) (AF6125, 1:1000, Affinity Biosciences, OH) and β-actin (#4970S, 1:1000, Cell Signaling Technology, Massachusetts) were used. The secondary antibody was an anti-rabbit alkaline phosphatase-conjugated antibody (S373B, 1:7500, Promega, Wisconsin). Proteins were visualized using Stabilized Substrate for Alkaline Phosphatase (S3841, Promega) and the FluorChem R system (ProteinSimple, San Jose, CA, USA).

2.9 Luciferase Activity Assay

pmiR-RB-REPORT dual luciferase reporter vectors carrying the 3-untranslated region (UTR) of insulin-like growth factor-1 receptor containing wildtype or mutated target sites for miR-297b-5p were constructed by RiboBio (Guangzhou, Guangdong, China). Plasmids (200 ng) were cotransfected into human embryonic kidney (HEK-293) cells (ATCC, Manassas, VA, USA) with miR-297b-5p mimics or the negative control. After transfection for 24 h, a dual luciferase reporter assay kit (E1910, Promega, Madison, WI, USA) was used to measure luciferase activity in a GloMax20/20 Luminometer (Promega) [29].

2.10 Animal Experiments

Overall, 7-week-old male C57BL/6 mice were purchased from Beijing Vital River Laboratory Animal Technology Company (Beijing, China). After adaptation, they were randomly divided into two groups that were either fed a control diet or a diet high in stearic acid (n = 15 per group). The compositions of normal and high stearic acid diets were the same as described in our previous study [29]. After 12 weeks of feeding, the mice were sacrificed by CO2 asphyxiation followed by the collection of pancreatic tissue and blood samples. Mouse islets were isolated by Procell Life Science & Technology Co., Ltd. (Wuhan, Hubei, China).

2.11 Intravenous Glucose Tolerance Testing

After overnight fasting, the mice were administered glucose (0.75 g/kg) via the tail vein, as described previously [5]. Serum insulin and glucose concentrations were measured 0, 1, 5, 10, 20, 30, and 60 min after the administration of glucose.

2.12 Serum Fatty Acid Profile Analysis and Lipid Measurements

Non-esterified fatty acid profile analysis of fasting serum was performed using a TRACE gas chromatograph with a Polaris Q mass spectrometer (Thermo Finnigan, Austin, TX, USA), as described previously [3]. Fasting glucose, total cholesterol (TC), triacylglycerol (TG), high-density lipoprotein cholesterol (HDL-C), and low-density lipoprotein cholesterol (LDL-C) levels were measured by an automatic analyzer (Hitachi-7100, Hitachi, Tokyo, Japan). All kits were purchased from Biosino Biotechnology (Beijing, China). Serum insulin levels were measured using a mouse/rat insulin ELISA kit (Cat. No. EZRMI-13K, Millipore, Burlington, MA, USA) with a standard curve ranging from 0.2–10 ng/mL. Inter- and intra-assay variations of this kit were 6.0–17.9 and 0.9–8.4, respectively.

2.13 Immunohistochemical Analysis

Pancreatic tissues were fixed and then embedded in paraffin. Insulin-positive β-cells were immunostained with anti-insulin antibody (BM1621, Boster), and glucagon-positive α-cells were immunolabeled with anti-glucagon antibody (3014S, Cell Signaling Technology) [5].

2.14 Real-Time Quantitative Polymerase Chain Reaction

Total RNA was extracted from β-TC6 cells using TRIzol reagent (15596026, Invitrogen, Carlsbad, CA, USA), as described in our previous study [29]. mirVana miRNA Isolation Kit (AM1561, Ambion, Austin, TX, USA) was used for miRNA isolation. Quantitative polymerase chain reaction was performed using SYBR Green PCR Master Mix (4367659, Applied Biosystems, Foster City, CA, USA). Levels were normalized to β-actin for mRNA and U6 for miRNA. All primers were synthesized by Sangon Biotech Co. Ltd. (Shanghai, China), and their sequences are listed in Table 2.

Table 2.Primer sequences used for qPCR.
Genes Sequences (5-3)
miR-297b-5p
Reverse transcription GTCGTATCCAGTGCGTGTCGTGGAGTCGGCAATTGCACTGGATACGACACATGT
Forward GGGGATGTATGTGTGCATGA
Reverse GTATCCAGTGCGTGTCGTG
U6
Reverse transcription CGCTTCACGAATTTGCGTGTCAT
Forward GCTTCGGCAGCACATATACTA
Reverse CGCTTCACGAATTTGCGTGTC
Actb
Forward TGACGATATCGCTGCGCTGGTC
Reverse CATTCCCACCATCACACCCTGG
Ins1
Forward CTGTTGGTGCACTTCCTACCCC
Reverse TTGTTCCACTTGTGGGTCCTC
Mafa
Forward ATCCATGTCCGTGCGGGAGCTGAA
Reverse TCGCTCTCCAGAATGTGCCGCT
Cat
Forward CTTCAGGGCCGCCTTTTTGCCT
Reverse ATAGTTGGGGGCACCACCCTGGTT
Ldha
Forward ACAAGCAGGTGGTGGACAGTGCCT
Reverse TGGGATGCACCCGCCTAAGGTT
Igf1r
Forward TGGCCGACGAGTGGAGAAATCTGT
Reverse TCGGCCTTGGAGATGAGCAGGA
Bambi
Forward TGCCGAGCCAAACAGGCCCAAA
Reverse ACCGGTTTCCTTGTCCTGAGGCT
Cdkn2a
Forward CCCAACGCCCCGAACT
Reverse GCAGAAGAGCTGCTACGTGAA
Trp53bp1
Forward CTGTGAAAGTTCTAGTGAAACTCC
Reverse TTAGGTGCCCAATAAGAGGTGG
Cd99
Forward GCGGCGAGTGACGACTTCAA
Reverse TCCAGGTCGAAGCCTCCTGA
Ccl2
Forward ATGCAGTTAACGCCCCACTCAC
Reverse GAGCTTGGTGACAAAAACTACAGC
Il6
Forward AGTTCCTCTCTGCAAGAGACTTC
Reverse AAGTCTCCTCTCCGGACTTGTG
Tnfa
Forward TCATTCCTGCTTGTGGCAGGGG
Reverse TCCACTTGGTGGTTTGTGAGTGT
2.15 Statistical Analysis

All data were presented as mean ± standard deviation. SPSS version 21.0 (IBM Corp., Armonk, NY, USA) was used for statistical analysis. Differences between two groups were analyzed using a two-tailed Student t-test. One-way ANOVA followed by a Student-Newman–Keuls test was carried out to test differences among multiple groups. A two-sided p value < 0.05 was considered statistically significant.

3. Results

Accumulated evidence indicates that β-cell senescence is a promising target to prevent β-cell dysfunction elicited by a long-term high-fat diet during type 2 diabetes development. However, the mechanism underlying saturated fatty acid-induced β-cell senescence is not yet understood and there are currently no effective agents to prevent this effect. In this study, we aimed to investigate the protective effect of metformin on stearic acid-promoted β-cell senescence and to explore the potential role of miR-297b-5p in this process. We found that metformin dramatically ameliorates stearic acid-evoked β-cell senescence through the upregulation of miR-297b-5p, which effectively reverses the increase in insulin-like growth factor-1 receptor expression triggered by stearic acid. These results provide a potential target to not only prevent high saturated fat diet-induced β-cell dysfunction but also for the therapeutic use of metformin to prevent or delay the onset of type 2 diabetes.

3.1 Metformin Ameliorates Stearic Acid-Induced Senescence of Mouse β-TC6 Cells

We assessed the effect of metformin on the survival rate of β-TC6 cells and we observed a significant destructive effect only at concentrations 400 µmol/L (Fig. 1A, Supplementary Fig. 1). Incubation of β-TC6 cells, for various times (6, 12, 24, and 48 h), with 50 µmol/L metformin, a concentration previously used by others [23, 34], showed that cell viability was significantly impacted only after 48 h incubation (Fig. 1B). Treatment with 50 µmol/L metformin for 24 h significantly reversed stearic acid-reduced β-cell viability (Fig. 1C). Moreover, stearic acid-impaired glucose-stimulated insulin secretion was remarkably recovered upon metformin treatment (Fig. 1D). Additionally, metformin reversed the upregulation of aging (Igf1r and Bambi) and senescence markers (Cdkn2a and Trp53bp1), senescence-associated secretory phenotype factors (Ccl2, Il6, Tnfa, and Cd99), and forbidden genes (Cat and Ldha), and the downregulation of β-cell identity genes (Ins1 and Mafa) (Fig. 1E) induced by stearic acid, along with the increase in senescence-associated β-galactosidase activity (Fig. 1F). Immunofluorescence analysis also demonstrated the ability of metformin to attenuate the rise in fluorescence intensity of insulin-like growth factor-1 receptor observed in the presence of stearic acid (Fig. 1G).

Fig. 1.

Metformin protects against stearic acid-induced senescence in mouse β-TC6 cells. (A) Cytotoxic effect of metformin on the survival rate of β-TC6 cells at various concentrations (0, 12.5, 25, 50, 100, 200, 400, 800, 1600, 3200, 6400, and 12800 µmol/L). *p <0.05, **p <0.01, ***p <0.001 vs. 0 mmol/L group. (B) Cytotoxic effect of 50 µmol/L metformin on β-cell viability at various times (0, 6, 12, 24, and 48 h). *p <0.05 vs. 0 h group. (C,D) Protective effect of metformin on the cell survival rate and glucose-stimulated insulin secretion in stearic acid-treated β-TC6 cells. (E) Changes in expression of senescence-related genes after treatment of β-TC6 cells with metformin in the presence or absence of stearic acid. (F) Effect of metformin on β-galactosidase activity with or without stearic acid treatment. (G) Immunofluorescence analysis shows the expression of insulin-like growth factor-1 receptor (IGF1R) in β-TC6 cells treated with metformin in the presence or absence of stearic acid. Hoechst, blue; IGF1R, red. For C–G, *p <0.05, **p < 0.01, ***p < 0.001 vs. Ctrl group; ^p < 0.05, ^^p < 0.01, ^^^p < 0.001 vs. SA group. Ctrl, control group; SA, stearic acid; Met, metformin. For F and G, scale bar: 100 µm. Each independent experiment was repeated three times.

3.2 Metformin Reverses the Decrease in β-Cell miR-297b-5p Expression Caused by Stearic Acid

The level of miR-297b-5p was significantly decreased in stearic acid-treated β-TC6 cells (Fig. 2). The effect observed in β-TC6 cells was reversed by metformin. However, no change in miR-297b-5p expression was observed after metformin treatment in the absence of stearic acid (Fig. 2).

Fig. 2.

Alteration of miR-297b-5p expression in stearic acid-treated β-TC6 cells. miR-297b-5p expression in stearic acid-treated β-TC6 cells in the absence or presence of metformin. *p < 0.05 vs. Ctrl group, ^p < 0.05 vs. SA group. n = 3. Ctrl, control group; SA, stearic acid; Met, metformin.

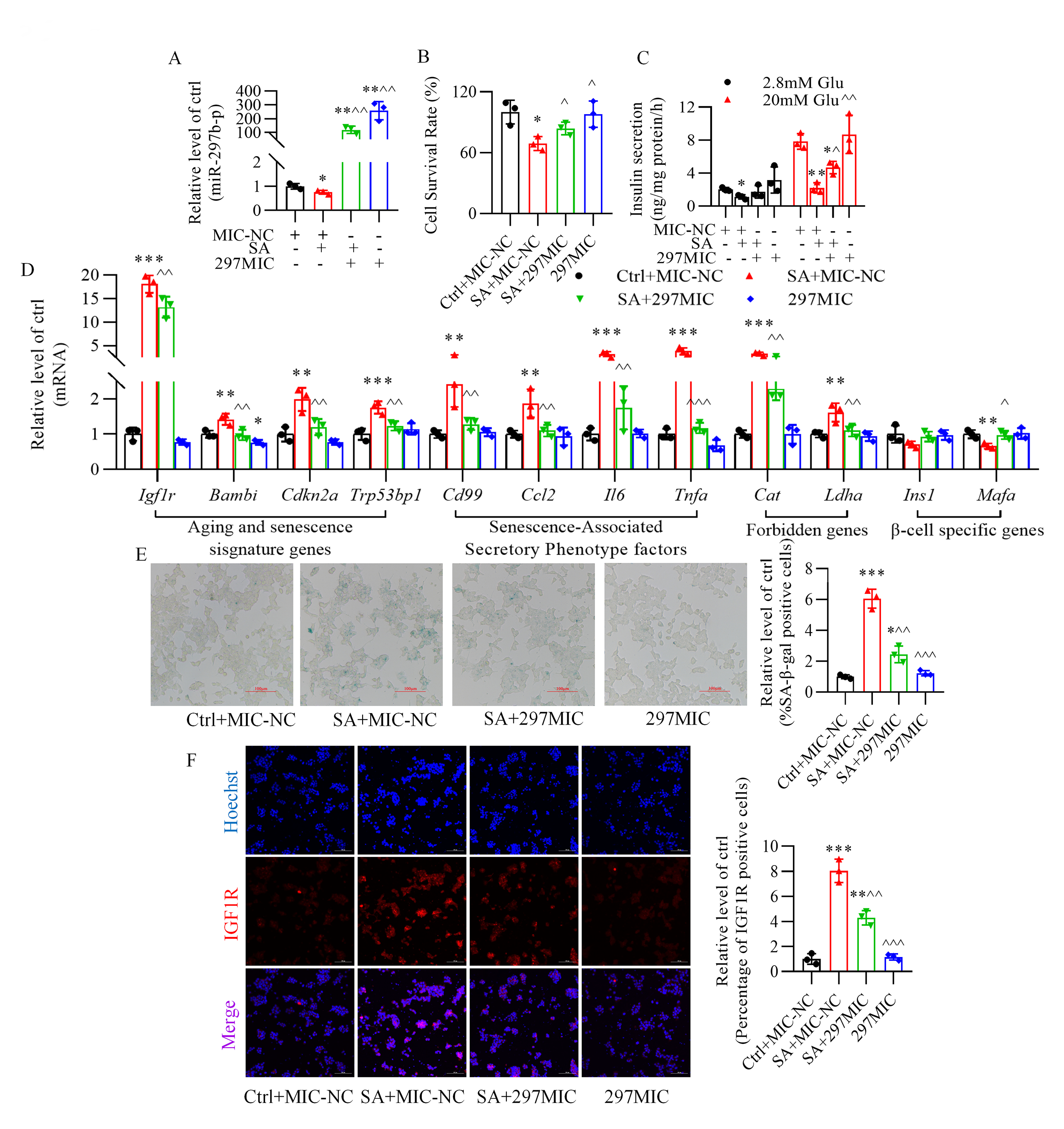
3.3 Role of miR-297b-5p in the Impairment of Glucose-Stimulated Insulin Secretion and in Senescence Induced by Stearic Acid

Transfection of miR-297b-5p mimics into pancreatic β-TC6 cells resulted in the upregulation of miR-297b-5p expression in the absence or presence of stearic acid (Fig. 3A). Overexpression of miR-297b-5p improved the survival rate of β-TC6 cells (Fig. 3B) and glucose-stimulated insulin secretion (Fig. 3C) in the presence of stearic acid. Additionally, stearic acid induced the upregulation of senescence-related genes (Cat, Ldha, Igf1r, Bambi, Cdkn2a, Trp53bp1, Cd99, Ccl2, Il6, and Tnfa), while the downregulation of Ins1 and Mafa largely returned to normal after the transfection of miR-297b-5p mimics (Fig. 3D). Moreover, the increase in the percentage of senescence-associated β-galactosidase-positive cells and the fluorescence intensity of the insulin-like growth factor-1 receptor caused by stearic acid was reversed after overexpressing miR-297b-5p (Fig. 3E,F). Conversely, transfection of the miR-297b-5p inhibitor decreased the level of this miRNA (Fig. 4A). In the absence of stearic acid, the inhibition of miR-297b-5p had no significant effect on cell viability (Fig. 4B); however, it led to impaired insulin secretion (Fig. 4C), abnormal changes in senescence-related genes expression (Fig. 4D), increased senescence-associated β-galactosidase activity (Fig. 4E), and increased the fluorescence intensity of the insulin-like growth factor-1 receptor (Fig. 4F), which were reversed by miR-297b-5p overexpression.

Fig. 3.

Role of miR-297b-5p in cellular senescence and impaired glucose-stimulated insulin secretion induced by stearic acid in β-TC6 cells. (A) Changes in miR-297b-5p expression after transfection of miR-297b-5p mimics in the presence of stearic acid. (B,C) Effect of miR-297b-5p mimics on the stearic acid-decreased cell survival rate and glucose-stimulated insulin secretion. (D–F) miR-297b-5p overexpression reverses senescence-related genes expression, β-galactosidase activity, and the expression of insulin-like growth factor-1 receptor (IGF1R) (red) in stearic acid-treated β-TC6 cells. *p < 0.05, **p < 0.01, ***p < 0.001 vs. Ctrl+MIC-NC group; ^p < 0.05, ^^p < 0.01, ^^^p < 0.001 vs. SA+MIC-NC group. Ctrl, control group; MIC-NC, miR-297b-5p mimics negative control; SA, stearic acid; 297MIC, miR-297b-5p mimic; Glu, glucose. For (E) and (F), scale bar: 100 µm. Each independent experiment was repeated three times.

Fig. 4.

Role of miR-297b-5p in β-TC6 cell senescence and glucose-stimulated insulin secretion in the absence of stearic acid. (A) Changes in miR-297b-5p expression upon transfection of anti-miR-297b-5p oligonucleotides alone. (B,C) Effect of anti-miR-297b-5p oligonucleotides on cell viability and glucose-stimulated insulin secretion in the absence of stearic acid. (D) Alteration of senescence-related gene expression after inhibition of miR-297b-5p. (E) X-galactosidase staining showing an increase in β-galactosidase activity after transfection of anti-miR-297b-5p oligonucleotides. (F) Immunofluorescence of insulin-like growth factor-1 receptor was enhanced after inhibition of miR-297b-5p. Hoechst, blue; IGF1R, red. *p < 0.05, **p < 0.01, ***p < 0.001 vs. Ctrl+AMO-NC group; ^p < 0.05, ^^p < 0.01, ^^^p < 0.001 vs. 297AMO group. Ctrl, control group; AMO-NC, anti-miR-297b-5p oligonucleotide negative control; 297AMO, anti-miR-297b-5p oligonucleotides; 297MIC, miR-297b-5p mimics; Glu, glucose. For (E) and (F), scale bar: 100 µm. Each independent experiment was repeated three times.

3.4 Validation of Insulin-Like Growth Factor-1 Receptor as the Direct Target of miR-297b-5p

Prediction of the binding site of miR-297b-5p in the 3-untranslated region of the insulin-like growth factor-1 receptor is shown in Fig. 5A. Insulin-like growth factor-1 receptor expression at both the mRNA and protein levels was significantly increased in the β-TC6 cells by stearic acid, an effect that was markedly reversed by miR-297b-5p mimics. Furthermore, overexpression of miR-297b-5p alone inhibited insulin-like growth factor-1 receptor expression (Fig. 5B,C). Conversely, inhibition of miR-297b-5p increased the level of insulin-like growth factor-1 receptor (Fig. 5D,E). Moreover, miR-297b-5p overexpression significantly decreased luciferase activity in human embryonic kidney (HEK293) cells transfected with a plasmid carrying the wildtype 3-untranslated region of insulin-like growth factor-1 receptor (Fig. 5F). Additionally, metformin prevented the rise of the insulin-like growth factor-1 receptor induced by stearic acid (Fig. 5G).

Fig. 5.

Insulin-like growth factor-1 receptor is the direct target of miR-297b-5p. (A) Prediction of the binding site between 3-untranslated region (UTR) of insulin-like growth factor-1 receptor and miR-297b-5p. (B,C) Effect of miR-297b-5p on Igf1r expression at both mRNA and protein levels in β-TC6 cells treated with or without stearic acid. *p < 0.05, ***p < 0.001 vs. Ctrl+MIC-NC group, ^p < 0.05, ^^p < 0.01, ^^^p < 0.001 vs. SA+MIC-NC group. For (B), n = 4; For C, n = 3. MIC-NC, miR-297b-5p mimics negative control; SA, stearic acid; 297MIC, miR-297b-5p mimic. (D,E) Changes in insulin-like growth factor-1 receptor expression at mRNA and protein levels after inhibition or overexpression of miR-297b-5p. *p < 0.05, **p < 0.01 vs. the Ctrl+AMO-NC group, ^p < 0.05, ^^p < 0.01, ^^^p < 0.001 vs. 297AMO group. For (D), n = 3; For (E), n = 5. AMO-NC, anti-miR-297b-5p oligonucleotide negative control; 297AMO, anti-miR-297b-5p oligonucleotides; 297MIC, miR-297b-5p mimics. (F) Luciferase reporter assay verifying the inhibitory effect of miR-297b-5p mimics on luciferase activity of a plasmid carrying 3-untranslated region (UTR) of insulin-like growth factor-1 receptor (Igf1r) (wildtype). ***p < 0.001 vs. m-Igf1r+MIC-NC group. n = 5. m-Igf1r+MIC-NC, plasmid carrying the wildtype 3-untranslated region (UTR) of the Igf1r gene + miR-297b-5p mimics negative control; m-Igf1r-Mut+MIC-NC, plasmid carrying a mutant 3-untranslated region (UTR) of the Igf1r gene + miR-297b-5p mimics negative control. (G) Effect of metformin on insulin-like growth factor-1 receptor (IGF1R) protein expression in the presence of stearic acid. **p < 0.01 vs. Ctrl group. ^p < 0.05, ^^p < 0.01 vs. SA group. n = 4. Met, metformin; SA, stearic acid.

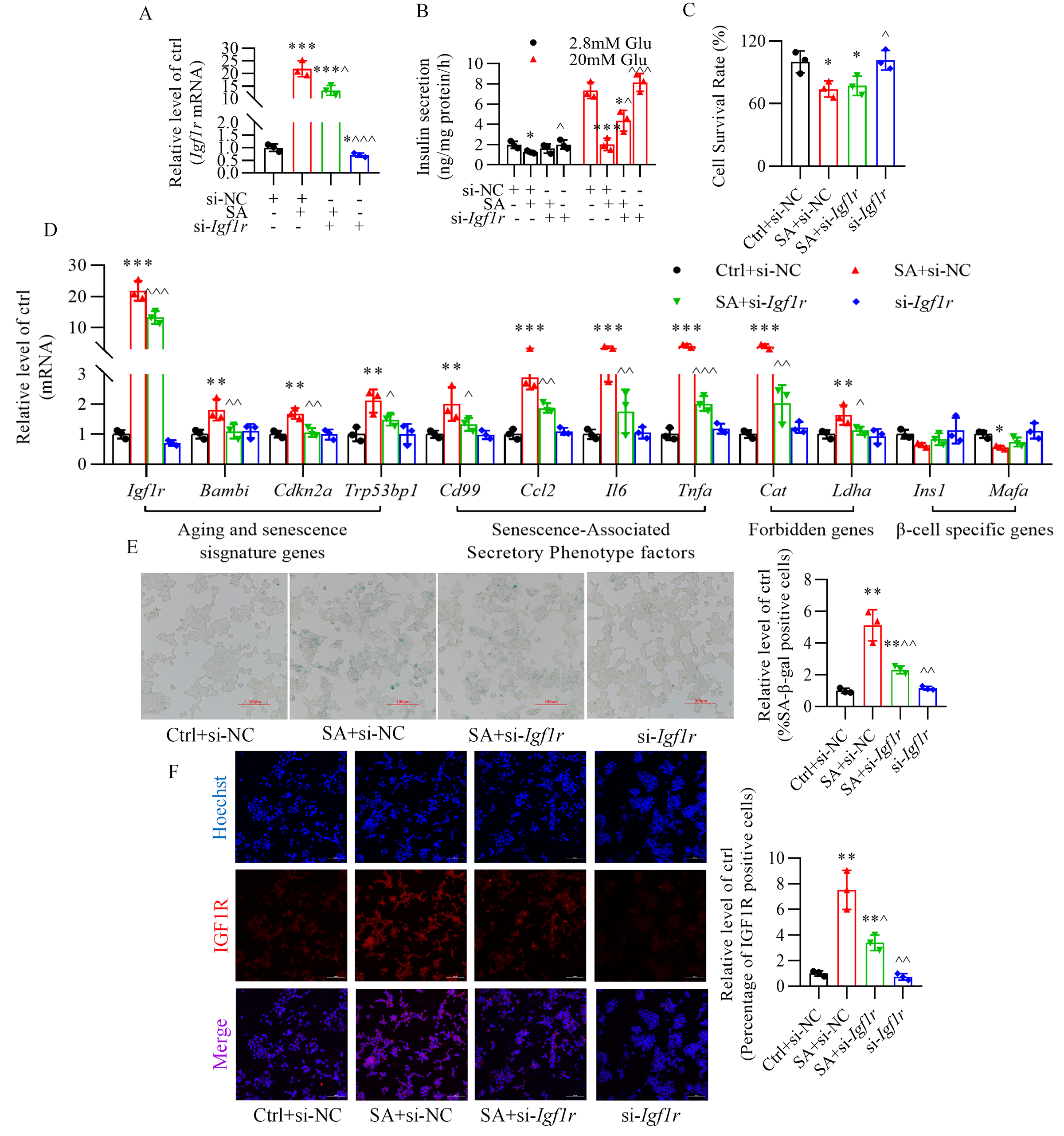
3.5 Inhibition of Insulin-Like Growth Factor-1 Receptor Ameliorates Stearic Acid-Stimulated the Impairment in Glucose-Stimulated Insulin Secretion and Prevents Senescence of β-TC6 Cells

In β-TC6 cells, transfection of siRNA-Igf1r efficiently decreased insulin-like growth factor-1 receptor expression with or without stearic acid treatment (Fig. 6A). Silencing insulin-like growth factor-1 receptor significantly blocked the reduction in insulin secretion caused by stearic acid (Fig. 6B), yet not the decrease in cell viability (Fig. 6C). Furthermore, knockdown of insulin-like growth factor-1 receptor reversed the abnormal expression of senescence-related genes (Fig. 6D), the increase in senescence-associated β-galactosidase-positive cells (Fig. 6E), and the rise in fluorescence intensity of insulin-like growth factor-1 receptor (Fig. 6F), triggered by stearic acid.

Fig. 6.

Inhibition of insulin-like growth factor-1 receptor ameliorates stearic acid-stimulated glucose-stimulated insulin secretion impairment and senescence of β-TC6 cells. (A) Changes in insulin-like growth factor-1 receptor expression in stearic acid-treated β-TC6 cells. (B,C) Effect of siRNA-Igf1r on insulin secretion and cell viability in the presence of stearic acid. (D) Alteration of senescence-related gene expression after silencing insulin-like growth factor-1 receptor in β-TC6 cells treated with stearic acid. (E,F) Knockdown of insulin-like growth factor-1 receptor alleviated stearic acid-increased percentage of β-galactosidase-positive cells and immunofluorescence intensity of IGF1R (red). *p < 0.05, **p < 0.01, ***p < 0.001 vs. Ctrl+si-NC group; ^p < 0.05, ^^p < 0.01, ^^^p < 0.001 vs. SA+si-NC group. Ctrl, control group; si-NC, siRNA-Igf1r negative control; SA, stearic acid; si-Igf1r, siRNA-Igf1r; Glu, glucose. For (E) and (F), scale bar: 100 µm. Each independent experiment was repeated three times.

3.6 Metformin Alleviates the Impairment of Anti-miR-297b-5p Oligonucleotides in β-TC6 Cells

Metformin markedly reversed the suppressive effect of anti-miR-297b-5p oligonucleotides on miR-297b-5p expression (Fig. 7A) and glucose-stimulated insulin secretion (Fig. 7B) in β-TC6 cells. However, metformin had no significant effect on cell viability after transfection of anti-miR-297b-5p oligonucleotides (Fig. 7C). Moreover, metformin effectively improved β-cell senescence observed upon silencing of miR-297b-5p and reversed the level of dysregulated senescence-related genes (Fig. 7D), the percentage of senescence-associated β-galactosidase-positive cells (Fig. 7E), and the enhanced staining for insulin-like growth factor-1 receptor (Fig. 7F). Additionally, metformin treatment was able to block the elevation in insulin-like growth factor-1 receptor protein expression induced by the miR-297b-5p inhibitor (Fig. 7G).

Fig. 7.

Metformin significantly alleviates anti-miR-297b-5p oligonucleotides-induced senescence and glucose-stimulated insulin secretion impairment of β-TC6 cells. (A) Alteration of miR-297b-5p expression after transfection of anti-miR-297b-5p oligonucleotides in the presence of metformin. (B,C) Effect of metformin on the cell survival rate and glucose-stimulated insulin secretion after inhibition of miR-297b-5p. (D–F) Reversal effect of metformin on the expression of senescence-related genes, β-galactosidase activity, and immunofluorescence of insulin-like growth factor-1 receptor (IGF1R) (red) after transfection of anti-miR-297b-5p oligonucleotides. (G) Effect of metformin on insulin-like growth factor-1 receptor (IGF1R) protein expression in the presence of anti-miR-297b-5p oligonucleotides in β-TC6 cells. *p < 0.05, **p < 0.01,***p < 0.001 vs. Ctrl+AMO-NC group; ^p < 0.05, ^^p < 0.01 vs. 297AMO group. Ctrl, control group; AMO-NC, anti-miR-297b-5p oligonucleotide negative control; 297AMO, anti-miR-297b-5p oligonucleotides; Met, metformin; Glu, glucose. For (E) and (F), scale bar: 100 µm. Each independent experiment was repeated three times.

3.7 Long-Term Exposure to Stearic Acid Results in Impaired Insulin Secretion and β-cell Senescence in Mice

As evidenced by the profile of serum fatty acids (Table 3), mice fed with a high stearic acid diet displayed high circulating levels of stearic acid. Table 4 summarizes the characteristics of the mice. Long-term feeding of a high stearic acid diet led to a significant impairment of glucose tolerance (Fig. 8A) and enhanced the second phase of insulin secretion in response to glucose (Fig. 8B). Meanwhile, the α-cell to β-cell ratio was significantly higher in the islets of mice fed with a high stearic acid diet than in mice fed with a normal diet (Fig. 8C). Moreover, a high stearic acid diet dramatically upregulated the expression of aging (Igf1r and Bambi) and senescence markers (Cdkn2a and Trp53bp1), senescence-associated secretory phenotype factors (Ccl2, Il6, Tnfa, and Cd99), and forbidden genes (Cat and Ldha), while downregulating the level of β-cell identity genes (Ins1 and Mafa) in mouse islets (Fig. 8D). Additionally, the expression of miR-297b-5p was significantly reduced in the islets of mice fed a high stearic acid diet (Fig. 8E).

Table 3.The profile of fasting serum NEFAs in normal and HSD mice at 12 weeks.
FFAs (µg/mL) Normal mice HSD mice
C14:0, MA (Myristic acid) 4.25 ± 0.65 6.93 ± 0.92*
C16:0, PA (Palmitic acid) 232 ± 31.25 418.12 ± 92.15*
C16:1, PLA (Palmitoleic acid) 24.49 ± 2.19 13.34 ± 2.60*
C18:0, SA (Stearic acid) 69.01 ± 7.12 214.68 ± 39.71**
C18:1, O (Oleic acid) 150.56 ± 14.69 196.71 ± 41.73*
C18:2, LA (Linoleic acid) 0.75 ± 0.08 4.02 ± 0.83*
γ-C18:3, γ-LNA (γ-Linolenic acid) 6.85 ± 0.72 8.67 ± 0.91*
C18:3, LNA (Linoleic acid) 69.99 ± 7.24 29.49 ± 6.67**
C20:2, EDA (Eicosadienoic acid) 0.33 ± 0.06 0.47 ± 0.15
C20:4, AA (Arachidonic acid) 203.13 ± 23.67 590.48 ± 93.63**
C20:5, EPA (Eicosapentaenoic acid) 188.24 ± 27.73 421.98 ± 58.66*
C22:5, DPA (Docosapentaenoic acid) 1.61 ± 0.55 2.87 ± 0.85*
C22:6, DHA (Docosahexaenoic acid) 481.26 ± 55.08 518.75 ± 54.46*
Saturated fatty acids 325.71 ± 66.48 626.04 ± 62.28**
Total fatty acids 1450.68 ± 128.32 2899.15 ± 300.44**
Percentage of SA (%) 4.81 ± 0.59 8.89 ± 1.46*
Percentage of PA (%) 13.78 ± 1.46 17.35 ± 2.46*
PA/SA ratio 2.86:1 1.95:1*

Values are mean ± SD. n = 5 mice per group. *p < 0.05, **p < 0.01, compared to the value in normal mice.

Table 4.Body weight and fasting serum analysis in normal and HSD mice at 12 weeks.
Characteristics Ctrl HSD
Body weight (g) 29.9 ± 2.56 37.03 ± 4.61**
Glucose (mmol/L) 3.49 ± 0.89 7.17 ± 1.24**
TC (mmol/L) 3.2 ± 0.25 5.74 ± 0.8***
TG (mmol/L) 0.52 ± 0.09 0.72 ± 0.22*
HDL-C (mmol/L) 2.61 ± 0.14 4.16 ± 0.38***
LDL-C (mmol/L) 0.28 ± 0.13 1.21 ± 0.4**
Insulin (pmol/L) 84.35 ± 7.13 165.42 ± 16.18**
Food intake (g/d) 3.948 ± 0.469 3.661 ± 0.923

Values are mean ± SD. n = 5 mice per group. *p < 0.05, **p < 0.01, ***p < 0.001, compared to the value in normal mice. HSD, high stearic acid diet.

Fig. 8.

Long-term high stearic acid diet leads to senescence in mouse islets. (A,B) Detection of impaired glucose tolerance and insulin secretion by intravenous glucose tolerance testing. (C) Double immunohistochemical staining for insulin and glucagon in islets of mice receiving a normal diet or high stearic acid diet. Scale bar: 200 µm. (D) Alterations of the expression of senescence-related genes in mouse islets after high stearic acid diet feeding. *p < 0.05, **p < 0.01, ***p < 0.001 vs. Ctrl group. For (A) and (B), n = 5 mice per group. For (C) and (D), n = 3 mice per group. Ctrl, normal diet; HSD, high stearic acid diet. (E) Downregulation of miR-297b-5p in high stearic acid diet-fed mouse islets. ***p < 0.001 vs. Ctrl group. n = 4. Ctrl, control group; HSD, mice were fed a high stearic acid diet.

4. Discussion

Prolonged exposure of β-cells to elevated concentrations of saturated fatty acids results in the accumulation of senescent cells, which leads to a progressive decline in insulin secretion. Exploring potential targets and effective drugs capable of preventing β-cell senescence represents a promising strategy to overcome the deleterious effects of saturated fatty acids. In our study, we found that metformin showed a remarkable protective effect against the senescence of β-cells caused by stearic acid. Our findings highlight the involvement of miR-297b-5p in stearic acid-increased β-cell senescence.

Although miR-297b-5p was initially characterized in cancers [35], our recent studies proposed a novel role of miR-297b-5p in stearic acid-induced β-cell dysfunction via inhibiting the expression of both proapoptotic and proinflammatory factors. In this study, we found an alternative mechanism to explain the anti-senescence effect by miR-297b-5p. Indeed, overexpression of miR-297b-5p resulted in the considerable recovery of stearic acid-increased senescence-related genes in β-TC6 cells, including disallowed genes, aging and senescence markers, and senescence-associated secretory phenotype factors. These genes were selected based on previous studies [19, 36] and our initial comparison analysis (Supplementary Fig. 2). There is strong evidence indicating that miRNAs conduct their regulatory activity through multiple targets [37]. Here, we confirmed by computational analysis and using a luciferase reporter assay that insulin-like growth factor-1 receptor—an aging marker in β-cells that is associated with type 2 diabetes [36]—is a downstream target of miR-297b-5p. We found that miR-297b-5p exerts a negative effect on insulin-like growth factor-1 receptor expression. Additionally, silencing this receptor effectively reversed β-cell senescence induced by stearic acid and the impairment in insulin secretion. These findings suggest that stearic acid causes cellular senescence and dysfunction through the miR-297b-5p/Igf1r axis in β-TC6 cells. Future studies will need to determine whether miR-297b-5p exerts a similar role in human β-cells.

Early lifestyle intervention and pharmacological treatment to restore β-cell function is a well-accepted strategy to prevent the onset and progression of type 2 diabetes [38]. Metformin is a well-tolerated and safe drug that delays type 2 diabetes [39]. However, its pleiotropic effects in various tissues increase the difficulty of establishing specific targets, especially in β-cells. In this study, we observed a significant protective effect of metformin on β-cell function through the clearance of senescent cells. In this process, metformin significantly restored stearic acid-decreased miR-297b-5p expression and inhibited the upregulation of insulin-like growth factor-1 receptor expression caused by the fatty acid. Moreover, the reduction in cell viability observed in the presence of stearic acid was partially reversed after metformin treatment. These results indicate that miR-297b-5p likely mediates the protective effect of metformin and that this drug may be useful in improving and restoring β-cell function in subjects who have developed type 2 diabetes as a consequence of a long-term high-fat diet.

This study has several limitations. Firstly, further studies are needed to confirm whether this conclusion remains in primary mouse and human β-cells. Secondly, it will be essential to confirm the protective effect alongside the potential dose of metformin required to prevent β-cell senescence in mice fed a high stearic acid diet and to perform RNA-sequencing analysis on mouse islets. Thirdly, the causal relationship between senescence and inflammation in stearic acid-induced β-cell dysfunction needs to be determined because the release of senescence-associated secretory phenotype proteins worsens surrounding cells leading to senescence [40] and inflammation [41]. Additionally, whether metformin directly interacts with stearic acid and how it increases miR-297b-5p expression are interesting points to be addressed and can promote the use of metformin to prevent the induction of type 2 diabetes by high-fat diets.

5. Conclusions

We found that metformin protects against stearic acid-stimulated β-cell senescence through the upregulation of miR-297b-5p expression and the reduction of insulin-like growth factor-1 receptor expression (Fig. 9). After these metabolic stresses ceased, β-cell function largely returned to normal, indicating that lowering the consumption of stearic acids and reversing the hallmarks of cellular aging is a potential strategy for type 2 diabetes therapies. Our findings also suggest that metformin is probably repurposed to preserve β-cell function in type 2 diabetes induced by a high-fat diet, through its anti-senescence effect.

Fig. 9.

Schematic diagram showing the contribution of miR-297b-5p to the protective effect of metformin against stearic acid-induced β-cell senescence and dysfunction by targeting insulin-like growth factor-1 receptor (Igf1r).

Availability of Data and Materials

The original contributions presented in the study are included in the article/Supplementary Material. Further inquiries can be directed to the corresponding authors.

Author Contributions

HL conceived and designed the experiments. QZ, SS, YL, XbL LD, CY, CG, XhL and YD performed the experiments. QZ, RR, CS and XC analyzed the data. HL, QZ, RR, and CS wrote the manuscript. All authors contributed to editorial changes in the manuscript. All authors have approved the final manuscript. All authors have participated sufficiently in the work and agreed to be accountable for all aspects of the work.

Ethics Approval and Consent to Participate

All animal procedures were approved by the Institutional Animal Care and Use Committee of Harbin Medical University (HMUIRB2022024). Animal care followed the guidelines of the Animal Experimental Center of Harbin Medical University.

Acknowledgment

We thank Mitchell Arico from Liwen Bianji (Edanz) (https://www.liwenbianji.cn) for editing the language of a draft of this manuscript.

Funding

This work was supported by the Excellent Youth Foundation of Heilongjiang Province of China (YQ2020H033 to H.L.), National Natural Science Foundation of China (No. 82273614 to H.L.) and China Scholarship Council.

Conflict of Interest

The authors declare no conflict of interest.

References

Publisher’s Note: IMR Press stays neutral with regard to jurisdictional claims in published maps and institutional affiliations.