1 Department of Biotechnology Applied to Agriculture, Universidade Paranaense (UNIPAR), 87502-210 Umuarama, Brazil
2 Department of Agronomy, Universidade do Oeste Paulista (UNOESTE), 19050-920 Presidente Prudente, Brazil
Abstract
Climate change is among the major triggering agents of abiotic stresses (e.g., saline stress), culminating in a vulnerability of common bean production systems. In recent decades, important research has identified and characterized genes that can mitigate the adverse effects caused by salt stress; among them, the Na+/H+ antiporters (NHXs) gene stands out. The NHX genes are widely distributed in all organisms and play significant roles in osmotic regulation in plants under salt stress conditions. Genome-wide identification of NHX genes has been performed in several plant species but not in Phaseolus vulgaris L.
This study aimed to identify and characterize NHX genes in P. vulgaris L. using a genome-wide analysis approach conducted in silico. The common bean genome revealed nine putative PvNHX genes, and their subcellular localization, phylogenetic relationship, cis-regulatory elements, conserved motifs identification, chromosomal location, expression patterns, and interaction networks were analyzed.
Promoter analysis suggested that PvNHX genes shared hormone-related elements and were light-responsive and stress-responsive. Seven PvNHX genes were under the regulation of five microRNA (miRNA) families. RNA-seq analysis revealed that most PvNHX genes were expressed in response to salt stress. Currently, the most assertive strategy to confront these adversities is to use the information generated by sequencing plants to identify candidate genes that can be introgressed to improve programs in producing resilient cultures.
These results can provide valuable information for future studies on the functional mechanism of PvNHX genes in common beans in response to salt stress.
Keywords
- climate change
- common bean
- expression profile
- NHX gene
- salt tolerance
Global climate change in recent decades has triggered prolonged and severe droughts in many parts of the world. Consequently, irrigation with low-quality water sources was increased, and fertilization practices accelerated soil salinization [1]. Saline stress is more likely to affect areas with increased temperature, lower rainfall, and high evaporation and transpiration rates. Salinity and other abiotic stresses are considered a significant threat to modern agriculture, compromising the growth and development of essential crops [2]. In addition, salinity stress triggers changes in physiological responses and biochemical pathways in plants, decreasing leaf area, photosynthesis, and transpiration [3, 4]. Another significant effect is the increased production of reactive oxygen species (ROS) due to the destabilization of cellular homeostasis, causing damage to proteins, DNA, and lipids [5]. When the Na+ and Cl– contents in the soil are high, the ability of the plant to absorb and transport other mineral nutrients, especially NO3–, K+, and Ca2+, declines because these nutrients directly interfere with the pH of the soil [6, 7].
Throughout evolution, plants have developed adaptation strategies and mechanisms to overcome high salinity in the soil through specialized channels denominated Na+/H+ antiporters (NHXs) [5]. Briefly, NHXs feature multifunctions related to salt tolerance, development, cell expansion, growth performance, and disease resistance of plants [8]. NHXs are classified as ubiquitous transmembrane proteins belonging to the monovalent cation/proton antiporter 1 (CPA1) superfamily, whose members are found in prokaryotes and eukaryotes [9]. NHXs have some notable features: homodimers in the cell membrane and conserved regions that can transport Na+ and H+ to 10–12 transmembrane regions in the N terminus [10]. Another important feature of NHX proteins is that they can be classified into three groups according to their cellular location: NHX proteins can be localized in the plasma membrane, vacuole, and endosome [11, 12, 13]. Eight NHX members have been identified in Arabidopsis thaliana; four genes (AtNHX1, AtNHX2, AtNHX3, and AtNHX4) are predicted in the vacuole, two genes (AtNHX5 and AtNHX6) localize in the endosome, and two genes (AtNHX7 and AtNHX8) on the plasma membrane [9, 11, 14]. During the evolutionary process, the NHX family maintained highly conserved regions, indicating that this family is essential in the mechanisms involved in the development and survival of organisms [13, 15, 16].
Subsequent studies have reported the involvement of NHX proteins in salt stress response processes [17, 18, 19]. Gaxiola et al. [20] first reported the identification of AtNHX1 in A. thaliana. NHXs are vital for plant salt tolerance and preventing Na+ buildup in the cytosol. Vacuolar NHX proteins, such as AtNHX1, sequester Na+ into vacuoles, maintaining osmotic balance and water uptake, while under salt stress, plasma membrane NHX proteins, such as Salt Overly Sensitive 1 (SOS1) (AtNHX7), expel Na+ into the apoplast via the Salt Overly Sensitive (SOS) pathway [20]. Recent progress in next-generation sequencing (NGS) has facilitated the identification of NHX genes in many plant species, including Oryza sativa [21], Beta vulgaris L. [22], Vitis vinifera [23], Triticum aestivum L. [16], Canavalia rosea [24], and Lonicera japonica Thunb. [25]. Among the NHX genes identified, some successful examples have been identified that mitigated the effect of saline stress [26, 27, 28, 29, 30, 31, 32, 33]. In transgenic plants of Arachis hypogaea L. transformed with the AtNHX1 gene, a significant tolerance was observed under saline stress conditions [26]. In another study, it was reported that under saline stress conditions (150 mM NaCl), tomato plants transformed (T1: cv. PED) with the TaNHX2 gene via Agrobacterium mediation showed highly efficient development under such circumstances [27]. Additionally, it is also worth mentioning that physiologically, these plants also showed an increase in the chlorophyll content and the relative water content, further enhancing tolerance in these plants. For example, Yarra and Kirti [28] suggested in another study using Solanum melongena L. that TaNHX2 gene overexpression triggered plant improvements under saline stress (200 mM NaCl). Moreover, an accumulation of proline, improvement in photosynthetic efficiency, and stable water and chlorophyll contents in the leaf were observed in these transformed plants. Studies aimed at transgenic tobacco plants transformed with the TaNHX1 and TaNHX3 genes (Triticum aestivum) exhibited increased salinity tolerance [29, 30, 31]. Indeed, the overexpression of the NHXs gene in these studies contributed to plant resistance against saline stress, demonstrating greater efficiency in scavenging ROS and consequently improving the antioxidant activity enzyme [32, 33].
The common bean (Phaseolus vulgaris L.) stands out among the important agronomic crops. Phaseolus vulgaris L. is considered a fundamental food in human nutrition because it is highly nutritious [34]. Meanwhile, despite being cultivated in different environments, the production and development of common beans can be affected by abiotic stresses. Therefore, an urgent need exists to develop new and efficient strategies for breeding abiotic stress tolerance improvement in common beans. The generation and availability of access to the high-quality genome of the common bean [35] provide an unprecedented opportunity to perform a genome-wide identification of essential genes such as NHX. Hence, this study identified and comprehensively characterized the number, exon/intron distribution and conserved motifs, chromosomal locations, cis-regulatory elements analysis, phylogenetic relationships, and NHX gene duplication throughout the P. vulgaris L. genome. In addition, tissue-specific and saline-responsive NHX gene expression patterns were also observed. This study can enhance the understanding of the NHX genes and provide essential information for further functional studies of NHX and future molecular breeding of common beans.
To identify the NHX candidate genes from P. vulgaris L., we used the AtNHX protein sequences from A. thaliana retrieved from The Arabidopsis Information Resource (TAIR) database (https://www.arabidopsis.org/). Then, these candidates were used as query sequences in the BlastP algorithm (Target type: Proteome) in the Phytozome genome database (https://phytozome-next.jgi.doe.gov/info/Pvulgaris_v2_1/) [36]. The protein, genomic, and CDS (coding sequence) sequences were retrieved for each candidate gene. Briefly, to validate the reliability of these potential candidates, the Pfam database (https://pfam.xfam.org/) [37] was exploited to confirm the identity of each identified NHX gene. For nomenclature, the prefix Pv for P. vulgaris L. was added, followed by NHX, and numbered according to the gene position on chromosomes 1 to 11, as described in Table 1.
| PvHsp | Phytozome ID | Chromosomal location and strand | Nucleotide CDS (bp) | Length (aa) | MW (kDa) | pl | Subcellular location | Number of predicted TMHs | Amino acids in TMHs |
| PvNHX1 | Phvul.001G115000 | Chr01:29357522..29358012 | 375 | 125 | 13.76 | 10.36 | Chloroplast, nucleus. | 0 | 13.77 |
| PvNHX2 | Phvul.002G185150 | Chr02:34625525..34668002 | 3438 | 1146 | 126.66 | 6.90 | Cell membrane | 12 | 256.73 |
| PvNHX3 | Phvul.003G089800 | Chr03:22433003..22442132 | 1608 | 536 | 58.78 | 5.49 | Vacuole | 9 | 240.60 |
| PvNHX4 | Phvul.003G100600 | Chr03:27057886..27061804 | 1641 | 547 | 60.25 | 9.12 | Vacuole | 11 | 233.46 |
| PvNHX5 | Phvul.006G050200 | Chr06:15480868..15486011 | 1584 | 528 | 59.14 | 7.25 | Vacuole | 10 | 239.91 |
| PvNHX6 | Phvul.006G097100 | Chr06:20760842..20765235 | 1650 | 550 | 60.88 | 7.71 | Vacuole | 12 | 243.84 |
| PvNHX7 | Phvul.006G134033 | Chr06:24198038..24209680 | 1605 | 535 | 58.15 | 5.32 | Vacuole | 10 | 238.71 |
| PvNHX8 | Phvul.007G182200 | Chr07:30229682..30235273 | 1605 | 535 | 59.10 | 6.75 | Vacuole | 11 | 248.47 |
| PvNHX9 | Phvul.007G184100 | Chr07:30361112..30366673 | 1629 | 543 | 59.66 | 6.92 | Vacuole | 10 | 230.77 |
CDS, coding sequence; MW, molecular weight; TMH, transmembrane helical.
Physicochemical characteristics of the PvNHX putative proteins were evaluated using ExPASy ProtParam online software (http://web.expasy.org/protparam/) [38], including the number of amino acids (aa), theoretical isoelectric point (pI), and theoretical molecular weight (MW). Then, the subcellular localization predictions were performed by the Plant mPLoc server (http://www.csbio.sjtu.edu.cn/bioinf/plant-multi/) [39], and the number of transmembrane domains (TMDs) was identified using the TMHMM server v2 (http://www.cbs.dtu.dk/services/TMHMM/) [40]. Finally, the phosphorylation sites in the PvNHX proteins were predicted using the NetPhos 3.1 Server (https://services.healthtech.dtu.dk/service.php?NetPhos-3.1/) [41].
The exon/intron structure organization was performed by accessing the Gene Structure Display Server online tool (GSDS: https://gsds.gao-lab.org) [42]. In addition, the conserved motifs in the PvNHX protein sequences were obtained and analyzed using the online Multiple Expectation Maximization for Motif Elicitation (MEME) tool (https://meme-suite.org/meme/tools/meme) [43], and the parameters were set as follows: the maximum number of identified motifs, 16; minimum width of motif, 6; maximum width of motif, 50.
The position information for each PvNHX gene on the chromosome was obtained from the P. vulgaris L. genome database. The physical position of these genes on the chromosome was mapped using MapChart 2.2 software (Wageningen University and Research, Wageningen, Netherlands: https://www.wur.nl/en/show/mapchart.htm) [44]. Then, the synonymous (Ks) and non-synonymous (Ka) substitution rates of the paralogs and orthologs were further investigated using the Ka/Ks calculation tool (https://sourceforge.net/projects/kakscalculator2/) [45]. Moreover, the approximate dates of the duplication events were calculated using the formula (T = Ks/2
Multiple sequence alignment of proteins was performed using T-Coffee with the default parameters. Phylogenetic analysis was performed using the MEGA X program (Molecular Evolutionary Genetics Analysis [46], with the maximum likelihood (ML) method and branch support values with a bootstrap test of 1000 replicates to understand the evolutionary relationship between P. vulgaris L. and other plants (A. thaliana, Glycine max, Oryza sativa, Medicago truncatula, Vitis vinifera, and Zea mays). The IDs of proteins used in the phylogenetic analysis are listed in Supplementary Table 1.
To compare the NHX genes and establish orthologous relationships among P. vulgaris L. and A. thaliana, P. vulgaris L. and O. sativa, and P. vulgaris L. and G. max, we first performed reciprocal BlastP. The hit threshold values were set as E-value
For this analysis, the genomic sequences of the 5′ upstream regions (1.5 kb DNA sequence) of the initiation codon ATG in the PvNHX genes were downloaded from the Phytozome database and then submitted to the PlantCARE tool (http://bioinformatics.psb.ugent.be/webtools/plantcare/html/) [48] to predict the cis-regulatory elements in the promoter regions.
The PvNHX CDS sequences and microRNA (miRNA) sequences of P. vulgaris L., previously obtained from PmiREN (Plant miRNA Encyclopedia: https://www.pmiren.com/), were used to predict targeted miRNAs using the psRNATarget server (https://www.zhaolab.org/psRNATarget/) using default parameters.
Interacting protein networks were predicted using the STRING tool (https://string-db.org/) based on a model plant, A. thaliana. Subsequently, all PvNHX amino acid sequences were submitted to Phyre2 (http://www.sbg.bio.ic.ac.uk/phyre2/) [49], and 3D protein structure models for PvNHX genes were predicted using homology modeling in the default mode.
The Phytozome database (https://phytozome-next.jgi.doe.gov/info/Pvulgaris_v2_1) was used to retrieve the Illumina RNA-seq datasets from various tissues and developmental stages of P. vulgaris L. We examined the expression patterns of the PvNHX genes in ten distinct developmental stages, including nodules, root 10, root 19, stem 10, stem 19, young pods, green mature buds, leaves, young trifoliate, flower buds, and flowers. We used RNA-seq transcriptomes and the associated FPKM (fragments per kilobase of transcript per million mapped reads) values. Next, the FPKM values were log2 transformed, and the heatmap was built using the online program Clustvis (http://biit.cs.ut.ee/clustvis/) [50].
We employed the RNA-seq transcriptome database for datasets from two common bean varieties, the Ispir (salt-tolerant) and TR43477 (salt susceptible), to identify the salt-induced expression profile [51]. Illumina RNA-seq data were obtained from the Sequence Read Archive (SRA) data library in the National Center for Biotechnology Information (NCBI) database. These data are available under the accession code ‘SRP277207’. In addition, the online program Clustvis was used to show the differential expression of the two conditions/genotypes (https://biit.cs.ut.ee/clustvis/) [50].
In the current study, nine PvNHX genes with the NHX domain were identified in the common bean genome; for convenience, these were named PvNHX1 to 9 according to their chromosomal positioning (Table 1). Detailed information on these PvNHX genes can be found in Table 1. PvNHX proteins exhibited significant variation in size, with PvNHX1 being the shortest at 125 amino acids, while PvNHX2 was the longest, comprising 1146 amino acids. The molecular weight of these proteins ranged from 13.76 kDa (PvNHX1) to 126.66 kDa (PvNHX2). Subsequently, we predicted the isoelectric points (pIs) of the PvNHX proteins, which also presented significant differences. The pI of PvNHX7 was 5.32, and PvNHX1 was 10.36, the smallest and largest pIs in the PvNHX gene, respectively (Table 1).
The subcellular localization prediction showed eight PvNHX proteins were situated in the vacuolar (Vac) region, while one protein (PvNHX2) was found in the plasma membrane (PM) (Table 1). The prediction of TMs indicates that PvNHX proteins possess multiple transmembrane regions, a characteristic typical of membrane-bound ion transporters. TMD data analysis identified that PvNHX1 has no domain, while PvNHX2 and PvNHX6 have 12 TMDs each (Table 1; Supplementary Fig. 1). These results demonstrate that the most identified PvNHX presents the arranged membrane-bound and structural diversity among the PvNHX genes. In addition, PvNHX phosphorylation sites varied in number (Supplementary Table 2). These sites ranged from 8 to 86, 6 to 34, and 0 to 9 for serine, threonine, and tyrosine sites, respectively.
Understanding the organization of exon/intron structures is very important because it can reveal valuable insights into the evolutionary relationships of specific genes. For example, an analysis conducted in silico showed that the number of exons in the P. vulgaris L. PvNHX genes varied from 1 (PvNHX1) to 23 (PvNHX2), respectively (Fig. 1a). The conserved motif composition was analyzed to assess the structural characteristics and diversity of the common bean PvNHXs proteins. The phylogenetic tree and conserved motifs showed characteristics of the NHX gene family (Fig. 1b). The information on these motifs predicted using the MEME tool indicated that the motifs 1, 2, 3, 6, 8, and 9 shared a common Pfam domain (CL0064), a conserved domain in the sodium/hydrogen exchanger family (Fig. 1b). Additionally, the amiloride-binding site (FFIYLLPPI), a characteristic of NHX proteins, was detected in motif 2; most proteins localized on vacuoles and endosomes. We found the binding site of amiloride in most members, but it was absent in two members (PvNHX1 and PvNHX2) (Fig. 1b).
Fig. 1. PvNHX genes from Phaseolus vulgaris L. were analyzed based on their phylogenetic relationships. (a) The exon/intron structural patterns in the PvNHX genes were illustrated; yellow rectangles represent exons, gray lines indicate introns, and blue rectangles denote untranslated regions (UTRs). (b) A schematic diagram of the sixteen conserved motifs in the PvNHX proteins was constructed, and motif prediction was performed using the MEME tool. Each motif is represented by numbered boxes of different colors, corresponding to distinct motifs.
Chromosomal location analysis revealed that PvNHX genes were mapped on chromosomes 1, 2, 3, 6, and 7 (Fig. 2a). Chromosome 6 contains the highest number, with three genes, while chromosomes 2, 3, and 7 each have two. Chromosome 1 harbors a single gene. A collinearity analysis was conducted to explore gene duplication events among the PvNHX genes. Five duplication events were identified within the P. vulgaris L. genome (Fig. 2a; Table 2), all occurring through segmental duplication. These findings indicate that segmental duplication was key in expanding the PvNHX gene family throughout the common bean genome.
Fig. 2. Schematic representation of the chromosomal distribution and duplication events of the PvNHX genes in the common bean. (a) Chromosomal mapping of PvNHX genes across the eleven chromosomes in P. vulgaris L. Chromosome numbers and their sizes (in Mb) are displayed at the top of each bar, with the vertical scale denoting chromosome lengths. (b) Duplication events among the PvNHX genes in the common bean genome. Black lines within the circular diagram indicate segmentally duplicated genes (Table 2).
| Paralogous pairs | Chromosomal location | Duplication event | Ka | Ks | Ka/Ks | Date mya | Purifying selection |
| PvNHX1/PvNHX6 | Chr01/Chr06 | Segmental | 0.30 | 0.25 | 1.21 | 29.87 | No |
| PvNHX1/PvNHX9 | Chr01/Chr07 | Segmental | 0.02 | 0.03 | 0.63 | 3.66 | Yes |
| PvNHX3/PvNHX7 | Chr03/Chr06 | Segmental | 0.18 | 0.71 | 0.25 | 84.18 | Yes |
| PvNHX4/PvNHX9 | Chr03/Chr07 | Segmental | 0.28 | 0.53 | 0.53 | 63.16 | Yes |
| PvNHX6/PvNHX9 | Chr06/Chr07 | Segmental | 0.19 | 0.28 | 0.68 | 32.61 | Yes |
The parameters include Ka (non-synonymous substitution rate per non-synonymous site), Ks (synonymous substitution rate per synonymous site), Ka/Ks ratio (indicating the selective pressure acting on the genes), and the estimated time of duplication (mya, million years ago).
To clarify the evolutionary relationships among NHX proteins, a phylogenetic tree was constructed using 60 amino acid sequences from various plant species, including P. vulgaris L., A. thaliana, G. max, M. truncatula, P. trichocarpa, V. vinifera, and O. sativa. The results, presented in Fig. 3, revealed that the PvNHX proteins clustered into three distinct clades based on sequence similarity and subcellular localization: endosomal (Endo), plasma membrane (PM), and vacuolar membrane (Vac) (Fig. 3).
Fig. 3. A phylogenetic tree of NHX proteins was constructed using the maximum likelihood (ML) method with 1000 bootstrap replicates. Tree includes NHX proteins from O. sativa (Os), Zea mays (Zm), A. thaliana (At), V. vinifera (Vv), P. trichocarpa (Pt), M. truncatula (Mt), G. max (Gm), and P. vulgaris L. (Pv). Different colored arcs represent the alternative clades, while black circles highlight the NHX proteins specific to the common bean. Endo, endosomal; PM, plasma membrane; Vac, vacuolar membrane.
Additionally, a synteny analysis was performed to compare NHX genes in P. vulgaris L. with those from one monocot species (O. sativa; Fig. 4a) and two dicot species (A. thaliana and G. max; Fig. 4b,c). G. max was included due to its close relationship with the common bean. This analysis identified 14 syntenic gene pairs between P. vulgaris L. and A. thaliana and six pairs between P. vulgaris L. and O. sativa (Fig. 4; Supplementary Table 3). Notably, the AtNHX7 and AtNHX8 genes in A. thaliana, as well as OsNHX4, OsNHX5, OsNHX6, and OsNHX7 in O. sativa, exhibited no synteny with the P. vulgaris L. genome. Conversely, the PvNHX2 and PvNHX8 genes were found to be species-specific to P. vulgaris L.
Fig. 4. Synteny analysis of PvNHX genes. (a) Comparative synteny map between P. vulgaris L. (PvChrs) and O. sativa (OsChrs). (b) Comparative synteny map between P. vulgaris L. (PvChrs) and A. thaliana (AtChrs). (c) Comparative synteny map between P. vulgaris L. (PvChrs) and G. max (GmChrs). Black lines on each map illustrate the relationships between genes within the corresponding regions (refer to Supplementary Table 2). The prefixes PvChrs, OsChrs, AtChrs, and GmChrs denote the chromosomes of P. vulgaris L., O. sativa, A. thaliana, and G. max, respectively.
All NHX genes in P. vulgaris L. showed synteny with their corresponding NHX genes in G. max, reflecting a high degree of genomic conservation between these species. Furthermore, several P. vulgaris L. genes exhibited multiple orthologous relationships with G. max genes, with 25 NHX gene pairs identified. These included 6 PvNHX genes and 9 GmNHX genes, illustrating the complexity of gene duplication and conservation events between these species.
Subsequently, we further analyzed the cis-regulatory elements in the promoter regions of PvNHX genes. The promoter sequence analysis of the PvNHX genes revealed elements related to numerous processes and could be classified into four categories (Fig. 5): elements related to the hormone-responsive (ABRE, abscisic acid; TCA-element, salicylic acid; TGACG-motif, MeJA reactivity; 43 in total), light-responsive (Box4, GATA-motif, G-box; 113 in total), growth and development (circadian; one in total), and stress-responsive (MBS, MYC, MYB, TC-rich-repeats, LTR; 78 in total). The predominance of light-responsive elements in the PvNHX sequences (such as Box4, GATA box, GT1 box, G-box, and G-box motifs) suggest their involvement in photoperiodic and photo-morphogenetic responses (Fig. 5). Interestingly, only one cis-regulatory element associated with the biological clock (circadian motifs—PvNHX9) was identified. Among the elements identified, the most abundant in PvNHX involved water and drought response elements (MYB: CAACCA/TAAC/TAACTG; MYC: CAATTG/TCTCTTA/TCTCTTA) (Fig. 5).
Fig. 5. Cis-regulatory elements detected 1500 bp upstream of the PvNHX genes involved in different responses.
We conducted an analysis to identify miRNAs targeting PvNHX genes and predict their binding sites to determine whether miRNAs regulate these genes. It is well established that miRNA-mediated regulation plays a key role in plant stress responses. Those findings revealed that five miRNA families target seven PvNHX genes (Supplementary Table 4). Notably, five of these genes (PvNHX2, PvNHX4, PvNHX5, PvNHX8, and PvNHX9) are likely targeted by umiRN2588, representing 50% of the pvNHX genes in the common bean.
Most PvNHX genes contained target sites for a single miRNA, except for PvNHX2 and PvNHX9, which were targeted by two miRNAs each (PvNHX2 by PvumiR395 and PvumiRN2588, and PvNHX9 by PvumiRN2588 and PvumiRN2597). All identified transcripts were degraded through cleavage (Supplementary Table 4).
A protein–protein interaction (PPI) network was constructed using the STRING online tool to investigate the functions, signal transduction pathways, and metabolic processes involving NHX proteins (Fig. 6). The PvNHX1, 4, 6, 7, and 9 proteins were found to share several putative interactive partners, including calcineurin B-like (CBL) 1, salt overly sensitive (SOS) 1, SOS2, SOS3, vacuolar pyrophosphatase (AVP) 1, high affinity K+-transporter (HKT) 1, and high-affinity K+ (HAK) 5.
Fig. 6. The protein–protein interaction networks of the PvNHX genes in P. vulgaris L. according to the orthologs in A. thaliana. The STRING tool was used to predict the entire network. CBL1, calcineurin B-like; PPI, protein–protein interaction; HAK, high-affinity K+; AKT, low-affinity K+ transporter; SOS, salt overly sensitive; HKT, high affinity K+-transporter; AVP, vacuolar H+-pyrophosphatase pump; RCD, radical-induced cell death protein; RMR, reserve mobilization rate.
The predicted 3D structural models of the PvNHX proteins from P. vulgaris L. (Supplementary Fig. 2) revealed that all models contained highly conserved alpha helices (highlighted in pink) and random coils (highlighted in blue). Moreover, the 3D structures of the representative PvNHX proteins from the common bean demonstrated that 95.9–100% of the amino acid sequences were modeled with high confidence (Supplementary Fig. 2). Notably, most of these proteins shared the same c7dsvA model, suggesting that their tertiary structures are highly similar.
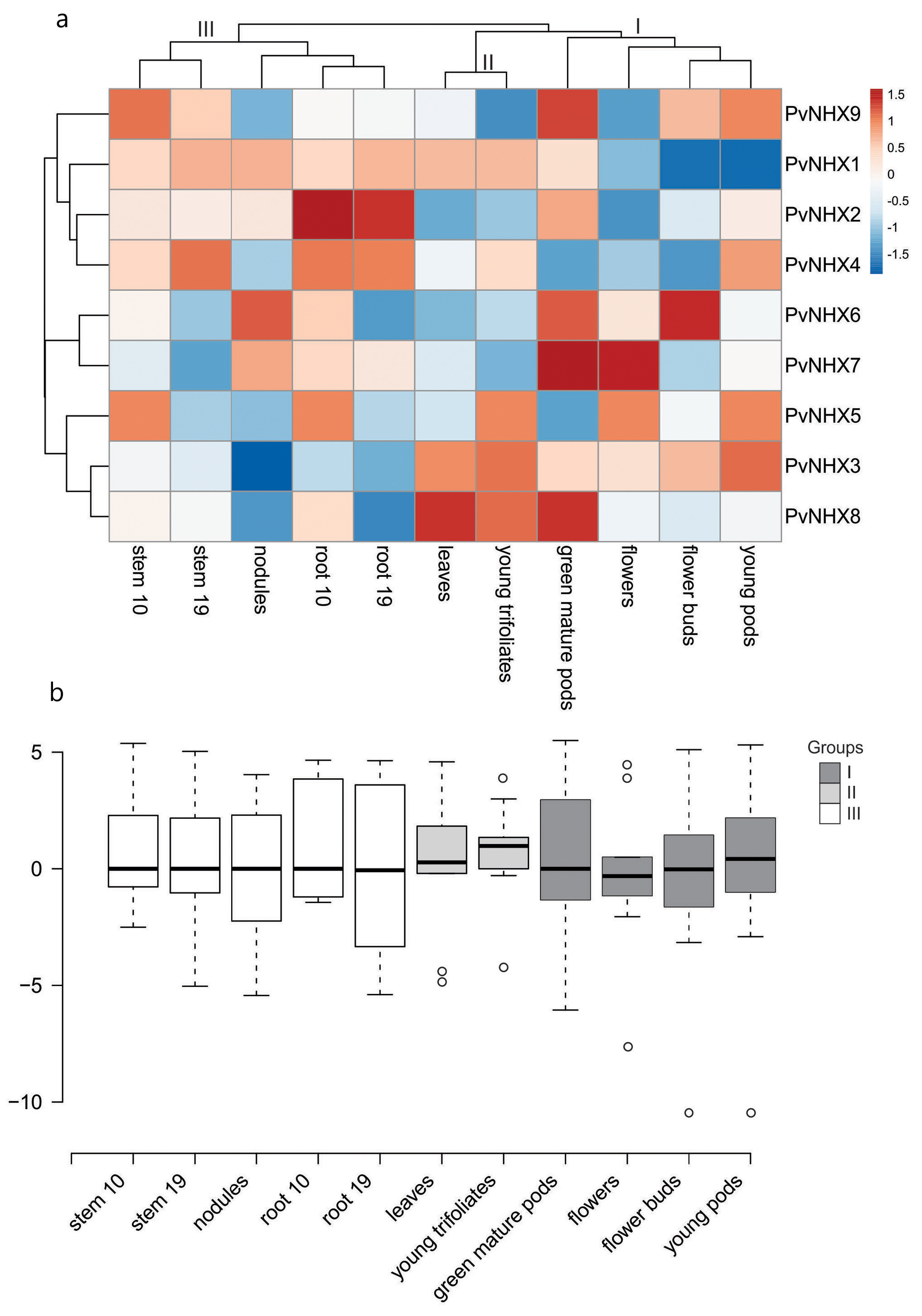
The expression patterns of nine PvNHX genes were investigated in different P. vulgaris L. tissues based on RNA-seq datasets (FPKM). A heatmap was generated to display the expression pattern of the PvNHX genes (Fig. 7). In particular, expression of the PvNHX7 and PvNHX9 genes was higher than other genes in most analyzed tissues. By contrast, the PvNHX1, PvNHX2, and PvNHX6 genes had lower expression levels than others. For example, the pvNHX2 and PvNHX6 genes showed low expression in leaves, root 19, and stem 19, while PvNHX1 was less expressed in flower buds, flowers, and young pods (Fig. 7a). For the other genes, relatively low or moderately low in all analyzed tissues are exhibited by an expression pattern. The transcriptional profiling of PvNHX genes resulted in the separation of tissues into three distinct groups (I, II, and III) (Fig. 7b). Group I exhibited moderate expression in tissues associated with the reproductive stages, including mature green pods, flowers, flower buds, and young pods. Group II showed moderate expression in leaves and young trifoliates. Group III, which included stem 10, stem 19, nodules, root 10, and root 19, exhibited high expression levels of most PvNHX genes in these tissues (Fig. 7b).
Fig. 7. Gene expression profiles of PvNHX genes in different P. vulgaris L. tissues. (a) Heatmap illustrating the expression levels of PvNHX genes across various tissues of P. vulgaris L. The color gradient represents normalized expression values. (b) Box plot displaying the distribution of PvNHX gene expression across different tissues. The boxes represent the interquartile range (IQR), the horizontal lines inside the boxes indicate the median expression values and the whiskers extend to the minimum and maximum expression levels, excluding outliers.
In this study, RNA-seq data generated by Niron et al. [51] were analyzed to investigate the responses of PvNHX genes to salt stress in two common bean varieties: Ispir (salt-tolerant) and TR43477 (salt-susceptible). PvNHX genes were differentially expressed in both leaf and root tissues under salt stress conditions for both cultivars (Fig. 8A,B). All PvNHX genes showed higher expression levels in root tissues under salt stress in the TR43477 cultivar (Fig. 8A). Notably, significant expression changes were particularly evident for the PvNHX2, 5, 7, and 9 genes in root tissues under salt stress, compared with the salt-tolerant Ispir cultivar (Fig. 8A). Roots, being the first tissues exposed to salinity, exhibited a notably higher induction of PvNHX gene expressions under these conditions.
Fig. 8. Heatmap comparing two bean types (Ispir and TR43477) subjected to salt stress. (A) Expression profile of PvNHX genes in root tissues. (B) Expression profile of PvNHX genes in foliar tissues.
Different strategies for acquiring salinity tolerance have been developed during the evolution of plants; however, these all involve a complex mechanism linked to the physiology and expression of certain genes [13, 52]. The bioinformatics tools allied with genomics can identify new genes and metabolic pathways that are key resources for improving adaptability, for example, of common bean crops to the present and future climate change scenarios. Recently, the NHX genes were noted in plants to encode important membrane transporters involved in the development and subsequent tolerance to salt stress [8]. In this study, bioinformatics automatically identified nine PvNHX genes (PvNHX1–9) in the P. vulgaris L. genome. With the advent of the NGS, NHX gene members have been identified in many species, including eight in A. thaliana [20], seven in Morus atropurpurea [53] and O. sativa subsp. Indica [54], nine in Camellia sinensis [55], and ten in Punica granatum L. [18], among others. Thus, a difference can be observed in the number of these genes compared to other plant species, suggesting that duplication and loss of specific NHX genes have played an essential role in the evolutionary process.
Previous investigations demonstrated that Na+/H+ exchangers may be categorized into two primary types—SOS (salt overlay sensitive) and NHX—according to the protein’s subcellular location (reviewed by Ayadi et al. [56]). The intracellular NHX class can be found in the tonoplast or endosomal compartments and plays crucial functions in response to saline stress. Consequently, we hypothesize that comprehending the subcellular localization of the protein may assist us in deducing the biological function of the PvNHX proteins (Table 1). Moreover, these proteins are primarily situated in the vacuole, chloroplast, nucleus, and cell membrane of common beans, suggesting a role in eliminating harmful chemicals from cells, such as removing Na+/K+ under unfavorable saline circumstances. It has been previously revealed that all known members of A. thaliana are also situated in the vacuole [57, 58].
Examining the exon–intron structure revealed that the structures of nine PvNHX genes are diverse, with variable numbers of exons and introns, indicating pivotal evolutionary changes within the p. vulgaris genome (Fig. 1). PvNHX1 lacks introns, whereas the remaining eight PvNHXs contain a greater number of introns. It is speculated that PvNHX1 facilitates rapid transcriptional activity in plant development or response to unfavorable environmental conditions [59]. Meanwhile, the number of introns/exons can affect gene transcription levels, whereby genes with fewer introns/exons are expressed faster [60, 61]. Additionally, we discovered that PvNHX1, 6, and 9 (paralog pairs; 1–6, 1–9) have fewer introns, indicating that these PVNHX proteins in common beans have recently evolved with fewer introns (Fig. 1; Table 2). This corroborates that the number of introns has decreased with time, implying that more recently developed, newer proteins have fewer introns than more ancient ones [62].
Furthermore, similar results were obtained in other plant species, such as M. atropurpurea [53] and P. trichocarpa [63], revealing that the NHX genes are highly conserved in plants, possibly related to their similar functions. Additionally, these nine PvNHX proteins presented the highly conserved amiloride binding domain (FFI/LY/FLLPPI motif; Fig. 1b). Thus, following this rationale, similar results were observed in P. trichocarpa [63], V. vinifera [23], and P. granatum [18]. This implied that the motif (FFI/LY/FLLPPI) in the transmembrane region of PvNHX in the common bean is sensitive to the Na+ of the substrate.
The findings on the chromosomal structure and duplication analysis of the common bean suggest that the majority of pvNHX genes are located on distinct chromosomes and do not adhere to a singular pattern (Fig. 2). Gene duplication is arguably crucial for the expansion of gene families and the diversification of their functions [64]. Throughout plant evolution, mechanisms such as segmental duplication, tandem duplication, and transposition events contribute to the growth of gene families [65]. Duplication analysis indicated that the PvNHX genes were associated with syntenic blocks (Fig. 2), suggesting that segmental duplication events significantly contribute to the expansion of PvNHX in common beans. The Ka/Ks ratio values for the PvNHX gene pairs varied from 0.25 to 1.21 (Table 2). Various selection categories for duplicated genes are indicated by the Ka/Ks ratio, wherein Ka/Ks
In the present study, the phylogenetic tree was constructed to determine the evolutionary relationship between the PvNHX genes in P. vulgaris L., O. sativa, Z. mays, A. thaliana, V. vinifera, P. trichocarpa, M. truncatula, and G. max (Fig. 3). As per previous reports, these results corroborate the grouping of NHX sequences into three distinct clades [22, 67, 68]. The PvNHX protein sequences were categorized as follows: the PvNHX2 sequences were in the plasma membrane clade. The PvNHX1, PvNHX3, PvNHX4, PvNHX5, PvNHX6, PvNHX7, PvNHX8, and PvNHX9 sequences were in the plasma membrane clade (Fig. 3). Meanwhile, as shown in phylogenetic tree analysis, no NHX proteins were observed in the endosome clade. These results were similarly observed in G. max [69]. Furthermore, this result suggests that the nine PvNHX proteins have an evolutionary relationship with other dicot and monocot plants and may have similar functions as their orthologs. Additionally, based on the phylogenetic analysis, the group Vac contains more PvNHX genes. In this sense, we suggested that these genes were the most conserved during the evolutionary process.
Significant orthologous relationships between the common bean and soybean can be attributed to their evolutionary histories, i.e., P. vulgaris L. and G. max diverged from a common ancestor. Moreover, these bean variants underwent a whole-genome duplication (WGD) event around 56.5 million years ago, subsequently diverging from each other around 19.2 million years ago [35]. In evolutionary terms, G. max underwent an independent WGD around 10 million years ago. No association has been shown for the PvNHX2 and pvNHX8 genes in P. vulgaris L. and A. thaliana, O. sativa, or G. max, indicating that these genes may have emerged post-divergence of these species (Fig. 4; Supplementary Table 3). These genes were only identified in the P. vulgaris L. genome, and we suggest that they played an essential role in the evolution of P. vulgaris L. Conversely, the PvNHX4, PvNHX6, and PvNHX9 genes, together with their orthologues, are found in every examined species. This suggests these genes originated from the same ancestor before separating eudicots and monocots. Furthermore, these genes are related to genes found in O. sativa, A. thaliana, and G. max. Overall, these findings imply that these genes may have a crucial adaptive function in salt-stress conditions.
A unique promoter region regulates each gene in plants. Promoters are non-protein coding regions in genes located upstream of the transcription start site (TSS). Promoters exhibit conserved DNA elements that, along with transcription factors, are essential regulators of gene expression suppression or activation in different tissues, organs, or according to various stages of plant development [70]. As already mentioned, putative cis-acting elements related to light response, hormones, stress, and development were identified in the promoter regions of PvNHX genes in the common bean (Fig. 5). These elements are also a strong indication that biotic and abiotic stresses and different hormones could regulate them. Akram et al. [17] reported that Gossypium hirsutum and G. barbadense stress-responsive cis-regulatory elements exceed the other identified elements. In turn, a more significant proportion of light-responsive elements was observed in C. rosea, corroborating these findings [24]. Considering these results, this information demonstrates the plasticity of the different roles that NHX genes can play during the growth and development of plants and between other numerous physiological processes.
It is estimated that the microRNAs (miRNAs) are small (20–24 nucleotides) non-coding RNA molecules that regulate gene expression by binding to target gene transcripts to inhibit their translation or promote mRNA degradation [71]. This study identified 22 miRNAs from five families targeting seven PvNHX genes (File S5). The PvNHX2, PvNHX4, PvNHX5, PvNHX8, and PvNHX9 genes were collectively targeted by PvumiRN2588. In addition, PvNHX2 and pvNHX7 were targeted by PvumiRN395. The miR395 family is an ancient and highly conserved miRNA family [72]. Previous studies showed that miR395 expression is important during stress since it controls sulfation-mediated hormonal activity [73]. Additionally, miR395 showed regulatory effects on plant salt stress tolerance [74]. Moreover, PvNHX genes were targeted by other miRNA families such as miR67, umiR56, and umiRN2597.
PvNHX2 primarily interacts with five proteins: SOS2, SOS3, AVP1, CBL1, and CBL10 (Fig. 6). SOS2 and SOS3 regulate intracellular Na+ and Ca2+ homeostasis by participating in the regulatory mechanism of salt stress. SOS1 is crucial in extruding harmful Na+ from cells and is vital for plant salt tolerance. HKT1 imparts salt tolerance, while RCD1 protects chloroplasts from elevated ROS levels. HAK5, a high-affinity potassium transporter 5, plays a crucial role in the high-affinity potassium absorption noted in plant roots in saline circumstances [75]. Furthermore, calcineurin B-like (CBL) can engage with and regulate the CBL-interacting protein kinases (CIPKs) to facilitate Ca2+ signal transduction. The genetic interaction between the CBL4 and CBL10 double mutant in Arabidopsis exhibited increased salt sensitivity compared with the cbl4 and cbl10 single mutants, indicating that CBL4 and CBL10 each regulate distinct salt-tolerance pathways [76]. We propose that these proteins and PvNHX proteins collaborate and participate in sodium ion transport across the membrane and the response to salt stress.
It is important to mention that the specificity of gene expression in different plant tissues and developmental stages provides essential information about the possible functions of genes. The various expression patterns displayed by the nine identified PvNHX genes and other analyses presented in this manuscript indicate that the modulation of these genes is differentiated in terms of the specific tissue and possibly the type of stress (Figs. 7,8). Previous research showed that one of the strategies of plants under salt stress is sequestering Na+ to the vacuoles, alleviating Na+ toxicity in the cytoplasm [77]. NHXs are crucial in sequestering Na+ into vacuoles to maintain Na+ homeostasis and improve plant salinity tolerance [78].
In this way, significant changes in the expression levels for the cultivar TR43477 (salt-susceptible) of some genes (PvNHX2, 3, 6, 7, and 9) in leaf tissues under salt-stress were observed (Fig. 8). We can speculate that the salt-tolerant cultivar Ispr showed an increased expression level for PvNHX3 and PvNHX8 genes in roots and leaves, respectively. PvNHX3 and PvNHX8 are part of the Vac clade, suggesting that the NaCl-resistant mechanism of the common bean Ispr cultivar mainly involves the sequestration of Na+ into vacuoles. Vac-class NHXs are essential for the salt tolerance of plants [22]. In G. max, GmNHX genes demonstrated elevated expression levels in roots compared to shoots during salt stress [69]. Similar results were observed in Zygophyllum xanthoxylum [79] and Puccinellia tenuiflora [80]. The expression levels of the Vac pvNHX8 gene in leaves in the Ispr cultivar (tolerant-salt) were significantly higher under salt stress, implying that PvNHX8 can sequester Na+ in leaves during salinity stress. The present study could be enhanced if further analysis were performed on physiological and molecular aspects in different tissues and responses to various abiotic stresses in the common bean.
This study provides conclusive evidence that the expression of some genes, such as PvNHX2, 4, and 5 in roots, and PvNHX1, 4, and 6, was unaffected by salt stress, suggesting these genes may not contribute to the physiological responses associated with salt tolerance in P. vulgaris L. This indicates that this transcriptional diversity may be attributed to the genetic structures of the cultivars and the physical and chemical properties independent of NHX proteins. Therefore, by aiming to create a strategy that can mitigate the effects of climate change, this study shows that in silico analyses are relevant tools and contribute to identifying traits and genes related to stress salt in common beans.
The recent progress in plant genome-wide analyses has facilitated the identification and isolation of important genes and an evaluation of their roles in regulating yield and salt stress responses. This study identified nine putative pvNHX genes in the P. vulgaris L. genome. Phylogenetic analysis revealed that these PvNHX genes are grouped into two classes: Vac- (PvNHX1, 3, 4, 5, 6, 7, 8, and 9) and PM-class NHXs (PvNHX2); meanwhile, the same clade motif compositions and exon/intron structures are conserved. Synteny event comparisons in the NHX genes in P. vulgaris L., A. thaliana, O. sativa, and G. max identified several orthologous genes. In addition, the synteny between P. vulgaris L. and G. max was conserved. The expression patterns differed across the various P. vulgaris L. tissues; PvNHX7 and PvNHX9 were the highest expressed genes in most analyzed tissues. The expression profiles of PvNHX genes in salt-tolerant (Ispir) and salt-susceptible (TR43477) genotypes of P. vulgaris L. revealed that some pvNHX genes were affected by salt stress. This study provided candidate genes for further functional research, which is essential for understanding the mechanism through which NHX genes regulate salt stress responses in P. vulgaris. Finally, to ensure food security and sustainable standard bean production worldwide, identifying new genes and varieties tolerant to saline stress will be extremely important for maintaining the yield and quality of this bean species in the future.
All data reported in this paper will also be shared by the corresponding author upon reasonable request.
EMB, and JO, performed in silico analysis and wrote the manuscript. TBS, conceived, provided technical support, and critical review. SGHS, conceived, provided technical support, and revised the manuscript. All authors contributed to editorial changes in the manuscript. All authors read and approved the final manuscript. All authors have participated sufficiently in the work and agreed to be accountable for all aspects of the work.
Not applicable.
Not applicable.
This study was financed by UNIPAR (grant no. 40163/2023) and partly financed by the Coordenação de Aperfeiçoamento de Pessoal de Nível Superior—Brasil (CAPES)—Finance Code 001. BEM and JO were supported by a CAPES fellowship.
The authors declare no conflict of interest.
Supplementary material associated with this article can be found, in the online version, at https://doi.org/10.31083/FBS26725.
References
Publisher’s Note: IMR Press stays neutral with regard to jurisdictional claims in published maps and institutional affiliations.








