1 Department of Pediatric Hematologic Oncology and Respiratory, Children’s Medical Center, The Affiliated Hospital of Southwest Medical University, Sichuan Clinical Research Center for Birth Defects, Southwest Medical University, 646000 Luzhou, Sichuan, China
2 Basic Medical School, Southwest Medical University, 646000 Luzhou, Sichuan, China
3 Agricultural Microbial Agents Key Laboratory of Sichuan Province, National Engineering and Research Center for Natural Medicines, Chengdu Institute of Biology, Chinese Academy of Sciences, 610213 Chengdu, Sichuan, China
†These authors contributed equally.
Abstract
Purple sweet potato anthocyanins (PSPAs), a class of dietary flavonoids, have shown anticancer potential. However, their ability to induce ferroptosis in T-cell acute lymphoblastic leukemia (T-ALL) remains unexplored. This study aimed to investigate whether PSPAs can trigger ferroptosis in T-ALL cells and to elucidate the underlying mechanisms.
Jurkat T-ALL cells were treated with PSPAs, and cell viability, reactive oxygen species (ROS), lipid peroxidation, intracellular Fe2+, and expression of ferroptosis-related proteins (glutathione peroxidase 4 (GPX4), solute carrier family 7 member 11 (SLC7A11), nuclear factor erythroid 2-related factor 2 (Nrf2)) were assessed. Ferrostatin-1 was used to verify ferroptosis involvement. Ultrastructural changes were examined by electron microscopy. Molecular docking was performed to evaluate PSPA binding to SLC7A11, and in vivo efficacy was tested in T-ALL xenograft mice.
PSPAs exhibited significant cytotoxicity in Jurkat cells, which was reversed by ferrostatin-1, indicating ferroptosis involvement. Treatment elevated ROS and lipid peroxidation, increased intracellular Fe2+, and downregulated GPX4 and SLC7A11 without altering Nrf2, suggesting that SLC7A11 may be directly targeted. Electron microscopy revealed hallmark ferroptotic changes, including increased mitochondrial membrane density, loss of cristae, and rupture of the outer membrane. Molecular docking demonstrated strong binding of four PSPA components to multiple residues of SLC7A11, including Cys158, a key functional site. In vivo, PSPAs markedly inhibited tumor growth in T-ALL xenograft mice, achieving up to 75% suppression, as evidenced by histological analysis showing disrupted tumor architecture and cell membrane rupture.
This study provides the first evidence that PSPAs induce ferroptosis in T-ALL through modulation of the SLC7A11/GPX4 pathway. These findings reveal new mechanistic insights into ferroptosis in T-ALL and highlight PSPAs as safe, naturally derived therapeutic agents with promising therapeutic potential for leukemia.
Keywords
- anthocyanins
- leukemia
- ferroptosis
- amino acid transport system Xc–
- glutathione peroxidase 4
Acute lymphoblastic leukemia (ALL) is a malignant hematologic disorder arising from the clonal proliferation of immature B or T lymphoid precursors. Advances in targeted agents and optimized chemotherapy regimens have markedly improved outcomes in B-cell acute lymphoblastic leukemia (B-ALL), with 5-year event-free survival (EFS) rates exceeding 85% and overall survival (OS) rates surpassing 90%. In contrast, therapeutic outcomes for T-cell acute lymphoblastic leukemia (T-ALL) remain inferior by approximately 5–10% [1]. T-ALL generally exhibits greater resistance to conventional chemotherapeutics compared with B-ALL. Although chimeric antigen receptor T-cell (CAR-T) therapy has shown applicability in T-ALL, its clinical use is hindered by challenges such as fratricide among CAR-T cells and the complexity of the T-ALL immune microenvironment [2]. The lack of effective novel agents, coupled with the toxic side effects and multidrug resistance associated with current chemotherapeutics, continues to limit treatment success in T-ALL. This situation underscores the urgent need to develop new therapeutic strategies with improved efficacy and reduced toxicity, including natural small-molecule compounds.
Flavonoids, a diverse class of naturally occurring polyphenolic compounds, have been shown to inhibit tumor cell proliferation and migration in various malignancies, including breast and thyroid cancers [3, 4], and are increasingly recognized as potential adjuvants to conventional chemotherapy [5]. Epidemiological evidence suggests that dietary flavonoid intake is inversely associated with cancer mortality [6]. Purple sweet potato anthocyanins (PSPAs), a subclass of flavonoids derived from tuber crops, exhibit higher content and greater stability than anthocyanins from grapes or black soybeans [7, 8]. Their safety profile is well established, as they are sourced from a widely consumed food. Previous studies by Guo et al. [9, 10] demonstrated that PSPAs can induce apoptosis and cell-cycle arrest in leukemia cells. However, whether PSPAs can trigger ferroptosis in cancer cells has not been investigated. Most studies on PSPAs have focused on classical forms of cell death, whereas growing evidence indicates that certain flavonoids can modulate ferroptosis in cancer cells, such as Typhaneoside in acute myeloid leukemia [11], and Quercetin in hepatocellular carcinoma [12]. These findings raise the possibility that PSPAs may also induce ferroptosis in malignant cells.
Ferroptosis is an iron-dependent, regulated form of cell death [13] characterized by excessive lipid peroxidation, elevated reactive oxygen species (ROS) generation, and intracellular Fe2+ accumulation [14]. Mechanistically, suppression of solute carrier family 7 member 11 (SLC7A11) impairs the activity of glutathione peroxidase 4 (GPX4), leading to lipid peroxide accumulation and the initiation of ferroptosis [15]. Conversely, SLC7A11 overexpression can inhibit ferroptosis, decrease drug sensitivity, and promote tumor proliferation and metastasis in glioblastoma [16], ovarian cancer [17], lung cancer [18] and gastric cancer [19]. Accordingly, SLC7A11 is recognized as a critical regulator of ferroptosis and is considered both a prognostic biomarker and a potential therapeutic target in cancer [20, 21].
T-ALL cells exhibit metabolic characteristics of high reactive oxygen species levels and elevated iron demand. In our previous study, we demonstrated that PSPAs induce ROS production and apoptosis in T-ALL cells in vitro [10]. As a natural compound, PSPAs can induce reactive oxygen species accumulation and inhibit GPX4 activity. Given the established link between ROS generation and ferroptosis, we hypothesized that PSPAs may also induce ferroptosis in T-ALL cells. To date, no study has examined this possibility, nor has the anti-leukemic effect of PSPAs been validated in vivo.
In the present study, we employed the human T-ALL cell line Jurkat and a corresponding murine model to investigate whether PSPAs induce ferroptosis in T-ALL and to elucidate the underlying molecular mechanisms. Our findings provide novel mechanistic insights into the anti-leukemic potential of PSPAs and suggest their promise as a therapeutic strategy for T-ALL.
The human T-ALL cell line Jurkat was obtained from the Cell Bank of the Chinese Academy of Sciences (Shanghai, China). Human umbilical vein endothelial cells (HUVECs) and mouse fibroblast L929 cells were from ATCC (American Type Culture Collection, Manassas, VA, USA). The mouse ALL cell line L1210 was purchased from Punosa Life Science and Technology (Wuhan, China). All cell lines were validated by STR profiling and tested negative for mycoplasma. Six-week-old female BALB/c nude mice were supplied by Huafukang Biotechnology (Beijing, China). Purple sweet potato anthocyanins (PSPAs), containing 25 identified anthocyanins (Table 1), were provided by the Chengdu Institute of Biology, Chinese Academy of Sciences (Chengdu, China).
| Peak | (m/z) | Compounds | |
| M+ | Major fragment ion | ||
| 1 | 773 | 611,449,287 | Cyanidin 3-sophoroside-5-glucoside |
| 2 | 787 | 625,463,301 | Peonidin 3-sophoroside-5-glucoside |
| 3 | 757 | 595,433,271 | Pelargonidin 3-sophoroside-5-glucoside |
| 4 | 893 | 731,449,287 | Cyanidin 3-p-hydroxybenzoyl sophoroside-5-glucoside |
| 5 | 907 | 745,463,301 | Peonidin 3-p-hydroxybenzoyl sophoroside-5-glucoside |
| 6 | 935 | 773,449,287 | Cyanidin 3-(6-caffeoyl sophoroside)-5-glucoside |
| 7 | 949 | 787,463,301 | Peonidin 3-caffeoyl sophoroside-5-glucoside |
| 8 | 949 | 787,449,287 | Cyanidin 3-(6-feruloyl sophoroside)-5-glucoside |
| 9 | 963 | 801,463,301 | Peonidin 3-(6-feruloyl sophoroside)-5-glucoside |
| 10 | 933 | 771,433,271 | Pelargonidin 3-feruloyl sophoroside-5-glucoside |
| 11 | 919 | 757,449,287 | Cyanidin 3-(6-coumaryl sophoroside)-5-glucoside |
| 12 | 933 | 771,463,301 | Peonidin 3-(6-coumaryl sophoroside)-5-glucoside |
| 13 | 1097 | 935,449,287 | Cyanidin 3-(6″,6‴-dicaffeoyl sophoroside)-5-glucoside |
| 14 | 1111 | 949,463,301 | Peonidin 3-(6″,6‴-dicaffeoyl sophoroside)-5-glucoside |
| 15 | 1055 | 893,449,287 | Cyanidin 3-caffeoyl-p-hydroxybenzoyl sophoroside-5-glucoside |
| 16 | 1069 | 907,463,301 | Peonidin 3-caffeoyl-p-hydroxybenzoyl sophoroside-5-glucoside |
| 17 | 1111 | 949,449,287 | Cyanidin 3-(6-caffeoyl-6-feruloyl sophoroside)-5-glucoside |
| 18 | 1125 | 963,463,301 | Peonidin 3-(6-caffeoyl-6-feruloyl sophoroside)-5-glucoside |
| 19 | 1127 | 965,463,301 | Peonidin 3-feruloyl-p-caffeoyl sophoroside-5-glucoside |
| 20 | 1109 | 947,463,301 | Peonidin 3-feruloyl-p-coumaryl sophoroside-5-glucoside |
| 21 | 1125 | 963,449,287 | Cyanidin 3-(6″,6‴-diferuloyl sophoroside)-5-glucoside |
| 22 | 1139 | 977,463,301 | Peonidin 3-(6″,6‴-diferuloyl sophoroside)-5-glucoside |
| 23 | 1095 | 933,463,301 | Peonidin 3-caffeoyl-p-coumaryl sophoroside-5-glucoside |
| 24 | 1069 | 907,449,287 | Cyanidin 3-feruloyl-p-hydroxybenzoyl sophoroside-5-glucoside |
| 25 | 1083 | 921,463,301 | Peonidin 3-feruloyl-p-hydroxybenzoyl sophoroside-5-glucoside |
RPMI-1640, DMEM, and FBS were from commercial sources. Key reagents included
Ferrostatin-1 (MedChemExpress, Monmouth Junction, NJ, USA), CCK-8 kit (APExBIO, Houston, TX, USA), FITC Annexin V Apoptosis Kit
(BD Biosciences), Phen Green SK diacetate (PGSK) and C11-BODIPY 581/591 (GLPBIO, San Jose, CA, USA).
Primary antibodies against FTH1(#4393), GPX4 (#59735), and SLC7A11 (#12691)
were from Cell Signaling Technology, Inc. (Danvers, MA, USA), dilution: 1:1000;
antibodies against TfR (sc-9099) and Nrf2 (sc-365949) were from Santa Cruz
Biotechnology, Inc. (Dallas, TX, USA), dilution: 1:1000;
T-ALL cell line Jurkat and the mouse fibroblast L929 cells were cultured in RPMI Medium 1640 with 10% FBS, 1% penicillin and streptomycin. Human Umbilical Vein Endothelial Cells (HUVECs) were cultured in DMEM supplemented with 10% FBS and 1% penicillin/streptomycin in a humid environment. Murine ALL cell line L1210 was cultured in DMEM with 10% FBS, 1% penicillin and streptomycin. These cells were incubated at 37 ℃ in a humidified atmosphere of 5% CO2 and 95% air.
Cell viability was assessed using the CCK-8 kit [22]. Jurkat
cells in the logarithmic growth phase were seeded into 96-well plates at 2
CV (%) = (ODTreatment – ODBlank) / (ODControl – ODBlank)
Based on the IC50 value, Jurkat cells were seeded in six-well plates at 6
Intracellular ROS levels were measured using the fluorescent probe DCFH-DA (10 µM) for 40 min in the dark [23]. Jurkat cells treated with different concentrations of PSPAs were assessed for ROS fluorescence intensity and distribution by fluorescence microscopy, and quantitatively analyzed by flow cytometry.
Lipid peroxidation was assessed using the C11-BODIPY 581/591 probe according to the manufacturer’s instructions. Jurkat cells treated with different concentrations of PSPAs were analyzed by flow cytometry to quantify lipid peroxidation levels.
Intracellular Fe2+ levels were measured using the PGSK probe following the manufacturer’s instructions. Jurkat cells treated with different concentrations of PSPAs were analyzed by flow cytometry to assess changes in Fe2+ content.
Following fixation, dehydration, infiltration, embedding, polymerization, and staining, ultrastructural changes in cells and organelles were examined by transmission electron microscopy (JEOL, Osaka, Japan) in the 20 µg/mL PSPA-treated and control groups.
Western blotting was performed as previously described. Briefly, treated cells were collected, washed with PBS, and lysed in precooled Radio-Immunoprecipitation Assay (RIPA) lysis buffer containing protease and phosphatase inhibitors (Hoffmann-La Roche, Basel, Switzerland). Lysates were centrifuged, and protein concentrations were determined by the Bradford assay using bovine serum albumin as the standard. Equal amounts of protein (30 µg) were resolved by SDS-PAGE and transferred onto PVDF membranes. Membranes were incubated with primary antibodies at 4 °C for 12 h and with HRP-conjugated secondary antibodies at room temperature for 1 h. Protein bands were visualized using a chemiluminescence system (Beijing Si’an Biotechnology, Beijing, China) and quantified with ImageJ software (version 1.53a, NIH, Bethesda, MD, USA).
The 3D structure of PSPAs was retrieved from the PubChem database
(https://pubchem.ncbi.nlm.nih.gov), and the SLC7A11 protein structure (PDB ID:
7CCS) was obtained from the RCSB PDB database (https://www.rcsb.org). Molecular
docking was performed following the method of using KingDraw (Qingdao KingAgroot
Precision Agriculture Technology Co., Ltd., Qingdao, Shandong, China,
http://www.kingdraw.cn/), AutoDock 4
(https://autodock.scripps.edu/), and
PyMOL3.0.3 (Schrödinger, Inc.,
https://pymol.org/). The docking conformations between
small-molecule ligands and protein receptors were visualized, with potential
binding sites highlighted and labeled. A binding energy of
The 6-week-old female nude mice were purchased from Beijing Huafukang Biological
Technology Co., Ltd. Twelve female nude mice were randomly divided into control
and experimental groups (n = 6 per group). Cyclophosphamide (CTX) was
administered intraperitoneally for two consecutive days to induce
immunosuppression. Subsequently, tumor-bearing models were established by
subcutaneous injection of cell suspensions. Mice were maintained in a 12:12 h
light/dark cycle and at constant temperature (24
Data are presented as mean
The inhibitory effect of PSPAs on the proliferation of the T-ALL cell line
Jurkat was first evaluated. Jurkat cells were treated with 10, 20, 40, 60, or 80
µg/mL PSPAs for 24, 48, or 72 h. A significant, concentration-dependent
reduction in cell proliferation was observed (Fig. 1A). The IC50 values at
24, 48, and 72 h were determined to be 24.96
Fig. 1.
Purple sweet potato anthocyanins (PSPAs) inhibited the viability
of Jurkat cells (T-ALL). (A) Cell viability was measured by the CCK-8 assay
after treatment with PSPAs for 24, 48, and 72 h, showing a dose-dependent
inhibition. The dashed line indicates 50% cell viability, which was used as the
reference threshold for IC50 determination. (B) IC50 values of PSPAs at
24, 48, and 72 h. (C) Morphological changes in Jurkat cells treated with 0, 10,
20, and 40 µg/mL PSPAs, observed under an inverted microscope
(200
Fig. 2.
Cytotoxicity of PSPAs in different cell lines. (A) Cell
viability of Jurkat, Human umbilical vein endothelial cell (HUVEC), and L929
cells after 24 h PSPA treatment, assessed by the CCK-8 assay. The dashed line
indicates 50% cell viability, which was used as the reference threshold for
IC50 determination. (B) IC50 values of PSPAs in Jurkat, HUVEC, and L929
cells. Data are presented as mean
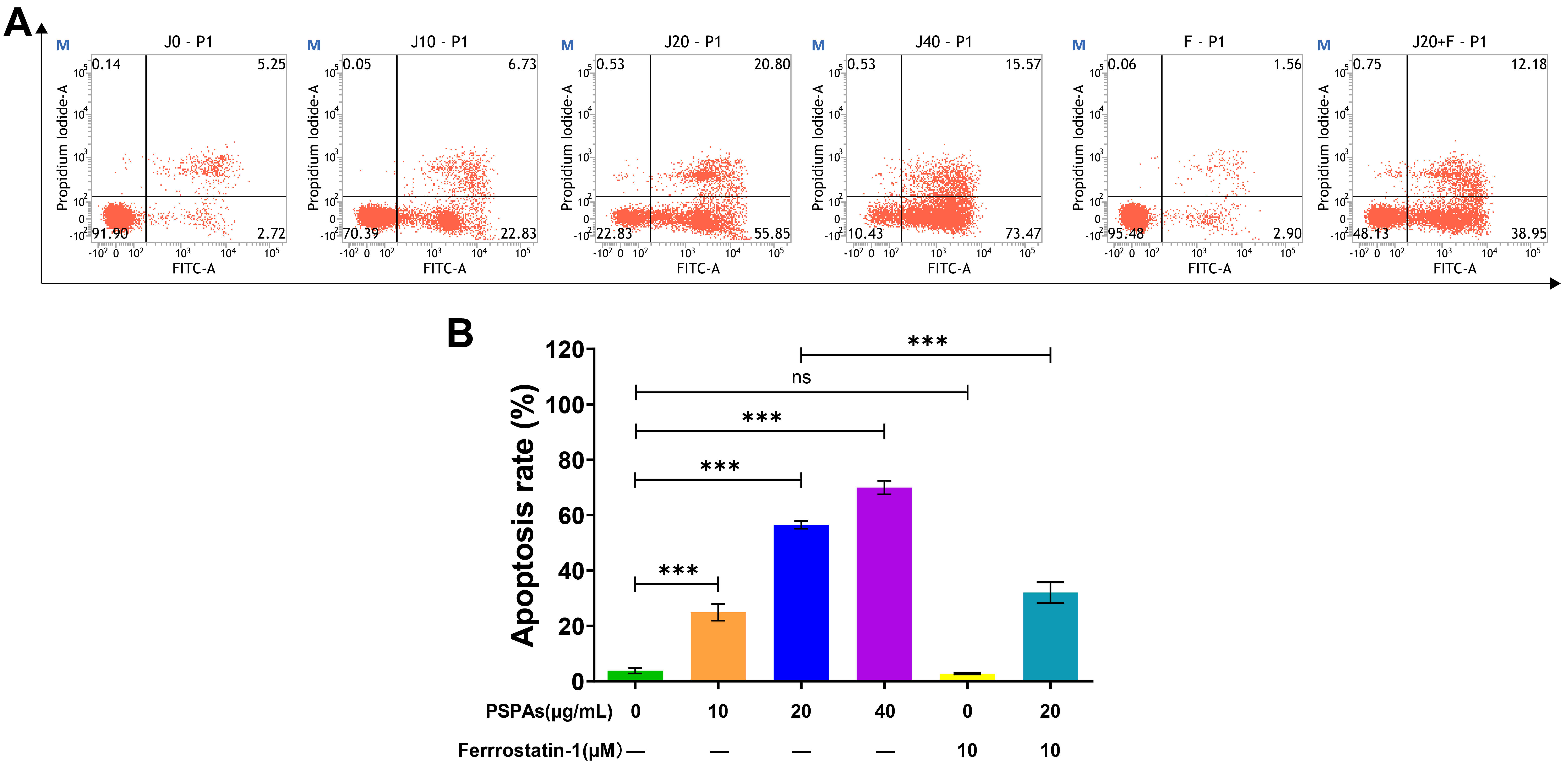
After 24 h of treatment with increasing concentrations of PSPAs, a progressive
elevation in the proportion of apoptotic Jurkat cells was detected by flow
cytometry, with apoptosis rates rising from 3.83
Fig. 3.
Ferrostatin-1 attenuated PSPA-induced apoptosis in Jurkat
cells. (A) Apoptosis rate determined by Annexin V-FITC/PI staining. (B)
Statistical analysis of apoptosis rate. (ns = no significant difference,
***p
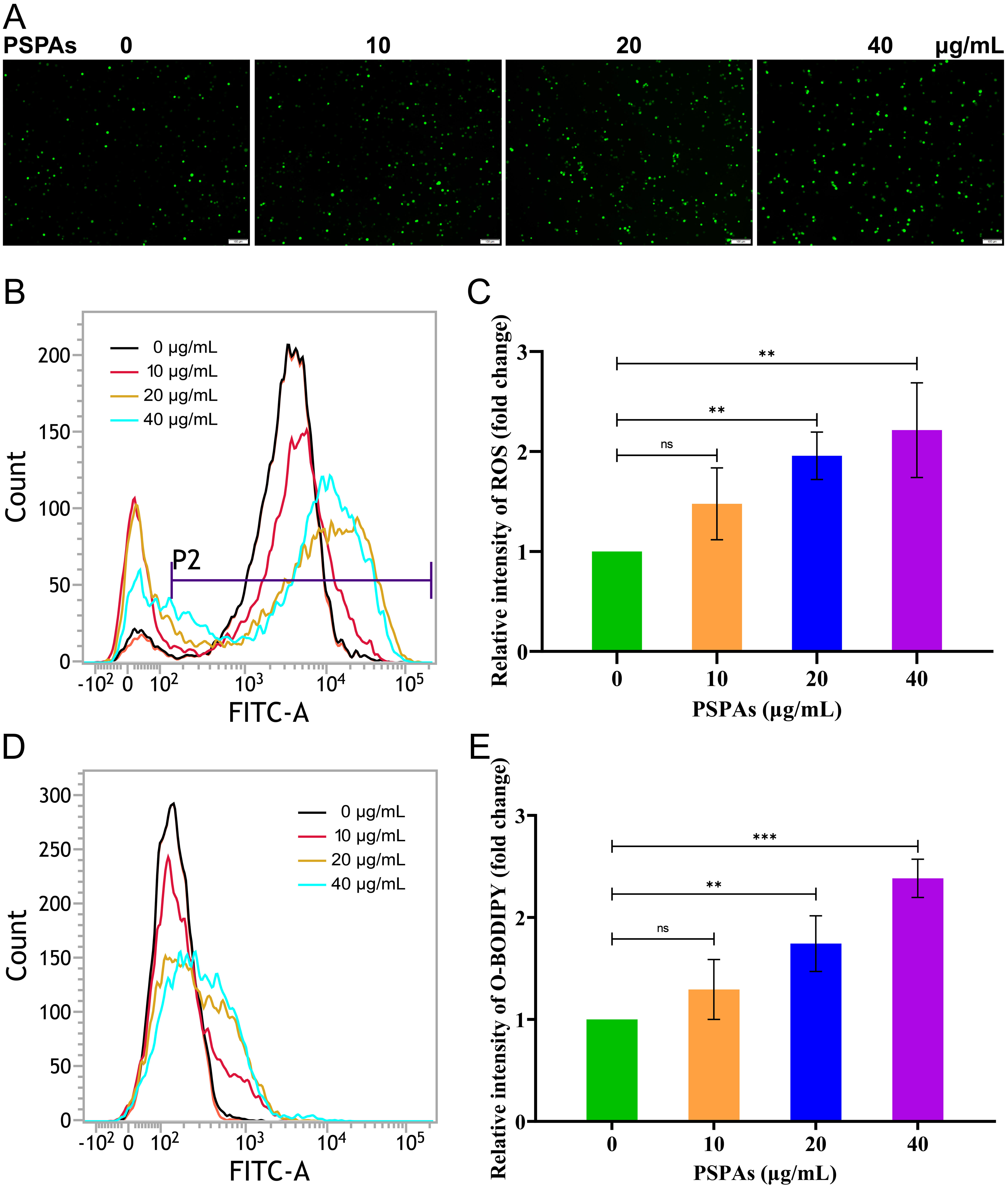
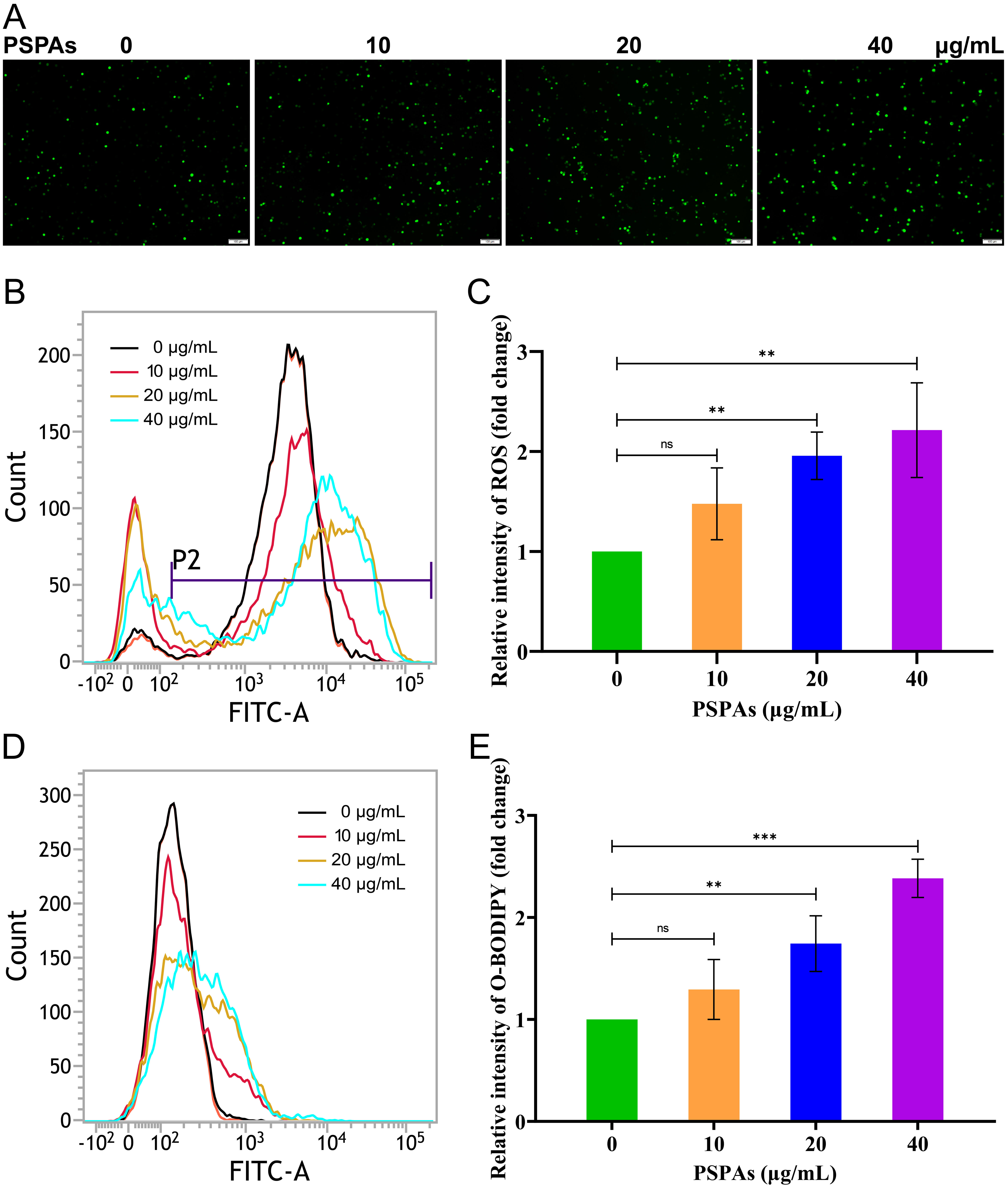
Lipid peroxidation in Jurkat cells was evaluated. As shown in Fig. 4A, ROS fluorescence intensity increased with rising PSPAs concentrations under fluorescence microscopy. This trend was further confirmed by flow cytometry (Fig. 4B,D). No significant difference in ROS levels was detected between the 10 µg/mL PSPAs group and the control; however, significant increases were observed at 20 µg/mL and 40 µg/mL (Fig. 4C). Consistently, C11-BODIPY 581/591 analysis revealed marked accumulation of lipid peroxides following PSPAs treatment (Fig. 4E), exhibiting a pattern similar to the changes in ROS. These results indicate that PSPAs induce lipid peroxidation in T-ALL cells in a concentration-dependent manner, a process considered essential for ferroptosis.
Fig. 4.
PSPAs induced lipid peroxidation in Jurkat cells. (A) ROS
levels in Jurkat cells treated with different concentrations of PSPAs, observed
by fluorescence microscopy (scale bar = 100 µm). (B,C) ROS levels in Jurkat
cells treated with different concentrations of PSPAs, analyzed by flow cytometry. P2 indicates the gate for ROS-positive cells used to evaluate intracellular ROS levels.
(D,E) C11-BODIPY 581/591 detection by flow cytometry: excitation with a 488–565
nm laser, FL1 channel detection at 505–550 nm, FL2 channel detection above 580
nm; emission fluorescence shifted from 591 nm to green fluorescence around 510
nm. (**p
An increase in intracellular Fe2+ is recognized as another characteristic feature of ferroptosis. Flow cytometry was employed to assess PGSK green fluorescence intensity, and a significant reduction in fluorescence was observed in Jurkat cells treated with 40 µg/mL PSPAs, indicating elevated intracellular Fe2+ levels (Fig. 5A,B). These results demonstrate that PSPAs increase intracellular Fe2+ content in T-ALL cells.
Fig. 5.
PGSK levels in Jurkat cells treated with different
concentrations of PSPAs, analyzed by flow cytometry. (A) PGSK fluorescence
levels. (B) Statistical analysis of PGSK levels. (**p
In addition to alterations in cellular components, morphological changes associated with ferroptosis were examined in T-ALL cells. Transmission electron microscopy was employed to observe cellular and mitochondrial morphology. Following treatment with 20 µg/mL PSPAs, nuclei appeared slightly enlarged, irregular in shape, and displaced to one side of the cell. Compared with the control group, cell membranes were disrupted, mitochondria were reduced in size, membrane density was increased, and cristae were diminished and coarser in appearance, all features consistent with the ultrastructural characteristics of ferroptotic cells (Fig. 6). These findings visually confirmed that PSPAs induce ferroptosis in T-ALL cells.
Fig. 6.
Morphological changes in cells and organelles. Transmission
electron microscopy (TEM) was used to observe ferroptotic features in Jurkat
cells after treatment with PSPAs (20 µg/mL). Arrows indicate mitochondria
(original magnification: 6000
The expression of FTH1 and TfR, two proteins associated with intracellular Fe2+ regulation, was first examined. FTH1 expression was significantly reduced after PSPAs treatment, whereas TfR expression showed no significant difference between the control and experimental groups, suggesting that FTH1 inhibition by PSPAs occurs independently of TfR (Fig. 7). We next evaluated GPX4 expression. PSPAs treatment markedly decreased GPX4 levels in Jurkat cells, resulting in the accumulation of lipid peroxides and ROS, which is consistent with earlier findings. Given that GPX4 is closely linked to SLC7A11 and Nrf2 in ferroptosis, the expression of these proteins was also assessed. PSPAs reduced SLC7A11 expression in a concentration-dependent manner, consistent with the changes observed for GPX4. In contrast, no significant alteration in Nrf2 expression was detected. Taken together, these results indicate that PSPAs induce ferroptosis in T-ALL cells primarily through inhibition of the SLC7A11/GPX4 pathway, while this process appears to be independent of TfR and Nrf2 expression.
Fig. 7.
Western blot analysis of ferroptosis-related proteins in Jurkat
cells treated with different concentrations of PSPAs. (A) Representative Western
blot images showing the protein expression levels of
Although PSPAs were shown to inhibit the SLC7A11/GPX4 pathway, the mechanism by which PSPAs regulate SLC7A11 remained unclear. To explore this interaction, molecular docking was performed between SLC7A11 and four major PSPA components: cyanidin 3-(6-caffeoyl sophoroside)-5-glucoside, peonidin 3-(6-caffeoyl sophoroside)-5-glucoside, cyanidin 3-sophoroside-5-glucoside, and peonidin 3-sophoroside-5-glucoside. The docking analysis revealed that all four components could form stable and tight interactions with the SLC7A11 protein (Fig. 8). These in silico findings suggest that SLC7A11 may serve as a direct molecular target of PSPAs. To further evaluate the binding stability of SLC7A11 with PSPAs, molecular dynamics simulations were performed for two representative complexes: complex 1 (cyanidin 3-sophoroside-5-glucoside–SLC7A11; binding energy = –9.5 kcal/mol) and complex 2 (cyanidin 3-(6-caffeoyl sophoroside)-5-glucoside–SLC7A11; binding energy = –8.6 kcal/mol). As shown in Supplementary Figs. 1,2, Complex 1 exhibited overall higher stability during the simulation, as reflected by an earlier Root Mean Square Deviation (RMSD) convergence with smaller fluctuations, lower residue-level flexibility, and a slight decrease in both radius of gyration and solvent-accessible surface area, whereas complex 2 showed persistent fluctuations and increased conformational heterogeneity. Although both complexes maintained comparable hydrogen bonding levels, the Gibbs free energy landscape revealed a single dominant low-energy basin for complex 1, in contrast to multiple neighboring minima for complex 2. Together, these results indicate that complex 1 adopts a more stable binding mode, and support the notion that docking-derived binding energies can serve as a reasonable indicator of relative binding affinity between PSPAs and SLC7A11.
Fig. 8.
Molecular docking of four PSPAs with SLC7A11 protein. (A) SLC7A11 with cyanidin 3-(6-caffeoyl sophoroside)-5-glucoside (binding energy = –8.6 kcal/mol). (B) SLC7A11 with peonidin 3-(6-caffeoyl sophoroside)-5-glucoside (binding energy = –9.1 kcal/mol). (C) SLC7A11 with cyanidin 3-sophoroside-5-glucoside (binding energy = –9.5 kcal/mol). (D) SLC7A11 with peonidin 3-sophoroside-5-glucoside (binding energy = –9.3 kcal/mol).
In addition to in vitro assays, the anti-tumor activity of PSPAs was
evaluated in vivo using a subcutaneous xenograft model in nude mice.
Tumor growth was observed over time in both the PSPA-gavaged and control groups
(Fig. 9A). In the PSPA-treated group, tumor volume increased from 25.81
Fig. 9.
In vivo anti-tumor effects of PSPAs. (A)
Representative images showing subcutaneous tumors in the PSPAs gavage group and
the control group. (B) Tumor volume changes and differences between the two
groups. (C) Tumor weight differences in nude mice between the two groups. (D)
Hematoxylin and eosin (H&E) staining of tumors in the control group. (E) H&E
staining of tumors in the PSPAs group. Data are presented as mean
T-ALL is an aggressive hematologic malignancy characterized by poor prognosis, high early relapse rates, and a predilection for children and young adults, while being rare in older populations [25]. The event-free survival (EFS) rate remains approximately 50% in T-ALL [26], underscoring the urgent need for novel and more effective therapeutic strategies. In recent years, antioxidants derived from natural food sources have attracted considerable attention as a class of safe and potentially effective anticancer agents. Among them, flavonoids, a group of natural polyphenolic antioxidants, have been increasingly recognized not only for their free radical–scavenging properties but also for their broad antitumor activities [27]. PSPAs, rich in diverse anthocyanin compounds, represent a prominent example. Our previous studies demonstrated that PSPAs significantly inhibit the proliferation of acute lymphoblastic leukemia (ALL) cells, with 25 distinct anthocyanins identified, including cyanidin 3-(6-caffeoyl sophoroside)-5-glucoside, peonidin 3-(6-caffeoyl sophoroside)-5-glucoside, cyanidin 3-sophoroside-5-glucoside, and peonidin 3-sophoroside-5-glucoside as major components [10]. However, prior investigations have primarily focused on PSPA-induced apoptosis and cell-cycle arrest, with little evidence addressing their potential to trigger ferroptosis. This gap in knowledge provided the rationale for our current study, in which we investigated whether PSPAs can induce ferroptosis in T-ALL cells and explored the underlying molecular mechanisms.
In this study, PSPAs showed stronger cytotoxicity toward Jurkat T-ALL cells than toward normal HUVEC and L929 cells (Fig. 2) and promoted early cell death (Fig. 1), consistent with previous findings [9]. Notably, PSPA-induced cell death was partially reversed by the ferroptosis inhibitor Ferrostatin-1 (Fig. 3B), suggesting ferroptosis involvement.
Lipid peroxidation and Fe2+ accumulation are typical features of ferroptosis [14]. PSPAs increased ROS levels in Jurkat cells in a concentration-dependent manner, particularly at higher concentrations, consistent with earlier reports [28] (Fig. 4A–C). The most critical feature of ferroptosis is the peroxidation-mediated destruction of phospholipids in cellular and organelle membranes due to inactivation of the intracellular reducing system, leading to membrane rupture [29]. Consistently, lipid peroxides accumulated after PSPAs treatment, following a pattern similar to ROS changes (Fig. 4D,E). Furthermore, PGSK fluorescence was significantly reduced in the high-concentration group, indicating increased Fe2+ content (Fig. 5), while no obvious change was observed at lower concentrations. This may be due to the instability of Fe2+, which rapidly reacts with ROS through the Fenton reaction [30].
Based on the two hallmark features of ferroptosis observed in PSPA-treated T-ALL cells, we further examined cell morphology by transmission electron microscopy. PSPAs (20 µg/mL) caused increased mitochondrial membrane density, reduced or absent cristae, and rupture of the outer membrane, while nuclei remained intact (Fig. 6). These features were consistent with ferroptosis but distinct from other forms of programmed cell death [31, 32]. Combined with biochemical and ultrastructural evidence, we propose that PSPAs induce ferroptosis in T-ALL cells.
To investigate the molecular basis for lipid peroxidation and Fe2+ accumulation, ferroptosis-related proteins were analyzed by Western blot. FTH1 expression decreased with increasing PSPAs concentration, whereas TfR showed no significant change (Fig. 7), differing from ferroptosis induced by baicalin in bladder cancer [33]. This suggests PSPAs may directly affect FTH1. GPX4 and SLC7A11 expression was significantly reduced, while Nrf2 levels were unchanged (Fig. 7). GPX4 is the only known enzyme protecting membranes from peroxidative damage [34, 35], and its loss leads to lipid peroxide accumulation and ferroptosis [36, 37]. GPX4 activity depends on cystine uptake via system Xc–, in which SLC7A11 encodes the functional xCT subunit that transports cystine in exchange for glutamate; cystine is then reduced to cysteine and used for GSH synthesis via GCL and GSS, serving as a GPX4 cofactor to reduce lipid peroxides [38, 39]. Nrf2, a key regulator of SLC7A11, can downregulate SLC7A11 when reduced, thereby increasing lipid ROS and promoting ferroptosis in several cancers [40, 41]. However, this was not observed here, indicating that PSPA-mediated changes in SLC7A11 and GPX4 in Jurkat cells are Nrf2-independent and may involve direct targeting of SLC7A11.
Therefore, potential binding between PSPAs and SLC7A11 was explored by molecular docking. Four major PSPA components were docked with SLC7A11, and all showed tight binding involving 14 residues: LYS-67, LYS-266, LYS-533, SER-532, GLU-295, GLU-296, ARG-228, ARG-535, ARG-148, LEU-299, ASN-301, GLN-560, CYS-158, and TRP-558 (Fig. 8). Notably, Cys158 forms a disulfide bond with Cys211, a structural feature of System Xc [42].
Finally, the anti-leukemia effects of PSPAs were then evaluated in vivo. Tumor volumes increased over time in both groups, but were significantly larger in controls than in PSPA-treated mice (Fig. 9A–C). The tumor inhibition rate reached 75%. H&E staining revealed that control tumors had evenly distributed, densely arranged leukemia cells with intact structure and active growth (Fig. 9D), whereas PSPA-treated tumors were loosely arranged, reduced in volume, and showed membrane rupture (Fig. 9E). Additionally, two control mice developed lameness in the right hind limb and exhibited reduced mobility, while all PSPA-treated mice remained active. These results demonstrate that PSPAs effectively inhibit leukemia in vivo, representing the first report of their anti-leukemic activity in a live model.
PSPAs are water-soluble compounds that readily dissolve in aqueous environments, conferring a biological availability advantage over many poorly soluble agents. Nevertheless, their in vivo bioavailability and delivery efficiency warrant further investigation. Future studies will focus on optimizing delivery strategies, such as nano-encapsulation or formulation modification, to improve stability, bioavailability, and therapeutic efficacy. Importantly, PSPAs exhibit low toxicity and are considered safe for consumption due to their food origin [8]. Mechanistically, PSPAs induce oxidative stress and endoplasmic reticulum stress, leading to mitochondrial membrane potential loss, elevated ROS production, apoptosis activation, cell-cycle arrest, and disruption of calcium homeostasis, thereby exerting multi-pathway and multi-target antitumor effects [43]. Given that conventional T-ALL chemotherapeutics, including dexamethasone and cytarabine, also impose oxidative and metabolic stress on leukemia cells, PSPAs may function as complementary modulators of redox balance and ferroptosis-related signaling, providing a potential rationale for combination therapeutic strategies. Despite these findings, this study has limitations, particularly the insufficient investigation of genetic regulation of key ferroptosis modulators and their potential crosstalk with other regulated cell death pathways. Future work will employ genetic and pharmacological approaches to further elucidate ferroptosis mechanisms and their interactions with alternative cell death modes.
This study demonstrated the anti-leukemic activity of PSPAs against T-ALL both in vitro and, for the first time, in vivo in an ALL model. It also provided the first evidence that PSPAs can induce ferroptosis in Jurkat T-ALL cells, with SLC7A11 identified as a potential molecular target (Fig. 10). These findings offer new insights into the role of ferroptosis in T-ALL and highlight naturally derived, safe compounds as promising candidates for therapeutic development in this malignancy.
Fig. 10.
Proposed mechanism by which PSPAs induce ferroptosis in T-ALL
cells via the SLC7A11/GPX4 signaling pathway. system Xc–, a cystine/glutamate
antiporter composed of SLC7A11 and SLC3A2, mediates cystine uptake and glutamate
export. SLC7A11, solute carrier family 7 member 11; SLC3A2, solute carrier family
3 member 2; GSH, glutathione; GSSG, glutathione disulfide; R-OH, lipid alcohol;
R-OOH, lipid peroxide; TfR, transferrin receptor; Ferritin, composed of the heavy
chain encoded by FTH1 and the light chain encoded by FTL; LIP, labile iron pool.
In the Fenton reaction, Fe2+ reacts with reactive oxygen species (ROS) to
generate Fe3⁺ and hydroxyl radicals (
The data that support the findings of this study are available from the corresponding author upon reasonable request.
YZ performed sample collection, extraction, metabolomics analysis, and revised the final manuscript. LQL conducted part of the cell and animal experiments and wrote the main manuscript text. JL, QLG, and YQB carried out data analysis and managed experiments. KXZ and YCL performed molecular dynamics simulation. YLJ supplied the samples, data analysis and funding. XLZ designed part of the study. WJL contributed to experimental design, methodology, and funding. LG designed the study, performed molecular and cellular experiments, provided the bioinformatics platform, contributed to writing, and supported funding. All authors reviewed and approved the final manuscript. All authors contributed to editorial changes in the manuscript. All authors have participated sufficiently in the work and agreed to be accountable for all aspects of the work.
All animal experiments in this study were conducted at Southwest Medical University in strict accordance with the institutional guidelines and the Good Publication Practice in Physiology 2013 (Persson 2013). All procedures were reviewed and approved by the Ethics Committee of Southwest Medical University (Approval No.: 20211019-002).
We thank the CNSknowall platform (https://cnsknowall.com) for providing data analysis services.
This research was financially supported by Sichuan Science and Technology Program (2024YFFK0271); Sichuan Science and Technology Plan Joint Innovation Program (2022YFS0622-A3); the key project of Southwest Medical University clinical medicine special program (2025LCYXZX31, 2024LCYXZX10), National Natural Science Foundation of China (32571929) and the earmarked fund for CARS-10-Sweetpotato (CARS-10-GW24).
The authors declare no conflict of interest.
Supplementary material associated with this article can be found, in the online version, at https://doi.org/10.31083/FBL48325.
References
Publisher’s Note: IMR Press stays neutral with regard to jurisdictional claims in published maps and institutional affiliations.










