1 Department of Anaesthesiology, The First Affiliated Hospital, Hengyang Medical School, University of South China, 421001 Hengyang, Hunan, China
†These authors contributed equally.
Abstract
Globally, ischemic stroke is a major cause of mortality and disability, posing a significant challenge in clinical practice and public health. Recent studies have reported that stroke leads to the impairment of the intestinal barrier and the migration of intestinal bacteria to multiple organs. This process exacerbates neurological damage by further impairing intestinal barrier function and leading to bacterial translocation. Dexmedetomidine (Dex), an α2-adrenoceptor (α2AR) agonist, has proven anti-cerebral ischemic effects, yet its effects in post-stroke intestinal dysfunction remain unclear. This study aimed to determine whether Dex mitigates intestinal dysfunction and brain injury following cerebral ischemia-reperfusion.
A C57BL/6J mouse model of middle cerebral artery occlusion (MCAO) was used for in vivo experiments, while lipopolysaccharide (LPS)-induced Caco-2 monolayers served as an in vitro model of intestinal barrier dysfunction. Neuronal apoptosis was evaluated using neuronal nuclei (NeuN) and terminal deoxynucleotidyl transferase (TdT) dUTP nick-end labeling (TUNEL) double labeling. Reverse transcription-quantitative PCR (RT-qPCR) was performed to measure pro-inflammatory cytokines tumor necrosis factor (TNF)-α, interleukin (IL)-1β, and IL-6. Intestinal permeability was assessed using histological score, serum fluorescein isothiocyanate (FITC)-dextran fluorescence, and endotoxin levels. The expression levels of epithelial cadherin (E-cadherin), zonula occludens-1 (ZO-1), and occludin were analyzed by western blot and immunofluorescence. Statistical analyses included analysis of variance with Tukey’s post-hoc test.
Dex treatment significantly reduced cerebral infarct volume (p < 0.001) and improved neurological scores compared to MCAO controls. Neuronal apoptosis was significantly inhibited (p < 0.01), as evidenced by reduced TUNEL-positive cells in Dex-treatment MCAO mice. TNF-α, IL-1β and IL-6 were markedly downregulated (p < 0.05). While MCAO increased intestinal permeability (elevated serum FITC-dextran and endotoxin levels, p < 0.01), Dex treatment restored barrier integrity. Dex upregulated E-cadherin expression significantly (p < 0.05) but did not restore the decreased levels of ZO-1 and occludin following MCAO. Dex promoted intestinal permeability repair and alleviated brain injury via the α2AR/focal adhesion kinase (FAK) pathway in MCAO mice. Similarly, Dex mitigated LPS-induced barrier dysfunction in Caco-2 monolayers by restoring FAK expression and improving intestinal barrier integrity.
Dex alleviates post-stroke intestinal barrier dysfunction and mitigates brain injury, possibly through activating the α2AR/FAK pathway. These findings underscore a potential therapeutic strategy for addressing secondary complications of ischemic stroke and improving patient outcomes.
Keywords
- stroke
- brain
- intestinal barrier
- alpha2-adrenoceptor
- focal adhesion kinase
Ischemic stroke (IS) is a major cause of mortality and disability globally, resulting from interrupted cerebral blood flow, which leads to brain tissue damage and functional impairment [1]. Current therapeutic strategies include restoring blood flow to the brain and mitigating neuronal damage through pharmacologic or biological methods, such as stem cell transplantation [2, 3]. However, due to the complexity of the nervous system and the challenges of neuronal regeneration, effective clinical treatments remain limited [4]. Therefore, identifying novel therapeutic agents and understanding their mechanisms is of great clinical significance.
Pathophysiological mechanisms of IS are categorized into primary injury, caused by reduced blood flow, and secondary injury, which arises from immune responses and inflammation [5]. During the acute phase, infiltration of neutrophils and macrophages produces pro-inflammatory cytokines and reactive oxygen species (ROS), leading to blood-brain barrier dysfunction and cerebral edema [6]. Furthermore, cluster of differentiation (CD)8+ T lymphocytes and
As the body’s largest immune organ, the intestinal tract plays a crucial role in regulating systemic immune responses. IS-induced intestinal barrier dysfunction increases intestinal permeability, facilitating bacterial translocation and systemic inflammation [11, 12, 13]. Post-stroke, gut-derived immune cells, such as
FAK, a cytoplasmic protein tyrosine kinase, plays a critical role in repairing damaged intestinal epithelial cells by modulating tight junctions (TJs) and adherens junctions (AJs) [28, 29, 30]. The previous study has shown that Dex regulates vascular permeability in injury models through the
This study aimed to investigate whether Dex ameliorates brain injury by repairing IS-induced intestinal barrier dysregulation and to explore the involvement of the
Male C57BL/6 mice (20–25 g, 8–10 weeks) (Vital River Laboratory, Beijing, China) were housed in standardized conditions: temperature of 22
The MCAO model was established following Longa’s method [32]. Mice were anesthetized using 5% isoflurane for induction and 1.5% for maintenance. The left common, internal, and external carotid arteries were carefully separated from the surrounding tissue. A silicone-coated nylon monofilament (RWD Life Science, Shenzhen, China) was inserted into the right internal carotid artery through the stump of the external carotid artery to occlude the origin of the middle cerebral artery, blocking distal blood flow. After 60 minutes, the monofilament was slowly withdrawn to restore blood flow. The incision was closed with 4-0 silk sutures, and body temperature was maintained at 37
To evaluate the effect of Dex on MCAO-induced cerebral infarction and intestinal dysfunction, mice were divided into the following groups: sham (n = 5), MCAO (n = 5), and MCAO + Dex (n = 5). In the MCAO + Dex group, Dex (100 µg/kg; #HY-12719; MedChemExpress, Shanghai, China) was administered intraperitoneally in two doses, 12 hours apart, based on a previous study [33].
To investigate whether Dex ameliorates cerebral infarction and intestinal dysfunction via the
Mice were euthanized with cervical dislocation 24 hours after Dex treatment, and the brains were sectioned into 2-mm slices. Slices were immersed in 2% TTC solution (#17779; Sigma-Aldrich, St. Louis, MO, USA) at 37 °C for 30 min in the dark to assess the infarct volume [34]. After image capture, infarcted brain regions were quantified using ImageJ 1.48v software (NIH, Bethesda, MD, USA).
Neurological deficits were assessed 24 hours post-treatment using Bederson’s scale (0–5 points) [35, 36]: 5, moribund or comatose; 4, severe spinning; 3, consistently strong and immediate circling; 2, mild consistent circling; 1, mild circling behavior; and 0, no observable deficit.
Brain sections (6 µm) were permeabilized using 0.1% Triton X-100 (50 µL, Beyotime, Shanghai, China), then incubated in sodium citrate-repair buffer (Beyotime). TUNEL reaction mixture (Yeasen, Shanghai, China) was applied for 60 min, followed by blocking with 1% BSA for 30 min. Sections were incubated with anti-NeuN primary antibody (1:1000, #ab104224; Abcam, Cambridge, MA, USA) and secondary antibody (1/1000, #ab150115; Abcam) [37]. Nuclei were counterstained with DAPI (Yeasen), and images were captured using a fluorescence microscope (BX51; Olympus, Tokyo, Japan) and analyzed with ImageJ.
Total RNA was extracted from brain tissues using the Total RNA Extraction Kit (#R1200; Solarbio, Beijing, China) following the manufacturer’s protocol. Complementary DNA was synthesized using the PrimeScript™ RT reagent Kit (#RR047A; Takara, Otsu, Japan). RT-qPCR reaction was performed with TB Green® Premix Ex Taq™ II (#RR820A; Takara) and gene-specific primers (Supplementary Table 1). Relative mRNA levels were quantified using the 2-ΔΔCt method and normalized to glyceraldehyde 3-phosphate dehydrogenase.
Small intestine specimens were sectioned into 6-µm slices and stained with HE for light microscopy. Mucosal injury was assessed using established grading criteria [38]: 0, Normal mucosal villi; 1, Subepithelial gap at villus tips; 2, Dispersed epithelial degeneration at villus tips; 3, Apical degeneration, obtuse villi, and exposed lamina propria; 4, Shedding of epithelium, widened and shortened villi, exposed capillaries; and 5, Lamina propria disintegration, ulceration, and complete villus destruction.
Intestinal permeability was assessed using two methods. First, fluorescein isothiocyanate (FITC)-dextran 4000 (600 mg/kg body weight; #FD4, Sigma) via oral gavage following a 4-hour fast. Blood was collected, and serum fluorescence intensity was measured using a multimodal plate reader (excitation: 490 nm, emission: 520 nm; PerkinElmer EnSpire Plate Reader, Waltham, MA, USA).
Second, serum endotoxin concentrations were measured using the ToxinSensor™ Chromogenic LAL Endotoxin Assay Kit (#L00350, Genscript, Piscataway, NJ, USA) following the manufacturer’s instructions.
Human colonic epithelial Caco-2 cells (#CL-0050; Pricella Biotechnology Co., Ltd., Wuhan, China) were cultured in Dulbecco’s Modified Eagle’s Medium (DMEM) - High Glucose (#SH30243.01B; Hyclone, Logan, UT, USA) supplemented with 10% fetal bovine serum (#HY-T1000; Sigma), 50 U/mL penicillin (Procell, Wuhan, China), and 50 U/mL streptomycin (Procell). Cells were maintained at 37 °C with 5% CO2 in a humidified atmosphere. The cell line was validated by short tandem repeat (STR) profiling and tested negative for mycoplasma.
For barrier function assays, Caco-2 cells were seeded on 0.4 µm pore polyester membrane inserts (#3460; Corning, New York, NY, USA) in Transwell plates, with media changes every third day. LPS (1.0 ug/mL; #L2630; Sigma) was added to the basolateral side of Transwell monolayers for 24 hours to induce barrier dysfunction.
Total protein was extracted from small intestinal tissues and Caco-2 cells using a radioimmunoprecipitation assay (RIPA) buffer (#P0038; Beyotime, Shanghai, China), and protein concentrations were determined using the BCA Protein Assay Kit (#P0012; Beyotime). Equal protein amounts (15 µg per lane) were separated on 8–12% SDS-PAGE gels and transferred onto polyvinylidene difluoride (PVDF) membranes. Membranes were blocked with 5% non-fat milk, incubated overnight with primary antibodies at 4 °C, and then incubated with secondary antibodies for 1 hour. Proteins were visualized using the Pierce™ ECL Western blotting substrate (#32132X3; Thermo, Waltham, MA, USA) and analyzed using ImageJ software.
Caco-2 cells (5
Data are expressed as mean
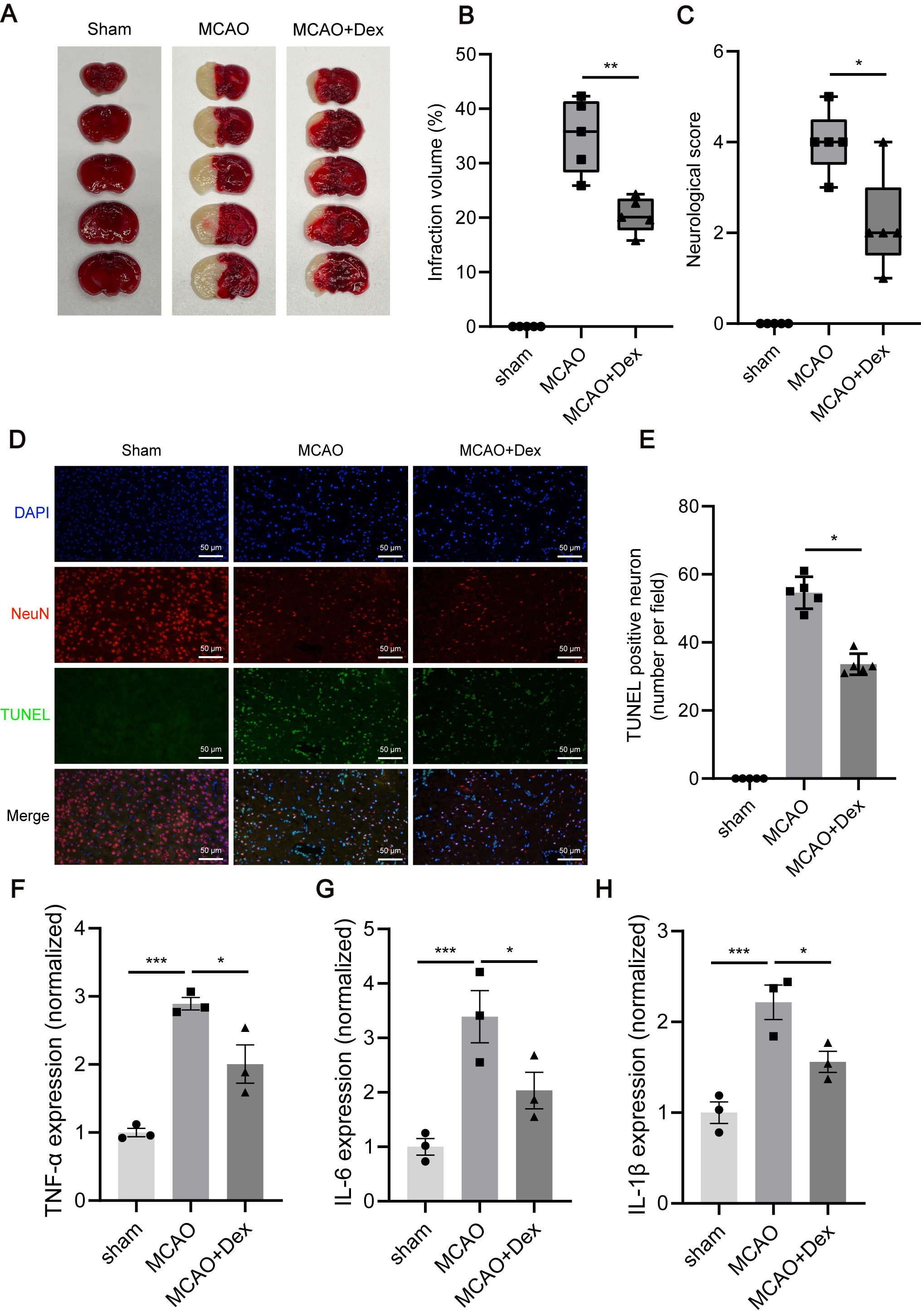
Dex administration significantly reduced cerebral infarction volume in the MCAO model, as shown in Fig. 1A,B, with the infarcted area reduced by ~40% compared to controls (p
Fig. 1. Dex alleviated MCAO-induced brain injury in mouse models. (A,B) Representative TTC-stained brain sections and quantification of infarct volumes at 24 hours post-reperfusion. (C) Neurological deficit scores were evaluated using the Bederson scale at 24 hours post-reperfusion. (D,E) Double immunofluorescence staining of brain sections showing TUNEL-positive apoptotic neurons (TUNEL, green) co-labeled with NeuN (neuronal marker, red) and DAPI (nuclear stain, blue). The scale bar = 50 µm. Quantification of TUNEL-positive neurons is shown. (F–H) RT-qPCR analysis of pro-inflammatory cytokines TNF-
Dex demonstrated a protective effect on intestinal barrier permeability in MCAO models. HE staining showed minimal morphological changes in intestinal villi, which were insignificant across groups (Fig. 2A,B). Dex significantly reduced intestinal permeability, as measured by FITC-dextran levels (p
Fig. 2. Dex ameliorates intestinal barrier dysfunction in MCAO-induced mice and LPS-treated Caco-2 monolayers. (A,B) Representative HE-stained images of small intestinal tissue sections and their corresponding histological (n = 5). The scale bar = 100 µm. (C) Quantification of serum FITC-dextran levels to evaluate intestinal permeability (n = 5). (D) Serum endotoxin levels were measured using ELISA (n = 5). (E,F) Representative western blot images and quantification of TJ proteins (occludin, ZO-1) and adherens junction proteins (E-cadherin) in small intestinal tissues (n = 3). (G,H) Western blot analysis of FAK, E-cadherin, ZO-1, and occludin protein levels in Caco-2 monolayers under control, LPS, LPS+Dex (n = 3). (I) Transmembrane resistance of Caco-2 monolayers was measured using TEER assays (n = 3). Data are shown as mean
To further validate the effect of Dex on intestinal barrier integrity, we used LPS-stimulated Caco-2 monolayers to mimic increased intestinal permeability following MCAO. LPS significantly downregulated E-cadherin, occludin, and ZO-1 protein levels in monolayers. However, Dex treatment partially restored E-cadherin protein levels but did not successfully recover occludin and ZO-1 levels (Fig. 2G,H). Given the role of FAK in regulating intestinal barrier function through TJ redistribution in epithelial cells, we assessed FAK protein levels. LPS stimulation decreased FAK expression, alleviated by Dex treatment (Fig. 2G,H). Additionally, as measured by TEER assays, transmembrane resistance was significantly reduced by LPS stimulation but was remarkably improved following Dex treatment (Fig. 2I). These findings demonstrate that Dex alleviates LPS-induced barrier dysfunction in Caco-2 monolayers.
Building on the cell-based findings, subsequent experiments assessed whether Dex ameliorates MCAO-induced intestinal permeability alterations through the
Fig. 3. Dex promotes intestinal permeability repair by the
To assess whether
Fig. 4. Dex alleviates brain injury following MCAO via the
Fig. 5. Schematic illustration of Dex ameliorating stroke via the
Patients with IS face not only neurological deficits but also non-neurological complications, such as gastrointestinal dysfunction, immunosuppression, and bacterial infection [39]. Research has highlighted that bacteria found in patients with IS’ blood, urine, or sputum often originate from the gut [40]. IS-induced disruption of intestinal barrier function leads to bacterial translocation, immune activation, and inflammatory responses, exacerbating systemic complications [41]. Thus, managing intestinal barrier dysfunction after cerebral infarction is vital. This study demonstrated that Dex improves MCAO-induced brain injury by repairing intestinal barrier dysregulation, likely through the
The gastrointestinal tract serves to digest nutrients and shield the body from bacteria and toxins through its intact barrier [42]. When this barrier is compromised, increased permeability allows bacterial translocation and endotoxins to enter the bloodstream, triggering inflammation and systemic changes [43]. This is particularly detrimental in IS patients, as it worsens recovery by promoting inflammatory responses and hindering neurological restoration [44]. Elevated bacterial metabolites, such as lipopolysaccharides, polarize microglia into the pro-inflammatory M1 type, exacerbating the release of pro-inflammatory cytokines and cytotoxic substances, further impairing neurological function [45]. This evidence underscores the need to protect intestinal barrier integrity to improve IS outcomes.
The integrity of the intestinal barrier depends on adherence and tight junctions, which regulate the selective passage of molecules and maintain epithelial cohesion. Key proteins such as E-cadherin, occludin, and ZO-1 play pivotal roles in preserving this barrier [46]. In IS, intestinal barrier disruption leads to the infiltration of bacterial metabolites, provoking inflammatory responses mediated by immune cells such as
Animal models of cerebral infarction are primarily constructed using rodents because they are easy to manage, have a short growth cycle, and incur low feeding costs [53]. In this study, MCAO-induced mice were employed to investigate the effects of Dex on cerebral infarction-induced brain injury and intestinal barrier dysfunction. The results demonstrated that Dex reduced infarction volume, improved neurological scores, decreased neuronal apoptosis, and mitigated inflammatory responses in MCAO-induced mice. These effects were accompanied by decreased FITC-dextran and endotoxin levels in serum and increased protein expression of E-cadherin, occludin, and ZO-1 in small intestinal tissues. Moreover, Dex treatment restored E-cadherin, occludin, and ZO-1 in small intestinal tissues. Moreover, Dex treatment restored TEER value and partially recovered tight junction protein levels in LPS-induced Caco-2 monolayers. These findings suggest that Dex alleviated cerebral infarction-induced brain injury by enhancing intestinal barrier integrity.
Sex differences in Dex efficacy have been observed in a clinical study with varying responses reported in male and female patients [64]. However, this study exclusively used male mice, and the potential influence of gender on Dex’s protective effects warrants further investigation. Additionally, while this study implicates the
In conclusion, the “gut bacteria-intestinal-brain axis” describes the bidirectional relationship between the brain and intestinal tract. Increased intestinal permeability, due to impaired barrier function, promotes bacterial translocation and toxin entry into the bloodstream, aggravating systemic inflammation and exacerbating IS outcomes. This study demonstrated that Dex alleviates MCAO-induced brain injury by repairing intestinal barrier dysfunction via the
The datasets used and/or analyzed in this study are available from the corresponding author upon rational request.
ZHL designed and performed the research. XTZ and YY conducted experiments. ZXS analyzed the data. All authors contributed to editorial changes in the manuscript. All authors read and approved the final manuscript. All authors have participated sufficiently in the work and agreed to be accountable for all aspects of the work.
The approval for animal experimental research (approval code: 2022111229001) for this study was granted by the Medical Ethics Committee of the First Affiliated Hospital of University of South China. Animal handling procedures were in complete compliance with the National Institutes of Health Guide for the Care and Use of Laboratory Animals.
We thank Professor Hu for his guidance on this study. We would like to express our sincere gratitude to Dr. Xiang for providing many suggestions on the experimental methods of this study.
This research was funded by Natural Science Foundation of Hunan Province, China, grant number 2020JJ8067.
The authors declare no conflict of interest.
Supplementary material associated with this article can be found, in the online version, at https://doi.org/10.31083/FBL27159.
References
Publisher’s Note: IMR Press stays neutral with regard to jurisdictional claims in published maps and institutional affiliations.





