1 Department of Neurosurgery, The Affiliated Hospital of North Sichuan Medical College, 637000 Nanchong, Sichuan, China
2 Department of Neurosurgery, The Affiliated Nanchong Central Hospital of North Sichuan Medical College, 637000 Nanchong, Sichuan, China
†These authors contributed equally.
Abstract
Gliomas are aggressive brain tumors known for their poor prognosis and resistance to standard treatment options. Ferroptosis is an iron-dependent form of regulated cell death that has emerged as a promising target for cancer treatment. This study examined how the methyltransferase-like 3/YTH domain family protein 1 (METTL3/YTHDF1) axis influences ferroptosis and glioma progression by stabilizing mitochondrial carrier homolog 2 (MTCH2) messenger RNA (mRNA).
MTCH2 expression in glioma tissues and cell lines was evaluated through quantitative real-time polymerase chain reaction (PCR) and western blot analyses. To assess the effects of MTCH2 knockdown and overexpression on glioma cell functions, we performed a series of functional assays, including cell viability, colony formation, and measurements of lipid reactive oxygen species (lipid ROS) and malondialdehyde (MDA) levels. Additionally, we conducted RNA immunoprecipitation (RIP) and RNA stability assays to explore the underlying mechanisms governing the interaction between METTL3, YTHDF1, and the stability of MTCH2 mRNA.
MTCH2 was significantly upregulated in glioma tissues and cell lines. Silencing of MTCH2 resulted in decreased glioma cell proliferation and induced ferroptosis, as evidenced by increased lipid peroxidation and ROS accumulation. Conversely, overexpression of MTCH2 enhanced glioma cell survival and reduced ferroptosis. METTL3-mediated N6-methyladenosine (m6A) modification enhanced MTCH2 mRNA stability by enabling YTHDF1 to bind and protect the modified mRNA from degradation.
The METTL3/YTHDF1/MTCH2 axis plays a critical role in glioma progression by inhibiting ferroptosis and promoting tumor cell survival. Targeting this pathway may provide a new and effective treatment strategy for glioma patients.
Keywords
- ferroptosis
- m6A RNA methylation
- glioma
Glioma (GBM) is a highly aggressive and prevalent central nervous system tumor, predominantly affecting middle-aged and elderly individuals [1, 2]. Symptoms such as headaches, seizures, and neurological deficits often lead to delayed diagnosis. Accounting for roughly 80% of brain tumors, gliomas have the highest mortality rate among central nervous system cancers [3]. The overall five-year survival rate for glioma patients is around 10–15%, but is significantly lower for advanced stages [4]. Prognosis depends on factors like diagnostic stage, age, and tumor molecular features [5, 6]. Despite the availability of surgery, radiotherapy, and chemotherapy, recurrence and resistance remain major challenges, underscoring the need for innovative therapies [7, 8].
Ferroptosis is a form of iron-dependent cell death characterized by the accumulation of lipid peroxides [9], has garnered substantial interest in cancer research, particularly in gliomas [10, 11, 12]. This pathway differs from traditional cell death processes like apoptosis, autophagy, and necrosis [13, 14]. Its identification has opened new possibilities for effective cancer treatments [15]. It has been established that ferroptosis has a significant impact in various tumor types such as breast cancer [16], liver cancer [17], and glioma [18]. Core regulators, such as glutathione peroxidase 4 (GPX4) [19], solute carrier family 7 member 11 (SLC7A11) [20], and iron metabolism-related proteins, play critical roles in tumor initiation and progression. Current evidence shows that the growth and migration of glioma cells can be significantly inhibited by regulating key molecules in ferroptosis. Current studies reveal that modulating ferroptosis-related molecules inhibits glioma cell growth and migration. For instance, GPX4 inhibition or increasing intracellular iron induces ferroptosis, hindering tumor growth [21, 22]. Nevertheless, more research is required to comprehensively understand its role in gliomas.
MTCH2, a protein located in the outer mitochondrial membrane, is crucial for regulating lipid transport, energy metabolism, and apoptosis [23]. Previous research has linked MTCH2 to the malignancy and prognosis of breast [24] and colorectal cancer [25], indicating its potential as a therapeutic target. Qiuyun Yuan et al. [26] demonstrated that MTCH2 expression correlates with GBM malignancy and resistance to temozolomide, underscoring its significance in GBM progression. Given the limited knowledge of MTCH2’s role in GBM and the critical involvement of mitochondria in ferroptosis [27], exploring the connection between MTCH2 and ferroptosis in gliomas is crucial.
In the present study, MTCH2 was found to be highly expressed in glioma tissues, and its expression was regulated through METTL3 and YTHDF1-mediated N6-methyladenosine (m6A) methylation modification processes. Additionally, MTCH2 was shown to regulate ferroptosis in glioma cells. Knockdown of MTCH2 inhibited the malignant behavior of glioma cells. Therefore, it is suggested that MTCH2 depletion may be a promising strategy to improve the prognosis of glioma.
Between 2010 and 2024, 30 glioma tissue samples, along with their respective normal tissue counterparts, were obtained from the Affiliated Hospital of North Sichuan Medical College. Additionally, from 2022 to 2024, six matched pairs of glioma tissues and adjacent normal tissues were collected from the same institution specifically for Western blot analysis.
The GBM cell lines LN229 (CRL-2611, ATCC, Manassas, VA, USA), T98G (CRL-1690, ATCC, Manassas, VA, USA), and U251 (STCC11007G, Zixin Bio, Wuhan, Hubei, China), along with NHA (CP-H122, Pricella, Wuhan, Hubei, China), were maintained in Dulbecco’s Modified Eagle Medium (DMEM; Gibco, Thermo Fisher Scientific, Waltham, MA, USA) supplemented with 10% fetal bovine serum (FBS; Gibco, Thermo Fisher Scientific, Waltham, MA, USA) and 1% penicillin/streptomycin (Sigma-Aldrich, St. Louis, MO, USA). Meanwhile, U87-MG cells (HTB-14, ATCC, Manassas, VA, USA) were cultured in complete Minimum Essential Medium (MEM; Gibco, Thermo Fisher Scientific, Waltham, MA, USA). Lentiviral vectors targeting the knockdown or overexpression of MTCH2, WTAP, METTL3, METTL14, and YTHDF1, as well as a control vector, were generated by GenePharma (Shanghai, China). GBM cells were cultured to approximately 70% confluence before plating in well plates and subsequently infected with the lentiviruses. Stable transfectants were obtained by selection with puromycin (4 µg/mL; Sigma-Aldrich, St. Louis, MO, USA) for two weeks. All cell lines were authenticated by short tandem repeat (STR) profiling and confirmed to be free of mycoplasma contamination.
Western blot analysis was performed according to the method used in our previous publications [28]. All antibodies used are listed in Supplementary Table 1. After incubation with the appropriate secondary antibodies, the membranes were developed using an enhanced chemiluminescence (ECL) detection reagent (ECL Plus Western Blotting Detection System, Cytiva, Marlborough, MA, USA) and analyzed using ImageJ software (version 1.54m, National Institutes of Health, Bethesda, MD, USA).
Total RNA was extracted from cells and tissues using the TRIzol reagent (Invitrogen, Thermo Fisher Scientific, Waltham, MA, USA) according to the manufacturer’s instructions. Complementary DNA (cDNA) synthesis was performed using the One-Step RT-PCR Kit (Beyotime, Shanghai, China) following the manufacturer’s protocols. Gene expression levels were analyzed using the BeyoFast™ SYBR Green One-Step RT-qPCR Kit (Beyotime, Shanghai, China) on a real-time PCR platform (Thermo Fisher Scientific, Waltham, MA, USA). The quantitative polymerase chain reaction (qPCR) procedure included reverse transcription at 50 °C for 15 minutes, an initial denaturation step at 95 °C for 5 minutes, followed by 40 cycles of amplification with denaturation at 95 °C for 10 seconds and annealing/extension at 60 °C for 30 seconds. Relative gene expression levels were calculated using the 2-ΔΔCt method, with
Transfected cells were seeded into 96-well plates, and the Cell Counting Kit-8 (CCK-8; Beyotime, Shanghai, China) reagent was added, followed by incubation at 37 °C for 1 hour. Absorbance was then measured at 450 nm using a microplate reader (BioTek, Winooski, VT, USA).
For the colony formation assay, approximately 500 cells were seeded per well in a 6-well plate (Corning, New York, USA) and cultured under standard conditions (37 °C with 5% CO2) for 10–14 days. After washing with PBS (Gibco, Thermo Fisher Scientific, Waltham, MA, USA), cells were fixed with 4% paraformaldehyde (Beyotime, Shanghai, China) for 15 minutes and subsequently stained with 0.5% crystal violet (Sigma-Aldrich, St. Louis, MO, USA) for 15 minutes. Excess stain was removed by gentle rinsing, and the plates were air-dried before counting the colonies.
Lipid reactive oxygen species (ROS) levels were evaluated using a 10 µM BODIPY-581/591 C11 probe (D3861, Thermo Fisher Scientific, Waltham, MA, USA). The treated cells were incubated with the probe for 30 minutes at 37 °C. After washing with PBS (Gibco, Thermo Fisher Scientific, Waltham, MA, USA), fluorescence intensity was measured using a microplate reader (BioTek, Winooski, VT, USA) with excitation/emission wavelengths set at 488/510 nm for oxidized lipid ROS and 581/591 nm for reduced lipid ROS. The fluorescence data were analyzed to quantify lipid ROS levels.
Malondialdehyde (MDA) levels were assessed using the Lipid Peroxidation Assay Kit (ab118970, Abcam, Cambridge, UK). Lysates from cells or tissues were prepared and combined with the assay reagents according to the manufacturer’s instructions. After incubation, absorbance at 532 nm was measured using a spectrophotometer (Thermo Fisher Scientific, Waltham, MA, USA) to evaluate lipid peroxidation levels.
The levels of 4-hydroxynonenal (4-HNE) in cell culture supernatants were quantified using a human 4-HNE ELISA kit (FineTest, Wuhan, Hubei, China), according to the manufacturer’s instructions. Cell culture supernatants were collected by centrifugation at 3000 rpm for 10 minutes to remove debris. A standard curve was generated from serial dilutions of the provided 4-HNE standards. Both samples and standards were added to 96-well plates pre-coated with anti-4-HNE antibodies (FineTest, Wuhan, Hubei, China) and incubated at room temperature for 1 hour with gentle shaking.
After incubation, the plates were washed five times with the supplied wash buffer (FineTest, Wuhan, Hubei, China) to remove unbound substances. Horseradish peroxidase (HRP)-conjugated secondary antibodies (FineTest, Wuhan, Hubei, China) were then added to each well, and the plates were incubated at room temperature for 45 minutes. Following this incubation, the plates were washed an additional five times to remove excess antibodies.
TMB (3,3′,5,5′-Tetramethylbenzidine) substrate (Thermo Fisher Scientific, Waltham, MA, USA) was added to each well for color development, and the plates were incubated in the dark at room temperature for 15 minutes. The reaction was stopped by adding 50 µL of stop solution (Thermo Fisher Scientific, Waltham, MA, USA) per well, causing a color change from blue to yellow. Absorbance was measured at 450 nm using a microplate reader (BioTek, Winooski, VT, USA) within 10 minutes of adding the stop solution.
The concentrations of 4-HNE were determined by referencing the standard curve generated during the experiment.
For the RNA immunoprecipitation followed by quantitative polymerase chain reaction (RIP-qPCR) assay, cells were grown to approximately 70% confluence and lysed using RIP lysis buffer (Millipore, Burlington, MA, USA) supplemented with protease and RNase inhibitors (Sigma-Aldrich, St. Louis, MO, USA). The lysate was incubated at 4 °C for 4 hours with magnetic beads (Invitrogen, Thermo Fisher Scientific, Waltham, MA, USA) conjugated to a specific antibody (1–5 µg). After washing with RIP wash buffer (Millipore, Burlington, MA, USA), RNA-protein complexes were eluted using the elution buffer provided in the RIP kit (Magna, Millipore, Burlington, MA, USA). RNA was then extracted using the RNeasy Mini Kit (Qiagen, Hilden, Germany). The extracted RNA was reverse-transcribed into complementary DNA (cDNA) using a reverse transcription kit (Thermo Fisher Scientific, Waltham, MA, USA). qPCR with specific primers was subsequently performed to quantify the RNA targets associated with the immunoprecipitated proteins. All antibodies used are listed in Supplementary Table 1.
For the RNA stability assays, cells were grown to approximately 70% confluence and treated with 5 µg/mL actinomycin D (Sigma-Aldrich, St. Louis, MO, USA) to inhibit transcription. Cells were then harvested at specified intervals (0, 2, 4, 6, and 8 hours), and total RNA was extracted using the RNeasy Mini Kit (Qiagen, Hilden, Germany). The extracted RNA was reverse-transcribed into cDNA using a reverse transcription kit (Thermo Fisher Scientific, Waltham, MA, USA), and qPCR with specific primers was performed to quantify the remaining RNA levels. The RNA half-life was calculated by fitting the RNA levels at different time points to an exponential decay model.
For the migration assay, cells were seeded into the upper chamber of a Transwell insert (Corning, New York, USA) with 10% FBS in the lower chamber. After 24 hours of incubation, cells on the upper surface were removed, and the migrated cells on the lower surface were fixed with 4% paraformaldehyde (Beyotime, Shanghai, China), stained with 0.5% crystal violet (Sigma-Aldrich, St. Louis, MO, USA), and counted.
For the invasion assay, the upper chamber was coated with Matrigel (Corning, New York, USA), and cells were incubated for 48 hours before analysis. The results were compared between MTCH2 knockdown and overexpression groups to assess their effects on glioma cell invasion.
Data were analyzed using GraphPad Prism (GraphPad Software, San Diego, CA, USA). Results are expressed as the mean
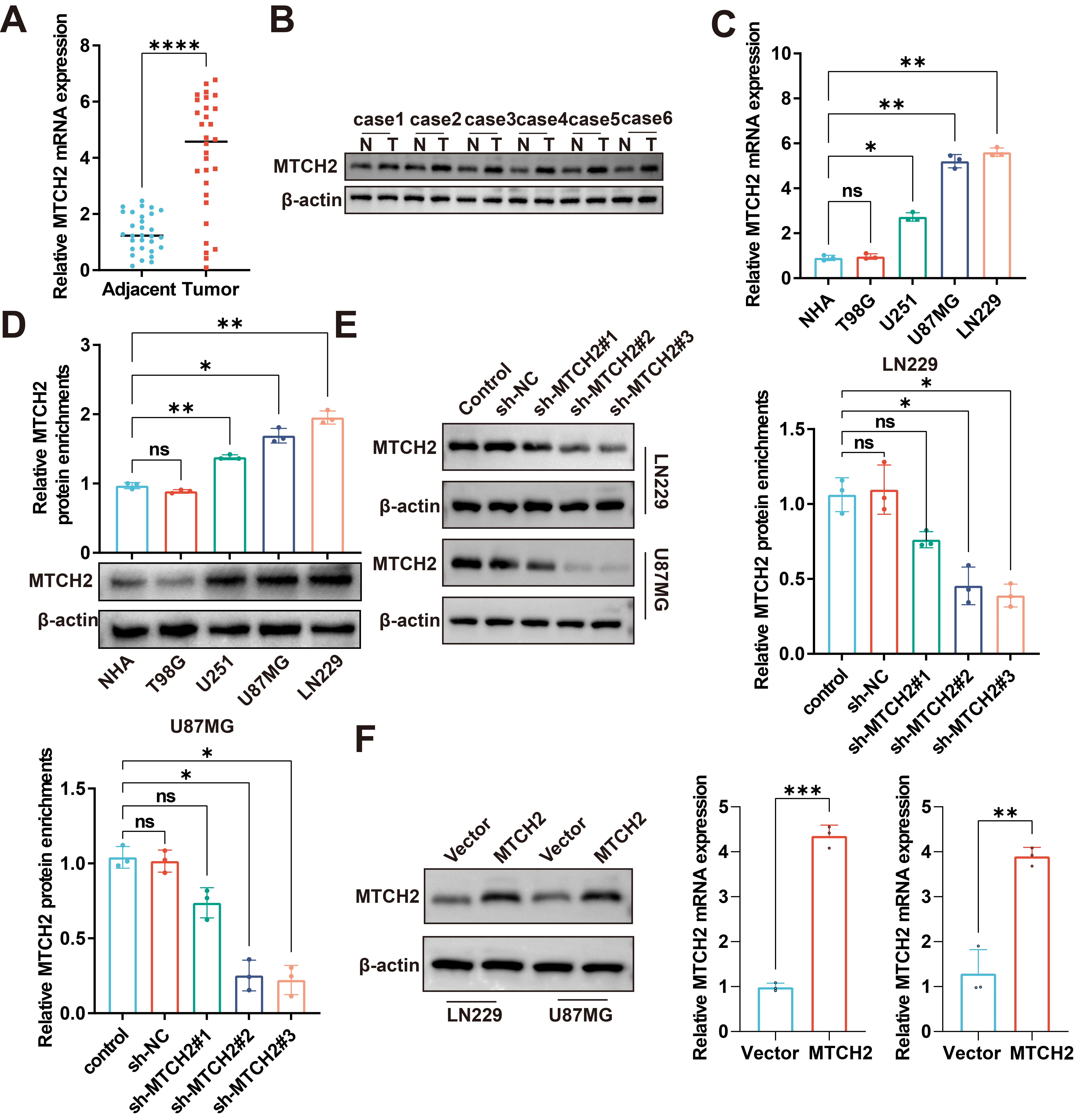
To investigate the function of MTCH2 in glioma, we began by examining its expression levels in glioma tissue samples. MTCH2 messenger RNA (mRNA) levels were increased in an internal cohort of glioma tissues, as determined by qPCR (Fig. 1A). Western blot analysis of tissue samples further confirmed significantly increased mitochondrial carrier homolog 2 (MTCH2) protein levels in glioma compared to normal tissue (Fig. 1B,C). The involvement of MTCH2 in glioma growth was examined in vitro using five different cell lines, including LN229, U87MG, U251, and T98G. The findings revealed that MTCH2 expression was notably higher in LN229 and U87MG cells, while it was comparatively lower in T98G cells (Fig. 1D). MTCH2 expression was regulated in LN229 and U87MG cell lines by short hairpin RNA (shRNA) knockdown and overexpression systems, respectively (Fig. 1E,F). The CCK-8 assay revealed that knockdown of MTCH2 expression reduced glioma cell viability, whereas overexpression of MTCH2 significantly increased viability (Fig. 2A,B). Furthermore, colony formation assays revealed that MTCH2-deficient glioma cells formed fewer colonies, whereas MTCH2-overexpressing cells formed more colonies (Fig. 2C,D). Transwell assays demonstrated that MTCH2 knockdown reduced glioma cell migration and invasion, whereas MTCH2 overexpression significantly enhanced both migration and invasion capabilities (Fig. 2E,F). In addition, we selected T98G cells with lower MTCH2 expression for overexpression experiments (Supplementary Fig. 1A,B). The CCK-8 assay demonstrated that overexpression of MTCH2 notably enhanced the proliferation of T98G cells. Subsequently, the colony formation assay further demonstrated that cells overexpressing MTCH2 formed more colonies, confirming the role of MTCH2 in promoting cell proliferation (Supplementary Fig. 1C,D). Additionally, the Transwell migration and invasion assays indicated that MTCH2 overexpression markedly promoted the migratory and invasive capabilities of T98G cells (Supplementary Fig. 1E). These findings further confirm the crucial role of MTCH2 in promoting glioma cell proliferation, migration, and invasion. Overall, these results demonstrate that MTCH2 is strongly upregulated in GBM and contributes toward glioma cell survival and proliferation.
Fig. 1. MTCH2 expression is upregulated in GBM. (A) MTCH2 mRNA levels in 30 cases of glioma and adjacent normal tissues from an internal cohort, measured using qRT-PCR. (B) MTCH2 protein levels in six pairs of fresh glioma and adjacent normal tissues from an internal cohort, detected by Western blotting. (C,D) MTCH2 mRNA (C) and MTCH2 protein (D) levels were analyzed in glioma and normal cell lines using qRT-PCR and Western blot, respectively. (E,F) MTCH2 protein levels were analyzed in glioma cells following MTCH2 knockdown (E) and MTCH2 overexpression (F). ns, not significant, *p
Fig. 2. The effect of MTCH2 on glioma cells. (A,B) The viability of glioma cells, including various glioma cell lines, following MTCH2 knockdown (A) or MTCH2 overexpression (B), was assessed using the CCK-8 assay. (C,D) Colony formation ability of glioma cells following MTCH2 knockdown (C) and MTCH2 overexpression (D) was evaluated. (E,F) Transwell migration and invasion assays of glioma cells were performed to evaluate the effects of MTCH2 knockdown (E) and MTCH2 overexpression (F). Scale bar: 100 µm. *p
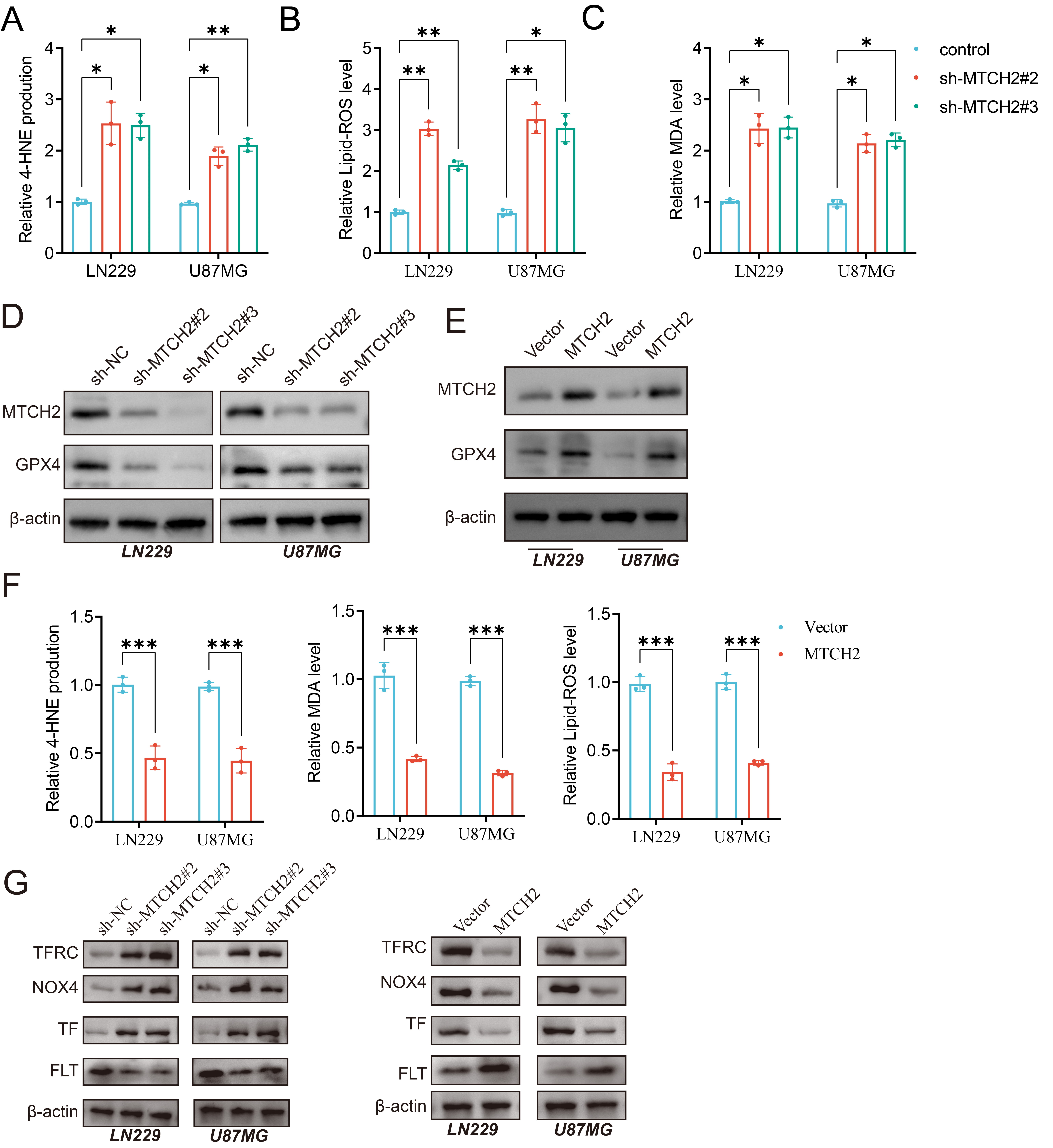
MTCH2 generally inhibits ferroptosis, and depletion of MTCH2 in glioma cells led to increased 4-HNE production, higher levels of lipid ROS and MDA, and decreased GPX4 protein expression (Fig. 3A–D). In contrast, the overexpression of MTCH2 reversed these phenomena (Fig. 3E,F). In addition, Ferrostatin-1 partially restores the colony formation ability impaired by MTCH2 knockdown, further demonstrating that MTCH2 regulates glioma cell proliferation by modulating ferroptosis (Supplementary Fig. 2A,B). To further elucidate the role of MTCH2 in ferroptosis, Western blot analysis was performed on the glioma cell lines LN229 and U87MG. As shown in Fig. 3G, MTCH2 knockdown significantly increased the expression of transferrin receptor (TFRC) and NADPH oxidase 4 (NOX4), which are involved in iron metabolism and oxidative stress, respectively. Conversely, transferrin (TF) levels were notably elevated, whereas ferritin light chain (FLT) levels showed a significant decrease. In contrast, overexpression of MTCH2 led to decreased expression of TFRC and NOX4, but increased levels of TF and FLT. These findings indicate that MTCH2 is critical in the regulation of ferroptosis and could thus affect the growth and development of gliomas.
Fig. 3. MTCH2 promotes the progression of gliomas by inhibiting ferroptosis. (A–C) The levels of 4-HNE, lipid ROS, and MDA in glioma cells with MTCH2 depletion (n = 3). (D) Levels of GPX4 protein in glioma cells with MTCH2 depletion (n = 3). (E) Levels of GPX4 protein in glioma cells with MTCH2 overexpression (n = 3). (F) Levels of 4-HNE, lipid ROS, and MDA in glioma cells with MTCH2 overexpression (n = 3). (G) Western blot analysis showing the effects of MTCH2 knockdown or overexpression on TFRC, NOX4, TF, and FLT expression levels in glioma cells. *p
The sequence-based RNA adenosine methyltransferase site predictor (SRAMP) identified multiple m6A sites within the MTCH2 mRNA sequence (Fig. 4A). The m6A RNA immunoprecipitation assay was used to quantify MTCH2 mRNA m6A levels in NHA cells and glioma cell lines. This revealed significant enrichment by m6A-specific antibodies in both cell types. Of note, glioma cell lines exhibited higher levels of m6A-modified MTCH2 mRNA compared to NHA cells (Fig. 4B).
Fig. 4. METTL3 facilitates the upregulation of MTCH2 by increasing its m6A modification levels. (A) Predicted sites for m6A modifications in the MTCH2 mRNA sequence. (B) Levels of m6A modification in NHA and GBM cell lines were analyzed using an m6A-RIP assay (n = 3). (C,D) The expression levels of MTCH2 mRNA were quantified in GBM cells following knockdown or overexpression of METTL14, METTL3, and WTAP (n = 3). (E–H) Evaluation of METTL3 and MTCH2 mRNA and their corresponding protein levels after METTL3 knockdown in GBM cells (n = 3). (I,J) Analysis of changes in METTL3 and MTCH2 protein levels due to METTL3 overexpression in GBM cells (n = 3). (K) METTL3-bound MTCH2 mRNA is significantly enriched in glioma cells. (L,M) Assessment of how METTL3 overexpression or silencing impacts its binding affinity to MTCH2 mRNA (n = 3). (N,O) In GBM cells, MTCH2 mRNA exhibited accelerated degradation upon METTL3 knockdown, whereas METTL3 overexpression led to a slower degradation rate (n = 3). Transcription was inhibited using actinomycin D (AcTD) at 5 µg/mL for specified time points, and MTCH2 mRNA levels were quantified by RT-qPCR. *p
To explore the m6A modification mechanism of MTCH2 mRNA, we analyzed the three primary components of the methyltransferase complex: WTAP, METTL3, and METTL14. Next, qPCR analysis was performed on glioma and normal tissue samples. The results showed that METTL3 mRNA levels were significantly elevated in glioma tissues, while no significant differences were observed for METTL14 and WTAP mRNA levels (Supplementary Fig. 3A–C). Western blot analysis further confirmed that METTL3 protein expression was higher in glioma tissues compared to matched normal tissues (Supplementary Fig. 3D), supporting the role of METTL3 in glioma progression. Knockdown of WTAP, METTL3, and METTL14 significantly reduced MTCH2 mRNA levels in glioma cells, with depletion of METTL3 having the most notable effect (Supplementary Fig. 3E, Fig. 4C). Conversely, the overexpression of WTAP, METTL3, and METTL14 increased MTCH2 mRNA levels, particularly with METTL3 (Supplementary Fig. 3F, Fig. 4D). Therefore, METTL3 appears to play a crucial role in the post-transcriptional modification of MTCH2.
Knockdown of METTL3 in glioma cells led to decreased METTL3 mRNA and MTCH2 protein levels, as well as decreased MTCH2 mRNA and MTCH2 protein levels (Fig. 4E–H), whereas METTL3 overexpression led to higher levels of both METTL3 and MTCH2 proteins (Fig. 4I,J). Immunoprecipitation of METTL3 from cytoplasmic extracts of glioma cells revealed significant enrichment of MTCH2 mRNA compared to the IgG control (Fig. 4K), indicating an interaction between METTL3 and MTCH2 mRNA. Overexpression of METTL3 increased this enrichment, whereas METTL3 silencing reduced it (Fig. 4L,M).
To determine if MTCH2 regulation is m6A-dependent, a RIP assay was performed using an m6A-specific antibody. Disruption of METTL3 decreased m6A-modified MTCH2 mRNA, whereas METTL3 overexpression increased it. An RNA stability assay showed that METTL3 depletion shortened the MTCH2 mRNA half-life, whereas METTL3 overexpression prolonged it, suggesting that m6A modification stabilizes MTCH2 mRNA (Fig. 4N,O). These findings indicate that METTL3-induced m6A modification enhances the expression of MTCH2 by stabilizing its mRNA.
The mechanism through which m6A modification contributes to the stabilization of MTCH2 mRNA involves YTHDF1. This well-known m6A reader protein plays a role in the nuclear export, translation, and stability of target RNAs. Elevated YTHDF1 mRNA levels were also observed in the internal cohort (Fig. 5A). MTCH2 mRNA in glioma cells showed a significantly stronger association with YTH domain family protein 1 (YTHDF1) compared to the IgG control (Fig. 5B). Knockdown of YTHDF1 resulted in decreased YTHDF1 and MTCH2 mRNA levels (Fig. 5C,D), whereas overexpression of YTHDF1 led to increased YTHDF1 and MTCH2 mRNA levels (Fig. 5E). At the protein level, knockdown of YTHDF1 reduced the protein levels of both YTHDF1 and MTCH2, while overexpression of YTHDF1 significantly increased their protein levels (Fig. 5F,G). Additionally, knockdown of YTHDF1 reduced the interaction between MTCH2 mRNA and YTHDF1 (Fig. 5H,I). RNA stability assays demonstrated that knockdown of YTHDF1 shortened the half-life of MTCH2 mRNA (Fig. 5J). These results suggest that YTHDF1 promotes the expression of MTCH2 in glioma cells by enhancing the stability of m6A-modified MTCH2 mRNA. At the same time, through clone formation experiments, we also found that METTL3 and YTHDF1 modulate the growth of GBM cells by upregulating the expression of MTCH2 (Supplementary Fig. 4).
Fig. 5. YTHDF1 increased the stability of MTCH2. (A) Expression of YTHDF1 mRNA in gliomas from the internal cohort. (B) Verification of YTHDF1 binding to MTCH2 mRNA in GBM cells via RIP assay. (C–E) YTHDF1 and MTCH2 mRNA levels in GBM cells with YTHDF1 knockdown or overexpression (n = 3). (F,G) YTHDF1 and MTCH2 protein levels in GBM cells with YTHDF1 knockdown or overexpression (n = 3). (H) Effect of YTHDF1 knockdown on the binding of YTH domain family protein 1 (YTHDF1) to MTCH2 mRNA in GBM cells. (I) Effect of YTHDF1 overexpression on the binding of YTHDF1 to MTCH2 mRNA in GBM cells. (J) Rapid degradation of MTCH2 mRNA in GBM cells with YTHDF1 knockdown. ns,not significant, *p
The mechanism through which m6A modification contributes to the stabilization of MTCH2 mRNA involves YTHDF1. To further validate whether METTL3 and YTHDF1 influence ferroptosis in GBM by enhancing MTCH2 expression, we reintroduced MTCH2 into METTL3- or YTHDF1-deficient GBM cells. Depletion of METTL3 or YTHDF1 resulted in reduced cell viability and increased levels of 4-HNE, lipid ROS, and MDA (Fig. 6A–D), indicating that their absence promotes ferroptosis. Notably, re-expressing MTCH2 counteracted the ferroptosis enhancement observed upon METTL3 or YTHDF1 depletion. Additionally, we silenced MTCH2 in GBM cells overexpressing METTL3 or YTHDF1. METTL3 or YTHDF1 overexpression inhibited ferroptosis, whereas MTCH2 knockdown reversed this ferroptosis suppression (Fig. 6E–H), suggesting that METTL3 and YTHDF1 regulate ferroptosis in GBM cells by modulating MTCH2 expression. Overall, these findings provide evidence that METTL3 and YTHDF1 suppress ferroptosis by enhancing the expression of MTCH2.
Fig. 6. METTL3 and YTHDF1 regulate ferroptosis in GBM cells by increasing the expression of MTCH2. (A,E) The viability of GBM cells was measured by a CCK-8 assay. (B,F) The level of 4-HNE in transfected GBM cells. (C,G) Lipid peroxidation levels in transfected GBM cells. (D,H) MDA levels in transfected GBM cells. *p
The primary clinical challenges in the treatment of glioma are its high heterogeneity and resistance to conventional therapies, leading to poor prognosis and a high recurrence rate [29]. Therefore, finding more effective therapeutic targets is of great significance in addressing this clinical problem. The present study elucidated a novel molecular mechanism involving the METTL3-YTHDF1 axis that underlies the regulation of ferroptosis in gliomas. METTL3 appears to play a pivotal role in promoting the growth of gliomas by stabilizing MTCH2 mRNA through m6A modification, which is then recognized and bound by YTHDF1. This interaction subsequently enhances the regulation of ferroptosis.
The current findings highlight the significant contribution of the METTL3-m6A-YTHDF1-MTCH2 pathway to metabolic reprogramming associated with regulation of ferroptosis in glioma cells and the fostering of a conducive environment for tumor progression. By delineating this pathway, the present study has increased our understanding of the molecular dynamics at play in glioma development, while identifying potentially novel therapeutic targets within this axis.
N6-methyladenosine (m6A) methylation is a prevalent and significant RNA modification found in eukaryotic mRNA [30, 31]. It plays a key role in the regulation of gene expression by affecting RNA stability, splicing, translation, and degradation [31]. m6A modification is carried out by a group of specialized enzymes, including “writer” enzymes (mainly the METTL3/METTL14 complexes [32]), “reader” proteins (such as the YTHDF [33] and YTHDC families [34]), and “eraser” enzymes (such as FTO [35] and ALKBH5 [36]). These enzymes regulate the fate and function of RNA by adding, recognizing, and removing m6A modifications [37].
Current evidence indicates that m6A methylation is crucial for maintaining the characteristics of tumor stem cells, and for mediating immune escape [38, 39]. The present study found that METTL3-induced m6A modification enhanced the expression of MTCH2, and that YTHDF1 maintained the stability of this expression. Moreover, these complex regulations ultimately lead to high expression levels of MTCH2 in glioma.
Recent studies suggest that methylation processes significantly affect ferroptosis in tumor cells [40]. For example, the m6A ‘writer’ enzyme METTL3 modifies several mRNAs associated with iron metabolism (e.g., FTH1 [41] and SLC7A11 [42]) to regulate their stability and translation efficiency, thereby influencing intracellular iron levels and lipid peroxidation. In addition, m6A methylation can directly impact the accumulation of lipid peroxides by regulating lipid metabolism genes, thus inducing or preventing ferroptosis in tumor cells [43]. There are currently very few published studies on the regulatory role of MTCH2 in ferroptosis [44]. The present research findings therefore contribute to knowledge in this field. Nevertheless, further studies are essential to elucidate precise mechanism underlining MTCH2-mediated inhibition of ferroptosis.
It is important to consider the potential clinical applications associated with the METTL3/YTHDF1/MTCH2 axis in the regulation of glioma. Since METTL3 promotes MTCH2 expression through m6A methylation and its mRNA is stabilized via YTHDF1 recognition. Inhibiting the activity of METTL3 or YTHDF1 may disrupt the MTCH2-mediated regulation of ferroptosis, thereby reducing tumor cell survival and increasing the sensitivity of glioma to therapies. As the role of m6A methylation in cancer becomes increasingly clear, the development of drugs that target the m6A modification process (e.g., small molecule inhibitors, specific antibodies) could offer new therapeutic options for glioma patients [45]. The targeting of this axis may be effective as a standalone therapy. Alternatively, it could be integrated with existing treatments such as radiation, chemotherapy, or immunotherapy to create multi-targeted strategies that enhance therapeutic outcomes and improve patient survival. Therefore, further investigation into the METTL3/YTHDF1/MTCH2 axis in glioma is important not only to gain a better understanding of its molecular mechanisms, but also for potential future clinical applications.
A limitation of this study is that the GBM cell lines were cultured under normoxic conditions (i.e., 37 °C with 5% CO2). However, the actual tumor microenvironment (TME) often exhibits hypoxia. In future research, we intend to investigate the impact of MTCH2 on GBM progression under hypoxic conditions in order to better mimic the in vivo TME. At the same time, more studies will be needed to delineate plausible link between MTCH2 and other known ferroptosis pathways.
This study describes a complex regulatory axis (METTL3-m6A-YTHDF1-MTCH2-ferroptosis) in gliomas. Targeting this pathway could offer a promising strategy for developing more effective therapeutic interventions for patients with this complex malignancy.
The data supporting the findings and the materials used in this study are available from the corresponding author upon reasonable request.
HJL was responsible for conceptualization, methodology, writing the original draft, and supervision. SST, ZYZ, ZL and XPT contributed to data curation, investigation, and formal analysis. JQ handled visualization, software, and validation. In addition, ZL was in charge of resources, funding acquisition, and project administration. XPT managed writing, reviewing, editing, supervision, and project administration. All authors contributed to editorial changes in the manuscript. All authors have read and agreed to the published version of the manuscript. All authors have participated sufficiently in the work and agreed to be accountable for all aspects of the work.
The study was carried out in accordance with the guidelines of the Declaration of Helsinki. A written consent was signed by the patients or their families/legal guardians. This study received ethical approval from North Sichuan Medical College (Approval No. 2024059).
We sincerely thank the reviewers for their valuable feedback and suggestions, which have been instrumental in improving this manuscript.
This work was supported by Project of City-University Science and Technology Strategic Cooperation of Nanchong City (No. 22SXQT0035) and Project of City-University Science and Technology Strategic Cooperation of Nanchong City (No. 22SXQT0023).
The authors declare no conflict of interest.
Supplementary material associated with this article can be found, in the online version, at https://doi.org/10.31083/FBL25718.
References
Publisher’s Note: IMR Press stays neutral with regard to jurisdictional claims in published maps and institutional affiliations.






