1 Department of Biomedical Sciences, Grand Valley State University, Allendale, MI 49401, USA
Abstract
Diabetes mellitus is associated with morphological and functional impairment of the heart primarily due to lipid toxicity caused by increased fatty acid metabolism. Extracellular signal-regulated protein kinases 1 and 2 (ERK1/2) have been implicated in the metabolism of fatty acids in the liver and skeletal muscles. However, their role in the heart in diabetes remains unclear. In this study, we tested our hypothesis that pharmacological inhibition of ERK1/2 alleviates cardiac remodeling in diabetic mice through a reduction in fatty acid metabolism.
ERK1/2 phosphorylation in diabetes was determined both in vitro and in vivo. H9C2 cells were subjected to high glucose, high palmitic acid, or both high glucose and palmitic acid. db/db and streptozotocin (STZ)-induced diabetic mice were analyzed for ERK1/2 phosphorylation levels as well as the effects of U0126 treatment on cardiac remodeling. Administration of STZ and U0126 in mice was performed via intraperitoneal injection. Blood glucose levels in mice were measured using a glucometer. Mouse heart total RNAs were purified for reverse transcription. Real-time polymerase chain reaction (PCR) analysis of the messenger ribonucleic acid (mRNA) expression was performed for hypertrophy (ANF, BNP, and βMHC), fibrosis (Col3α1), and fatty acid metabolism genes (PPARα, CPT1A, and FACS). Interstitial fibrosis of the myocardium was analyzed using Masson’s trichrome staining of the paraffin-embedded tissues.
ERK1/2 phosphorylation was significantly increased in diabetic conditions. Inhibition of ERK1/2 by U0126 in both streptozotocin-induced diabetic mice and db/db mice resulted in a significant reduction in the expression of genes associated with hypertrophy and fibrosis. In contrast, elevated phosphorylation of ERK1/2 in Dusp6/8 knockout (DKO) mice resulted in fibrosis. Mechanistically, ERK1/2 activation enhanced the expression of fatty acid metabolism genes PPARα, CPT1A, and FACS in the heart, which was reversed by U0126 treatment.
ERK1/2 are potential therapeutic targets for diabetic cardiomyopathy by modulating fatty acid metabolism in the heart.
Keywords
- cardiac remodeling
- diabetes mellitus
- ERK1/2
- fatty acid metabolism
Diabetic cardiomyopathy is a pathologic condition of the
heart with structural and functional changes that aren’t caused by coronary
artery disease, hypertension, and atherosclerosis [1]. Diabetic cardiomyopathy is
characterized by cardiac hypertrophy, myocardial fibrosis, cardiac dysfunction,
and eventual heart failure [2]. Complex cellular mechanisms have been implicated
in the pathogenesis of diabetic cardiomyopathy including oxidative stress [3, 4, 5],
inflammation [6, 7], cell death [8, 9], fibrosis [10, 11], impaired calcium
handling [7, 12], accumulation of advanced glycation end products [13, 14], and
altered energy metabolism [15]. Various studies have indicated that reduced fuel
flexibility and subsequent energetic deficits have been recognized as the main
cause of diabetic cardiomyopathy [16, 17]. Under normal conditions, the heart
utilizes
Several studies on diabetic animal models and human patients have revealed
increased myocardial triglyceride content [21, 27, 28]. Thus,
one potential avenue of diabetic cardiomyopathy treatment could
be through the reduction of fatty acid metabolism in the heart. Fatty acids enter
the cardiomyocytes through fatty acid translocase (FAT)/CD36, a
long-chain fatty acid transporter present in the sarcolemma [29]. Once inside the
cytoplasm, fatty acids are esterified to form long-chain acyl
CoAs through fatty acid CoA synthetase (FACS)
[30]. Fatty acid CoAs are used to generate lipid intermediates such as
diacylglycerol, triglyceride, and ceramide, which are
associated with apoptosis and lipid toxicity in the diseased heart [23, 31]. The
acyl group of acyl CoA can also be transferred to carnitine to form long-chain
acylcarnitine via carnitine palmitoyltransferase 1s (CPT1s)
which enter the mitochondria for beta-oxidation to produce the energy. The
expression of metabolic enzymes involved in fatty acid uptake and oxidation are
tightly controlled by the nodal transcription factor peroxisome
proliferator-activated receptor alpha (PPAR
Mitogen-activated protein kinases (MAPKs) are a family of
serine/threonine kinases that convert extracellular stimulation into sequential
activation of intracellular signaling proteins, resulting in proliferation,
differentiation, or death of the cell [36, 37]. MAPKs include three major
subfamilies: extracellular signal-regulated protein kinases 1 and 2 (ERK1/2),
p38, and c-Jun NH2-terminal kinase 1 and 2 (JNK1/2). MAPKs have been
involved in the pathogenesis of metabolic diseases [38, 39]. For example, JNK1
knockout (Jnk1-/-) mice demonstrated reduced adiposity
and enhanced insulin sensitivity [40]. Mice with adipocyte-specific knockout of
JNK1 were protected against diet-induced insulin resistance [41]. Mice with loss
of p38
This study investigated the role of ERK1/2 in the pathogenesis of diabetic cardiomyopathy in mice with either activation or inhibition of ERK1/2. We showed that ERK1/2 inhibition decreased gene expression for cardiac hypertrophy and fatty acid metabolism. ERK1/2 activation in diabetic mice developed cardiomyopathy. Thus, our study provided the first evidence that ERK1/2 could be potential therapeutic targets for treatment of diabetic cardiomyopathy.
The Institutional Animal Care and Use Committee at Grand Valley State University has approved this study (protocol number 23-05-A). 8-week-old C57BL/6J male mice (000664, The Jackson Laboratory, Bar Harbor, ME, USA) were utilized for diabetic induction by streptozotocin (STZ) (S0130, MilliporeSigma, Burlington, MA, USA) due to their high sensitivity compared to female mice [47, 48]. 12-week-old male db/db mice (000697, The Jackson Laboratory, Bar Harbor, ME, USA) were utilized as an alternative diabetic mouse model. Upon arrival at the animal facility, mice were allowed one week to adapt to the new environment before any experiments. Dusp6/8 double knockout (DKO) mice were generated for the loss of both Dusp6 and Dusp8 and had been characterized using gene-specific primers and antibodies [44]. Mice were kept in a room with a 12 h day/night cycle, at 21 °C and 50–70% humidity. Mouse anesthesia was performed through an anesthetic machine which delivers 1.5% isoflurane in oxygen at a flow rate of 0.8 L/min. Mice were monitored for their loss of righting reflex and slowed respiratory rate to determine their readiness for the drug injection procedures.
H9C2 cells were purchased from the American Type Culture Collection (ATCC) (CRL-1446, ATCC, Manassas, VA, USA) and tested for mycoplasma contamination using the universal mycoplasma detection kit (30-1012K, ATCC, Manassas, VA, USA) to ensure a negative result. And the cell lines were validated by short tandem repeat (STR) profiling. Cells were cultured in low glucose (1 g/L or 5.5 mM glucose) Dulbecco’s Modified Eagle Medium (DMEM) (11885084, Thermo Fisher Scientific, Waltham, MA, USA) supplied with 10% fetal bovine serum (30-2020, ATCC, Manassas, VA, USA) and 5% CO2 in a humidified incubator. 70% confluent cells were cultured in DMEM with either 5.5 mM glucose, 25 mM glucose, 150 µM palmitic acid, or both 25 mM glucose and 150 µM palmitic acid for 24 and 48 hours before harvest. In the U0126 treatment experiment, U0126 (J61246.MB, Thermo Fisher Scientific, Waltham, MA, USA) was solubilized in 6% DMSO. ~70% confluent cells were cultured in 5.5 mM glucose DMEM and pretreated with either 6% DMSO or 10 µM U0126 for 30 minutes before stimulation with 20% fetal bovine serum for 5 minutes. Cells were washed off residual medium with room temperature 1× phosphate-buffered saline (PBS) and lysed for biochemical analysis of ERK1/2 phosphorylation.
8-week-old C57BL/6J male mice were first fasted for four hours in the morning
before baseline glucose measurement by a Contour Next
glucometer (ASCENSIA Diabetes Care, Parsippany,
NJ, USA) using blood from the tail vein. Mice were then
subjected to intraperitoneal injections of either a sodium citrate solution (0.1
M, pH 4.5), or STZ (75 mg/kg/day) for five consecutive days. STZ is a compound
that is selectively toxic to the
Heart tissue (~30 mg) was
minced by scissors followed by RNA extraction using a RNeasy Fibrous Tissue Kit
(74704, Qiagen, Germantown, MD, USA). RNA concentration was
determined by a nanodrop 2000 spectrophotometer (ND-2000,
Thermo Fisher Scientific, Waltham, MA, USA). Complementary DNA (cDNA) synthesis
of 1 µg RNA was performed using First-Strand Synthesis Kit
(18080e051, Invitrogen, Waltham, MA, USA). Real-time polymerase chain reaction (RT-PCR) was performed with
a SYBR green dye (172e5274, Bio-Rad, Hercules, CA, USA) in a final volume of 20
µL. The following gene-specific primers were used for RT-PCR:
ribosomal protein 7 (RPL7), forward: 5′-gaagctcatctatgagaaggc-3′,
reverse: 5′-aagacgaaggagctgcagaac-3′;
peroxisome
proliferator-activated receptor
Confluent H9C2 cells from 60 mm culture dishes or ~40 mg of mouse heart tissues were solubilized into a buffer containing 10 mM Tris-HCl (pH 7.4), 1% Triton X-100, 150 mM NaCl, 2 mM EDTA, proteinase inhibitors (05892970001, MilliporeSigma, Burlington, MA, USA), and phosphatase inhibitors (4906837001, MilliporeSigma, Burlington, MA, USA) [44]. Protein samples were harvested by centrifugation and quantified using a Pierce BCA Assay Kit (23227, Thermo Fisher Scientific, Waltham, MA, USA). 40 µg of proteins were separated by 10% SDS-PAGE, transferred onto a PVDF membrane (1620177, Bio-Rad, Hercules, CA, USA), blocked by 1% blocker bovine serum albumin (BSA) (37525, Thermo Fisher Scientific, Waltham, MA, USA), and incubated overnight with the following primary antibodies. ERK1/2 (9102S, Cell Signaling Biotechnology, Danvers, MA, USA) and phospho-ERK1/2 (9101S, Cell Signaling Biotechnology, Danvers, MA, USA) antibodies were used in 1:1000 dilution in 10 mL of 1% blocker BSA. IRDye@800CWgoat anti-rabbit secondary antibody (P/N:926-32211, Li-Cor Biosciences, Lincoln, NE, USA) was used in 1:10,000 dilution in 10 mL 1% blocker BSA. Visualization and quantification of Western blots were achieved by the Odyssey infrared system of Li-Cor Biosciences.
At the end of U0126 treatment, mice were euthanized for heart removal and cross sections of the hearts were cut. Heart tissues were fixed in 10% formalin (SF100-4, Thermo Fisher Scientific, Waltham, MA, USA) for 24 h, dehydrated in concentrated ethanol solutions, and embedded in paraffin. 5 µm thick sections were cut with a rotary microtome (90-520-0STS, Thermo Fisher Scientific, Waltham, MA, USA) and stained with Masson’s trichrome (HT15-1KT, MilliporeSigma, Burlington, MA, USA) for fibrosis detection. At least three images per section were taken using a Nikon A1 microscope (Nikon Instruments Inc, Melville, NY, USA).
Statistical analysis was conducted using
GraphPad Prism 10 (GraphPad Software, La
Jolla, CA, USA) and all the data was shown as the mean
To assess whether ERK1/2 are key signaling molecules in diabetic cardiomyopathy, we first analyzed ERK1/2 phosphorylation in H9C2 cells in medium containing high glucose or palmitic acid, which mimics the hyperglycemia and hyperlipidemia conditions in diabetes. We chose palmitic acid (PA) to stimulate the cells as PA is a saturated fatty acid commonly found in the human body [52], and PA stimulation of liver HepG2 cells has been shown to activate ERK1/2 [53]. H9C2 cells cultured in 25 mM of glucose (HG) demonstrated a substantial increase in ERK1/2 phosphorylation (75% increase, p = 0.008) (Fig. 1A,B). Similarly, PA elevated ERK1/2 phosphorylation (39% increase, p = 0.016). Combination of both high glucose and palmitic acid did not induce an additional increase in ERK1/2 phosphorylation. Consistent with these in vitro observations, ERK1/2 phosphorylation was also found to be increased in the myocardium of 12-week-old db/db mice (68% increase, p = 0.0019), although the total ERK1/2 levels were lower as reported in another study (Fig. 1C,D) [54].
Fig. 1.
ERK1/2 phosphorylation is elevated in diabetic conditions. (A)
Western blot analysis of ERK1/2 phosphorylation as well as their total levels in
H9C2 cells subjected to high glucose (HG), palmitic acid (PA), or both HG and PA
(HG+PA) for 24 and 48 hours. Control (con) were H9C2 cells cultured in DMEM that
had 5.5 mM glucose. p38 was used as a loading control. (B) Quantification of
ERK1/2 phosphorylation based on Fig. 1A. * p
STZ has been commonly used to generate animal models of diabetes, reliably resulting in hyperglycemia and hyperlipidemia [48]. STZ-treated animals demonstrate increased production of reactive oxygen species, inflammation, apoptosis, and fibrosis which are all features of late-stage diabetic hearts [1, 47]. Moreover, STZ treatment didn’t cause any mortality and has been shown to enhance serum lipid level [53]. We successfully established a protocol to generate diabetic mice by administering STZ injection to 8-week-old male C57Bl/6J mice for 5 consecutive days. Fasting glucose was significantly elevated in the STZ-treated animals 1 week post STZ administration (Fig. 1E). More than 90% of STZ-treated mice in our study developed diabetes with a glucose level higher than 300 mg/dL (16.7 mM), which is considered the threshold for diabetes in mice [49, 50]. Again, ERK1/2 phosphorylation in the mouse hearts was significantly higher in the STZ-treated group (68% increase, p = 0.00068) (Fig. 1F,G). Taken together, ERK1/2 phosphorylation is elevated in diabetic conditions, suggesting their potential role in the diabetic hearts.
To further determine the potential role of ERK1/2 in diabetic cardiomyopathy, we
sought to inhibit ERK1/2 phosphorylation in vivo and analyze
the effect on the heart. We first determined the effect of U0126 on ERK1/2
phosphorylation in vitro. We found U0126 pretreatment of H9C2 cells for
30 minutes completely abolished ERK1/2 phosphorylation at both baseline as well
as FBS stimulation conditions (Fig. 2A,B). We then tested the effective U0126
dose for ERK1/2 inhibition in vivo. Mice were subjected to 7 consecutive
days of intraperitoneal injections of either a vehicle (6% DMSO), low (1 mg/kg)
or high dose (15 mg/kg) of U0126 as previous studies suggested [49, 55]. Both
concentrations of U0126 decreased the phosphorylation of ERK1/2 in the mouse
heart (Fig. 2C,D). 15 mg/kg of U0126 significantly reduced it by
~40%, a reduction sufficient to impact ERK1/2-regulated
physiology without causing observable changes in the physical wellbeing of the
mice [49]. U0126 treatment notably decreased the serum glucose level in the
STZ-treated mice (446.5 mg/dL vs. 508.2 mg/dL in STZ mice, p = 0.01)
(Fig. 2E). However, this reduction might be a systemic effect. U0126 treatment
also preserved the cardiac muscle mass (hw/bw: 5.2 in STZ-U0126 mice vs. 4.8 in
STZ mice, p = 0.01), suggesting that ERK1/2 inhibition could be
beneficial against cell death in STZ hearts (Fig. 2F) [56]. Similarly, the
expression for cardiac hypertrophy marker genes ANF, BNP, and interstitial fibrosis gene collagen 3
Fig. 2.
U0126 inhibition attenuates the diabetic cardiomyopathy. (A)
Effect of U0126 on ERK1/2 phosphorylation in H9C2 cells at baseline and 20% FBS
stimulation conditions. (B) Quantification of ERK1/2 phosphorylation based on
Fig. 2A. * p
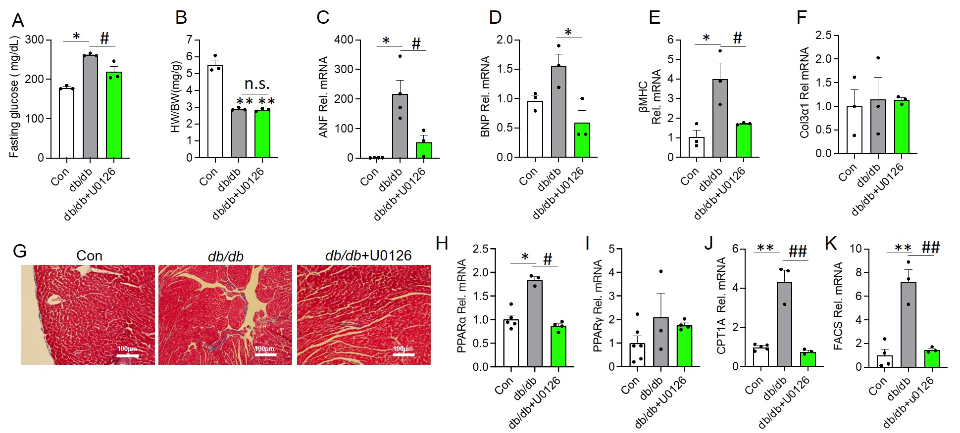
We also used db/db mice to further investigate the role of ERK1/2 in
diabetic cardiomyopathy. At 12 weeks of age, these mutant mice already
demonstrated a significantly high level of plasma insulin (9.2 ng/mL vs. 0.4
ng/mL in control mice, data not shown). Consistent with STZ-treated mice (Fig. 2), 6 weeks of U0126 administration significantly reduced the plasma glucose
level (Fig. 3A). Neither the heart/body weight ratios, nor the fibrosis levels,
were altered by U0126 (Fig. 3B,F,G and Supplementary Fig. 2). This inconsistency
with STZ mice could be due to the difference in mouse models and sensitivity to
develop heart disease [57]. Nevertheless, we did observe the attenuation in the
mRNA expression for cardiac hypertrophic markers
(ANF, BNP,
Fig. 3.
U0126 inhibition in db/db mice alleviates the
diabetic cardiomyopathy. (A) Fasting glucose levels in indicated groups of mice.
* and # p
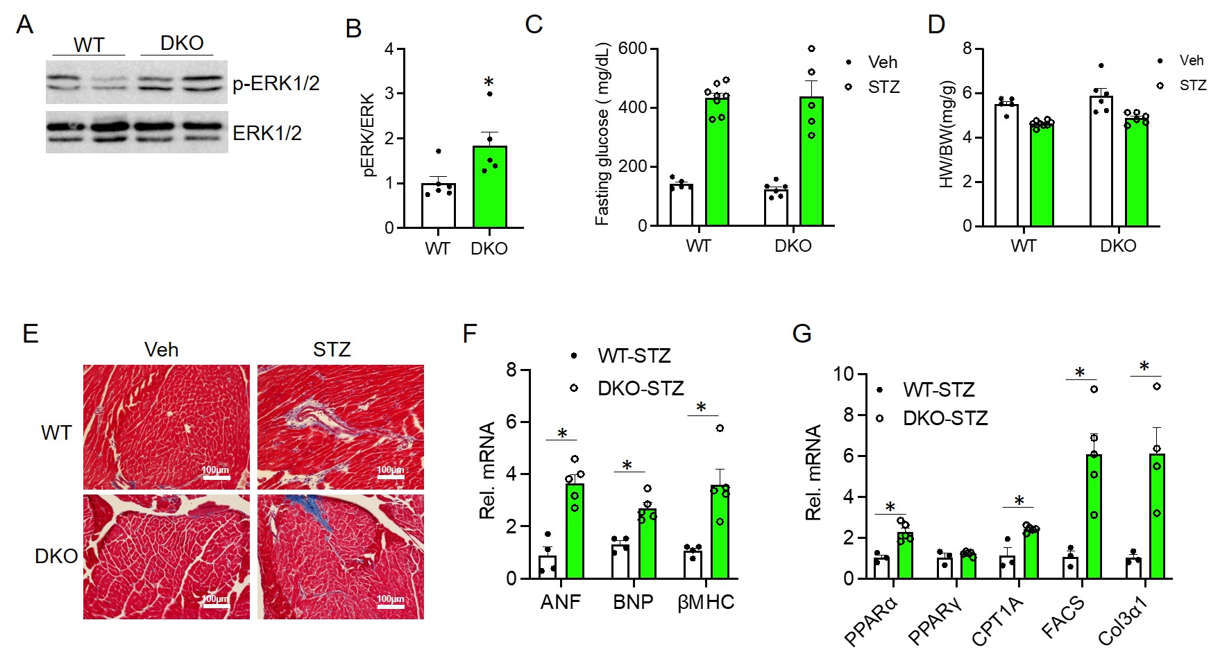
Next, we used a different mouse model with knockout of both dual-specificity
phosphatase 6 and 8 (DKO), two dual phosphatases for ERK1/2 inactivation [44].
ERK1/2 phosphorylation was significantly elevated in these DKO mouse hearts (Fig. 4A,B), consistent with previous findings [44]. Upon diabetic induction by STZ,
both wild type (WT) and DKO mice developed similar levels of hyperglycemia within
a week (Fig. 4C). 6 weeks after STZ injection, there was no statistical
difference in cardiac hypertrophy in DKO-STZ hearts compared to WT-STZ (Fig. 4D).
Again, we observed elevated but moderate interstitial fibrosis in the hearts of
STZ-treated DKO mice (Fig. 4E and Supplementary Fig. 3). An upregulation of gene
expression for hypertrophy (ANF, BNP, and
Fig. 4.
Activation of ERK1/2 exacerbates diabetic cardiomyopathy. (A)
Comparison of ERK1/2 phosphorylation in the hearts of wild type (WT) and DUSP6/8
double knockout mice (DKO). (B) ERK1/2 phosphorylation quantification based on
Fig. 4A. * p
ERK1/2 play a crucial role in regulating cardiomyocyte growth [59, 60, 61]. Due to
their emerging role in fatty acid metabolism, ERK1/2 have been implicated as
potential therapeutic targets for improvement of insulin
sensitivity in diabetes [62, 63]. For instance, administration of the MEK1/2
inhibitor PD184352 to target the ERK1/2 pathway reversed the diabetic conditions
in the db/db mice [64]. Hepatic ERK1/2 activation was associated with
impaired insulin sensitivity, and short hairpin interfering RNA-mediated
knockdown of ERK1/2 in the liver restored the insulin sensitivity [45]. However,
the effect of ERK1/2 inhibition on diabetic cardiomyopathy hasn’t been
investigated. The strength of this study is that we show the ERK/PPAR
Diabetic cardiomyopathy is a multifaceted disease characterized by
hyperglycemia, hyperlipidemia, and insulin resistance. Numerous studies have been
conducted to ameliorate one aspect of its pathogenesis such as inflammation
[65, 66, 67]. For example, Li et al. [65] showed that administration of
alpha lipoic acid, a naturally occurring antioxidant, into the
STZ-induced diabetic rats significantly reduced the level of cardiac collagens
and fibrotic gene expression such as transforming growth factor
We acknowledge that our study provides limited functional and mechanistic
characterization of diabetic mice regarding ERK1/2 inhibition. Since diabetic
cardiomyopathy is associated with left ventricular chamber dilation and
contractile dysfunction [72, 73], further analysis by Doppler echocardiography
will help determine whether ERK1/2 inhibition restores the cardiac function in
the diabetic mice. In addition, STZ-induced diabetic mice demonstrate decreased
ventricular muscle mass [73]. Our study could be further strengthened by
determining whether ERK1/2 inhibition reduces lipotoxicity and
cell death in the diabetic hearts by analyzing the lipid contents and apoptotic
protein levels in the myocardium. Moreover, it is known that the expression of
glucose transporter 4 (GLUT4) and glucose transporter 1 (GLUT1)
in diabetic mouse hearts is decreased [74]. We demonstrate that ERK1/2 inhibition
reduces the serum glucose in STZ-induced diabetic mice (Fig. 2E and Fig. 3A). It
is possible that reduction of fatty acid metabolism in the hearts of
U0126-treated mice is compensated by an increase in GLUT4 expression, as
demonstrated by a histone deacetylase (HDAC) inhibition study
in restoring the GLUT4 level [74]. Lastly, our study is limited by the lack of
direct molecular mechanism for the association between ERK1/2 activation and
elevation in lipid metabolism gene expression [74]. As numerous cytoplasmic and
nuclear proteins have been reported as the targets of ERK1/2 [62], it is possible
that in the diabetic hearts increased fatty acid uptake activates ERK1/2, which
then translocate to the nucleus to phosphorylate PPAR
Activation of PPAR
ERK1/2 phosphorylation is increased in the diabetic heart which is associated with elevated gene expression for hypertrophy and fatty acid metabolism. U0126 administration into the diabetic mice blocks the ERK1/2 activity, decreases the fatty acid metabolism, and reverses the pathological cardiac remodeling. ERK1/2 are promising targets against diabetic heart disease.
All the data and materials are available from the corresponding author RL upon request.
All authors have participated sufficiently in the work and agreed to be accountable for all aspects of the work. MC tested the optimal dose of STZ for diabetic induction in mice. RL and MC initiated the study. EM and CDR performed STZ and U0126 injection, measured blood glucose levels, and analyzed body and heart weights of the mice, as well as acquired images of Masson’s trichrome staining. AM performed all RT-PCR analysis. JC performed H9C2 culture and evaluated ERK1/2 phosphorylation. RL analyzed all the data and wrote the manuscript. All authors contributed to the editorial changes in the manuscript and approved the final manuscript.
The animal experiments in this study have been approved by the Grand Valley State University Ethics Committee (approval number: 23-05-A).
Not applicable.
This work was supported by grants from Center for Scholarly and Creative Excellence and Department of Biomedical Sciences at the Grand Valley State University.
The authors declare no conflict of interest.
Supplementary material associated with this article can be found, in the online version, at https://doi.org/10.31083/FBL26700.
References
Publisher’s Note: IMR Press stays neutral with regard to jurisdictional claims in published maps and institutional affiliations.




