IMR Press / FBL / Volume 29 / Issue 7 / DOI: 10.31083/j.fbl2907266
Open Access Original Research
Based on NF-κB and Notch1/Hes1 Signaling Pathways, the Mechanism of Artesunate on Inflammation in Osteoporosis in Ovariectomized Rats was Investigated
Show Less
Affiliation
1 Department of Orthopaedics, Guangzhou Orthopedic Hospital, 510045 Guangzhou, Guangdong, China
2 Department of Orthopaedics, Guangzhou University of Chinese Medicine, 510000 Guangzhou, Guangdong, China
3 Department of Orthopaedics, Guangdong Provincial People's Hospital Nanhai Hospital, 528200 Foshan, Guangdong, China
*Correspondence: 13760787364@163.com (Liwei Huo)
Front. Biosci. (Landmark Ed) 2024, 29(7), 266; https://doi.org/10.31083/j.fbl2907266
Submitted: 1 May 2024 | Revised: 12 June 2024 | Accepted: 19 June 2024 | Published: 24 July 2024
Copyright: © 2024 The Author(s). Published by IMR Press.
This is an open access article under the CC BY 4.0 license.
Abstract

Background: Artesunate (ART) has the potential to modulate the nuclear factor kappa B (NF-κB) and Notch1/Hes1 signaling pathways, which play crucial roles in the pathogenesis of osteoporosis. This study aims to explore whether ART participates in the progression of osteoporosis by regulating these signaling pathways. Methods: In the in vitro experiments, we treated bone marrow mesenchymal stem cells (BMSCs) with different concentrations of ART (0, 3, 6, 12 µM) and evaluated osteogenic differentiation using alkaline phosphatase staining (ALP) and alizarin red S staining (ARS) staining. The expression levels of osteocalcin (OCN), RUNT-related transcription factor 2 (RUNX2), osteoprotegerin (OPG), and receptor activator of the nuclear factor kappa ligand (RANKL) were detected by real-time quantitative PCR (RT-qPCR). The effects of ART on NF-κB p65 and Notch1 protein expression were analyzed by Western blot (WB) and immunofluorescence (IF). In the in vivo experiments, a postmenopausal osteoporosis rat model was established via ovariectomy. Bone tissue pathological injury was evaluated using hematoxylin eosin (HE) staining. Serum ALP levels were measured using a kit, bone density was determined by dual-energy X-ray absorptiometry, and serum levels of bone gla protein (BGP), OPG, RANKL, tumor necrosis factor-alpha (TNF-α), interleukin 6 (IL-6), and IL-1β were measured by enzyme-linked immunosorbent assay (ELISA). Additionally, the expression of NF-κB p65 and Notch1 in tissues was assessed by immunohistochemistry. Results: In vitro experiments revealed that compared to the control group, ART dose-dependently promoted BMSCs proliferation and enhanced their osteogenic differentiation capability. The expression of OCN, RUNX2, and OPG significantly increased in the ART-treated group, while RANKL expression decreased significantly (p < 0.05). ART significantly inhibited the expression of NF-κB p65 and Notch1/Hes1 signaling pathway proteins (p < 0.05). Compared to ART treatment alone, combined treatment with ART and phorbol myristate acetate (PMA) or valproic acid (VPA) resulted in increased expression of NF-κB p65 and Notch1 proteins and decreased osteogenic differentiation capability (p < 0.05). In vivo experiments showed that in rats treated with ART, bone damage was significantly reduced, bone density and mineral content were restored considerably, and the expression of inflammatory factors (TNF-α, IL-6, IL-1β) decreased significantly (p < 0.05). Additionally, ART treatment significantly reduced the expression of NF-κB p65 and Notch1 proteins, increased OPG expression, and decreased BGP and RANKL levels (p < 0.05). Conclusion: In summary, ART facilitates the osteogenic differentiation of BMSCs by inhibiting the NF-κB and Notch1/Hes1 signaling pathways, thereby exerting significant protective effects against osteoporosis.

Keywords
artesunate
osteoporosis
NF-κB
Notch1/Hes1 signaling pathway
1. Introduction

Osteoporosis is a widespread skeletal issue characterized by reduced bone density, microstructural deterioration, and weakened bone strength, which escalates the risk of fractures [1]. The menopausal period is the primary stage for osteoporosis development, as women experience a decline in estrogen levels during this phase, leading to disrupted bone remodeling, heightened osteoclast function, and hastened bone resorption [2, 3]. In fact, postmenopausal females are at higher risk for osteoporosis [4, 5]. However, effectively managing osteoporosis in postmenopausal females remains a challenge in the medical field. Therefore, investigating the pathophysiological mechanisms of osteoporosis in postmenopausal women is of great significance for providing theoretical support for clinical prevention and treatment strategies.

Artesunate (ART), derived from artemisinin, is predominantly employed as a medication against malaria [6, 7]. Studies have shown that ART hinders nuclear factor kappa B (NF-κB) signaling pathway activity by impeding the breakdown of inhibitory κBα (IκBα) and the movement of NF-κB p65 into the nucleus [8, 9]. By curbing NF-κB activity, ART diminishes the release of NF-κB-driven inflammatory cytokines like tumor necrosis factor-alpha (TNF-α) and interleukin-6 (IL-6), thus demonstrating anti-inflammatory properties [10]. Although the relationship between ART and the NF-κB signaling pathway has been extensively studied, whether ART affects the occurrence and development of postmenopausal osteoporosis through this mechanism remains unknown.

Studies have demonstrated the pivotal involvement of NF-κB in bone formation. Specifically, blocking NF-κB signaling has effectively suppressed osteoclast differentiation and activity, thereby mitigating bone loss [11]. Additionally, suppressing the extracellular signal-regulated kinase (ERK)/NF-κB pathway has demonstrated inhibition of osteoclast formation and activation, thereby decelerating bone loss in ovariectomized mice [12]. In postmenopausal osteoporosis, modulating the NF-κB pathway to suppress osteoclast maturation and bone resorption has demonstrated a certain degree of bone protection [13]. Therefore, interfering with the NF-κB pathway may potentially serve as a protective measure to address osteoporosis in postmenopausal women. The involvement of the Notch signaling pathway in the development and advancement of diseases is linked to its control over various cellular functions, such as cell proliferation, differentiation, and apoptosis [14]. Recently, it has been discovered [15] that Notch1, as one of the main receptors in the Notch signaling pathway, plays a crucial role in this pathway. Inhibiting the Notch signaling pathway and its downstream target gene Hes1 can suppress the maturation and differentiation of osteoclasts while promoting osteoblast-mediated bone formation and mineral deposition [16]. The Notch1/Hes1 signaling pathway holds significance in regulating bone metabolism, and ART has been demonstrated to suppress its activation [17]. Nevertheless, whether it affects the development of postmenopausal osteoporosis in women through the Notch1/Hes1 signaling pathway remains uncertain.

In summary, our study suggests that ART may have therapeutic potential for osteoporosis by inhibiting the NF-κB and Notch1/Hes1 signaling pathways. Through in vitro experiments, we treated bone marrow mesenchymal stem cells (BMSCs) with different concentrations of ART to assess its effects on cell proliferation, osteogenic differentiation, and protein expression related to bone metabolism. Additionally, we established a postmenopausal osteoporosis rat model to investigate the in vivo effects of ART on bone tissue pathology, bone density, mineral content, and inflammatory factors. Our findings contribute to a better understanding of ART’s pharmacological activity in diseases and provide a theoretical basis and research directions for further elucidating the pathogenesis of postmenopausal osteoporosis in women and exploring new treatment approaches.

2. Materials and Methods
2.1 Cell Culture and Treatment

The rat bone marrow mesenchymal stem cells (BMSCs, CP-R131, Procell Life Science Co., Ltd., Wuhan, China) were nurtured in alpha-minimum essential medium (α-MEM) (SH30265.01B, HyClone, Logan City, UT, USA) medium augmented with 10% fetal bovine serum (FBS) (10100147, Gibco, CA, USA) and 1% streptomycin (15140122, Gibco, CA, USA), and incubated at 37 °C under 5% CO2. Osteogenic differentiation was induced using dexamethasone (CAS: 50-02-2, Sigma-Aldrich, Shanghai, China), β-glycerophosphate (154804-51-0, Sigma-Aldrich, Shanghai, China) at 5 mM, and 50 µg/mL L-ascorbic acid (50-81-7, Sigma-Aldrich, Shanghai, China). Cells received treatment with artesunate (ART, IA1300, Solarbio, Beijing, China) at four distinct concentrations (0, 3, 6, or 12 µM) [18], along with Phorbol myristate acetate (PMA, 10 µM, P8139, Merck, Darmstadt, Germany) and Valproic acid (VPA, 2 mM, S3944, Selleck.cn Houston, TX, USA) for 4 hours. Various treatment groups were designed: control group, ART group, PMA group, VPA group, ART+PMA group, and ART+VPA group to determine the effects of ART and PMA, VPA on BMSCs osteogenic differentiation. PMA and VPA are activators of NF-κB and Notch1 signaling pathways, respectively. Before the experiment, all cells underwent short tandem repeat (STR) identification and mycoplasma detection to ensure that the SRT identification of all cell lines was consistent with the reference values in the database and no signs of mycoplasma infection were detected. All procedures followed an aseptic technique to prevent cell contamination.

2.2 3-(4,5-Dimethylthiazol-2-yl)-2,5-Diphenyltetrazolium Bromide (MTT) Assay

Cells were distributed into a 96-well plate, each well housing 5 × 103 cells, and then allowed to incubate for 24 hours. Following that, various doses of ART (0, 3, 6, 12 µM) were applied to the cells for 12 or 24 hours. After adding 20 µL of MTT solution (5 µg/mL per well, PB180519, Procell Life Science Co., Ltd., Wuhan, China), the plate was further incubated for 4 hours. Afterward, 150 µL of dimethyl sulfoxide (DMSO) was introduced into each well and allowed to incubate for 15 minutes. The analysis was conducted at 540 nm using a microplate reader.

2.3 Alkaline Phosphatase Staining (ALP)

BMSCs underwent fixation in 4% paraformaldehyde (PFA, ml28498-5, Shanghai Enzyme-linked Biotechnology Co., Ltd., Shanghai, China) for 30 minutes, then underwent two PBS washes. Afterward, ALP staining was conducted utilizing a 5-bromo-4-chloro-3-indolyl phosphate/nitro blue tetrazolium (BCIP/NBT) staining kit (E-BC-K091-M, Elabscience, Wuhan, China). Cells were then incubated with BCIP/NBT in the dark for 3–10 minutes, washed in running water to stop the staining, and rinsed twice with PBS (P1010, Solarbio, Beijing, China). The samples were air-dried overnight, and mineralized nodules were observed under a optical microscope (N-SIM, Nikon, Tokyo, Japan).

2.4 Alizarin Red S Staining (ARS)

Following fixation in 4% PFA for 30 minutes, BMSCs were exposed to 1 mL of ARS staining solution (130-22-3, Sigma-Aldrich, Shanghai, China) for an extra 30 minutes at room temperature. The ARS staining solution binds to calcium ions within the cells, creating Alizarin Red-calcium complexes, which exhibit a vibrant red color. Following this, images were taken using an optical microscope (N-SIM, Nikon, Tokyo, Japan). To quantify the results, each well received 1 mL of 10% cetylpyridinium chloride solution. Following incubation at room temperature for 1 hour, the absorbance was assessed at 570 nm using a microplate reader (Biotek, Winooski, VT, USA).

2.5 Real-Time Quantitative PCR (RT-qPCR)

RNA was isolated using the TRIzol (Sigma, St. Louis, MO, USA) and then subjected to reverse transcription. Subsequently, PCR amplification was performed using the SYBR Green I fluorochrome (SYBR Green) Pro Taq HS pre-mix qPCR kit (AG11756, Accurate Biotechnology Co., Ltd., Changsha, China) according to the manufacturer’s guideline. RT-qPCR analysis was conducted using the Applied Biosystems (ABI) QuantStudio 5 Real-Time PCR Systems. The primer sequences for OCN, RUNX2, OPG, RANKL, and GAPDH are listed in Table 1, designed by Shanghai Sangon Biotech Co., Ltd (Shanghai, China). Results were quantified employing the 2-ΔΔCt approach.

Table 1.Primer sequences.
Name ID Forward primer Reverse primer
OCN NM_013414.1 5-CCGTTTAGGGCATGTGTTGC-3 5-CCGTCCATACTTTCGAGGCA-3
RUNX2 NM_001278483.2 5-CAAGGAGGCCCTGGTGTTTA-3 5-TTGAACCTGGCCACTTGGTT-3
OPG NM_012870.2 5-CACAACCGAGTGTGCGAATG-3 5-AAGTGAGCTGCAGTTGGTGT-3
RANKL NM_057149.2 5-AGGCTGGGCCAAGATCTCTA-3 5-GTTGGACACCTGGACGCTAA-3
GAPDH NM_017008.4 5-GATTCCACCCATGGCAAATTC-3 5-CTGGAAGATGGTGATGGGATT-3
2.6 Western Blot (WB)

Cellular proteins were isolated using radio-immuno precipitation assay (RIPA) buffer (P0013B, Beyotime, Shanghai, China), followed by separation via 8% sodium dodecyl-sulfate polyacrylamide gel electrophoresis (SDS-PAGE) and their transfer onto polyvinylidene fluoride (PVDF) membranes (IPVH00005, Millipore, Billrica, MA, USA). Afterward, the membranes underwent blocking with 5% Bovine Serum Albumin (BSA) for 1 hour, followed by PBS washing. Subsequently, the membranes underwent an overnight incubation at 4 °C with the respective primary antibodies: p-IκBα (AP0707, 1:1000, ABclonal, Wuhan, China), NF-κB (A14754, 1:1000, ABclonal, Wuhan, China), Notch1 (A7636, 1:1000, ABclonal, Wuhan, China), Hes-1 (A0925, 1:1000, ABclonal, Wuhan, China), GAPDH (A19056, 1:5000, ABclonal, Wuhan, China). After washing with PBS, the membranes underwent incubation with the corresponding secondary antibody, goat anti-rabbit IgG (H+L) (AS014, 1:2000, ABclonal, Wuhan, China), for 2 hours at room temperature. After three washes with tris-buffered saline Tween-20 (TBST) buffer (60145ES76, Yi Sheng Biotechnology, Shanghai, China) for 5 minutes each, signal detection was performed utilizing an enhanced chemiluminescence detection kit (P0018S, Beyotime, Shanghai, China). Image J software (V1.8.0.112, NIH, Madison, WI, USA) was used for image analysis.

2.7 Immunofluorescent Staining (IF)

Cells were seeded on coverslips and cultured until reaching 70% confluence. Following fixation with 4% PFA for 10 minutes, permeabilization was achieved using 0.2% Triton X-100 (20107ES20, Yi Sheng Biotechnology, Shanghai, China) for an additional 10 minutes. After overnight incubation at 4 °C, the coverslips were subjected to primary antibody treatment against NF-κB p65 (AN365, 1:500, Beyotime, Shanghai, China) and Notch1 (AF5249, 1:200, Beyotime, Shanghai, China), followed by subsequent incubation with secondary antibodies at room temperature for 1 hour. After PBS washing, the coverslips received staining with 0.5 µg/mL 4,6-diamidino-2-phenylindole (DAPI) (R0306S, Beyotime, Shanghai, China) for 10 minutes and were then sealed with 20 µL mounting medium. The fluorescence intensity of cells was observed by confocal fluorescence microscopy (Olympus, Tokyo, Japan). All the intensities of immunofluorescence expressions were quantitatively evaluated by using Image Pro-Premier version 9.1 (Media Cybernetics, Rockville, MD, USA).

2.8 Establishment of Animal Model

Ovariectomy was performed on female Sprague-Dawley (SD) rats (Slack-Janda, Changsha, China) at 6 weeks of age, weighing 180–220 g, to establish a postmenopausal osteoporosis rat model [19, 20]. Rats resided in an environment maintained free of specific pathogens and were randomly assigned to 7 groups (n = 5). After a 12-hour fasting period, rats received anesthesia using 2% sodium pentobarbital (4 mL/kg, administered via intraperitoneal injection) before undergoing ovariectomy. Sham-operated rats had equivalent volumes of periovarian fat tissue removed. Four weeks after ovariectomized (OVX), the following treatments were administered to OVX rats [21]: (1) In the sham-operated group, rats received water via oral gavage (10 mg/kg/d). (2) OVX group, rats were administered distilled water by gavage (10 mg/kg/d). (3) OVX+ART group: OVX rats received ART treatment (10 mg/kg) [22]. (4) OVX+PMA group: OVX rats received PMA treatment (10 mg/kg). (5) OVX+VPA group: OVX rats received VPA treatment (10 mg/kg). (6) OVX+ART+PMA group: OVX rats received both ART and PMA treatment. (7) OVX+ART+VPA group: OVX rats received both ART and VPA treatment. PMA and VPA were administered by gavage every 3 days for 8 weeks, while rats in the ART group received 50 mg/kg ART by gavage every other day for 8 weeks. After 8 weeks, all rats were euthanized in a CO2 chamber upon cessation of movement, breathing, and pupil dilation, confirming death. The Institutional Animal Care and Use Committee of Guangzhou Orthopedic Hospital approved all experimental protocols (No.GZOH20240113), ensuring compliance with ethical guidelines for laboratory animal care and use.

2.9 Hematoxylin Eosin Staining (HE)

After 48-hour fixation with 4% PFA, tissue samples were decalcified using a 10% Ethylenediaminetetraacetic acid (EDTA) solution for 20 days, and then prepared into 5 µm sections. After deparaffinization in xylene for 30 min, the sections were transferred to 100% ethanol for 6 min, followed by 90% ethanol for 3 min, and 80% ethanol for 2 min. They were then rinsed with distilled water and PBS, followed by HE staining for 10 minutes (Sigma Aldrich, St. Louis, MO, USA) was performed. Finally, the stained sections were observed under an optical microscope (Leica Microsystems, Wetzlar, Germany).

2.10 Determination of Bone Mineral Density

Bone mineral density (BMD) in right tibia bone tissue was measured by dual-energy X-ray absorptiometry (DXA) using Hologic DXA device (Hologic QDR-4500A) [23].

2.11 Determination of Bone Mineral Salt Content

The rat femur underwent drying in an oven at 105 °C until reaching a constant weight, which was recorded as the dry weight. The dried sample underwent ashing at 650 °C for 36 hours in a muffle furnace. Afterward, the ashed sample was weighed as the ash weight. The mineral salt content was calculated as the ratio of the ash weight to the dry weight.

2.12 Immunohistochemistry

The tissue samples underwent fixation with 4% PFA for 48 hours, followed by decalcification using a 10% EDTA solution for 20 days, and then were prepared into 5 µm sections. NF-κB p65 (AN365, 1:500, Beyotime, Shanghai, China), Notch1 (AF5249, 1:200, Beyotime, Shanghai, China) antibody was added and incubated for 60 minutes, followed by rinsing with distilled water and placement in PBS. Goat anti-rabbit IgG-HRP polymer (ab150077, 1:1000, abcam, Cambridge, UK) was added and incubated for 40 minutes, followed by rinsing with distilled water and placement in PBS. 3,3-Diaminobenzidine (DAB) chromogen (P0202 Beyotime, Shanghai, China) was applied for 3 minutes, and the reaction was controlled under a microscope, terminated by rinsing with tap water. After rinsing with distilled water, counterstaining was performed, and the slides were coverslipped. The presence of yellow or brown particles in the cytoplasm and/or nucleus was considered as positive cells.

2.13 Enzyme-Linked Immunosorbent Assay (ELISA)

In each well, 40 µL of sample diluent and 10 µL of the sample were combined and the plate was sealed. After incubating at 37 °C for 30 minutes, the liquid was discarded from the well, and the well was washed five times with washing solution. The solution in the well was then dried by patting. Following that, 50 µL of enzyme-labeled reagent was added and left to incubate for 30 minutes. Subsequently, 50 µL each of chromoe developer A and B were added and incubated at 37 °C in the dark for 15 minutes. The process was halted by introducing 50 µL of termination solution, and the OD value at 450 nm was gauged. The test kits, encompassing bone gla protein (BGP, ml002883), osteoprotegerin (OPG, ml003271), receptor activator of the nuclear factor kappa ligand (RANKL, ml003065), TNF-α (ml002859), IL-6 (ml064292), IL-1β (ml037361), were procured from Shanghai Enzyme-linked Biotechnology Co., Ltd. (Shanghai, China).

2.14 Statistical Analysis

The experiments were conducted separately on at least three occasions, and the outcomes are displayed as mean ± SD. Statistical analysis was conducted using GraphPad Prism 8.0 (GraphPad Software, Inc., San Diego, CA, USA), with one-way analysis of variance (ANOVA) followed by the Holm-Sidak post hoc test for multiple comparisons. A significance level of p < 0.05 was considered statistically significant. Tissue histopathology examination was analyzed using Image-Pro Plus 6.0 software (NIH, Madison, WI, USA).

3. Results
3.1 ART Concentration-Dependently Promotes Proliferation and Osteogenic Differentiation of BMSCs

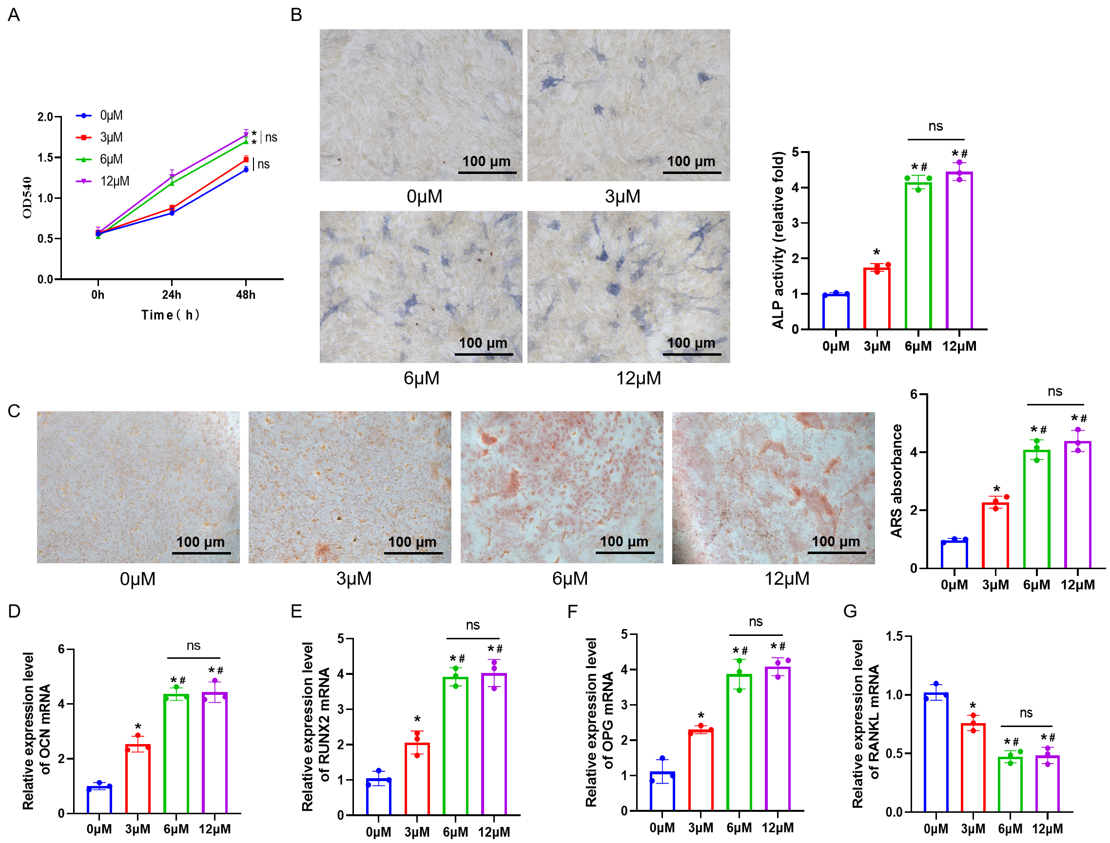
In this study, we first treated cells with different concentrations of ART (0, 3, 6, 12 µM) to preliminarily observe the effect of the drug on cell proliferation. In contrast to the 0 µm group, cell viability remained relatively unchanged in the low-concentration group (3 µM) (p > 0.05). However, there was a significant increase in cell viability observed in the 6 and 12 µM groups, with the highest cell viability noted at 48 h (Fig. 1A) (p < 0.05). This suggests that ART enhances the proliferation of BMSCs in a dose-dependent manner.

Fig. 1.

Promotion of ”bone marrow mesenchymal stem cells (BMSCs) proliferation and osteogenic differentiation by different concentrations of Artesunate (ART). (A) Cell proliferation of BMSCs at 0, 24, and 48 hours measured by 3-(4,5-Dimethylthiazol-2-yl)-2,5-Diphenyltetrazolium Bromide (MTT) assay. (B) Alkaline phosphatase staining (ALP) staining to detect intracellular ALP expression and mineralization. Scale bar = 100 µm. (C) Alizarin red S staining (ARS) staining to detect cellular calcium deposition. Scale bar = 100 µm. (D–G) Expression levels of OCN, RUNX2, OPG, and RANKL in BMSCs measured by real-time quantitative PCR (RT-qPCR). n = 3. ns, no statistical difference. *p < 0.05 versus the 0 µM group, #p < 0.05 versus the 3 µM group. Results are shown as mean ± SD.

To investigate the effects of the drug on osteogenic differentiation, ALP and ARS staining were conducted to evaluate the effect on ALP content and bone deposition in cells. In comparison with the 0 µM group, the staining results revealed a significant increase in ALP activity in the 3 µM, 6 µM, and 12 µM groups, accompanied by an augmentation in the area of calcium deposition. There was a notable increase in the expression levels of OCN, RUNX2, and OPG, while RANKL expression exhibited a significant decrease (p < 0.05). Moreover, compared to the 3 µM group, the 6 µM and 12 µM groups exhibited stronger ALP activity, more extensive calcium deposition areas, significantly higher expression levels of OCN, RUNX2, and OPG, and decreased RANKL expression (p < 0.05) (Fig. 1B–G). However, the osteogenic differentiation ability of cells in the 12 µM group did not show a significant improvement over that observed in the 6 µM group (p > 0.05). Overall, within a specific concentration range, ART can progressively improve the osteogenic differentiation capacity of BMSCs.

3.2 ART Treatment can Suppress NF-κB and Notch1/Hes1 Pathway Expression in BMSCs

To explore the molecular mechanisms of ART in treating osteoporosis, we conducted in vitro experiments to examine how varying ART concentrations affect the expression of proteins associated with the NF-κB and Notch1/Hes1 signaling pathways (p-IκBα, NF-κB p65, Notch1, Hes1). The results showed that compared to the 0 µM group, the expression of p-IκBα, NF-κB p65, Notch1, and Hes1 in cells significantly decreased in the 3 µM, 6 µM, and 12 µM groups (p < 0.05). Moreover, compared to the 3 µM group, the expression of pathway proteins decreased in the 6 µM and 12 µM groups (p < 0.05). Moreover, in comparison to the 3 µM group, pathway protein expression declined in the 6 µM and 12 µM groups. However, there was no notable alteration in the expression of pathway proteins in the 6 µM and 12 µM groups (p > 0.05) (Fig. 2A–E).

Fig. 2.

ART inhibits the expression of NF-κB and Notch1/Hes1 pathway proteins in BMSCs in a concentration-dependent manner. (A–E) Western blot (WB) analysis of p-IκBα, uclear factor kappa B (NF-κB) p65, Notch1, and Hes1 proteins in BMSCs. n = 3. ns, no statistical difference. *p < 0.05 versus the 0 µM group, #p < 0.05 versus the 3 µM group. Results are presented as mean ± SD.

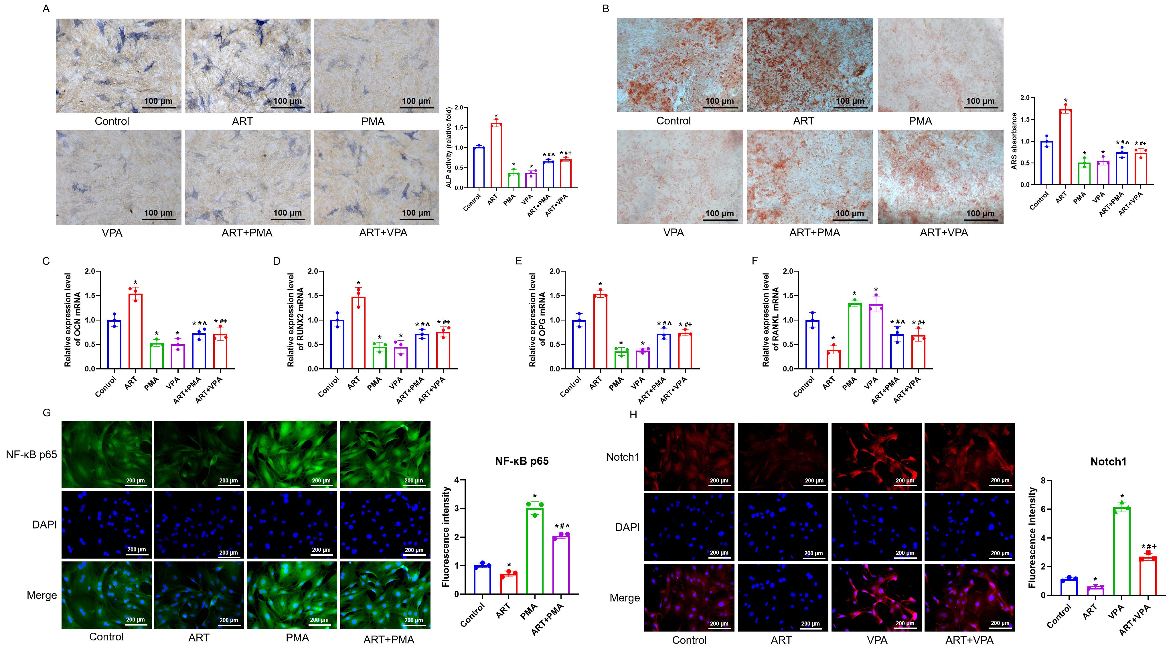
3.3 ART Facilitates BMSCs Osteogenic Differentiation via Suppression of the NF-κB and Notch1/Hes1 Pathways

To validate whether ART promotes osteogenic differentiation of BMSCs by suppressing the NF-κB and Notch1/Hes1 signaling pathways, we selected the optimal concentration of ART at 6 µM for subsequent experiments and divided the cells into control, ART, PMA, VPA, ART+PMA, and ART+VPA groups. ALP and ARS staining results showed that ART significantly enhanced the osteogenic differentiation of BMSCs, while PMA and VPA inhibited this differentiation (Fig. 3A,B) (p < 0.05). Similarly, the increase in OCN, RUNX2, and OPG mRNA expression after ART treatment was reversed after co-treatment with PMA or VPA, while RANKL mRNA expression decreased after ART treatment and increased after co-treatment with PMA or VPA (Fig. 3C–F) (p < 0.05). Immunofluorescence results showed that ART significantly inhibited the expression of NF-κB p65 and Notch1 proteins, whereas NF-κB p65 and Notch1 protein expression increased after treatment with PMA and VPA (p < 0.05). Furthermore, compared to ART alone, co-treatment of ART with PMA or VPA resulted in increased expression of NF-κB p65 and Notch1 proteins (Fig. 3G,H) (p < 0.05). In summary, our findings suggest that ART inhibits the activation of the NF-κB and Notch1/Hes1 signaling pathways, facilitating the osteogenic differentiation of BMSCs.

Fig. 3.

Stimulation of the NF-κB and Notch1/Hes1 signaling pathways counteracts the enhancing impact of ART on the osteogenic differentiation of BMSCs. (A,B) ALP staining and ARS staining were performed to detect the expression of ALP and mineralized calcium deposition, respectively. Scale bar = 100 µm. (C–F) RT-qPCR was performed to assess the mRNA levels of OCN, RUNX2, OPG, and RANKL in BMSCs. (G,H) Immunofluorescence was employed for evaluating the NF-κB p65 and Notch1 protein expression. n = 3. Scale bar = 200 µm. *p < 0.05 versus the Control group, #p < 0.05 versus the ART group, ^p < 0.05 versus the phorbol myristate acetate (PMA) group, +p < 0.05 versus the valproic acid (VPA) group. Results are shown as mean ± SD.

3.4 ART Improves Morphological Histology, and Increases Bone Mineral Density (BMD), and Enhances Bone Mineral Content in Osteoporotic Rats

The results of in vitro studies indicate that ART inhibits the expression of the NF-κB and Notch1/Hes1 pathways in BMSCs and promotes their osteogenic differentiation. To verify whether this mechanism also applies to in vivo conditions, we established a postmenopausal osteoporosis rat model. The results showed that the bone tissues in the Sham group did not exhibit obvious pathological changes, while rats in the Model group suffered severe bone damage accompanied by bleeding and inflammatory cell infiltration. In contrast to the Model group, the ART group exhibited considerable alleviation of bone damage, characterized by decreased bleeding and a noticeable reduction in inflammatory cell infiltration (Fig. 4A) (p < 0.05). The bone tissue ALP level exhibited a significant decrease in the Model group, whereas in the ART group, there was a significant increase compared to the Model group (Fig. 4B) (p < 0.05). Further analysis of bone density, bone mineral content, and expression levels of inflammatory factors (TNF-α, IL-6, IL-1β) in the left femur of each group of rats revealed significant findings. Compared to the Sham group, the model group exhibited a marked decrease in bone density and bone mineral content, alongside a significant increase in the expression of inflammatory factors. However, in comparison to the model group, the ART group showed a significant recovery in bone density and bone mineral content, and a suppression of TNF-α, IL-6, and IL-1β expression (Fig. 4C–G), with statistically significant differences (p < 0.05). These results suggest that ART treatment can partially reverse bone damage and inflammatory response in the model group rats.

Fig. 4.

ART improves morphological histology, increases BMD, and enhances bone mineral content in osteoporotic rats. (A) Hematoxylin Eosin (HE) staining for morphological changes in bone tissue. Scale bar = 100 or 25 µm. (B) Expression levels of ALP. (C) Measurement of bone mineral density. (D) Measurement of bone mineral content. (E–G) Enzyme-linked immunosorbent assay (ELISA) analysis to measure the concentrations of tumor necrosis factor (TNF)-α, Interleukin (IL)-6, and IL-1β in rat serum. The arrow indicates the site of infiltration of inflammatory cells. n = 5. *p < 0.05 versus the Sham group, #p < 0.05 versus the Model group. Results are shown as mean ± SD.

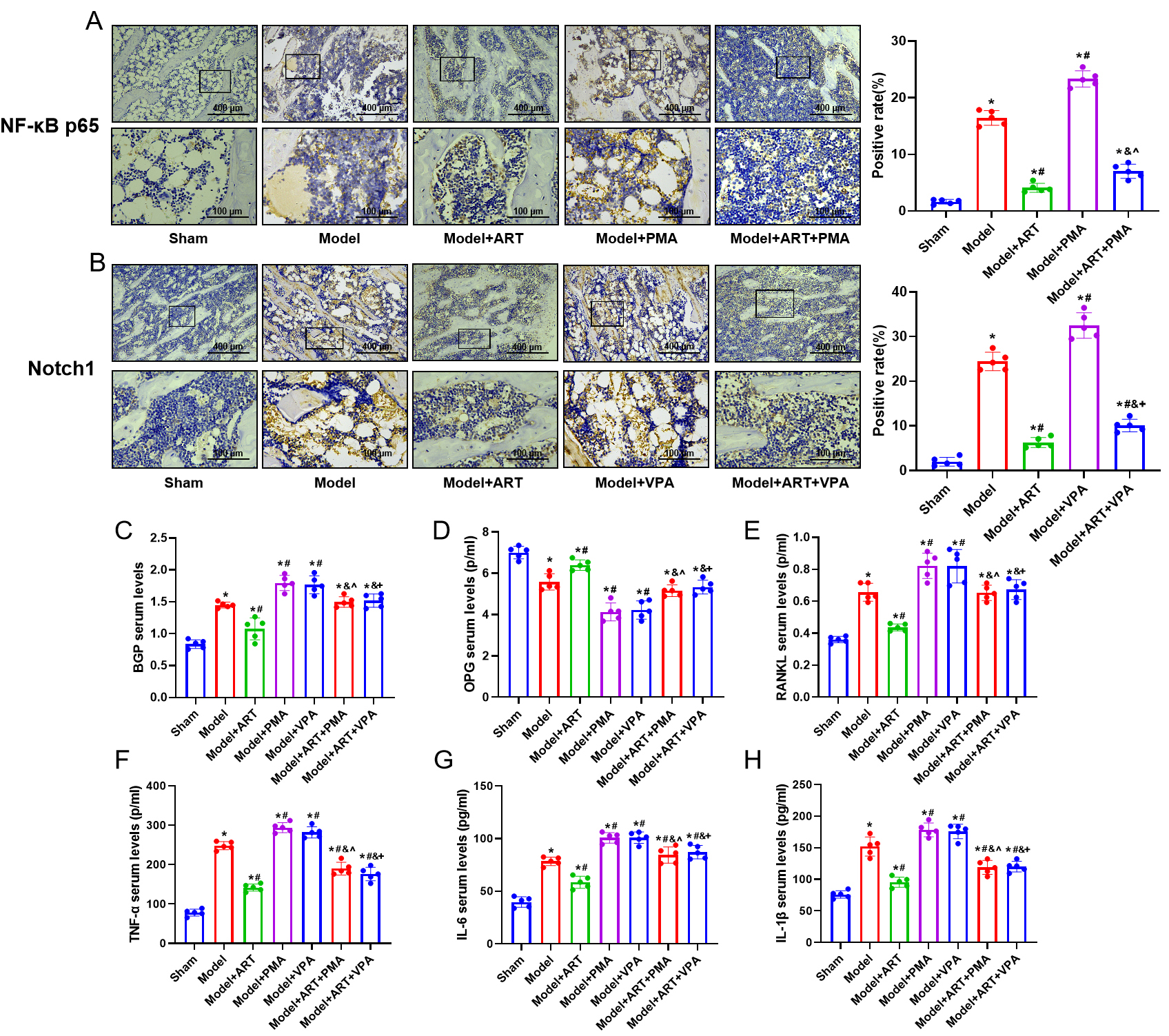
3.5 ART can Inhibit NF-κB and Notch1/Hes1 Signaling Pathway and Reduce the Levels of Serum Inflammatory Factors and Bone Metabolism Related Factors in OVX Rats

In comparison with the Sham group, the Model group showed a notable rise in NF-κB p65 and Notch1 protein expression. Additionally, there were increased levels of inflammatory cytokines (TNF-α, IL-6, and IL-1β) and bone metabolism-related factors (BGP, RANKL) and decreased OPG expression (Fig. 5A,B) (p < 0.05). Following ART treatment, the expression of NF-κB p65 and Notch1 decreased, accompanied by reduced levels of inflammatory cytokines and BGP, RANKL, and increased OPG expression. The addition of NF-κB and Notch1 pathway activators PMA or VPA led to a notable elevation in NF-κB p65, Notch1, inflammatory cytokines, BGP, and RANKL expression, coupled with a decrease in OPG expression (Fig. 5C–E) (p < 0.05). After combined treatment with ART and PMA or VPA, the expression of NF-κB p65, Notch1, inflammatory cytokines, and bone metabolism-related factors decreased (Fig. 5F–H) (p < 0.05). These findings suggest that ART may alleviate inflammation and bone metabolism levels in OVX rats by inhibiting the NF-κB and Notch1/Hes1 signaling pathways.

Fig. 5.

ART attenuates the expression of NF-κB and Notch1 pathway proteins, inflammatory factors, and bone metabolism-related factors in ovariectomized (OVX) rats. (A,B) Immunohistochemical analysis of NF-κB p65 and Notch1 protein expression in rats. Scale bar = 400 or 100 µm. (C–E) ELISA assay for the levels of BGP, OPG, and RANKL in rat serum. (F–H) ELISA analysis to measure the concentrations of TNF-α, IL-6, and IL-1β in rat serum. n = 5. *p < 0.05 versus the Sham group, #p < 0.05 versus the Model group, &p < 0.05 versus the ART group, ^p < 0.05 versus the PMA group, +p < 0.05 versus the VPA group. Results are shown as mean ± SD.

4. Discussion

The prevalence of osteoporotic fractures affects approximately 200 million individuals globally, with its incidence increasing with age and posing significant challenges due to associated secondary health issues. Osteoporosis, particularly postmenopausal osteoporosis, emerges as a primary contributor to fracture susceptibility among older women, leading to elevated morbidity, mortality, and substantial economic burdens [24, 25]. Bone is a living tissue that is constantly renewed to maintain the integrity of the whole living structure as old bone breaks down and new bone remodels. Osteoclasts dissolve or absorb bone, while osteoblasts produce bone and inhibit osteoclast activity. Bone mass and mineral density accumulate from birth to adulthood but decline with age, which is more pronounced in postmenopausal women. The decrease in bone density increases the risk of osteoporosis and fractures. Hence, osteoporosis after menopause stands as the predominant skeletal ailment among older women, emerging as a primary contributor to fracture susceptibility. Patients tend to have high morbidity and mortality as well as the economic cost of treatment is high [26, 27].

Postmenopausal osteoporosis arises due to a multitude of factors, including estrogen deficiency, dysregulated autophagy, heightened apoptosis, and reactive oxygen species (ROS) elevation [28]. Among them, estrogen deficiency causes changes in osteocytes and increases TNF secretion and the sensitivity of osteocytes to IL-1. In addition, the lack of estrogen triggers the production of RANKL, which is a potent stimulator of osteoclast formation and an inhibitor of osteoprotegerin. OPG can increase the biological activity of RANKL and bone resorption, leading to bone loss [29]. Tao et al. [30] found that RANKL-induced osteoclast formation was inhibited by regulating inflammation and NF-κB signaling pathways. In wild-type mice, Wei H et al. [31] demonstrated that the inhibition of nuclear factor kappa B (NF-κB) pathways can significantly promote bone formation and inhibit bone absorption [32]. Yoshida et al. [33] discovered that overactivation of the Notch1/Hes1 signaling pathway could result in increased osteoclast activity, hastening bone loss.

Our research indicates that ART can induce osteogenic differentiation of bone marrow mesenchymal stem cells, thereby enhancing their osteogenic potential and promoting bone regeneration. In both in vivo and in vitro experiments, ART demonstrates inhibition of the NF-κB and Notch1/Hes1 signaling pathways. It promotes the expression of bone metabolism-related factors in cells and tissues while reducing the levels of inflammatory factors in the serum of ovariectomized rats.

However, it’s important to note that ART’s modulation of signaling pathways may potentially lead to enhanced osteoclast activity, suggesting the need for further investigation into its precise mechanisms of action. Nevertheless, our study provides valuable insights into ART’s therapeutic effects on osteoporosis, particularly its impact on the NF-κB and Notch1/Hes1 pathways, laying the groundwork for future research in this area.

In conclusion, this study elucidates the potential therapeutic effects of ART on osteoporosis by ameliorating symptoms through the regulation of NF-κB and Notch1/Hes1 signaling pathways. It provides a foundation for the prevention and treatment of osteoporosis, paving the way for new directions in future research within this field.

5. Conclusion

Artesunate facilitated osteogenic differentiation through the suppression of NF-κB and Notch1/Hes1 signaling pathways, demonstrating notable efficacy in ovariectomized rat osteoporosis models.

Availability of Data and Materials

The datas used and/or analyzed during the current study are available from the corresponding author.

Author Contributions

GW and JT contributed equally to the conceptualization and design of the study. GW was primarily responsible for data collection and analysis. JT played a key role in interpreting the results and drafting the manuscript. CH and YX both contributed to data analysis and interpretation, and participated in writing and revising the manuscript. They also provided valuable feedback on the study’s methodology and analysis. ZY and LH contributed to the project’s overall management and provided critical feedback on the study’s design and implementation. They also contributed to writing and revising the manuscript. All authors contributed to editorial changes in the manuscript. All authors read and approved the final manuscript. All authors have participated sufficiently in the work and agreed to be accountable for all aspects of the work.

Ethics Approval and Consent to Participate

The Institutional Animal Care and Use Committee of Guangzhou Orthopedic Hospital approved all experimental protocols (No. GZOH20240113), ensuring compliance with ethical guidelines for laboratory animal care and use.

Acknowledgment

Not applicable.

Funding

This research received no external funding.

Conflict of Interest

The authors declare no conflict of interest.

References
[1]
LeBoff MS, Greenspan SL, Insogna KL, Lewiecki EM, Saag KG, Singer AJ, et al. The clinician’s guide to prevention and treatment of osteoporosis. Osteoporosis International. 2022; 33: 2049–2102.
[2]
Orlić I, Borovecki F, Simić P, Vukicević S. Gene expression profiling in bone tissue of osteoporotic mice. Arhiv Za Higijenu Rada i Toksikologiju. 2007; 58: 3–11.
[3]
Zhang Z, Zhao Q, Liu T, Zhao H, Wang R, Li H, et al. Effect of Vicenin-2 on ovariectomy-induced osteoporosis in rats. Biomedicine & Pharmacotherapy. 2020; 129: 110474.
[4]
Liu T, Ding S, Yin D, Cuan X, Xie C, Xu H, et al. Pu-erh Tea Extract Ameliorates Ovariectomy-Induced Osteoporosis in Rats and Suppresses Osteoclastogenesis In Vitro. Frontiers in Pharmacology. 2017; 8: 324.
[5]
Tabatabaei-Malazy O, Salari P, Khashayar P, Larijani B. New horizons in treatment of osteoporosis. Daru. 2017; 25: 2.
[6]
Yang X, Zheng Y, Liu L, Huang J, Wang F, Zhang J. Progress on the study of the anticancer effects of artesunate. Oncology Letters. 2021; 22: 750.
[7]
Esu EB, Effa EE, Opie ON, Meremikwu MM. Artemether for severe malaria. The Cochrane Database of Systematic Reviews. 2019; 6: CD010678.
[8]
Chen Y, Li W, Nong X, Liang C, Li J, Lu W, et al. Role of Artesunate on cardiovascular complications in rats with type 1 diabetes mellitus. BMC Endocrine Disorders. 2021; 21: 19.
[9]
Kim KI, Hossain R, Ryu J, Lee HJ, Lee CJ. Regulation of the Gene Expression of Airway MUC5AC Mucin through NF-κB Signaling Pathway by Artesunate, an Antimalarial Agent. Biomolecules & Therapeutics. 2023; 31: 544–549.
[10]
Zusso M, Lunardi V, Franceschini D, Pagetta A, Lo R, Stifani S, et al. Ciprofloxacin and levofloxacin attenuate microglia inflammatory response via TLR4/NF-kB pathway. Journal of Neuroinflammation. 2019; 16: 148.
[11]
Xiao L, Zhong M, Huang Y, Zhu J, Tang W, Li D, et al. Puerarin alleviates osteoporosis in the ovariectomy-induced mice by suppressing osteoclastogenesis via inhibition of TRAF6/ROS-dependent MAPK/NF-κB signaling pathways. Aging. 2020; 12: 21706–21729.
[12]
Li Y, Zhuang Q, Tao L, Zheng K, Chen S, Yang Y, et al. Urolithin B suppressed osteoclast activation and reduced bone loss of osteoporosis via inhibiting ERK/NF-κB pathway. Cell Proliferation. 2022; 55: e13291.
[13]
Yin Z, Zhu W, Wu Q, Zhang Q, Guo S, Liu T, et al. Glycyrrhizic acid suppresses osteoclast differentiation and postmenopausal osteoporosis by modulating the NF-κB, ERK, and JNK signaling pathways. European Journal of Pharmacology. 2019; 859: 172550.
[14]
Li X, Yan X, Wang Y, Kaur B, Han H, Yu J. The Notch signaling pathway: a potential target for cancer immunotherapy. Journal of Hematology & Oncology. 2023; 16: 45.
[15]
Christopoulos PF, Gjølberg TT, Krüger S, Haraldsen G, Andersen JT, Sundlisæter E. Targeting the Notch Signaling Pathway in Chronic Inflammatory Diseases. Frontiers in Immunology. 2021; 12: 668207.
[16]
Ren LJ, Zhu XH, Tan JT, Lv XY, Liu Y. MiR-210 improves postmenopausal osteoporosis in ovariectomized rats through activating VEGF/Notch signaling pathway. BMC Musculoskeletal Disorders. 2023; 24: 393.
[17]
Liu Y, Huang G, Mo B, Wang C. Artesunate ameliorates lung fibrosis via inhibiting the Notch signaling pathway. Experimental and Therapeutic Medicine. 2017; 14: 561–566.
[18]
Huang MZ, Zhuang Y, Ning X, Zhang H, Shen ZM, Shang XW. Artesunate inhibits osteoclastogenesis through the miR-503/RANK axis. Bioscience Reports. 2020; 40: BSR20194387.
[19]
Chen Y, Wei Z, Shi H, Wen X, Wang Y, Wei R. BushenHuoxue formula promotes osteogenic differentiation via affecting Hedgehog signaling pathway in bone marrow stem cells to improve osteoporosis symptoms. PLoS One. 2023; 18: e0289912.
[20]
Chai S, Wan L, Wang JL, Huang JC, Huang HX. Gushukang inhibits osteocyte apoptosis and enhances BMP-2/Smads signaling pathway in ovariectomized rats. Phytomedicine. 2019; 64: 153063.
[21]
Men Z, Huang C, Xu M, Ma J, Wan L, Huang J, et al. Zhuanggu Zhitong Capsule alleviates postmenopausal osteoporosis in ovariectomized rats by regulating autophagy through AMPK/mTOR signaling pathway. Annals of Translational Medicine. 2022; 10: 900.
[22]
Jin Y, Wu S, Zhang L, Yao G, Zhao H, Qiao P, et al. Artesunate inhibits osteoclast differentiation by inducing ferroptosis and prevents iron overload-induced bone loss. Basic & Clinical Pharmacology & Toxicology. 2023; 132: 144–153.
[23]
He Y, Chen D, Guo Q, Shi P, You C, Feng Y. MicroRNA-151a-3p Functions in the Regulation of Osteoclast Differentiation: Significance to Postmenopausal Osteoporosis. Clinical Interventions in Aging. 2021; 16: 1357–1366.
[24]
Cosman F, de Beur SJ, LeBoff MS, Lewiecki EM, Tanner B, Randall S, et al. Clinician’s Guide to Prevention and Treatment of Osteoporosis. Osteoporosis International. 2014; 25: 2359–2381.
[25]
Jeremiah MP, Unwin BK, Greenawald MH, Casiano VE. Diagnosis and Management of Osteoporosis. American Family Physician. 2015; 92: 261–268.
[26]
Nayak S, Greenspan SL. How Can We Improve Osteoporosis Care? A Systematic Review and Meta-Analysis of the Efficacy of Quality Improvement Strategies for Osteoporosis. Journal of Bone and Mineral Research. 2018; 33: 1585–1594.
[27]
Liu Y, Cao Y, Zhang S, Zhang W, Zhang B, Tang Q, et al. Romosozumab treatment in postmenopausal women with osteoporosis: a meta-analysis of randomized controlled trials. Climacteric. 2018; 21: 189–195.
[28]
Gonzalez Rodriguez E, Debrach-Schneider AC, Lamy O. Osteoporosis. Revue Medicale Suisse. 2022; 18: 56–58.
[29]
Komori T. Animal models for osteoporosis. European Journal of Pharmacology. 2015; 759: 287–294.
[30]
Tao H, Li W, Zhang W, Yang C, Zhang C, Liang X, et al. Urolithin A suppresses RANKL-induced osteoclastogenesis and postmenopausal osteoporosis by, suppresses inflammation and downstream NF-κB activated pyroptosis pathways. Pharmacological Research. 2021; 174: 105967.
[31]
Wei H, Xu Y, Wang Y, Xu L, Mo C, Li L, et al. Identification of Fibroblast Activation Protein as an Osteogenic Suppressor and Anti-osteoporosis Drug Target. Cell Reports. 2020; 33: 108252.
[32]
Zhou YM, Yang YY, Jing YX, Yuan TJ, Sun LH, Tao B, et al. BMP9 Reduces Bone Loss in Ovariectomized Mice by Dual Regulation of Bone Remodeling. Journal of Bone and Mineral Research. 2020; 35: 978–993.
[33]
Yoshida G, Kawabata T, Takamatsu H, Saita S, Nakamura S, Nishikawa K, et al. Degradation of the NOTCH intracellular domain by elevated autophagy in osteoblasts promotes osteoblast differentiation and alleviates osteoporosis. Autophagy. 2022; 18: 2323–2332.

Publisher’s Note: IMR Press stays neutral with regard to jurisdictional claims in published maps and institutional affiliations.

Share
Back to top