Academic Editor

Article Metrics

  • Fig. 1.

    View in Article
    Full Image
  • Fig. 2.

    View in Article
    Full Image
  • Fig. 3.

    View in Article
    Full Image
  • Fig. 4.

    View in Article
    Full Image
  • Fig. 5.

    View in Article
    Full Image
  • Fig. 6.

    View in Article
    Full Image
  • Fig. 7.

    View in Article
    Full Image
  • Fig. 8.

    View in Article
    Full Image
  • Fig. 9.

    View in Article
    Full Image
  • Information

  • Download

  • Contents

Abstract

Background: Telomere shortening is strongly associated with cardiovascular aging and disease, and patients with shorter telomeres in peripheral blood leukocytes are at higher risk of cardiovascular diseases such as heart failure and atrial fibrillation (AF). Telomerase reverse transcriptase (TERT) maintains telomere length, and overexpression of TERT has been shown to reduce cardiomyocyte apoptosis and myocardial infarct size, and extend the lifespan of aged mice. However, the specific impact of TERT on the electrophysiology of cardiomyocytes remains to be elucidated. The aims of this study were to evaluate the role of TERT in Ca2+ homeostasis and mitochondrial function in atrial myocytes as well as the underlying mechanisms. Methods: TERT overexpressed and silenced HL-1 cells were constructed with lentiviruses, and the respective empty lentiviral vectors were used as negative controls. Then the patch clamp technique was used to record the electrophysiological characteristics such as cell action potential duration (APD) and L-type Ca2+ currents (ICa,L), flow cytometry was used to detect intracellular Ca2+ concentration and mitochondrial membrane potential (MMP), and the Seahorse assay was used to measure the oxygen consumption rate (OCR). Results: TERT silencing led to intracellular Ca2+ overload, shortened APD, decreased ICa,L current density, altered Ca2+ gating mechanism, decreased MMP and OCR, and increased reactive oxygen species (ROS), whereas TERT overexpression led to the reverse effects. Additionally, TERT silencing resulted in intracellular Ca2+ overload with decreased expression of the SERCA2a, CaV1.2, and NCX1.1, whereas TERT overexpression had opposing effects. Furthermore, we discovered that TERT could regulate the expression of p53 and peroxisome proliferator-activated receptor gamma coactivator 1-alpha (PGC-1α). The expression of PGC-1α was downregulated by the p53 agonist Tenovin-6 but upregulated by the p53 inhibitor PFTα. The effects of the PGC-1α inhibitor SR-18292 on intracellular Ca2+ and cell electrophysiology were similar to those of silencing TERT, whereas the PGC-1α agonist ZLN005 produced comparable outcomes to TERT overexpression. Conclusions: TERT silencing-induced Ca2+ overload and mitochondrial dysfunction may be one mechanism of age-related AF. Overexpression of TERT reduced the basis for arrhythmia formation such as AF, suggesting a favorable safety profile for TERT therapy. TERT regulated intracellular Ca2+ homeostasis and mitochondrial function through the p53/PGC-1α pathway. In addition, PGC-1α might be a novel target for AF, suggesting that intervention for AF should be not limited to abnormal cation handling.

1. Introduction

The aging population is experiencing a significant rise in the incidence and prevalence of age-related diseases, such as coronary heart disease (CHD) and atrial fibrillation (AF) [1, 2]. Telomeres, consisting of repetitive sequences at the distal ends of chromosome, serve as important biomarkers of aging, and the shortened length of telomeres is strongly associated with cardiovascular aging and disease. Patients with shorter telomeres in peripheral blood leukocytes are at higher risk of cardiovascular diseases such as heart failure (HF) and AF [3]. Telomeres depend on telomerase to synthesize their own repetitive sequences as a means of compensating for telomere shortening caused by cell division. Telomerase reverse transcriptase (TERT) is the rate-limiting enzyme of telomerase, which means that TERT directly influences telomerase activity and ultimately determines telomere length [4]. Research has been increasingly focusing on the maintenance of telomere length through activation of TERT to delay aging, as well as on the prevention and even treatment of age-related diseases. TERT has shown promising applications in the treatment of CHD, myocardial ischemia/reperfusion (I/R) injury, HF, and cardiotoxicity of chemotherapeutic agents in vitro and in mice. However, studies on its effects on the electrophysiology of cardiomyocytes are sparse [5, 6]. Previous studies have shown that telomere shortening can cause mitochondrial dysfunction and intracellular Ca2+ overload in cardiomyocytes, which may result in arrhythmias, but the specific impact of TERT on mitochondrial function and intracellular Ca2+ in cardiomyocytes is not well understood [7, 8]. The objective of this study was to investigate the role of TERT in the electrophysiology and mitochondrial function of mouse atrial myocytes, particularly focusing on its regulatory effects on intracellular Ca2+.

TERT plays a vital role in treating cardiovascular diseases and maintaining heart function. Studies have shown that cardiac-specific TERT overexpression in an acute myocardial infarction mouse model reduces infarct size in vivo, and decreases apoptosis in cultured cardiomyocytes in vitro [9, 10]. Ale-Agha et al. [11] demonstrated that mitochondrial TERT reduces cardiomyocyte apoptosis, ameliorates myocardial fibrosis, and promotes endothelial cell migration and angiogenesis. Chatterjee et al. [12] reported that overexpression of telomerase reduces doxorubicin-mediated apoptosis and protects cardiac function in doxorubicin-induced cardiotoxicity models. Madonna et al. [13] observed that overexpression of TERT in cardiac stem cells increases their survival after I/R injury. Conversely, reduced TERT activity increases the risk of heart injury. Ait-Aissa et al. [14] noted that telomerase deficiency predisposes to HF and I/R injury in rats. Additionally, reduced TERT activity triggers mitochondrial and cellular oxidative stress, leading to impaired cell division, cardiomyocyte hypertrophy, and even death [15, 16, 17]. Previous studies have suggested that telomere shortening activates p53 expression, subsequently inhibiting peroxisome proliferator-activated receptor gamma coactivator-1 (PGC-1) and leading to intracellular Ca2+ overload and mitochondrial dysfunction [7, 8]. A recent study reported that telomere damage induces mitochondrial dysfunction via the p53/PGC-1α pathway [18]. Transformation-related protein 53, also known as p53, is critical in regulating Ca2+-dependent apoptosis and mitochondrial function [19]. PGC-1α is implicated in the regulation of mitochondrial biogenesis and energy metabolism. Moreover, PGC-1α not only directly reduces intracellular Ca2+ but also indirectly alleviates cellular oxidative stress [20, 21]. Consequently, we hypothesize that TERT regulates cardiomyocyte mitochondrial function and intracellular Ca2+ homeostasis through the p53/PGC-1α pathway, ultimately affecting cellular electrophysiology.

In this study, we silenced and overexpressed the TERT gene in vitro to observe its effects on mitochondrial function, intracellular Ca2+ homeostasis, and electrophysiology of atrial myocytes. Subsequently, the regulatory effects of TERT on p53/PGC-1α pathway were confirmed by silencing and overexpressing TERT and interfering with p53 and PGC-1α. Moreover, we explored the feasibility of PGC-1α as an intervention target for cardiovascular diseases in vitro.

2. Materials and Methods
2.1 Cell Culture

HL-1 cells were purchased from Shenzhen Haodi Huatuo Biotechnology Co., Ltd. (Cat. No. HTX2129; Shenzhen, China). The authors authenticated the cells shortly before use with the short tandem repeat profiling technique. Mycoplasma testing was performed using the MycoSensor PCR Assay Kit (Agilent Technologies, Santa Clara, CA, USA). HL-1 cells were cultivated in complete Claycomb Medium (Sigma, St. Louis, MO, USA) supplemented with 10% fetal bovine serum (Gibco, Waltham, MA, USA), 100 U/mL penicillin/streptomycin (Invitrogen, Carlsbad, CA, USA), 4 mM l-glutamine (Gibco), and 100 µM norepinephrine (Solarbio, Beijing, China). The cardiomyocytes were cultured on cell culture plastics coverslips coated with 0.02% gelatin (Sigma) at 37 °C in 5% CO2 [22]. The medium was refreshed every 48 h, and the cultures were split 1:3 using standard subculturing procedures once cells reached high confluence at about 3–4 days.

2.2 Cell Transfection

For cell transfection, TERT-overexpressing lentiviruses and lentiviral-based small hairpin RNA (shRNA) targeting TERT were purchased from Genechem Co., Ltd. (Shanghai, China). Empty lentivirus vector was utilized as a negative control for TERT and shTERT. The specific sequence of shRNA-TERT is provided in the supplementary materials (Supplementary Table 1); shTERT#3 was selected for subsequent experiments (Supplementary Fig. 1). When HL-1 cells reached 50% confluency, the original medium was replaced with fresh medium containing 6 µg/mL polybrene (Sigma). Next, virus suspension was added according to the manufacturer’s instructions, and the virus-containing medium was replaced with fresh complete medium after 24 h. After 72 h, lentiviral-transduced cells were selected with 3 µg/mL puromycin (Sigma) and verified by Western blot (WB) analysis. Finally, the most effective shRNA-TERT was used for the downstream functional experiments. The study design for the experiment is shown in Fig. 1.

Fig. 1.

Study design for the experiment. TERT, telomerase reverse transcriptase; PGC-1α, peroxisome proliferator-activated receptor gamma coactivator 1-alpha; APA, action potential amplitude; RP, resting potential; APD, action potential duration; ICa,L, L-type Ca2+ currents; MMP, mitochondrial membrane potential; OCR, oxygen consumption rate; SOD, superoxide dismutase; ROS, reactive oxygen species; WB, Western blot; shNC, negative control.

2.3 Drug Treatment

When validating the p53/PGC-1α pathway, the concentration of each drug was determined based on previous literature and preliminary test results [18, 23]. To investigate the effects of p53 on PGC-1α, HL-1 cells were treated with the p53 agonist Tenovin-6 (final concentration of 15 µM; Selleck Chemicals, Houston, TX, USA) and the p53 inhibitor PFTα (final concentration of 15 µM; Selleck), while the control group received an equal volume of dimethyl sulfoxide (DMSO; Solarbio), and all were co-cultured for 24 h. To validate the role of PGC-1α, HL-1 cells were treated with the PGC-1α agonist ZLN005 (final concentration of 20 µM; MedChemExpress [MCE], Monmouth Junction, NJ, USA) and the PGC-1α inhibitor SR-182923 (final concentration of 20 µM; MCE); the control group received an equal volume of DMSO (Solarbio) with a co-culture duration of 24 h.

2.4 Cellular Electrophysiology

As we previously described [24], the Axon Multiclamp 700B Amplifier (Molecular Devices, San Jose, CA, USA) and pClamp software (version 10.4; Axon Co., Scottsdale, AZ, USA) were used for the whole-cell patch-clamp study. An electrode with a tip diameter of 2–4 µm was pulled with the PP-83 Microelectrode Puller (Narishige Co., Tokyo, Japan).

To measure the action potential (AP), the patch clamp was set to “current clamp” mode, with a clamping potential of 0 mV and stimulation applied at 1500 pA for 10 ms. The AP of the cells in each group was recorded, and parameters such as AP duration (APD), AP amplitude (APA), and resting membrane potential (RMP) were calculated. The extracellular solution composition was (in mM): NaCl 140, KCl 4, CaCl2 1, MgCl2 1, HEPEs 10, and glucose 10, adjusted to a pH of 7.4 with NaOH. The intracellular solution consisted of (in mM): K-aspartame 120, KCl 20, Na2ATP 4, MgCl2 1, HEPES 10, and glucose 10, and the pH was adjusted to 7.4 with KOH.

For voltage-gated L-type Ca2+ current (ICa,L) measurements, the patch clamp was set to “voltage-clamp” mode. A holding potential of –40 mV was used, with a depolarizing pulse of 0 mV for 150 ms applied to record a slowly inactivated inward current, which was controlled with 5 µmol/L nifedipine, a Ca2+ channel blocker. Extracellular solution comprised (in mM): NaCl 135, CaCl2 1, MgCl2 5, CsCl 5.4, BaCl2 0.3, NaH2PO4 0.33, HEPEs 10 and glucose 10, with pH adjusted to 7.4 with NaOH. Intracellular solution included (in mM): TEA-Cl 10, CaCl2 1, MgCl2 5, CsCl 120, EGTA 10, Na2ATP 5, HEPEs 10 and the pH was adjusted to 7.4 with CsOH.

2.5 Intracellular Ca2+

HL-1 cells were washed twice with Ca2+-free phosphate-buffered saline (PBS) (Solarbio), and incubated with Fluo-4/AM (Invitrogen) at 37 °C for 60 min at a 10 µM final concentration. The cells were digested with 0.25% trypsin-EDTA (Hyclone Laboratories, Logan, UT, USA), centrifuged at 1000 rpm for 5 min to eliminate excess dye, washed twice with Ca2+-free PBS, and finally resuspended to 0.3 mL with Ca2+-free PBS. Subsequently, Ca2+ fluorescence intensity was quantified using the FACS Calibur Flow Cytometer (BD Biosciences, Franklin Lakes, NJ, USA) at an excitation wavelength of 485 nm and emission wavelength of 520 nm. A total of 2 × 104 cells were collected, and the intracellular Ca2+ concentration was expressed as mean fluorescence intensity. Data were analyzed using FlowJo software (VX10.6.2, TreeStar, Ashland, OR, USA).

2.6 Reactive Oxygen Species

The reactive oxygen species (ROS) Detection Assay Kit (Sigma) was utilized to determine the intracellular oxidative stress level. Following the manufacturer’s protocol, the cells were suspended in culture medium at a density of 5 × 105 cells/mL. Subsequently, 1 µL ROS Detection Reagent Stock Solution was added to 1 mL culture solution, and it was incubated in a cell incubator with 5% CO2 at 37 °C, for 30–60 min in the dark. Fluorescence intensity was measured using the FACS Calibur Flow Cytometer (BD Biosciences) at an excitation wavelength of 540 nm and emission wavelength of 570 nm. Then 2 × 104 cells were collected and the ROS concentration was expressed as mean fluorescence. Data were analyzed with FlowJo VX10 software.

2.7 Superoxide Dismutase Activity

Superoxide dismutase (SOD) was measured using an assay kit (Sigma). The superoxide interacts with WST-1 and an electron-coupling reagent to produce the formazan product. SOD converts superoxide to hydrogen peroxide, yielding a reduced colorimetric signal at 450 nm. A microplate reader (BioTek, Winooski, VT, USA) was used to measure the optical density value of each well at a wavelength of 450 nm and calculate the SOD (%) = ([A control 1 – A control 3] – [A test – A control 2])/(A control 1 – A control 3) × 100%. The results were normalized to the protein concentration.

2.8 Mitochondrial Membrane Potential

For mitochondrial membrane potential (MMP) assessment, HL-1 cells were prepared in complete Claycomb Medium at a density of 5 × 105 cells/mL. Following the manufacturer’s instructions, 2 µL of 500X MitoTellTM Orange was added to 1 mL cell solution and incubated in a cell incubator with 5% CO2 at 37 °C, for 30 min. Fluorescence intensity was measured using the FACS Calibur Flow Cytometer (BD Biosciences) at an excitation wavelength of 540 nm and an emission wavelength of 590 nm. Then 2 × 104 cells were collected and the MMP was expressed as mean fluorescence. Data were processed using FlowJo VX10 software.

2.9 Mitochondrial Oxygen Consumption Rate

To determine the mitochondrial oxygen consumption rate (OCR), a Seahorse analyzer (XF96; Agilent Technologies) was used [25, 26]. When cells were 70–80% confluent, OCR was assessed. Prior to measurement, cells were incubated at 37 °C without CO2 for 1 h. Basal OCR was initially measured in triplicate. Subsequently, to inhibit ATP synthase, cells were treated with 1.5 µM oligomycin, and 1.0 µM carbonyl cyanide 4-(trifluoromethoxy) phenylhydrazone (FCCP) was added for maximal uncoupled respiration. Next, 0.5 µM rotenone/antimycin A was used to test non-mitochondrial respiration. ATP-linked respiration was the basal OCR subtracted from the uncoupled (after the addition of oligomycin). After FCCP addition, the maximum respiratory capacity was tested, while the spare capacity was calculated by subtracting basal from FCCP-induced OCR. All Seahorse results were normalized to protein concentration, which was quantified by the Bradford assay (Solarbio).

2.10 WB Analysis

WB analysis was conducted following previously established protocols [24]. Protein samples were equally loaded on sodium dodecyl sulfate polyacrylamide gels and transferred to nitrocellulose membranes [24]. The membranes were blocked in 5% skim milk for 1 h at room temperature and then incubated overnight at 4 °C with the following primary antibodies: rabbit anti-actin monoclonal (1:1000, ab179467; Abcam, Cambridge, MA, USA), rabbit anti-p53 polyclonal (1:1000, ab131442; Abcam), rabbit anti-PGC-1α polyclonal (1:1000, ab54481; Abcam), rabbit anti-SERCA2a monoclonal (1:1000, ab150435; Abcam), rabbit anti-NCX1.1 monoclonal (1:1000, ab177952; Abcam), rabbit anti-CaV1.2 monoclonal (1:1000, ab270987; Abcam), mouse anti-TERT monoclonal (1:500, sc-377511; Santa Cruz Biotechnology, Dallas, TX, USA). The chemiluminescence detection reagent (Western Lightning Plus®ECL, N0775330; PerkinElmer, Waltham, MA, USA) showed a specific signal after 2 h of incubation with the appropriate secondary antibody (A0277, Beyotime, Shanghai, China).

2.11 Statistical Analyses

For statistical evaluation, SPSS version 21.0 (IBM SPSS Statistics, Armonk, NY, USA) was employed. The results are expressed as the mean ± standard error of the mean. The Shapiro–Wilk normality test was utilized to assess the normality of the data distribution. For comparisons between two groups, the unpaired two-tailed Student’s t-test or Mann–Whitney U tests were applied for normally or non-normally distributed data, respectively. Comparisons among three groups were performed using one-way analysis of variance followed by Dunnett’s post hoc test. p < 0.05 was considered statistically significant.

3. Results
3.1 TERT Regulates the APD

AP was recorded with the patch-clamp technique, and the original AP recording of the HL-1 cells is shown in Fig. 2A,B. TERT silencing significantly shortened action potential duration at 50% repolarization (APD50) and APD90 (Fig. 2E,F). In contrast to silencing, TERT overexpression significantly prolonged APD, especially APD50 and APD90 (n = 10, p < 0.01) (Fig. 2C,D). Neither TERT overexpression nor silencing had a significant impact on APA and RMP compared to the respective control groups (Table 1).

Fig. 2.

Effects of TERT on APD. (A,B) Original recording of the action potential (AP) in TERT overexpression (A) and TERT-silenced (B) HL-1 cells. (C) TERT overexpression significantly prolonged APD50. (D) APD90 of the TERT overexpression group was clearly prolonged compared with the Vector group. (E) TERT silencing significantly shortened APD50. (F) TERT silencing shortened APD90. **p < 0.01 vs. Vector group; ##p < 0.01 vs. shNC group. TERT, telomerase reverse transcriptase; APD, action potential duration; APD50, action potential duration at 50% repolarization; APD90, action potential duration at 90% repolarization.

Table 1.Effects of TERT on AP parameters in HL-1 cells (n = 10, χ¯ ± s).
Parameters Vector TERT shNC
APA (mV) 110.0 ± 11.2 113.5 ± 6.1 107.1 ± 5.7
RP (mV) –80.1 ± 2.5 –79.1 ± 3.5 –77.7 ± 2.9
APD20 (ms) 12.3 ± 1.0 12.0 ± 1.3 10.8 ± 1.2#
APD50 (ms) 80.5 ± 6.2 103.4 ± 3.7** 83.5 ± 6.3##
APD90 (ms) 152.2 ± 6.7 188.4 ± 6.7** 161.5 ± 13.5##

**p < 0.01 vs. Vector group; #p < 0.05, ##p < 0.01 vs. shNC group. AP, action potential; APA, action potential amplitude; RP, resting potential; APD, action potential duration.

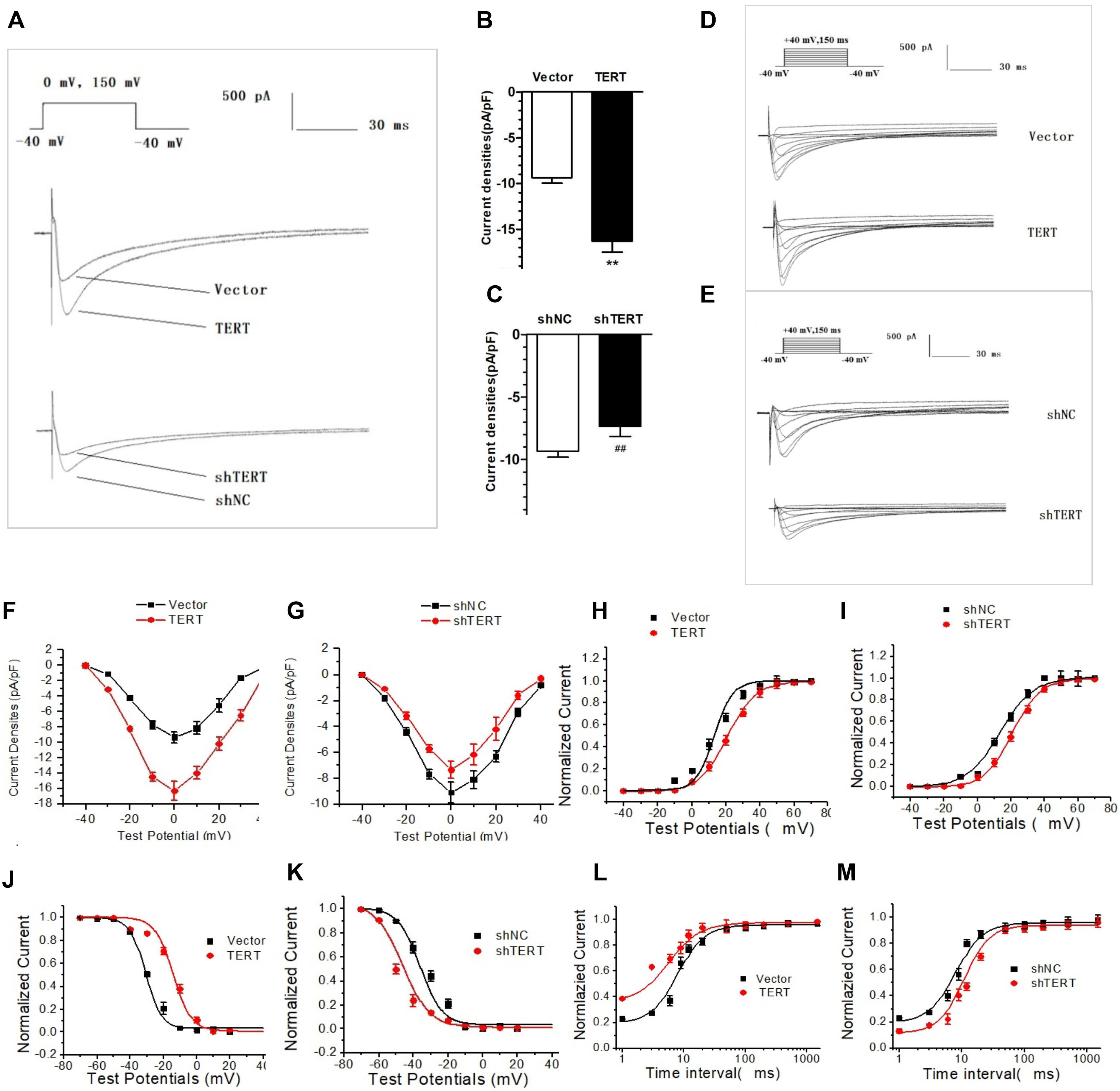
3.2 TERT Regulates L-type Calcium Channel Current and Expression of the CaV1.2

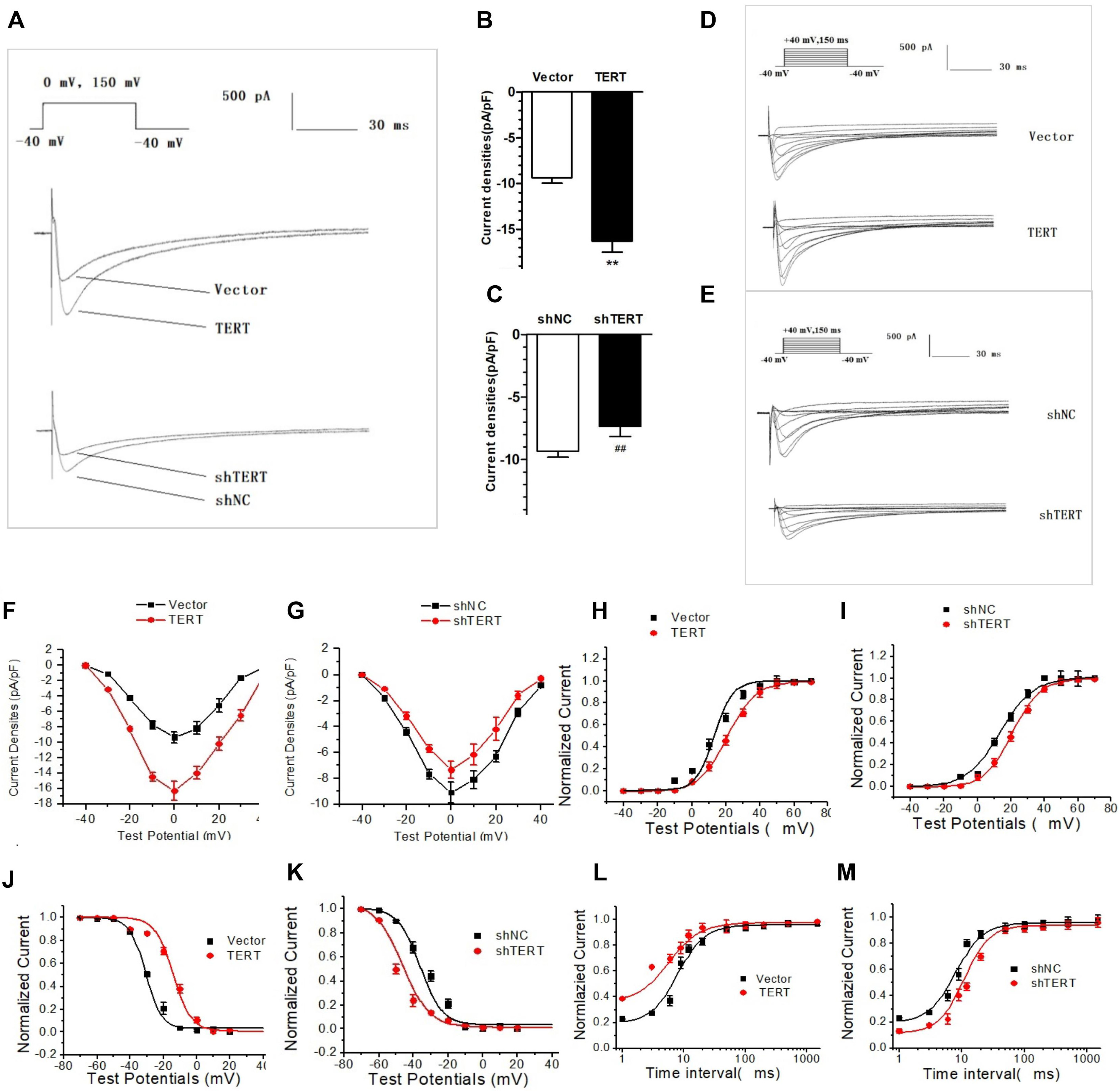
Previous studies have indicated that a decrease in Cav1.2, accompanied by reduced ICa,L, is a primary pathological change in APD shortening [27, 28]. As demonstrated in Fig. 3A, ICa,L amplitude in the TERT-silenced group was markedly lower compared to the shNC group. Conversely, TERT overexpression significantly increased ICa,L amplitude in HL-1 cells. Furthermore, when the current amplitude was replaced by current density, we found that silencing TERT led to a decrease in peak ICa,L density from –9.31 ± 0.5 pA/pF to –7.35 ± 0.8 pA/pF (n = 10, p < 0.05; Fig. 3C). For the opposite condition, the peak ICa,L density of the TERT overexpression group (–16.3 ± 1.2 pA/pF) was significantly greater than that of the control group (–9.35 ± 0.6 pA/pF) at 0 mV depolarization (n = 10, p < 0.01; Fig. 3B).

Fig. 3.

Effects of TERT on ICa,L. (A) Original recording of the effects of TERT on the amplitude of ICa,L in HL-1 cells. (B) TERT overexpression significantly increased the peak ICa,L density. (C) Silencing TERT caused decreased the peak ICa,L density. (D,E) Original recording of the voltage-dependent effect of TERT overexpression (D) and TERT silencing (E) on ICa,L. (F,G) I-V curve of TERT overexpression (F) and TERT silencing (G) in HL-1 cells. (H,I) The steady-state activation curve of ICa,L in TERT overexpression (H) and TERT silencing (I) group. (J,K) The steady-state inactivation curve of ICa,L in TERT overexpression (J) and TERT silencing (K) groups. (L,M) ICa,L recovery curve after inactivation in TERT overexpression (L) and TERT silencing (M) groups. **p < 0.01 vs. Vector group; ##p < 0.01 vs. shNC group. TERT, telomerase reverse transcriptase; I-V curve, current density–voltage curve.

ICa,L was elicited by continuous stimulation, and the changes in ICa,L at each stimulation voltage were observed at the same time (Fig. 3D,E). The I-V curve was obtained by plotting the current density and stimulation voltage, which showed a typical “inverted bell” Ca2+ current characteristic (Fig. 3F,G), indicating that the role of TERT on ICa,L is voltage-dependent.

The steady-state activation curve of ICa,L showed that the half-activation voltage shifted to the right in the TERT-silenced group (Fig. 3I), while the slope of the curve increased in the TERT overexpression group (Fig. 3H), but neither was statistically significant (p > 0.05). These findings indicated a limited effect of TERT on the steady-state activation of ICa,L.

Compared with the control group, the steady-state inactivation curve of ICa,L in TERT-silenced cells shifted to the left, which means that it moved to the hyperpolarization direction, indicating that channel steady-state inactivation increased near the resting potential (RP) (Fig. 3K). However, when overexpressing TERT, the above curve changed to the opposite direction. The steady-state inactivation curve of ICa,L in the TERT overexpression group shifted to the right from the control group (Fig. 3J), suggesting that the steady-state inactivation of Ca2+ channels was slowed; that is, the channel inactivation process was weakened at the same stimulation pulse, which may be the reason for the increase in current density. These results indicate that TERT may mediate current changes by altering channel inactivation.

Regarding the effects of TERT on the kinetics of recovery after ICa,L inactivation, we found that when the TERT gene was silenced, the recovery curve after channel inactivation shifted to the right and the recovery time was prolonged, indicating that TERT changed the current density by affecting the recovery kinetics of Ca2+ channels (Fig. 3M). However, the process of recovery after Ca2+ current inactivation was accelerated in the TERT overexpression group, suggesting that it may have been another factor for the current increase (Fig. 3L).

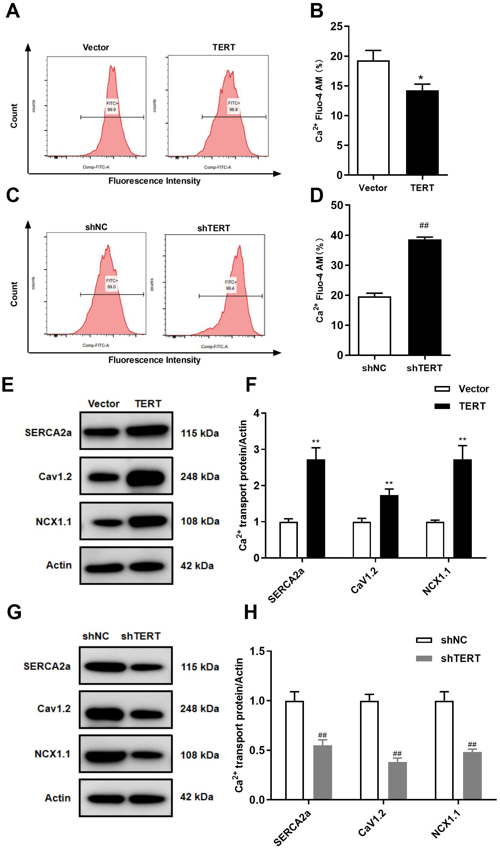
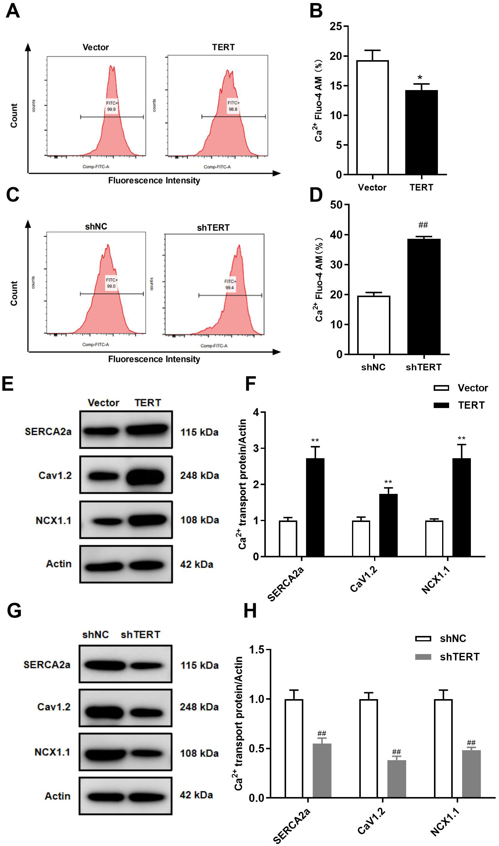
CaV1.2 is linked to Ca2+ inward flow. The expression of CaV1.2 in TERT-silenced cells was significantly decreased, while TERT overexpression led to CaV1.2 upregulation (Fig. 4E–H).

Fig. 4.

Effects of TERT on intracellular Ca2+ and Ca2+ transporters. (A) Representative images of Ca2+ concentration in TERT overexpression HL-1 cells. (B) Intracellular Ca2+ concentration quantified by mean fluorescence intensity in TERT overexpression HL-1 cells. (C) Representative images of Ca2+ concentration in TERT-silenced HL-1 cells. (D) Intracellular Ca2+ concentration quantified by mean fluorescence intensity in TERT-silenced HL-1 cells. (E,F) WB analyses of the Ca2+ transporter in TERT overexpression HL-1 cells. (G,H) WB analyses of the Ca2+ transporter in TERT-silenced HL-1 cells. *p < 0.05, **p < 0.01 vs. Vector group; ##p < 0.01 vs. shNC group. TERT, telomerase reverse transcriptase.

3.3 TERT Regulate Intracellular Ca2+

Ca2+ is the most important second messenger in cardiomyocytes, and abnormally increased intracellular Ca2+ can lead to electrical remodeling, APD shortening, and a decrease in ICa,L. As depicted in Fig. 4C,D, TERT silencing led to intracellular Ca2+ overload (n = 5, p < 0.01). However, TERT overexpression significantly reduced the intracellular Ca2+ concentration compared to the control (Fig. 4A,B).

The maintenance of intracellular Ca2+ homeostasis is co-regulated by the sarcoplasmic reticulum (SR) Ca2+ transporter, cell membrane Ca2+ transporter, and mitochondrial Ca2+ transporter [29]. The concentration of extracellular Ca2+ is much higher than that of intracellular Ca2+. When cells are stimulated, extracellular Ca2+ flows into the cell through the CaV1.2 Ca2+ channel on the cell membrane, activating the cardiac ryanodine receptor, RyR2, to release Ca2+ and eventually leading to the contraction of cardiomyocytes. Subsequently, the vast majority of intracellular free Ca2+ is recovered by SERCA2a in the SR, and the remaining Ca2+ is transported extracellularly by NCX1.1. Mitochondria act as intracellular Ca2+ pools providing a buffering effect on intracellular Ca2+, and proteins such as mitochondrial calcium uniporter, mitochondrial calcium uptake 1, and voltage-dependent anion-selective channel 1 are involved in mitochondrial Ca2+ uptake [29, 30].

WB analysis revealed that silencing TERT significantly downregulated the expression of SERCA2a (Fig. 4G), and TERT overexpression upregulated the expression of SERCA2a (Fig. 4E). The primary role of NCX1.1 in the heart is to extrude Ca2+ from the cell, countering the Ca2+ that enters the cytoplasm during systole through CaV1.2 [31]. In this study, we found that silencing the TERT gene significantly downregulated the expression of NCX1.1, while TERT overexpression had the opposite effect (Fig. 4E–H). The above results suggest that telomere shortening decreases Ca2+ uptake and reduces Ca2+ efflux, ultimately leading to intracellular Ca2+ accumulation.

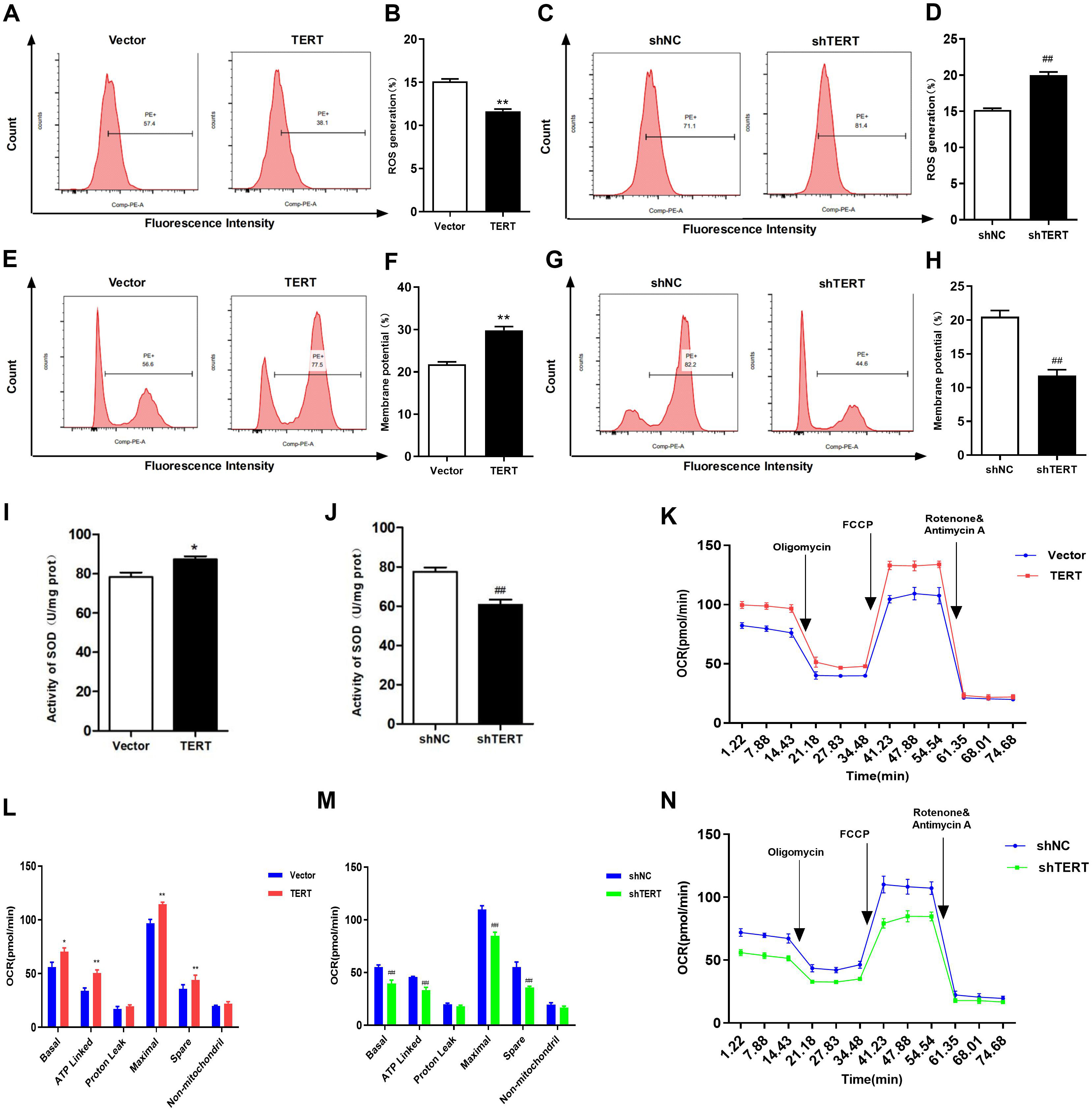
3.4 TERT Regulates Mitochondrial Function

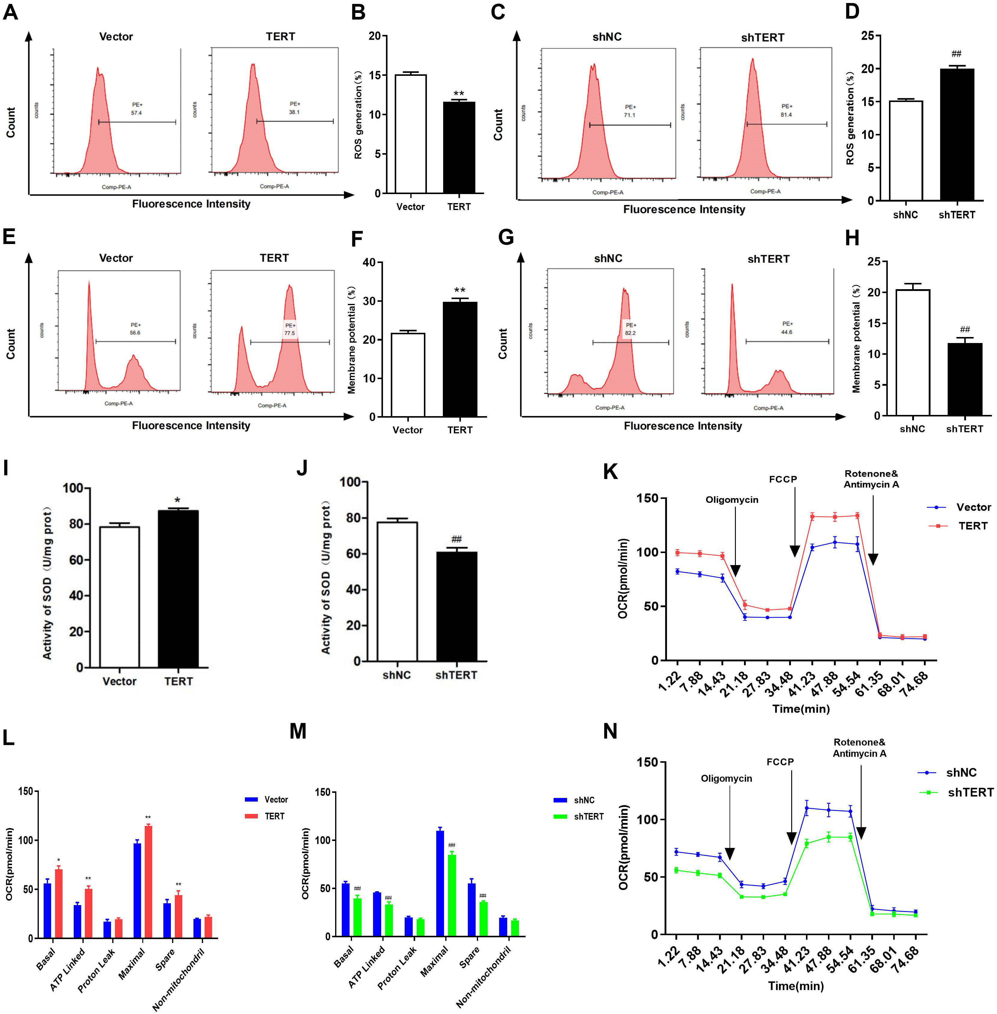
In this study, flow cytometry was used to detect intracellular ROS. As indicated in Fig. 5C,D, compared with the shNC group, silencing of TERT in HL-1 cells caused a significant increase in ROS (n = 5, p < 0.01). Conversely, ROS levels in TERT overexpression HL-1 cells was significantly lower compared with control cells (Fig. 5A,B). SOD is an important member of the intracellular antioxidant system, and can scavenge harmful ROS to relieve the damage caused by oxidative stress. Compared with the respective control groups, SOD activity in the TERT overexpression group was increased, while it was significantly decreased in TERT-silenced cells (Fig. 5I,J). These findings demonstrate that TERT silencing can lead to an increase in ROS content and decrease in SOD activity, consistent with the finding that telomere shortening can lead to increased oxidative stress in cardiomyocytes [32, 33].

Fig. 5.

Effects of TERT on mitochondrial function. (A) Representative images of ROS detected by flow cytometry in TERT overexpression HL-1 cells. (B) ROS were quantified and found to be significantly lower in TERT overexpression HL-1 cells than in the controls. (C) Representative images of ROS detected by flow cytometry in TERT-silenced HL-1 cells. (D) ROS were quantified and found to be significantly higher in TERT-silenced HL-1 cells than in the controls. (E) Representative images of MMP in the TERT overexpression group. (F) Quantification of MMP in TERT overexpression HL-1 cells. (G) Representative images of MMP in TERT-silenced HL-1 cells. (H) Quantification of MMP in TERT-silenced HL-1 cells. (I) SOD activity in TERT overexpression HL-1 cells was higher than that in the control group. (J) Silencing of TERT significantly decreased SOD activity. (K) OCR curve of TERT overexpression HL-1 cells. (L) The OCR of TERT overexpression HL-1 cells. (M) OCR curve of TERT-silenced HL-1 cells. (N) The OCR of TERT-silenced HL-1 cells. *p < 0.05, **p < 0.01 vs. Vector group; ##p < 0.01 vs. the shNC group. TERT, telomerase reverse transcriptase; ROS, reactive oxygen species; MMP, mitochondrial membrane potential; SOD, superoxide dismutase; OCR, oxygen consumption rate; ATP, adenosine triphosphate; FCCP, Carbonyl cyanide 4-(trifluoromethoxy)phenylhydrazone.

The MMP is a crucial indicator of mitochondrial function. A decrease in MMP is often observed in the early stages of apoptosis. As shown in Fig. 5G,H, silencing of TERT caused a significant decrease in MMP (n = 5, p < 0.01); however, in TERT overexpression HL-1 cells, the MMP was higher than that in the control cells (Fig. 5E,F). In this study, TERT silencing resulted in a decrease in OCR in HL-1 cells, with a significant decrease in basal OCR, ATP-linked OCR, maximal OCR, and reserve OCR (Fig. 5M,N). Conversely, the OCR of TERT overexpression HL-1 cells was higher than that of the control, and the basal OCR, ATP-linked OCR, maximal OCR, and reserve OCR were significantlyincreased (p < 0.01). Besides, proton leak OCR and non-mitochondrial OCR were also increased, with no statistical difference compared with the control group (Fig. 5K,L). In summary, TERT silencing led to impaired mitochondrial function, increased ROS production, and decreased OCR, MMP, and SOD activity.

3.5 TERT Regulates the p53/PGC-1α Pathway

Telomere shortening leads to intracellular Ca2+ overload and dysfunction of mitochondria via the p53/PGC-1α pathway [7, 8, 18, 19]. To validate this pathway, we intervened the molecules on upstream of the regulatory axis. It is noteworthy that the expression of p53 was upregulated and the level of PGC-1α was downregulated in TERT-silenced cells (Fig. 6B,E). Conversely, TERT overexpression decreased p53 expression and increased PGC-1α expression in HL-1 cells (Fig. 6A,D). Subsequently, we treated HL-1 cells with the p53 agonist Tenovin-6 and inhibitor PFTα. The results showed that treatment with PFTα upregulated the expression of PGC-1α, while Tenovin-6 downregulated expression (Fig. 6C,F). These results suggest that TERT regulates the p53/PGC-1α pathway in atrial myocytes.

Fig. 6.

TERT regulates the p53/PGC-1α pathway. (A,D) WB in TERT-overexpressed cells. (B,E) WB in TERT-silenced cells. (C,F) WB after treatment with the p53 agonist Tenovin-6 and inhibitor PFTα. **p < 0.01 vs. Vector group; ##p < 0.01 vs. shNC group; &&p < 0.01 vs. Control group. TERT, telomerase reverse transcriptase; PGC-1α, peroxisome proliferator-activated receptor gamma coactivator 1-alpha.

3.6 PGC-1α Regulates Intracellular Ca2+ and Induces Electrical Remodeling

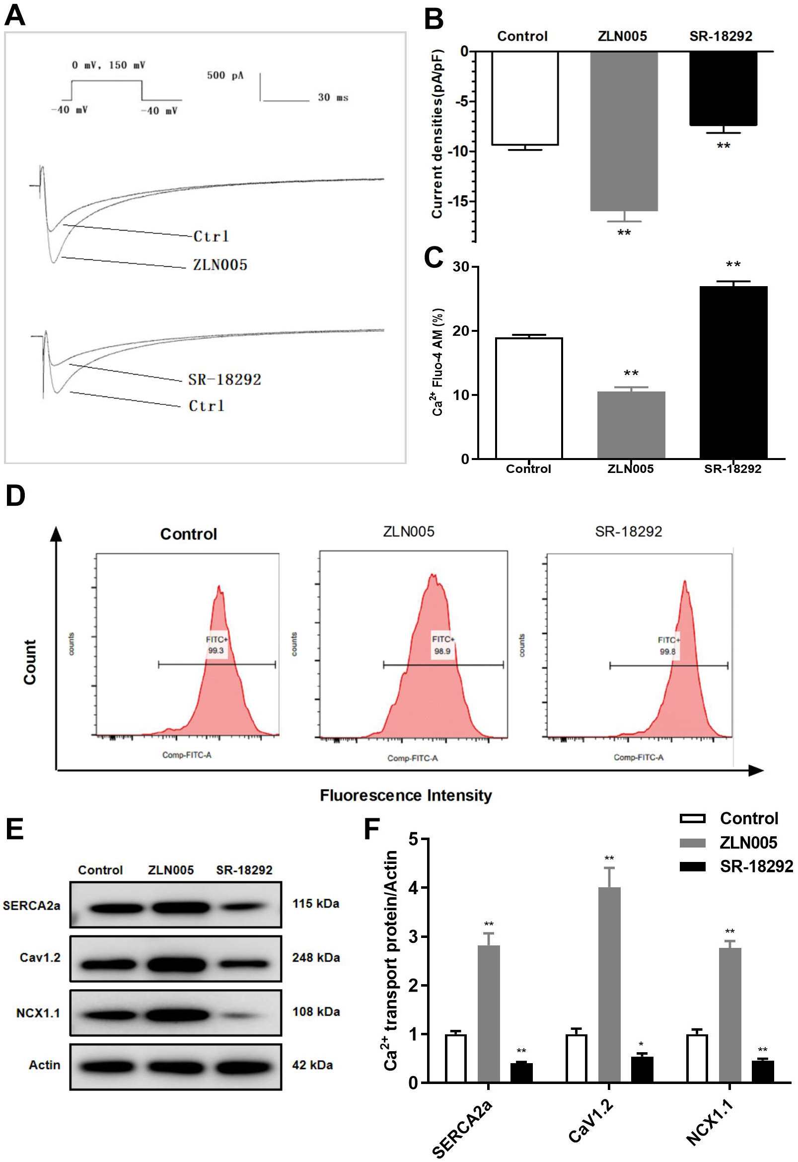
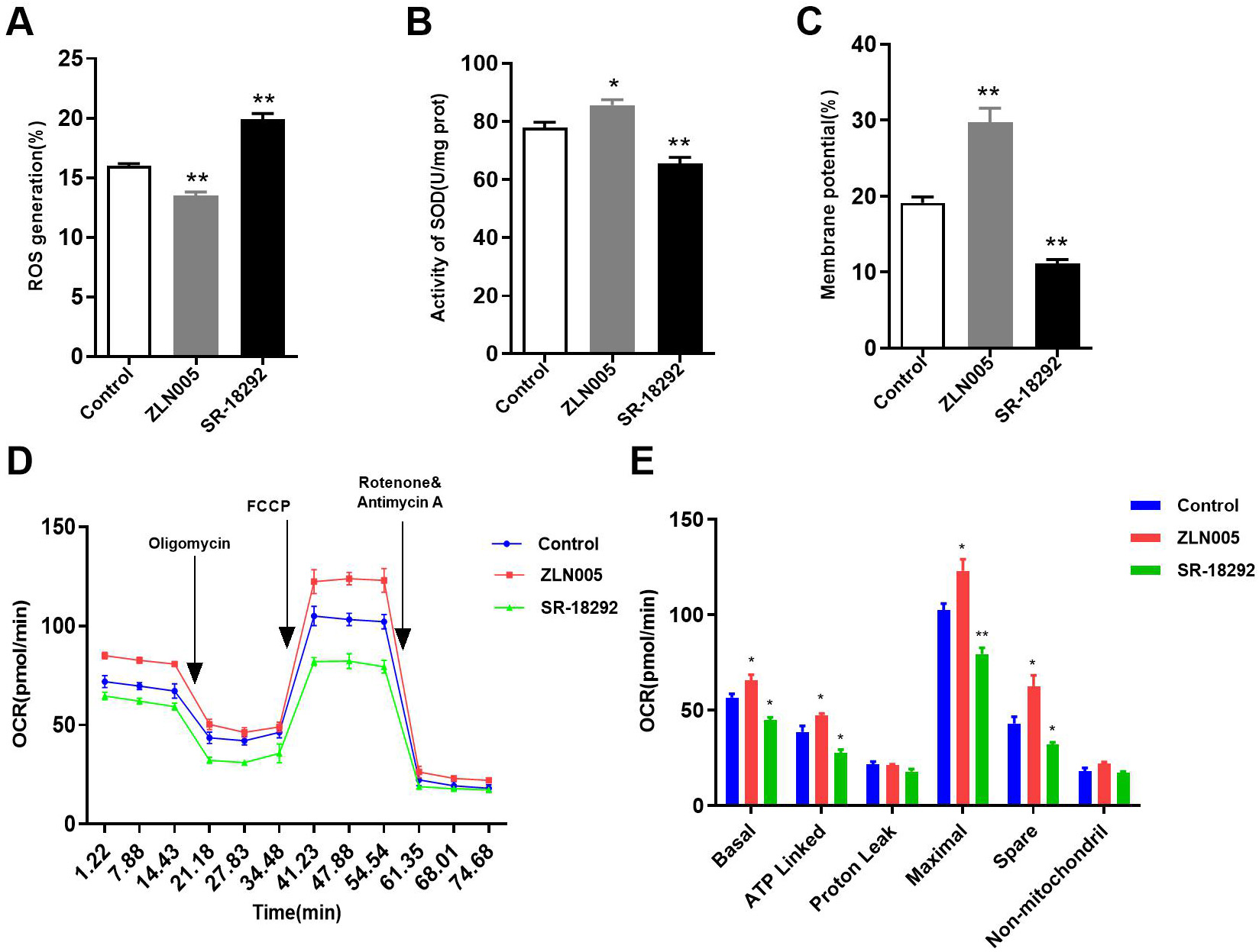
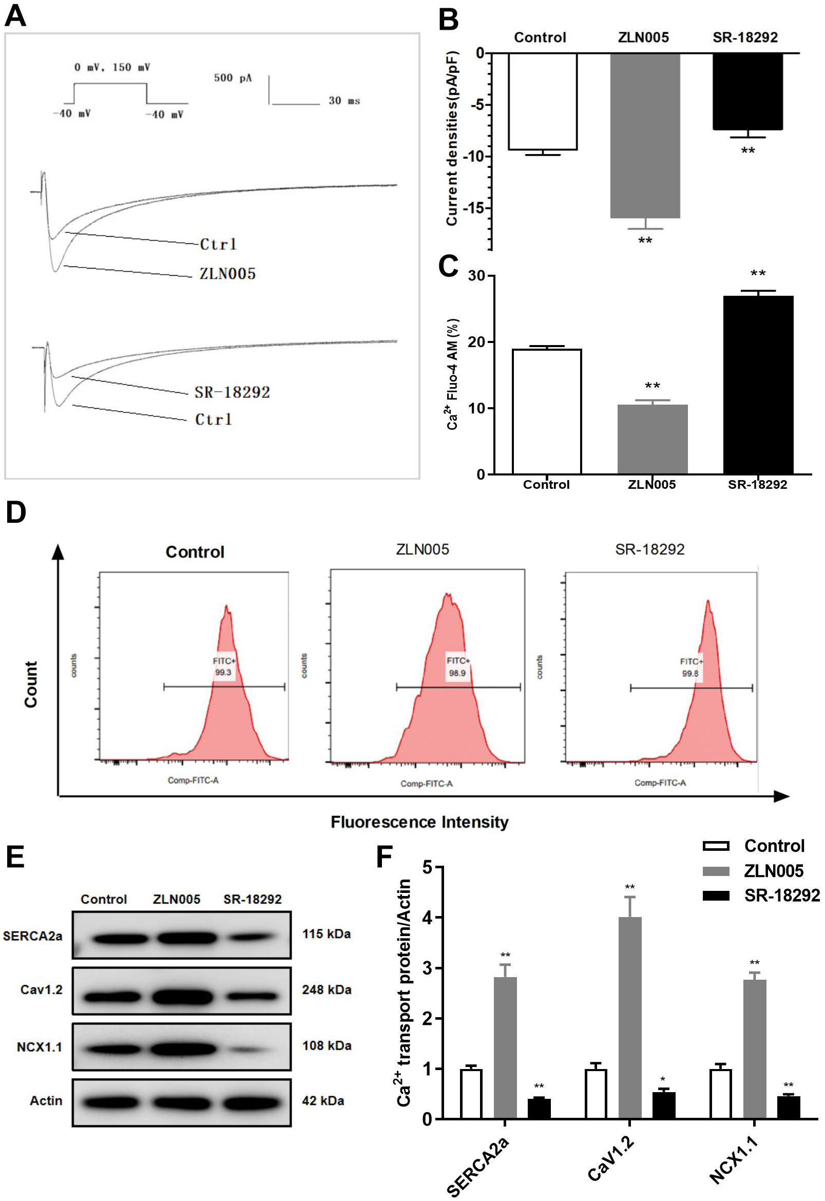
PGC-1α is known for its role in mitochondrial biosynthesis, but its effect on intracellular Ca2+ has been less studied. In this study, we treated HL-1 cells with the PGC-1α agonist ZLN005 and PGC-1α inhibitor SR-18292 to observe their effects on cellular electrophysiology, intracellular Ca2+, and Ca2+ transporters. The results showed that the SR-18292 led to decreased ICa,L, intracellular Ca2+ overload, increased ROS, and decreased MMP, OCR, and SOD activity. In addition, the expression of SERCA2a, CaV1.2, and NCX1.1 was downregulated (Figs. 7,8). However, ZLN005 treatment increased ICa,L (Fig. 7A,B) and decreased intracellular Ca2+ levels (Fig. 7C,D). Additionally, ZLN005 upregulated the expression of SERCA2a, CaV1.2, and NCX1.1 (Fig. 7E,F). Furthermore, we also found that ZLN005 reduced ROS levels and increased SOD activity, MMP, and OCR compared with the control group (Fig. 8). These results indicate that ZLN005 has similar effects as TERT overexpression, and coculture with SR-18292 resulted in similar effects as TERT silencing. Therefore, PGC-1α may be a new target for the treatment of cardiovascular diseases.

Fig. 7.

Effects of PGC-1α on ICa,L, intracellular Ca2+, and Ca2+ transporters. (A) Original record of ICa,L. (B) Role of PGC-1α on ICa,L current density. (C) Quantification of intracellular Ca2+. (D) Representative images of Ca2+ concentration detected by flow cytometry. (E,F) WB analyses of Ca2+ transporters. *p < 0.05, **p < 0.01 vs. Control group.

Fig. 8.

Effects of PGC-1α on mitochondrial function. (A) Role of PGC-1α on ROS. (B) Role of PGC-1α on SOD activity. (C) Role of PGC-1α on MMP. (D) The OCR curve of HL-1 cells treated with ZLN005 and SR-18292. (E) Effects of PGC-1α on the OCR. *p < 0.05, **p < 0.01 vs. Control group. ROS, reactive oxygen species; SOD, superoxide dismutase; MMP, mitochondrial membrane potential; OCR, oxygen consumption rate; FCCP, carbonyl cyanide 4-(trifluoromethoxy) phenylhydrazone; ATP, adenosine triphosphate.

4. Discussion

In this study, we demonstrated that TERT silencing led to intracellular Ca2+ overload, shortened APD, and decreased ICa,L, forming a critical electrophysiological basis for arrhythmias (Fig. 9). Conversely, TERT overexpression not only prevented the induction of arrhythmias but also appeared to reduce the risk of arrhythmia, suggesting its safety in treating cardiac diseases. Additionally, we established that TERT regulates intracellular Ca2+ homeostasis and mitochondrial function via the p53/PGC-1α pathway. Finally, we found that PGC-1α is a key downstream effector molecule of TERT, and for the first time, we explored the role of PGC-1α in atrial myocyte electrophysiology. We found that PGC-1α has potential as a novel target for arrhythmia intervention, such as in AF, suggesting that intervention for AF should not be limited to abnormal cation handling.

Fig. 9.

Schematic diagram of TERT on cell electrophysiology. TERT, telomerase reverse transcriptase; PGC-1α, peroxisome proliferator-activated receptor gamma coactivator 1-alpha; APD, action potential duration; ROS, reactive oxygen species; SOD, superoxide dismutase; SR, sarcoplasmic reticulum.

The therapeutic potential of TERT overexpression in various cardiac diseases has been recognized, but previous research has focused primarily on the effects on disease, and there are no reports on the effects of TERT on the electrophysiology of cardiomyocytes [9, 10, 11, 12, 13]. Our study, conducted on mouse atrial myocytes, demonstrated that TERT overexpression can improve cellular mitochondrial function, reduce intracellular Ca2+ accumulation, and prolong APD, indicating a potential for reducing arrhythmia risk. Chen et al. [34] found that growth differentiation factor 11 alleviated myocardial I/R injury by activating TERT and improving mitochondrial function, consistent with our findings. Similarly, Chatterjee et al. [12] observed that overexpression of TERT attenuated the cardiotoxic effects of doxorubicin, possibly through mitochondrial function enhancement. AF is a common age-related disease, the prevalence of which increases significantly with age, but its pathogenesis is not fully understood, with most studies showing an association with telomere shortening [1, 2, 35, 36]. It has been reported that telomere length and telomerase activity may serve as predictors of AF recurrence after radiofrequency ablation and as indicators of arrhythmias in patients with ischemic cardiomyopathy [35, 37]. Our findings indicate that TERT silencing can lead to the overloading of intracellular Ca2+, shortening of APD, amd decrease of ICa,L, which are crucial electrophysiological underpinnings for AF, suggesting an important role for TERT in age-associated AF.

TERT regulates intracellular Ca2+ homeostasis and mitochondrial function via the p53/PGC-1α pathway in HL-1 cells. Sahin et al. [8] observed that telomere shortening in mouse cardiomyocytes was accompanied by increased p53 protein expression and decreased PGC-1α expression, leading to mitochondrial oxidative stress and an increase in ROS generation. Those results led them to propose the “Telomere/p53/PGC-1α regulatory axis” concept [7], which has been verified by other studies [18, 38, 39]. Given that TERT is the rate-limiting enzyme of telomerase and directly determines telomere length, we hypothesized that TERT could regulate intracellular Ca2+ and mitochondrial function through the p53/PGC-1α pathway. Our findings support this hypothesis, revealing that TERT silencing upregulated p53 and downregulated PGC-1α. Treatment with the p53 agonist Tenovin-6 decreased PGC-1α expression, while TERT overexpression and PFTα treatment had the opposite effects. These results suggest that TERT may act through the p53/PGC-1α pathway.

PGC-1α can directly or indirectly reduce intracellular Ca2+ by inhibiting cellular oxidative stress [20, 21]. By contrast, p53 has the opposite effect on intracellular Ca2+ [40]. Birket et al. [41] found that PGC-1α knockdown mice had increased systolic Ca2+ and Ca2+ transients. Summermatter et al. [42] demonstrated that PGC-1α reduced Ca2+ release from the SR of skeletal muscle cells. Additionally, as a key regulator of mitochondrial function, PGC-1α also reduced oxidative stress by decreasing mitochondrial ROS production, thereby lowering intracellular Ca2+ levels [43]. In our study, we observed that TERT silencing led to intracellular Ca2+ overload by altering Ca2+ transporter protein expression and gated channel inactivation, shortening APD, and decreasing ICa,L, which culminated in the electrical remodeling of atrial myocytes. Taken together, our study confirms that TERT regulates intracellular Ca2+ homeostasis and mitochondrial function via the p53/PGC-1α pathway in HL-1 cells.

PGC-1α shows promise for treating heart diseases such as AF. PGC-1α is a key factor in mitochondrial energy metabolism. The disturbance of mitochondrial energy production will lead to abnormal electrical conduction and Ca2+ imbalance, which will directly lead to the reduction of ATP production, slow down the local electrical signal conduction in the myocardium, enhance the heterogeneity, and promote the occurrence of AF. In addition, insufficient ATP synthesis will also affect the opening of ion channels, such as the Na+/K+ pump and ATP-dependent Ca2+ pump, leading to intracellular Ca2+ overload and promoting the occurrence and maintenance of AF [32]. By comparing the preoperative and postoperative serum PGC-1α levels of patients with coronary artery bypass graft surgery (CABG), Jeganathan et al. [44] found that the PGC-1α level in patients with postoperative AF was significantly lower than that before surgery (p = 0.002), suggesting that serum PGC-1α level can be used as a predictor of new-onset AF after CABG. We previously found that the serum level of PGC-1α was lower in patients with AF than in controls in an elderly male population [36]. Li et al. [45] found that the PGC-1α agonist ZLN005 protected cardiomyocytes from high glucose-induced cytotoxicity in neonatal mouse cardiomyocytes. Liu et al. [46] found in human pluripotent stem cell-derived cardiomyocytes that treatment with ZLN005 could upregulate the expression of mitochondrial function-related genes and promote energy metabolism, while improving cellular Ca2+ handling capacity and enhancing intercellular connectivity. Xu et al. [47] confirmed in PC12 cells and rats that ZLN005 can upregulate the expression of antioxidant genes SOD1 and heme oxygenase 1, improve the activity of SOD, and effectively improve neuronal damage caused by ischemia. However, treatment of AF with PGC-1α has not been reported. In our study, we found that PGC-1α inhibitors cause intracellular Ca2+ overload and impaired mitochondrial function in atrial myocytes, leading to electrical remodeling, a result similar to the effect of TERT silencing. By contrast, PGC-1α agonists exerted opposite effects. These findings offer theoretical support for the feasibility of PGC-1α interventions in AF treatment.

This study had several potential limitations worth noting. First, while studying cellular Ca2+ homeostasis, our focus was on changes in the expression of Ca2+ transporters without assessing their activity, which are susceptible to external environmental factors. Second, our discussion of mechanisms primarily revolved around Ca2+ dynamics; however, other ions such as K+ and Na+ also warrant further exploration. Finally, this study was only conducted at the cellular level, and the findings were not validated in animal experiments. Since in vivo experiments are influenced by more factors than in vitro, the effectiveness and mechanisms need to be further explored.

5. Conclusions

In this study, we found that TERT regulated intracellular Ca2+ homeostasis and mitochondrial function via the p53/PGC-1α pathway in HL-1 atrial myocytes, which might be one mechanism of age-related AF. Additionally, we confirmed that TERT overexpression was safe and did not increase the risk of arrhythmia. Finally, we verified the effects of PGC-1α on intracellular Ca2+ and expression of the Ca2+ transporter protein in vitro. The results suggest that PGC-1a might be a novel target for AF and intervention for AF should not be limited to abnormal cation handling.

Abbreviations

TERT, telomerase reverse transcriptase; APD, action potential duration; ICa,L, L-type calcium currents; MMP, mitochondrial membrane potential; OCR, oxygen consumption rate; ROS, reactive oxygen species; AF, atrial fibrillation; CHD, coronary heart disease; I/R, ischemia/reperfusion; PGC-1, peroxisome proliferator-activated receptor gamma coactivator-1; WB, western blot; AP, action potential; APA, action potential amplitude; RMP, resting membrane potential; FCCP, carbonyl cyanide 4-(trifluoromethoxy) phenylhydrazone; shRNA, small hairpin RNA; SOD, superoxide dismutase; SR, sarcoplasmic reticulum.

Availability of Data and Materials

The original contributions presented in this study are included in the article/supplementary material, and further inquiries can be directed to the corresponding author.

Author Contributions

CL, KL, QX, and YL designed the research study. ZX, YC, DL, JF, NL and XW performed the research. YC, SG and QX analyzed the data. CL, ZX, QX and YL wrote the manuscript. All authors contributed to editorial changes in the manuscript. All authors read and approved the final manuscript. All authors have participated sufficiently in the work and agreed to be accountable for all aspects of the work.

Ethics Approval and Consent to Participate

Not applicable.

Acknowledgment

Not applicable.

Funding

This research was funded by National Nature Science Foundation of China (82200366, 82370327), Beijing Nova Program (20220484020), Young Talent Project of Chinese PLA General Hospital (20230433).

Conflict of Interest

The authors declare no conflict of interest.

Supplementary Material

Supplementary material associated with this article can be found, in the online version, at https://doi.org/10.31083/j.fbl2907263.

References

Publisher’s Note: IMR Press stays neutral with regard to jurisdictional claims in published maps and institutional affiliations.