Academic Editor

Article Metrics

  • Fig. 1.

    View in Article
    Full Image
  • Fig. 2.

    View in Article
    Full Image
  • Fig. 3.

    View in Article
    Full Image
  • Fig. 4.

    View in Article
    Full Image
  • Fig. 5.

    View in Article
    Full Image
  • Fig. 6.

    View in Article
    Full Image
  • Information

  • Download

  • Contents

Abstract

Background: Metastasis is one of the principal reasons of cancer mortality from hepatocellular carcinoma (HCC). The goal of our investigation was to examine the mechanism by which arsenic sulfide (As4S4) represses the metastasis of HCC. Methods: The cell counting kit-8 (CCK-8) assay was conducted to observe cell viability of HCC cell lines HepG2 and Hep3B following As4S4 treatment, and their metastasis was studied using the wound-healing and transwell assays. HCC-induced angiogenesis of human umbilical vein endothelial cells (HUVEC) was assessed by tube formation assay. Enzyme-linked immunosorbent assay (ELISA), western blot, quantitative polymerase chain reaction and immunofluorescence staining were utilized to evaluate key molecules involved in metastasis, including hypoxia-inducible factor 1α (HIF-1α), vascular endothelial growth factor (VEGF), Vimentin, N-cadherin and E-cadherin. Results: As4S4 suppressed the proliferation, migration and invasion of HepG2 and Hep3B cell lines in a concentration-dependent pattern, and inhibited HCC cell-induced angiogenesis of HUVEC in the tube formation assay. Treatment with As4S4 also decreased the expression of crucial elements involved in the metastasis of HCC cells, including HIF-1α and VEGF, while reducing epithelial–mesenchymal transition, as shown by Western blot, ELISA and immunofluorescence staining. Conclusions: Overall, results above indicate that As4S4 suppresses the metastasis of HCC cells via the HIF-1α/VEGF pathway.

1. Introduction

Hepatocellular carcinoma (HCC) is the fifth most common cancer and accounts for a significant proportion of cancer-associated deaths around the world. Moreover, the incidence and mortality of HCC have been increasing in recent decades [1]. Treatments for HCC are diverse and include immunotherapy, liver transplantation, surgical resection, molecular targeted therapy, transcatheter arterial chemoembolization (TACE), radiotherapy, and chemotherapy [2]. The past few decades have witnessed advances from basic research to clinical translation in HCC. Nevertheless, the prognosis remains poor owing to low surgical resection rates, high rates of relapse, and rapid progression [3]. In light of this, the identification of novel therapeutic strategies for HCC is imperative.

Numerous studies have highlighted epithelial–mesenchymal transition (EMT) as the key mechanism responsible for progression of solid tumors such as colon, breast, liver and lung cancers [4, 5, 6]. Indeed, accumulating evidence suggests that EMT in liver carcinogenesis is a multistep process which is involved in cancer invasion and migration. The EMT phenotype is feartured by downregulation of epithelial cell-cell adhesion molecule E-cadherin, and upregulation of mesenchymal-associated biomarkers like N-cadherin and Vimentin [6]. Moreover, the formation of new blood vessels from pre-existing vasculature, serves major roles in the growth, invasion, and metastasis of HCC, which is a highly vascularized tumor type. Notably, vascular endothelial growth factor (VEGF), tightly related to HCC, acts as a crucial mediator during various HCC biological processes such as invasion, metastasis, and angiogenesis [7, 8]. It is also worth noting that hypoxia-inducible factor 1α (HIF-1α) binds to the promoter of VEGF, leading overexpression of VEGF and subsequent angiogenesis [9]. HIF-1α is produced by the response of hypoxia directly and is correlated with HCC recurrence and metastasis after initial treatment [10]. Moreover, HIF-1α can initiate hypoxia-induced EMT and metastasis by transcriptionally regulating EMT-associated elements, such as E-cadherin, and Vimentin [11]. Therefore, anti-angiogenesis via the blockade of the HIF-1α/VEGF pathway may represent an effective therapeutic strategy against HCC and an alternative to conventional therapy.

Arsenic compounds are active ingredients in traditional Chinese medicine. They have been applied extensively and are receiving increased attention due to significant breakthroughs in the field of leukemia treatment. FDA has approved arsenic trioxide (ATO) for its striking efficacy in treating acute promyelocytic leukemia (APL) [12]. Recent studies have indicated that repurposing of ATO could rescue structural p53 mutations and thus be widely applicable for personalized cancer therapies [13]. Compared with ATO, arsenic sulfide (As4S4) has the advantages of being relatively safe, abundant, and orally administrated. Recent investigations in solid tumors such as gastric cancer, colon cancer and osteosarcoma also support the usage of As4S4 [14, 15, 16]. Previous studies indicated that As4S4 reduced the migration and invasion of several types of solid tumors [17]. Specifically, our group has reported that As4S4 induces double strand DNA breaks (DSB) through nuclear factor of activated T-cells (NFATc3) for cell death by the upregulated expression of RAG1 [18]. However, the specific underlying mechanism has not been completely understood.

For our current investigation, we identified the impact of As4S4 on the viability of HepG2 and Hep3B HCC cells and normal hepatocyte cell L02. Our results indicate that As4S4 supppresses the migration and invasion of HCC. The antimetastatic effect in HCC of As4S4 was first described by our experiments. Subsequently, we revealed that suppression effect of As4S4 was mediated by the HIF-1α/VEGF pathway. In a word, these experimental results conclude that As4S4 exerts its anticancer effect in HCC cells through the HIF-1α/VEGF pathway.

2. Materials and Methods
2.1 Cell Culture and Reagents

Human hepatocellular carcinoma cells (HepG2 and Hep3B) and human umbilical vein endothelial cells (HUVEC) were acquired from the National Collection of Authenticated Cell Cultrures (Shanghai, China). Normal hepatocyte cell L02 (Pricella, Wuhan, Hubei, China) was also prepared for experiments. HepG2, Hep3B, L02, and HUVEC cells were incubated in DMEM (Hyclone, Logan, UT, USA) containing 1% penicillin streptomycin (Hyclone, Logan, UT, USA) and 10% fetal bovine serum (FBS) (Hyclone, Logan, UT, USA). The cells were incubated with 5% CO2 at 37 °C and were mycoplasma free (Mycoalert Mycoplasma Detection Kit, Lonza, Switzerland). The study was carried out in accordance with the guidelines of the Declaration of Helsinki and approved by the Ethics Committee of Xin Hua Hospital, School of Medicine, Shanghai Jiao Tong University. Before purchasing, all cell lines were authenticated by each supplier. Highly purified As4S4 was obtained by the Shanghai Jiaotong University (China). The purity of As4S4 was confirmed to be >98.0% by repeated X-ray powder diffraction analysis (Institute of Geology and Mineral Resources, Xi’an, Shannxi, China). Highly purified realgar was dissolved in DPBS (C14190500CP, Thermo Fisher Scientific, Waltham, MA, USA) and sterilized by filtration [19]. Antibodies for VEGF (sc-7269) and N-cadherin (sc-8424) were acquired from Santa Cruz (Santa Cruz, CA, USA), antibodies against E-cadherin (96743SF), Snail (3879S), Notch1 (3608S), β-tubulin (2128S), Hes1 (11988S) and c-Myc (18583S) were acquired from Cell Signaling Technology (Danvers, MA, USA) and antibody against HIF-1α (A22041), and Vimentin (A19607) were acquired from Abclonal (Wuhan, Hubei, China).

2.2 CCK-8 Assay

The proliferation of cells was detected utilizing the cell counting kit-8 (CCK-8) kit. In brief, HCC and HUVEC cells were suspended. Afterward, HCC cells were incubated with various doses of As4S4. HUVEC cells were treated with conditioned medium from As4S4 treated HCC cells. CCK-8 reagent was then added for 2 h in darkness, and absorbance was assessed at 450 nm with microplate reader EL 800 (Bio-TEK, Wenusky, VT, USA). Cells incubated in DMEM without any treatment were used as the control.

2.3 Wound Healing Assay

Cells were plated in 6-well plates and grown until 90–100% confluence was reached. The monolayers were scraped using a 200 µL sterile pipette tip, and detached cells were then removed by rinsing in PBS (WB6018, Biotechwell, Shanghai, China). This experiment was conducted using serum-free DMEM for cell culture for 24 h at 37 °C. The cell migration distance was observed and photographed under a microscope to assess the speed of wound closure. Each independent experiment was replicated for three times.

2.4 Transwell Assay

After pretreatment of As4S4 for 24 h, HCC cells (1.5 × 105 cells per well) were harvested and seeded into the upper chamber. DMEM medium with 10% FBS was placed in the lower chamber. Approximately 24 h later, the chambers were first fixed with 4% paraformaldehyde (C01-06002, Bioss, Beijing, China) for 0.5 h and then stained with 0.1% crystal violet (60505ES25, Yeasen, Shanghai, China) for 20 min.

2.5 Tube Formation Assay

Matrigel (Biotechwell, Shanghai, China) was added to plates and cultured for 2 h in 37 °C to solidify. Conditioned medium was collected from HCC cells that had been treated with different concentration of As4S4 for 24 h. HUVECs were seeded onto the Matrigel in culture medium and incubated for 6 h with the conditioned medium at 37 °C. Tube formation was photographed by a microscope.

2.6 ELISA

Cells were planted into 6-well plates (1.0 × 105 cells per well) and stimulated with different concentrations of As4S4 for 24 h. The culture medium supernatant was then collected after centrifugation and stored at –80 °C. According to commonly used procedures, the VEGF content was detected utilizing enzyme-linked immunosorbent assay (ELISA) (CSB-E11718h, Cusabio, Wuhan, Hubei, China).

2.7 Quantitative Polymerase Chain Reaction (qRT-PCR)

As instructions for use indicated, total ribonucleic acid (RNA) was extracted from cells utilizing TRIzol reagent (15596018, Invitrogen, Waltham, MA, USA). The RNA quantity was measured using a NanoDrop ND-1100 (NanoDrop Technologies). Only samples with A260/A280 ratio ranging from 1.8 to 2.0 were considered as pure RNA. RNA was reverse-transcribed into complementary DNA (cDNA) using the PrimeScriptTM kit (Takara, Shiga, Japan). GAPDH was utilized as the internal control for messenger RNA (mRNA) quantification. All samples were run in triplicate. The primer sequences was presented in Table 1.

Table 1.Primer sequences for qRT-PCR.
Gene name Prime sequence (5′-3′) PCR condition
VEGF 40 cycles
Forward 5′-CTACCTCCACCATGCCAAGT-3′ Denaturation (15 sec, at 95 °C)
Reverse 5′-AGCTGCGCTGATAGACATCC-3′
FGF2 Annealing (15 sec, at 60 °C)
Forward 5′-GGAGAAGAGCGACCCTCAC-3′
Reverse 5′-AGCCAGGTAACGGTTAGCAC-3′
PDGFA
Forward 5′-GGCACTTGACACTGCTCGT-3′
Reverse 5′-GCAAGACCAGGACGGTCATTT-3′
GAPDH Extension (45 sec, at 72 °C)
Forward 5′-GGAGGAGTGGGTGTCGCTGT-3′
Reverse 5′-GTGGACCTGACCTGCCGTC-3′
2.8 Western Blot Analysis

Protein was extracted from HCC cells by lysis with radioimmunoprecipitation assay (RIPA) buffer from Yeasen (China) and measured using the bicinchoninic acid assay. We used sodium dodecyl sulfate polyacrylamide gel electrophoresis (SDS-PAGE) (20315ES05, Yeasen, Shanghai, China) to separate the protein samples and transferred the protein onto PVDF membranes (FFP24) from Millipore (Beyotime, Shanghai, China). Membranes were first blocked in 5% skim milk powder in PBS (Phosphate Buffered Saline) with 0.1% Tween-20 at 37 °C for 2 h. They were then incubated with primary antibodies overnight at 4 °C. Secondary antibodies conjugated with horseradish peroxidase (Beyotime, Shanghai, China) were incubated with membranes at 37 °C for 1 h. Targeted proteins were visualized utilizing enhanced chemiluminescence reagent (Millipore, Burlington, MA, USA) and photographed utilizing Amersham ImageQuant 800 (Cytiva, Tokyo, Japan).

2.9 Immunofluorescence (IF)

HCC cells were seeded onto coverslips and treated with As4S4. 4% paraformaldehyde (PFA) was used to fix cells at 4 °C for 0.5 h. Next, cells were permeabilized in 0.1% Triton X-100 (20107ES76, Yeasen, Shanghai, China) for 0.5 h and treated with blocking buffer (PBST containing 3% goat serum, Biotechwell, Shanghai, China) at 37 °C for 1 h. The appropriate primary antibodies against VEGF (1:150) and HIF-1α (1:100) were then incubated with coverslips at 4 °C overnight. This was followed by incubation with fluorescent-conjugated secondary antibodies (1:1000) at 37 °C for 2 h. DAPI was utilized for nuclear staining. Finally, the cells were photographed using a fluorescence microscope.

2.10 Statistical Analysis

All data are shown as means ± standard errors of means and were conducted utilizing the Statistical Product and Service Solutions (SPSS) v22.0 (IBM Corporation., Armonk, NY, USA). For all tests, p < 0.05 was considered statistically significant.

3. Results
3.1 As4S4 Inhibits the Proliferation of HCC Cells

Chemical structure of As4S4is shown in Fig. 1A. Normal hepatocyte cell L02 and HCC cells received various concentrations of As4S4 (0, 1, 3, 5, 10, 15, and 20 µM) to detect its anticancer influence. The results showed that arsenic sulfide caused a progressive decrease in HCC cell proliferation in a dose-& time-dependent pattern, but not on L02 cell (Fig. 1B,C). To further investigate the impact of As4S4 on proliferation, we treated HepG2 and Hep3B with 5-FU (5-fluorouracil), sorafenib, and DDP (cisplatin), which were widely used on HCC (Fig. 1D). The DPBS group was regarded as a negative control.

Fig. 1.

As4S4 decreases the viability of HCC cells. (A) The chemical structure of As4S4. (B) The cytotoxicity of As4S4 was evaluated against HepG2, Hep3B, and L02 for 24 h. (C) HepG2 and Hep3B cells were treated with As4S4 for 24, 48, or 72 h at different concentrations (0, 1, 3, 5, 10, 15, and 20 µM) and the cell viability detected by the CCK-8 assay. (D) HepG2 and Hep3B cells were treated with DPBS, arsenic sulfide (5 µM), 5-FU (5-fluorouracil, 20 µg/mL), sorafenib (6 µM), and DDP (cisplatin, 8 µg/mL) for 24 h. (E) The effect of conditioned medium from A4S4-treated HCC cells on the proliferation of HUVECs was evaluated by the CCK-8 assay.

We next used the CCK8 assay to determine whether As4S4 also inhibits the proliferation of HUVECs. Conditioned medium from HCC cells exposed with different concentration of As4S4 for 24 h was collected and incubated with HUVECs in culture medium. However, the CCK-8 assay revealed that cell proliferation didn’t show significant difference between A4S4-treated and control cells (p 0.05) (Fig. 1E). Hence, the results showed that As4S4 had no discernible impact on the proliferation of HUVECs in vitro.

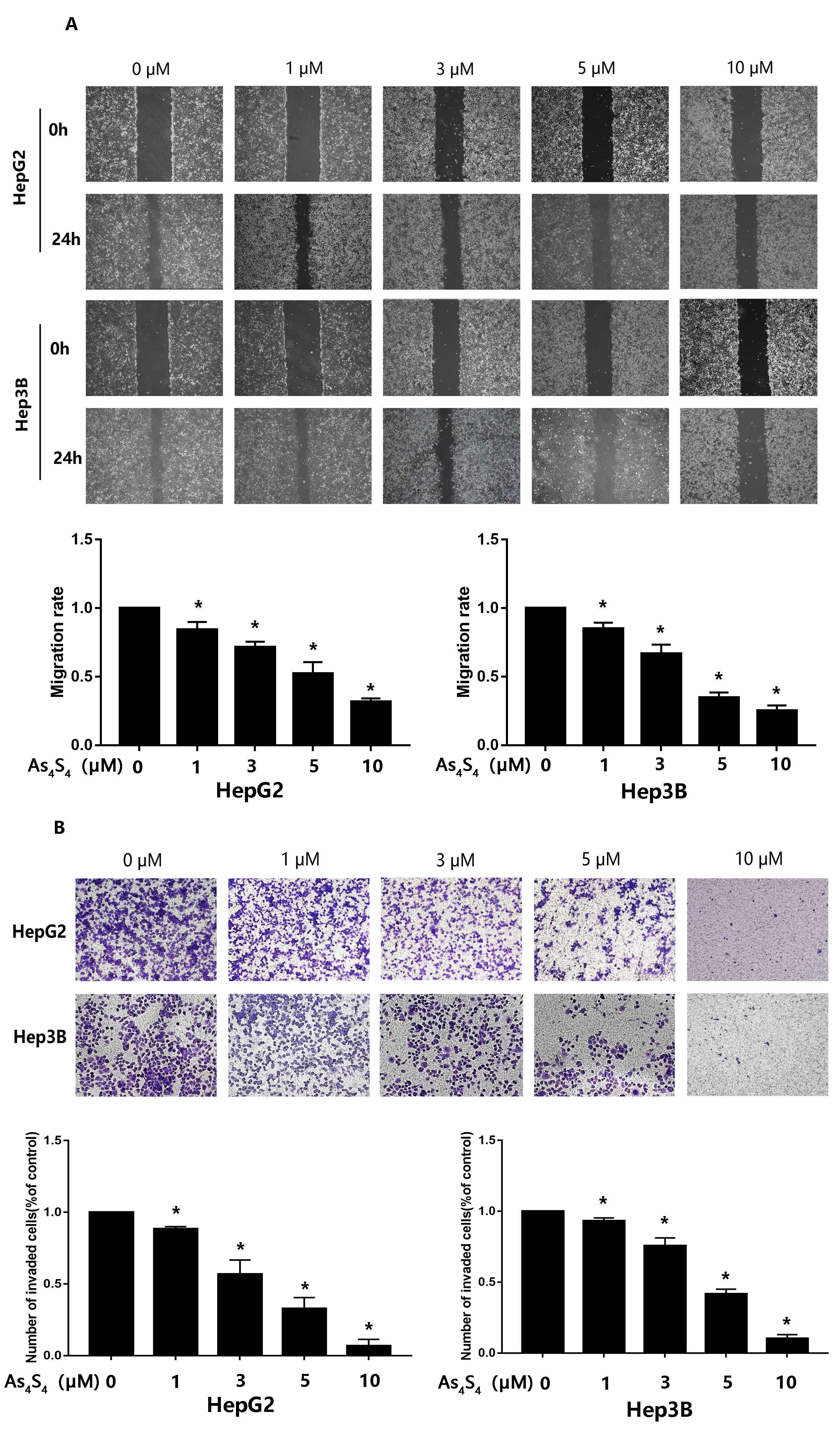
3.2 As4S4 Inhibits Migration and Invasion by HCC Cells

To determine whether As4S4 influences the migration and invasion of HCC, we conducted wound-healing and transwell invasion assay. As shown in Fig. 2, As4S4 conspicuously inhibited both the migration and invasion of HCC.

Fig. 2.

As4S4 represses the migration and invasion of HCC cells. (A) HepG2 and Hep3B cells were treated with different concentration of As4S4 (0, 1, 3, 5, and 10 µM) for 24 h. The wound healing assay was conducted to test the effect of As4S4 on the migration of HCC cells. , p < 0.05 compared with the control group. (B) The influence of As4S4 on the invasive ability of HCC cells was evaluated by transwell. Cells were seeded into the inner chamber and treated with different concentrations of As4S4 (0, 1, 3, 5, and 10 µM) for 24 h. The histogram shows the average number of cells that had invaded per field. *, p < 0.05 compared with control group.

3.3 As4S4 Reverses EMT in HCC Cells

EMT is a crucial stage in the growth of tumors as it confers migratory and invasive properties to cancer cells, thus eventually leading to metastasis. To evaluate the effect of As4S4 on EMT, we examined EMT-associated biomarkers via Western blot. The expression of epithelial biomarkers such as E-cadherin upregulated in a dose-dependent manner following exposure to increasing concentrations of As4S4 for 24 h, compared to the control. In contrast, the expression of mesenchymal-associated biomarkers such as N-cadherin, Vimentin and Snail reduced (Fig. 3).

Fig. 3.

The impact of As4S4 on expression of EMT-related markers. (A) HepG2 and Hep3B cells were pretreated with increasing concentrations of As4S4 for 24 h. Western blot assay was then used to evaluate protein expression levels for E-cadherin, N-cadherin, Snail and Vimentin. GAPDH was used as the loading control. (B) Detailed quantitative results of Western blot were gathered. *, p < 0.05 compared with control group.

3.4 As4S4 Inhibits HCC-Induced Tube Formation by HUVECs

HCC is a hypervascular tumor and angiogenesis is critical for its growth, metastasis, and neoplastic progression. To assess the anti-angiogenic potency of As4S4, HUVECs were incubated in culture medium from As4S4-treated HCC cells. Tube formation was visualized using microscope photography. Conditioned medium derived from A4S4-treated HCC cells was found to significantly reduce the angiogenic capacity of HUVECs (Fig. 4A). We hypothesized that the anti-angiogenic effect of As4S4 on HCC cells contributed to the above phenomenon. To explore possible molecular mechanism of this anti-angiogenic activity, we detected the expression of angiogenesis-related factors produced by As4S4-treated HCC cells, including VEGF, PDGFA, and FGF2. Quantitative real-time polymerase chain reaction revealed that VEGF expression was evidently decreased compared to that of the other factors (Fig. 4B). Since VEGF is a pivotal activator of angiogenesis-related pathways, we utilized ELISA to measure VEGF levels in the conditioned medium of HCC. As4S4 was found to significantly reduce the secretion of VEGF from HCC in a concentration-dependent pattern (Fig. 4C).

Fig. 4.

Effect of As4S4 on HCC-induced tube formation by HUVECs. (A) The culture medium from HepG2 and Hep-3B cells treated with the indicated concentrations (0, 1, 3, 5, and 10 µM) of As4S4 for 24 h was collected. It was then applied to HUVECs for analysis of angiogenesis with the tube formation assay. (B) HCC cells were treated with 5 µM As4S4 for 24 h. Quantitative real-time polymerase chain reaction assay was then used to measure the cellular mRNA expression of VEGF, PDGFA, and FGF2. (C)VEGF protein secreted from HCC cells into the culture medium was analyzed by ELISA. *, p < 0.05 compared with control group.

3.5 As4S4 Inhibits the HIF-1α/VEGF Pathway in HCC

The HIF-1α/VEGF pathway is a crucial regulator of tumor angiogenesis and metastasis. We therefore investigated the impact of As4S4 on VEGF and HIF-1α expression in HCC cells using immunofluorescence staining. As depicted in Fig. 5A, As4S4 reduced the expression of both HIF-1α and VEGF. Western blot also represented clearly that reduced expression of VEGF and HIF-1α proteins were consistent with the immunofluorescence staining (Fig. 5B). Notch signaling is a highly conserved intercellular signaling pathway that serves a pivotal role in the modulation of HIF-1α [20]. To determine whether the prohibition of VEGF expression by As4S4 was mediated by blockade of the Notch pathway, we detected the protein levels of Notch-1, Hes-1 and c-Myc in HCC cells by Western blot (Fig. 5B). These results showed that Notch-1, c-Myc and Hes-1 expression were all downregulated following treatment with As4S4.

Fig. 5.

Effect of As4S4 on the expression of HIF-1α, VEGF, and the Notch pathway. (A) Immunofluorescence assays for the expression of HIF-1α and VEGF proteins in HepG2 and Hep3B cells treated with or without 5 µM As4S4 for 24 h. (B) Western blot was utilized to detect HIF-1α, VEGF and Notch pathway protein expression in HCC cells pretreated with various concentrations of As4S4.

A previous study showed that CoCl2 is a hypoxia mimetic that stabilizes HIF-1α and the expression of hypoxia-associated responsive biomarkers [21]. We examined the increase of HIF-1α in HCC cells after incubation with a 200 µM dose of CoCl2 for 24 h. The results represented that CoCl2 treatment clearly increased the levels of HIF-1α, VEGF, E-cadherin, Vimentin, c-Myc and Hes-1 (Fig. 6). However, as shown in Fig. 6, these increases were suppressed by As4S4. In order to confirm whether the inhibition of metastasis by As4S4 owed to the HIF-1α/VEGF/Notch/EMT pathway, HepG2 and Hep3B cells were pretreated with various doses of As4S4 or DAPT for 24 h. The cells were then analyzed to determine the expression of HIF-1α, VEGF, E-cadherin, Vimentin, c-Myc and Hes-1 proteins by western blot. As4S4, DAPT (a specific inhibitor of Notch receptor cleavage), and the combination of As4S4 and DAPT were shown to inhibit CoCl2-mediated expression of HIF-1α, VEGF and the representative EMT markers of E-cadherin and Vimentin (Fig. 6). These results indicate that As4S4 can suppress angiogenesis by blocking activation of the HIF-1α/VEGF/Notch/EMT pathway.

Fig. 6.

As4S4 and DAPT inhibit EMT via the HIF-1α/EMT/Notch pathway. (A) HepG2 and Hep3B cells were treated with 5 µM As4S4 for 24 h. The expression of HIF-1α, VEGF, E-cadherin, Vimentin, c-Myc and Hes-1 proteins were evaluated by western blot assay. β-tubulin was used as the loading control. (B) Detailed quantitative results of Western blot were gathered. *, p < 0.05 compared with control group.

4. Discussion

Characterized by its high rates of mortality, recurrence, and metastasis, HCC is a major contributor of disability-adjusted life-years in cancer patients, accounting for 28% of the overall burden worldwide [22]. Metastasis is a multistep cellular process which involves adhesion, migration, invasion and angiogenesis. There is currently an unmet medical need for effective treatments that target EMT and angiogenesis in metastatic cancers [23]. Arsenic compounds have shown impressive anti-neoplastic activity, both in vitro and in vivo. A previous experiment suggested that As4S4 suppressed cell invasion, metastasis and EMT in gastric cancer through the increased expression of miR-4665-3p [24]. Importantly, As4S4 can enhance the action of BET (Bromodomain and Extraterminal) inhibitors on EMT in gastric and colon cancer cells through mitochondrial-mediated induction of apoptosis [16]. Nevertheless, few scholars have explored the inhibitory impacts of As4S4 on HCC metastasis. The present study show that As4S4 inhibits the migration and invasion of HCC in a dose-dependent pattern, just like inhibiting HCC-induced angiogenesis. Furthermore, we investigated the molecular mechanism that underlies the anti-metastatic properties of As4S4, which appears to involve suppression of the HIF-1α/VEGF pathway, angiogenesis, and EMT.

Other researches have implicated the pivotal role of EMT in the metastasis and invasion of tumor cells [25]. Indeed, once detached from the primary sites to the metastatic sites, the migration of tumor cells has been proposed as the first step in metastasis [26]. E-cadherin plays a major role in epithelial cell adhesion [27], with the reduce of E-cadherin rendering cells more motile and invasive. Indeed, decreased E-cadherin expression is related to poor prognosis of HCC patients [28]. In the present research, As4S4increased expression of N-cadherin and vimentin and attenuated the expression of E-cadherin, suggesting that it can significantly inhibit the EMT process in HCC.

Angiogenesis facilitates tumor progression and metastasis, while providing adequate nutrition and oxygen for the tumor cells. As a common feature in solid tumors, hypoxia leads to the induction of angiogenesis through the pivotal mediator of HIF. HIF1 is a heterodimer consisting of two subunits: HIF1α and HIF1β [29]. Overexpression of HIF-1α in tumor tissue is significantly correlated with metastasis, poor prognosis, and resistance to treatment [30]. HIF-1α also promotes invasiveness and EMT in many cancer types [31]. Previous studies have shown that HIF-1α was strongly associated with Vimentin expression, but negatively correlated to E-cadherin expression. VEGF is transcriptionally activated by HIF-1α and positively regulates angiogenesis [32], while aberrant activation of Notch signaling is associated with angiogenesis, metastasis and EMT [33]. Hypoxia activates Notch1 to promote EMT in the tumor microenvironment via transcriptional factors such as HIF-1α [34]. Our present study indicates that As4S4 plays a vital role in blocking HIF-1α and VEGF signaling pathways directly in HCC cells, thereby attenuating hypoxia-induced angiogenesis. To the best of our knowledge, this is the first report showing that As4S4 inhibits not only the migration and invasion of HCC but also HCC-induced angiogenesis, which showed no noticeable cytotoxicity at relatively low concentrations.

5. Conclusions

Taken together, our study has identified a therapeutic approach for hypervascular and highly metastatic liver cancer. As4S4 was proven to suppress the metastasis of HCC by inhibiting tumor cell invasion, migration, and angiogenesis through the HIF-1α/VEGF pathway. Collectively, results above suggest that As4S4 may be a safe and effective antitumor agent against highly metastatic HCC and should be considered as a potential drug candidate in further clinical trials.

Availability of Data and Materials

Data supporting the findings of this study are available from the corresponding author upon reasonable request.

Author Contributions

SC and SL designed the research study. SL and YC designed and performed most of the experiments, analyzed data, and prepared the manuscript as leading authors. TK, CZ and ZF conducted the statistical analysis of data and contributed to editing and commented on the article. SC disupervised the project. All authors contributed to editorial changes in the manuscript. All authors read and approved the final manuscript. All authors have participated sufficiently in the work and agreed to be accountable for all aspects of the work.

Ethics Approval and Consent to Participate

Only human cancer cell lines were used in this study. No ethics approval and consent to participate was therefore relevant.

Acknowledgment

Not applicable.

Funding

This work was supported by the National Natural Science Foundation of China (Grant no. 81874353 and 82074074) and Beijing Science and Technology Innovation Medical Development Foundation (Grant no. KC2021-JX-0186-126).

Conflict of Interest

The authors declare no conflict of interest.

References

Publisher’s Note: IMR Press stays neutral with regard to jurisdictional claims in published maps and institutional affiliations.

Cite

Share