Academic Editor

Article Metrics

  • Fig. 1.

    View in Article
    Full Image
  • Fig. 2.

    View in Article
    Full Image
  • Fig. 3.

    View in Article
    Full Image
  • Fig. 4.

    View in Article
    Full Image
  • Information

  • Download

  • Contents

Abstract

Background: The stemness characteristics of cancer cells, such as self-renewal and tumorigenicity, are considered to be responsible, in part, for tumor metastasis. Epithelial-to-mesenchymal transition (EMT) plays an important role in promoting both stemness and tumor metastasis. Although the traditional medicine juglone is thought to play an anticancer role by affecting cell cycle arrest, induction of apoptosis, and immune regulation, a potential function of juglone in regulating cancer cell stemness characteristics remains unknown. Methods: In the present study, tumor sphere formation assay and limiting dilution cell transplantation assays were performed to assess the function of juglone in regulating maintenance of cancer cell stemness characteristics. EMT of cancer cells was assessed by western blot and transwell assay in vitro, and a liver metastasis model was also performed to demonstrate the effect of juglone on colorectal cancer cells in vivo. Results: Data gathered indicates juglone inhibits stemness characteristics and EMT in cancer cells. Furthermore, we verified that metastasis was suppressed by juglone treatment. We also observed that these effects were, in part, achieved by inhibiting Peptidyl-prolyl cis-trans isomerase NIMA-interacting 1 (Pin1). Conclusions: These results indicate that juglone inhibits maintenance of stemness characteristics and metastasis in cancer cells.

1. Introduction

Metastasis is the principal cause of cancer-related death [1]. Despite the development of therapeutic methods, such as radiotherapy and chemotherapy, many patients with advanced cancer still have a poor prognosis and low overall survival because of cancer metastasis and recurrence [2, 3]. The theory of cancer stem cells (CSCs) suggests that CSCs are one subpopulation of cancer cell which are generally considered to be responsible for high cancer metastasis and recurrence due to their stemness characteristics. CSCs is characterized by a slower proliferative rate, which allows it to escape the cytotoxic effects of radiotherapy and chemotherapy. CSCs also has other properties of stem cells, such as self-renewal, which increases the tumorigenicity of CSCs, helping to form spheroids or even tumors with fewer cells [4, 5]. A variety of transcription factors play important roles in maintaining CSCs stemness, including Nanog, OCT4 and SOX2 [6]. The elevated expression of Nanog can independently maintain embryonic stem (ES) cell self-renewal [7]. Nanog also works together with other transcription factors, such as Oct4 and Sox2, to control a set of target genes that have important functions in maintaining the stemness characteristics of cells [6, 8]. Furthermore, the epithelial-to-mesenchymal transition (EMT) can promote maintenance of stemness and metastasis in cancer cells. SOX2 also plays a key role in suppressing EMT and inhibiting cancer metastasis [9]. Therefore, interfering with the cancer cell stemness characteristics may be an effective strategy to inhibit cancer metastasis and recurrence.

Juglone is the main component of Juglans mandshurica peel, a traditional antitumor Chinese herbal formula that can prevent tumor metastasis and achieve long-term tumor-free survival [10]. It has been reported that juglone can block the cell cycle in the G0/G1 phase and inhibit the proliferation of glioblastoma cells [11]. Furthermore, juglone was shown to prevent tumor angiogenesis and induce cell apoptosis by regulating Bcl-2/Bax in breast cancer cells [11, 12]. Our previous work found that juglone could participate in tumor immune regulation and play an anticancer role [13]. However, the role of juglone in regulating cancer cell stemness characteristics, which are closely related to tumor metastasis and recurrence, has not been clarified.

Peptidyl-prolyl cis-trans isomerase NIMA-interacting 1 (Pin1) is a unique enzyme that specifically catalyzes the cis-trans isomerization of phosphorylated serine/threonine-proline (pSer/Thr-Pro) motif [14]. Juglone is a small molecular inhibitor of Pin1 and can bind to Cys113 of Pin1, which could reduce the stability of Pin1 and make it rapidly ubiquitylated and degraded [15]. Many evidences suggest that Pin1 is widely overexpressed in cancer and has an important effect on tumor initiation and progression by regulating biological activity.

In this study, we report that juglone inhibits cancer cell stemness characteristics, including the self-renewal and tumorigenicity, in both breast and colorectal cancer cells. We also confirmed that juglone could significantly inhibit EMT and the migratory ability of various cancer cells. Further, we demonstrated that this effect of juglone on stemness characteristics may be achieved, in part, by downregulating Pin1 in cancer cells. Our present data elucidate a novel mechanism of the antitumor effect of juglone by inhibiting stemness characteristics and EMT in cancer cells, an affect that is, in part, induced by suppressing the expression of Pin 1.

2. Materials and Methods
2.1 Cell Lines and Cell Culture

The human breast cancer cell line MCF-7, the mouse breast cancer cell line 4T1 and the mouse colorectal cancer cell line CT26 used in this study were purchased from the China Center for Type Culture Collection (Shanghai, China). The human colorectal cancer cell line HCT116 was purchased from China Center for Type Culture Collection (Beijing, China). HCT116 and CT26 were cultured in RPMI-1640 medium (Gibco, Carlsbad, CA, USA) containing 10% fetal bovine serum (FBS, Gibco, Carlsbad, CA, USA). 4T1 and MCF7 were maintained in Dulbecco’s modified Eagle’s medium (DMEM, Gibco, Carlsbad, CA, USA) containing 10% FBS. All cells were maintained in a humidified incubator containing 5% CO2 at 37 °C.

Cell viability was tested using the cell counting kit-8 (CCK8, Dojindo, Japan). Briefly, the cells were seeded at a density of 1 × 103/well in 100 μL of medium into 96-well microwell culture plates and treated with indicated concentrations of juglone (0, 0.5, 1, 2, 4, 8, 16, 32, and 64 μM) for 24 hours. The medium was then carefully removed and 100 μL of serum-free medium with 10% CCK-8 reagent was added to each well. The cells were cultured with this reagent for 4 hours at 37 °C. Then the cell plates were the shaken mildly, and the absorbance was measured at 450 nm using a microtiter plate reader. The viability and IC50 were calculated using the equation calculated by [(As – Ab)/(Ac – Ab)] × 100% (As: absorbance of experimental group; Ac: absorbance of control group; Ab: absorbance of blank group, Supplementary Fig. 1).

2.2 Vector Construction, Lentivirus Production and Stable Cell Lines Generation

Full-length human PIN1 (NM006221) cDNA was amplified using the primers Pin1-Forward (EcoRI): 5′-CTGAATTCGCCACCATGGCGGACGAGGAGAAG-3′ and Pin1-Reverse (BamHI): 5′-CGGATCCCTCAGTGCGGAGGATGATG-3′. Total RNA used in this amplification step was isolated from HCT116. RNA was isolated as previously describe [16]. Resultant cDNA was subsequently subcloned into pLVX-DsRed vector (donated by Dr. Jianfeng Jin) using the primer-encoded BamHI and EcoRI restriction sites. Lentivirus was subsequently packaged as previously described [16].

2.3 Tumor Sphere Formation Assay

According to previously obtained IC50 values, various doses of juglone were selected to treat different cancer cells. The dose gradient for 4T1 was 0 μM, 1 μM and 2 μM; for MCF7 was 0 μM, 4.5 μM and 9 μM; for CT26 was 0 μM, 6 μM and 12 μM and for HCT116 was 0 μM, 1.5 μM and 3 μM.

500 cells/well of each line were seeded in a 24-well plate (Corning Life Science, MA, USA) and cultured in serum free DMEM supplemented with 20 ng/mL basic fibroblast growth factor (bFGF, Sigma, Darmstadt, Germany), 20 ng/mL epidermal growth factor (EGF, Sigma, Darmstadt, Germany) and 20 ng/mL B27 (Gibco, Carlsbad, CA, USA). 200 μL of this medium was replenished every other day and the plates gently shaken every 12 hours. The resultant tumor spheres were photographed using a light microscope after 7 days and the number of spheres with a diameter greater than 50 μm was counted.

2.4 Colony Formation Assay

Cultured cells were treated with differing doses of juglone for 24 hours as indicated above. Then the cells were subsequently seeded in 35 mm culture dishes (Corning Life Science, MA, USA) at a density of 500 cells/dish and incubated for 7 days. Following this, colonies were fixed and stained with 0.1% crystal violet (Sigma, Darmstadt, Germany) and counted.

2.5 Transwell Assay

A transwell chamber (8 μm pore size, Corning Costar, NY, USA) was used to examine cell migration potential. Cells were treated for 24 hours with various doses of juglone as indicated above and subsequently counted and seeded into the chambers (1 × 105 cells for 4T1, 2 × 104 cells for MCF7, 2 × 104 cells for CT26 and 1 × 105 cells for HCT116). Analysis of migration was conducted as previously described [16].

2.6 Limiting Dilution Cell Transplantation Assay

Twenty-one six-week-old BALB/c female mice were randomly divided into 3 groups. 4T1 cells were first treated with differing doses of juglone (0 μM, 1 μM and 2 μM) for 24 hours, then diluted to 1 × 107/mL, 1 × 106/mL, 1 × 105/mL, 1 × 104/mL concentration in 200 μL of serum free DMEM. Then the cells of four densities were subcutaneously injected with 100 μL of cell suspension in the bilateral axillary and groin of the same mouse. The mice were sacrificed 3 weeks after inoculation.

2.7 In Vivo Liver Metastasis Model

Each tumor injection was prepared using a 50 μL cell suspension containing 1 × 106 cells. The CT26 cells were injected into the spleen of six-week-old BALB/c mice. Juglone was dissolved in DMSO to 20 mg/mL and diluted 100-fold with PBS. The mice were treated with juglone (2 mg/kg) every 2 days for 14 days or treated with an equivalent volume of DMSO diluted 100-fold in PBS as the control. Mice were subsequently sacrificed, and the liver was removed to evaluate metastasis. All animal experiments in this study were approved by the local ethics committee of Harbin Medical University.

2.8 Western Blot Analysis

Western blot analysis was conducted as previously described [16]. Briefly, 30–50 μg of total protein was loaded on polyacrylamide gels followed by electrophoresis and electrotransfer to nitrocellulose membranes. The primary antibodies used in this study are described in Supplementary Table 1, and the gray values of western blot see Supplementary Fig. 2.

2.9 Statistical Analysis

All experiments were performed in, at least, triplicate, data are presented as the mean (± SD) of these data points. Statistical significance was tested using Student’s t-test. A p-value < 0.05 was considered statistically significant (*p < 0.05, **p < 0.01, ***p < 0.001, the p-value see Supplementary Table 2).

3. Results
3.1 Juglone Suppresses Stemness Characteristics of Cancer Cells in Vitro

Tumor sphere formation assays are a widely employed approach to assess cell capability of self-renewal [7]. Human breast and colorectal cancer cells were treated with differing concentrations of juglone for 24 hours, and a tumor sphere formation assay was subsequently performed. The appropriate concentrations of juglone used in different cell lines were selected according to an empirically obtained 50% inhibition concentration (IC50) (see Supplementary Fig. 1). The numbers and diameters of tumor spheres were counted after 7 days. Notably, juglone treatment significantly reduced the number and diameter of tumor spheres compared with the control (Fig. 1A,B). In a separate set of experiments, a colony formation assay also showed that juglone treatment reduced the number of colonies in a dose-dependent manner in both breast and colorectal cancer cells (Fig. 1C,D).

Fig. 1.

Juglone suppresses the self-renewal ability of different cancer cells. (A,B) MCF7 and HCT116 cells were treated with indicated doses of juglone and cultured in serum-free media under non-adherent conditions for 7 days. Scale bar, 100 μm. (C,D) A colony formation assay was performed, culture plates were stained with crystal violet. *p < 0.05, **p < 0.01, ***p < 0.001.

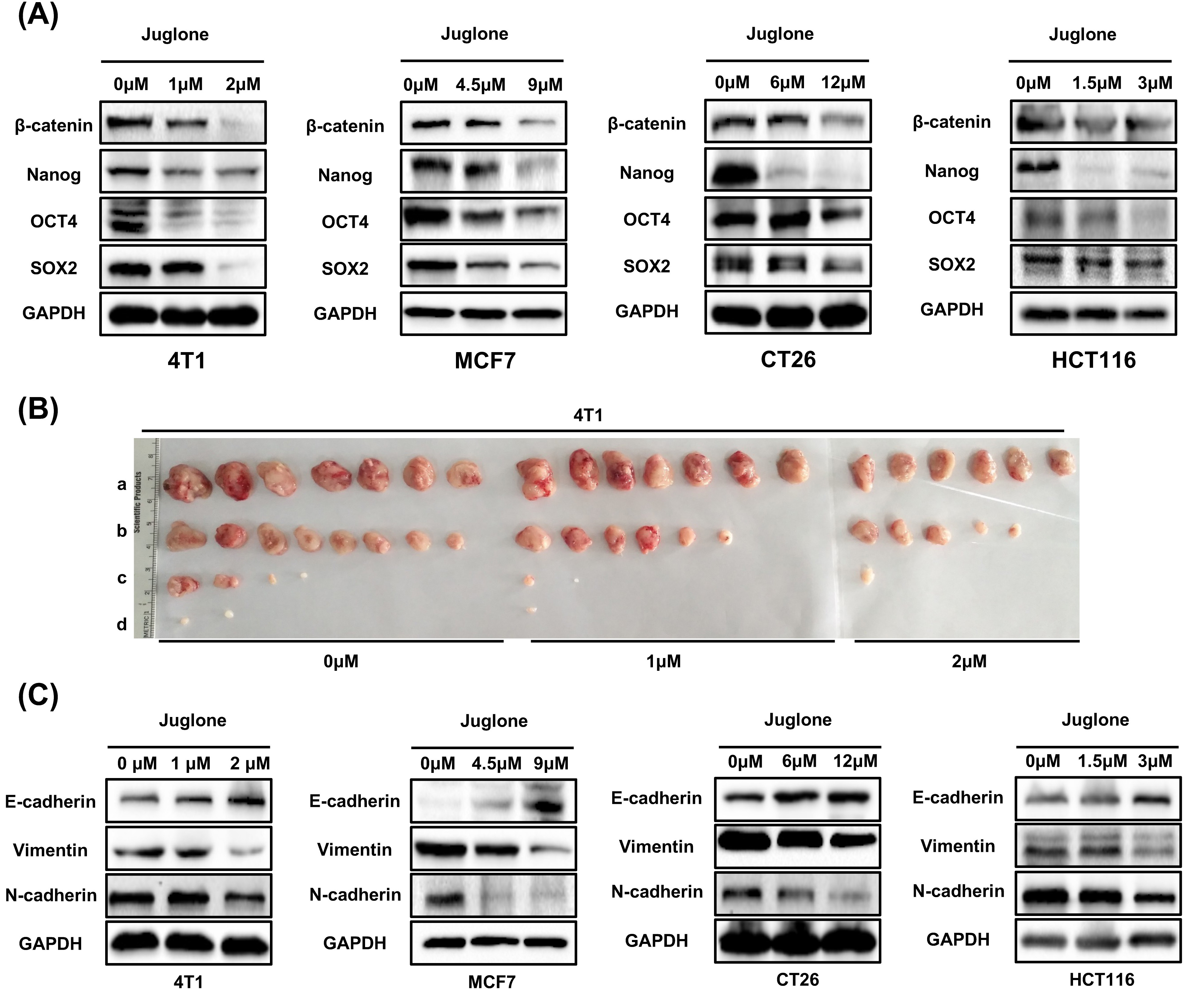
To further determine the role of juglone in maintaining cancer cell stemness characteristics, we investigated the effect of juglone on the CSC signaling network. The Wnt/β-catenin pathway plays an important role in regulating both CSC and non-CSC dynamics [5]. It has been reported that activation of the Wnt/β-catenin axis could upregulate the expression of reprogramming factors such as Nanog, SOX2 and OCT4 [17, 18]. In the present study, western blot analysis indicated that juglone treatment significantly downregulated the expression of proteins related to maintaining stemness, including β-catenin, SOX2, OCT4, and Nanog (Fig. 2A).

Fig. 2.

Juglone suppresses stemness characteristics and EMT in cancer cells. (A) The expression of β-catenin, Nanog, OCT4 and SOX2 in breast and colorectal cancer cells was assessed by western blot analysis after juglone treatment. (B) The cells were treated with 0 μM, 1 μM and 2 μM of juglone for 24 hours, and serially diluted as 1 × 107/mL, 1 × 106/mL, 1 × 105/mL, 1 × 104/mL prior to injection into mice. Then the cells of four densities were subcutaneously injected with 100 μL of cell suspension in the bilateral axillary and groin of the same mouse. The mice were sacrificed 3 weeks after inoculation and the tumors were removed to evaluate the tumorigenicity. (C) The expression of E-cadherin, vimentin and N-cadherin was tested by western blot analysis after juglone treatment.

3.2 Juglone Suppresses the Tumorigenicity of Cancer Cells in Vivo

To examine the effect of juglone on cancer cell tumorigenicity in vivo, a limiting dilution cell transplantation assay was performed in BALB/c mice [19]. 4T1 breast cancer cells were treated with indicated concentrations of juglone (0 μM, 1 μM and 2 μM) for 24 hours and subcutaneously injected in the bilateral axillary and groin of the same mouse at four different cell concentrations (1 × 107/mL, 1 × 106/mL, 1 × 105/mL, 1 × 104/mL). The development of tumors, including the number and size of tumors, decreased significantly after juglone treatment compared with the control. Moreover, this decrease was found to occur in a juglone dose-dependent manner (Fig. 2B and Table 1).

Table 1.The number of tumors formed by 4T1 cells with different juglone treatment dose and different inoculation diluted densities.
Group Inoculation (cells/100 μL/mice) Tumor formation (Juglone treatment)
0 μM 1 μM 2 μM
a 1 × 106 7/7 7/7 6/7
b 1 × 105 7/7 6/7 5/7
c 1 × 104 4/7 2/7 1/7
d 1 × 103 2/7 1/7 0/7
3.3 Juglone Suppresses EMT of Cancer Cells

EMT plays an important role in stemness maintenance and metastasis in cancer cells [17]. To further examine the effect of juglone on EMT, some typical EMT markers were assayed in cancer cells after juglone treatment. The results showed juglone treatment increased E-cadherin expression and decreased the vimentin and N-cadherin (Fig. 2C). These results are consistent with juglone downregulating EMT [9]. Taken together, these findings suggested that juglone could inhibit the self-renewal, tumorigenicity, and EMT of cancer cells in vitro and in vivo.

3.4 Juglone Suppresses Mobility and Metastasis of Colorectal Cancer Cells

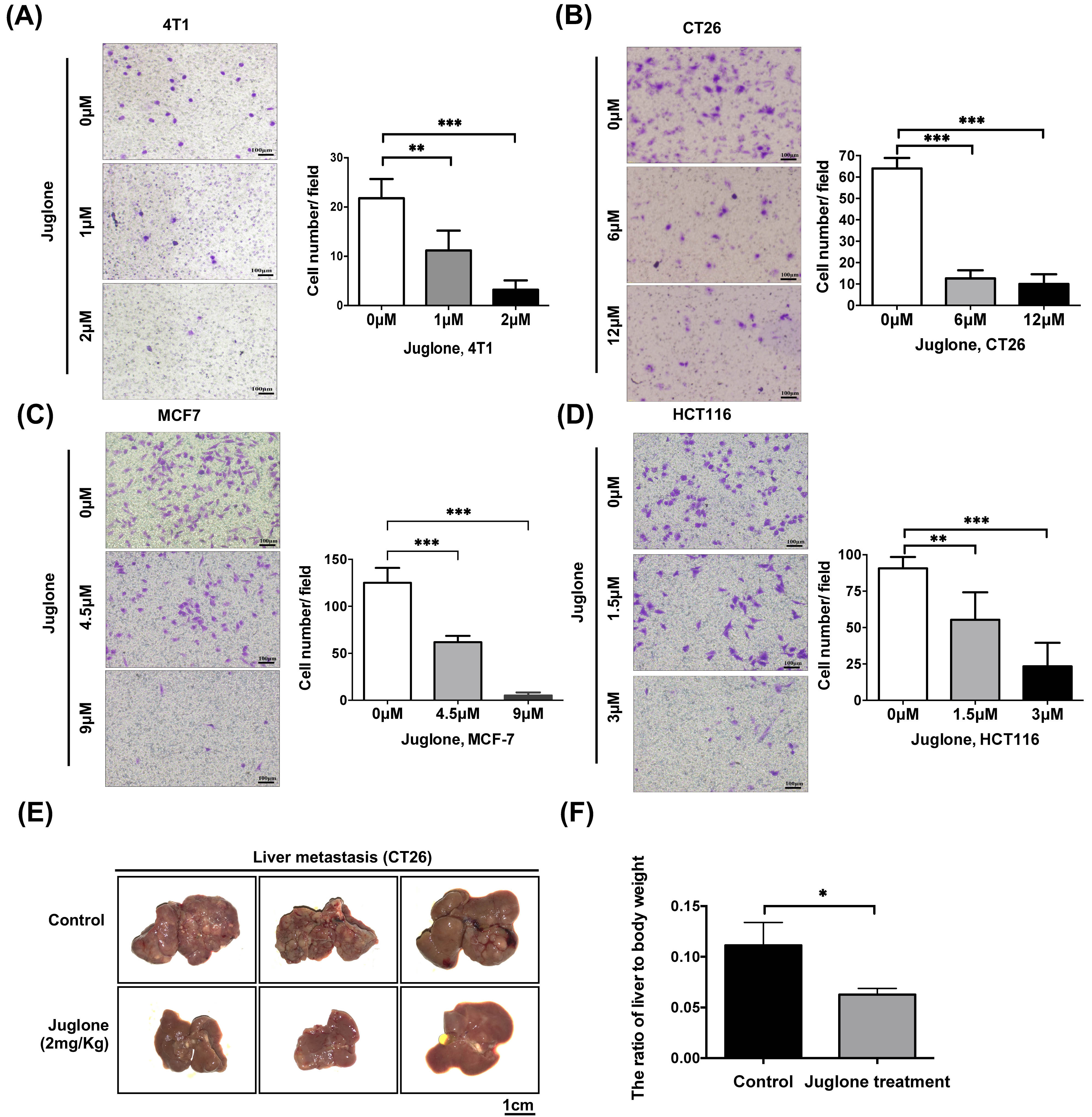
The transwell migration assay is a commonly used test to study the migratory response of cancer cells, a key characteristic for metastatic tumor spread [20]. To evaluate the role of juglone in downregulating tumor cell mobility, we performed a transwell assay with breast and colorectal cancer cells. The results showed juglone treatment could effectively reduce the mobility of both breast and colorectal cancer cells (Fig. 3A–D).

Fig. 3.

Juglone inhibits cancer cells metastasis both in vitro and in vivo. (A–D) Breast cancer cells (4T1, MCF7) and colorectal cancer cells (CT26, HCT116) were treated with indicated doses of juglone for 24 hours and subsequently counted and seeded into the chambers (1 × 105 cells for 4T1, 2 × 104 cells for MCF7, 2 × 104 cells for CT26 and 1 × 105 cells for HCT116). After 24 hours the cells passing through the chamber stained with 0.1% crystal violet and counted. Scale bar, 100 μm. (E) Liver metastasis model was established by injecting 1 × 106 CT26 cells into spleen of every mouse. The mice were treated with either PBS or 2 mg/kg juglone by intraperitoneal injection every other day for 14 days. Mice were subsequently sacrificed, and the liver was removed to evaluate metastasis. Scale bar, 1 cm. (F) The ratio of liver weight vs. body weight were decreased in juglone treatment group compare with control group. *p < 0.05, **p < 0.01, ***p < 0.001.

Next, we established a mouse model of colorectal cancer liver metastasis using a splenic injection model. 1 × 106 CT26 cells were injected into the spleen of BALB/c mice. Subsequently, mice were treated with, or without, juglone (2 mg/kg) by intraperitoneal injection every 2 days for a total of 14 days. The results showed juglone treatment significantly reduced the severity of liver metastasis compared with control group (Fig. 3E). We found that the ratio of liver/body weight was decreased in the juglone treatment group (Fig. 3F). These results indicated juglone treatment could suppress the metastatic activity of colorectal cancer cells.

3.5 Juglone Suppresses the Stemness Characteristics of Cancer Cells through Inhibiting Pin1

Juglone is a small molecule inhibitor of Pin1 [15] and it has been reported that Pin1 could play a role in the maintenance of stemness and induction of metastasis in breast cancer [21, 22]. To clarify whether Pin1 has the same function in colorectal cancer cells, we first verified the inhibitory effect of juglone on Pin1 expression in HCT116 cells (Fig. 4A). We subsequently tested the expression of β-catenin and Nanog in Pin1-overexpressing HCT116 cells. The results showed that Pin1 overexpression significantly upregulated the expression of stemness markers, including β-catenin and Nanog (Fig. 4B). These results demonstrate that Pin1 could upregulate CSC-related protein expression in colorectal cells. Moreover, a similar role for Pin1 has been documented in breast cancer [22]. A transwell migration assay was also performed, and demonstrated that overexpression of Pin1 significantly promoted the migratory ability of HCT116 cells (Fig. 4C,D).

Fig. 4.

Juglone suppresses the stemness characteristics of cancer cells through inhibiting Pin1. (A) The expression of Pin1 in four cell lines treated with different concentrations of juglone was assayed by western blot analysis. (B) HCT116 was transfected with either pLVX-DsRed vector (Mock group) or pLVX-Pin1 vector (Pin1 group). The expression of β-catenin, Nanog and Pin1 was assessed by western blot analysis. (C,D) A transwell migration assay was performed with transfected HCT116 cells. 1 × 105 cells were seeded into the chambers. After 24 hours, the cells passing through the chamber stained with 0.1% crystal violet and counted. Scale bar, 100 μm. (E,F) Pin1-overexpressing HCT116 cells were treated with or without juglone (3 μM). 1 × 105 cells were seeded into the chambers. After 24 hours, the cells passing through the chamber stained with 0.1% crystal violet and counted. Scale bar, 100 μm. (G) HCT116 was transfected with either pLVX-DsRed vector (Mock group) or pLVX-Pin1 vector (Pin1 group). And then these cells were treated with or without juglone. The expression of β-catenin, Nanog and Pin1 in the cells described above was assayed by western blot analysis. **p < 0.01, ***p < 0.001.

To clarify whether the effect of juglone on cancer cell stemness characteristics is related to Pin1 inhibition, we next performed a rescue test. Specifically, Pin1-overexpressing HCT116 cells were treated with or without juglone (3 μM). Transwell assays confirmed that Pin1 promoted the migratory ability of cancer cells compared with the suppressive activity displayed by juglone treatment (Fig. 4E,F). As shown in Fig. 4G, the results further demonstrated that Pin1 overexpression alleviated the inhibitory effect of juglone on the stemness-related proteins β-catenin and Nanog in HCT116 cells. These results suggest that the inhibitory effect of juglone on stemness characteristics may be achieved, at least in part, by inhibiting the expression of Pin1.

4. Discussion

Cancer stem cells (CSCs) play a vital role in tumor recurrence and metastasis. Traditional treatments used to prevent tumor metastasis and recurrence, including radiotherapy and chemotherapy, kill tumor cells by interfering with DNA replication or cell cycle advance [5, 23]. However, due to their feature of inactive or very slow proliferation, CSCs can successfully escape radiotherapy and chemotherapy and play an important role in maintaining minimal residual disease which may result in metastatic tumor formation [24]. It is widely accepted that targeting CSCs may provide a promising therapeutic approach to reduce the risk of cancer recurrence and metastasis [25].

Juglone has been shown to have inhibitory effects on tumor progression in various cancer types. Juglone inhibits the proliferation of cancer cells by blocking cell cycle advance [11] and inducing apoptosis through mitochondrial-dependent pathways [12]. In addition, juglone suppressed tumor progression in mice by increasing oxidative stress, which led to apoptosis and cell cycle blockade [21, 26]. Our previous study also found that juglone could eliminate myeloid-derived suppressor cell accumulation and enhance tumor immunity [13]. Besides, juglone can inhibit angiogenesis and metastasis in pancreatic cancer cells by targeting Wnt/β-catenin signaling [27]. Although previous studies (mostly in vitro experiments) have reported that juglone affects the proliferation, apoptosis and metastasis of cancer cells, the role of juglone in cancer cell stemness needs to be further explored. In the present study, our results show that juglone had a significant effect on inhibiting the stemness characteristics and EMT of cancer cells resulting in a restrain to cancer metastasis both in vitro and in vivo. The various anticancer effects of juglone indicate it has the potential to become an anticancer drug. However, due to the biological toxicity of juglone, it is necessary to modify its chemical structure to improve bioavailability and reduce its toxicity [28]. In addition, novel drug delivery systems, such as liposome encapsulation, may be an appropriate method to improve juglone pharmacokinetic properties [29]. With great potential in the treatment of tumor metastasis, the application of Juglans mandshurica peel and juglone will require further study.

Pin1 has been found to promote oncogenesis by upregulating more than 40 oncogenes in different types of cancers [22]. Pin1 plays a vital role in stemness maintenance, while inactivation of Pin1 function curbs cancer stem cell expansion and restores chemosensitivity [30]. It has been reported that Pin1 can promote the proliferation of breast CSCs by upregulating Rab2A transcription or targeting miR-200c [31]. Juglone is a small molecule inhibitor of Pin1 [15]. To clarify whether the regulatory role of juglone in the stemness characteristics of cancer cells is related to Pin1, we performed a rescue test combining juglone treatment and Pin1 overexpression. The results showed that Pin1 overexpression could block the suppressive effect of juglone on the stemness features displayed by cancer cells. Although current evidence does not allow us to conclude that juglone relies on Pin1 to inhibit cancer cell stemness, our findings suggest that juglone inhibits the maintenance of stemness characteristics and EMT through Pin1 inhibition as its mechanism of suppressing tumor metastasis.

5. Conclusions

Metastasis and recurrence are leading causes of cancer-related death. Stemness characteristics, including self-renewal and increased tumorigenicity, play important roles in resistance to cancer therapy and promote cancer metastasis. Our study reported a novel role of juglone in suppression of maintenance of stemness and EMT of cancer cells. Furthermore, we verified that cancer cell metastasis was suppressed by juglone treatment using an in vivo model. Finally, we document that these effects of juglone were likely achieved, at least in part, by inhibiting Pin1. In sum, these results indicate that juglone plays an inhibitory role in the maintenance of stemness and metastatic activity of cancer cells.

Availability of Data and Materials

All data generated or analyzed during this study are included in this published article.

Author Contributions

CXZ and XG designed the research study. CDZ, YY and HW performed the research. CM, SD and JJ provided help and advice on conception, acquisition of data and supervision. XC, YL and LW analyzed the data. CDZ and CXZ wrote the manuscript. All authors contributed to editorial changes in the manuscript. All authors read and approved the final manuscript.

Ethics Approval and Consent to Participate

The animal experiments were approved by the local ethics committee of Harbin Medical University (KY-2018-071) and were carried out in strict accordance with the recommendations in the Guide for the Care and Use of Laboratory Animals of the National Institutes of Health.

Acknowledgment

Thanks to He Zhang for the technical support of data analysis.

Funding

This research was funded by Heilongjiang Touyan Innovation Team Program, HMU Marshal Initiative Funding [HMUMIF-21025]; Heilongjiang Postdoctoral Science Foundation [LBH-Z21178]; Open Project Program of Key Laboratory of Preservation of Human Genetic Resources and Disease Control in China (Harbin Medical University), Ministry of Education [LPHGRD2022-004] and Hainan Provincial Natural Science Foundation of China [No.2019RC203].

Conflict of Interest

The authors declare no conflict of interest.

References

Publisher’s Note: IMR Press stays neutral with regard to jurisdictional claims in published maps and institutional affiliations.

Cite

Share