1 Department of Oncology, Nanjing First Hospital, Nanjing Medical University, 210006 Nanjing, Jiangsu, China
2 Department of Radiation Oncology, Fudan University Shanghai Cancer Center, 200000 Shanghai, China
3 Department of Radiation Oncology, Shanghai Proton and Heavy Ion Center, Fudan University Cancer Hospital, 200120 Shanghai, China
4 Department of Radiation Oncology, Shanghai Pulmonary Hospital, Tongji University School of Medicine, 200433 Shanghai, China
5 Department of Endocrinology, People's Hospital of Xuyi, 211700 Xuyi, Jiangsu, China
†These authors contributed equally.
Abstract
Background: Lung adenocarcinoma (LUAD) is one of the most
common and lethal cancer types worldwide.
LINC0572 is a long non-coding RNA (lncRNA) that has been associated with the
clinical characteristics of several types of malignancy. However, the biological
mechanism of LINC0572 in LUAD is still unclear and remains to be elucidated.
Methods: R packages and online bioinformatic tools were used to investigate the biological
characteristics of LINC01572, including its abnormal expression, oncogenic role,
and clinical prognostic value. In vitro and in vivo experiments
were conducted to investigate the biological functions of LINC01572 in
tumorigenesis and development. These included colony formation assays, cell
migration assays, flow cytometry, cell counting kit-8 (CCK-8) cell proliferation and tumor transplant
growth experiments.
Results: Bioinformatics
results showed that LINC01572 was overexpressed in both LUAD and lung squamous
cell carcinoma (LUSC) patients. LINC01572 overexpression was associated with
shorter overall survival (OS) in LUAD. Further study of clinical specimens
confirmed that LINC01572 was highly expressed in the tumor tissue of non-small
cell lung cancer (NSCLC) patients. In vitro experiments also confirmed
that LINC01572 was overexpressed in tumor cell lines. Inhibition of LINC01572
expression significantly impaired cell proliferation, cell migration, and clone
formation. Experiments in nude mouse revealed that transplanted tumors with low
expression of LINC01572 had significantly slower rates of growth in terms of
volume and weight compared to the control group (p
Keywords
- NSCLC
- lung adenocarcinoma
- TCGA
- lncRNA
- experiments
The
GLOBOCAN 2018 estimates of cancer incidence and mortality show that lung cancer
is the most commonly diagnosed and lethal human cancer type, being responsible
for
Current biomarkers used
for cancer diagnosis are proteins. It is well known that
The lncRNA LINC0572 has been associated with various clinical features of LUSC [21] and of gastric cancer [22]. So far however, few studies have been published on LINC0572 in LUAD. In the present work we analyzed the prognostic value of LINC0572 in LUAD patients using multiple bioinformatics tools and experiments. The results showed that LINC01572 is a tumor-promoting factor, and that blocking its signaling pathway could restore tumor development. This preliminary data suggests that LINC01572 could be a novel biomarker and therapeutic target in LUAD.
RNA-seq data and clinical information for 594 LUAD (including 107 paired samples) and 551 LUSC (including 49 paired samples) were downloaded from the TCGA database (https://cancergenome.nih.gov/) (USA) in order to evaluate the characteristics of LINC01572 expression and its prognostic value.
The Lncipedia portal (https://lncipedia.org/) is a public database used to obtain lncRNA sequences and annotations [23]. The LncLocator portal (http://www.csbio.sjtu.edu.cn/bioinf/lncLocator/) (China) is an online tool used to predict the subcellular localization of lncRNA [24]. Both these portals were used in the present study of LINC01572.
The differential expression of LINC01572 between tumor and normal samples in LUAD and LUSC was analyzed by R based on the TCGA data. lnCAR (https://lncar.renlab.org/) (China), an online database for lncRNA analysis, was also used to evaluate LINC01572 expression levels in LUAD and LUSC from the GSE75037 and GSE88862 databases. The associations of LINC01572 expression with different clinical variables were also analyzed by R (3.6.3, R Foundation for Statistical Computing, Vienna, Austria) (R is the language and operating environment for statistical analysis, plotting, and operation, and it is an excellent tool for statistical calculations and statistical mapping).
The pROC package in R was used to perform diagnostic ROC analysis with clinical data obtained from a published study [25]. The results were then visualized using the ggplot2 package (3.3.6, Springer-Verlag New York, 2016).
Pairs of cancerous and adjacent tissue (n = 20) were obtained from patients diagnosed with NSCLC who underwent resection at the Affiliated Nanjing Hospital, Nanjing Medical University, between 2015 and 2018. The tissues were stored at –80 °C until analysis. The use of human tissues was in accordance with guidelines from the Declaration of Helsinki.
Mice were obtained from Hangzhou Ziyuan Laboratory Animal Technology Co., Ltd.
The animal ethics committee of Nanjing Medical University approved the use of
mice for experiments. A human bronchial epithelial cell line (16HBE)
and several tumor cell lines (H1299, A549, SKMES1, H460, and SBC3) were purchased
from the Cell Bank, Chinese Academy of Sciences. We confirm that mycoplasma
testing has been done for the cell lines used. In our study, STR genotyping was
used for cell cross-contamination and characterization. These were used
to confirm abnormal expression of LINC01572 and to examine cell phenotypes. All
cell lines were cultured at 37 °C in an atmosphere containing 5%
CO
To achieve knockdown of LINC01572 expression in A549 and H1299 cells, two small
interfering RNAs (siLINC01572-1, siLINC01572-2) that were specific
against four LINC01572 transcript variants (NR_159372.1, NR_126330.2,
NR_159371.1, NR_159370.1) were designed and synthesized by GenePharma, together
with the negative control (siNC). The cells were seeded at an initial
concentration of 1
A stable, low-expression plasmid of LINC01572 was designed with the si-LINC01572 and vector (pGPU6) sequences (shRNA, GenePharma, China), the information of siRNAs was listed in Table 1.
| Sense | Antisense | |
| siLINC01572-1 | GAATGAAGCTGAGCGTCTCAGTGGA | TCCACTGAGACGCTCAGCTTCATTC |
| siLINC01572-2 | TACACGTGGAAATATGCCAACTGAA | TTCAGTTGGCATATTTCCACGTGUA |
| siNC | GAACGAAGAGTCTGCGACTTGTGGA | TCCACAAGTCGCAGACTCTTCGTTC |
The relative expression of LINC01572 in NSCLC tissues and cells was evaluated by
RT-qPCR. Total RNA in the NSCLC tissues and cell lines was extracted using
TRIzol® reagent
(Invitrogen; Thermo Fisher Scientific,
Inc., Waltham, MA, USA). cDNA for analysis by RT-qPCR was produced from 2 µg of total
RNA using the BestarTM qPCR RT kit
(cat. no. 2220;
DBI
Bioscience, Shanghai, China) as recommended by the manufacturer. qPCR was conducted
using BestarTM qPCR MasterMix (cat. no.
2043; DBI Bioscience, China) on an ABI7500 system using the following primers:
LINC01572 forward (F),
5
A CCK-8 kit (CK04; Dojindo, Kumamoto, Japan) was used according to the manufacturer’s instructions. Transfected A549 and H1299 cells were grown in 96-well culture plates and then incubated for 0, 24, 48, and 72 h with 100 µL of CCK-8 solution. The cells were then incubated with CCK-8 solution for an additional 4 hours, after which the Optical Density (OD) at 450 nm was evaluated using a spectrophotometer. Experiments were conducted in triplicate.
Colony formation assays
were performed with A549 and H1299 cells to assess the impact of LINC01572
knockdown on NSCLC cell proliferation. Following transfection with shLINC01572-1
or shNC for 48 h, cells were seeded at an initial density of 250 cells/well in
6-well plates and incubated for 2 weeks at 37 °C with 5% CO
The effect of LINC01572 knockdown on the cell cycle was evaluated by flow cytometry. After 48 h transfection with shLINC01572-1, shLINC01572-2 or shNC, the cells were trypsinized, centrifuged at 2000 rpm for 10 minutes, and washed three times with ice-cold PBS. They were then fixed with 70% ethanol at –20 °C overnight, and the cell cycle distribution analyzed using a cell cycle kit (BestBio, China) and a Beckman Coulter FACSCalibur flow cytometer (Beckman Coulter, Inc., USA).
Transwell assays were
carried out using chambers with 8 µm pores
(Corning, NY, USA) and Matrigel matrix. A549 and H1299 cells transfected with
shLINC01572-1, shLINC01572-2 or shNC were collected after 48 h growth and
resuspended in serum-free culture medium at a concentration of 2
The potential mechanisms for LINC01572
involvement in the development of LUAD were investigated using the GSEA method.
LUAD samples were divided into “high” and “low” groups based on the median
expression level of LINC01572. Subsequently, the two groups were compared using
GSEA (Broad Institute, Cambridge, Mass. USA) software and the fold-change value was used to rank differences. Enrichment
analysis was conducted based on the Hallmark gene set, which was previously
identified using biological knowledge. The normalized enrichment score (NES) was
used as the primary statistic for assessing gene set enrichment results, while
the false discovery rate (FDR) was used to estimate the probability of false
positive findings in a given gene set with a particular NES value. Enrichment
significance was considered to be present when the
Male BALB/c mice aged 8 weeks were obtained from the Shanghai SLAC Laboratory
Animal Company Ltd., Shanghai, China. These were used to evaluate the impact of
LINC01572 knockdown on NSCLC progression by establishing in vivo tumor
growth assays. The department of Laboratory Animal Science, Fudan University,
approved all animal experiments. A549 cells that were stably transfected with
either shLINC01572-1 or shNC were suspended in culture medium at a concentration
of 5
The immune, stromal and ESTIMATE scores are valuable and proven indicators for predicting cancer prognosis [26, 27]. The R software package ESTIMATE (https://bioinformatics.mdanderson.org/estimate/index.html) (Houston, TX, USA) was used to calculate these scores based on TGGA LUAD data. The relationship between LINC01572 and immune, stromal and ESTIMATE scores was explored using the psych R package (version 2.1.6). Pearson correlation analysis was used to assess the associations between these factors.
The GSVA package (1.34.0) (Barcelona, Catalonia, Spain) [28] was used to analyze immune cell infiltration in the tumor microenvironment (TME) of LUAD patients by using expression data from TCGA and immunocyte markers from previous studies [29]. Correlations between LINC01572 and co-stimulator and co-inhibitor molecules were also investigated using markers obtained from previous studies [30]. The ggplot2 package provides visualization of significant results only.
R packages were used to
construct and analyze survival curves. Cox regression analysis was performed
using the “survival” package, and the resulting data was visualized with the
“survminer” package. Appropriate statistical tests including the chi-squared
test, Student’s t-test, Wilcoxon test, and Kruskal–Wallis tests were used to
assess the significance of differences between groups. Statistical significance
was confirmed with a p-value
The expression of LINC01572 in NSCLC was investigated using the GSE75037 and GSE88862 datasets. LINC01572 expression was higher in tumor samples than in matched normal tissues in both LUAD (Fig. 1A) and LUSC (Fig. 1D). In addition, the TCGA data showed significant upregulation of LINC01572 in LUAD (Fig. 1B) and LUSC (Fig. 1E). Analysis of LINC01572 expression in the 20 pairs of human tumor-adjacent normal tissue of NSCLC further confirmed the above findings (Fig. 1C).
Fig. 1.Abnormal expression of LINC01572. (A,D) LINC01572 was
overexpressed in tumor samples from GSE75037 (LUAD) and GSE88862 (LUSC),
respectively. (B,E) Upregulation of LINC01572 was also observed in LUAD and LUSC
from the TCGA database, respectively. (C) LINC01572 expression in tumor and
adjacent normal tissue from 20 paired LUAD samples. (F) Prediction of the
subcellular localization of LINC01572. ***, p
The subcellular localization of LINC01572 was predicted by LncLocator based on the characteristics of the LINC01572 RNA sequence. This showed that LINC01572 was located in the cytoplasm with a score of 0.6353 (Fig. 1F).
The above findings suggest that LINC01572 is likely to promote the initiation and development of NSCLC, although further investigation is needed.
Correlation analyses were performed
between the LINC01572 expression level and various clinicopathological features
in order to assess the clinical value of LINC01572 in LUAD. These showed clear
associations between LINC01572 expression and male gender, smoking, T4 stage, and
pathological stage IV (Fig. 2A–F; p
Fig. 2.Correlation analysis between clinical characteristics and LINC01572
expression. Significantly higher LINC01572
expression was detected in males (A), smokers (B), patients with metastasis (C),
black/African-American patients (D), T4 stage (E), and
pathological stage IV (F). The AUC for
diagnostic ROC was calculated (G) and Kaplan-Meier survival analysis was
conducted using TCGA LUAD data (H). *, p
Analysis of the diagnostic value of LINC01572 expression in LUAD revealed the area under the curve (AUC) was 0.958 (95% CI: 0.942–0.973) (Fig. 2G), thereby indicating strong potential as a diagnostic biomarker. Using median expression as the cutoff value, survival analysis showed that LUAD patients with higher expression of LINC01572 had significantly shorter overall survival (OS) (HR: 1.381; 95% CI: 1.033–1.8481) (Fig. 2H).
In summary, LINC01572 appears to be a promising and novel biomarker for the diagnosis of LUAD, as well as having prognostic value and being a potential therapeutic target. We next investigated the underlying biological mechanisms of LINC01572 in LUAD.
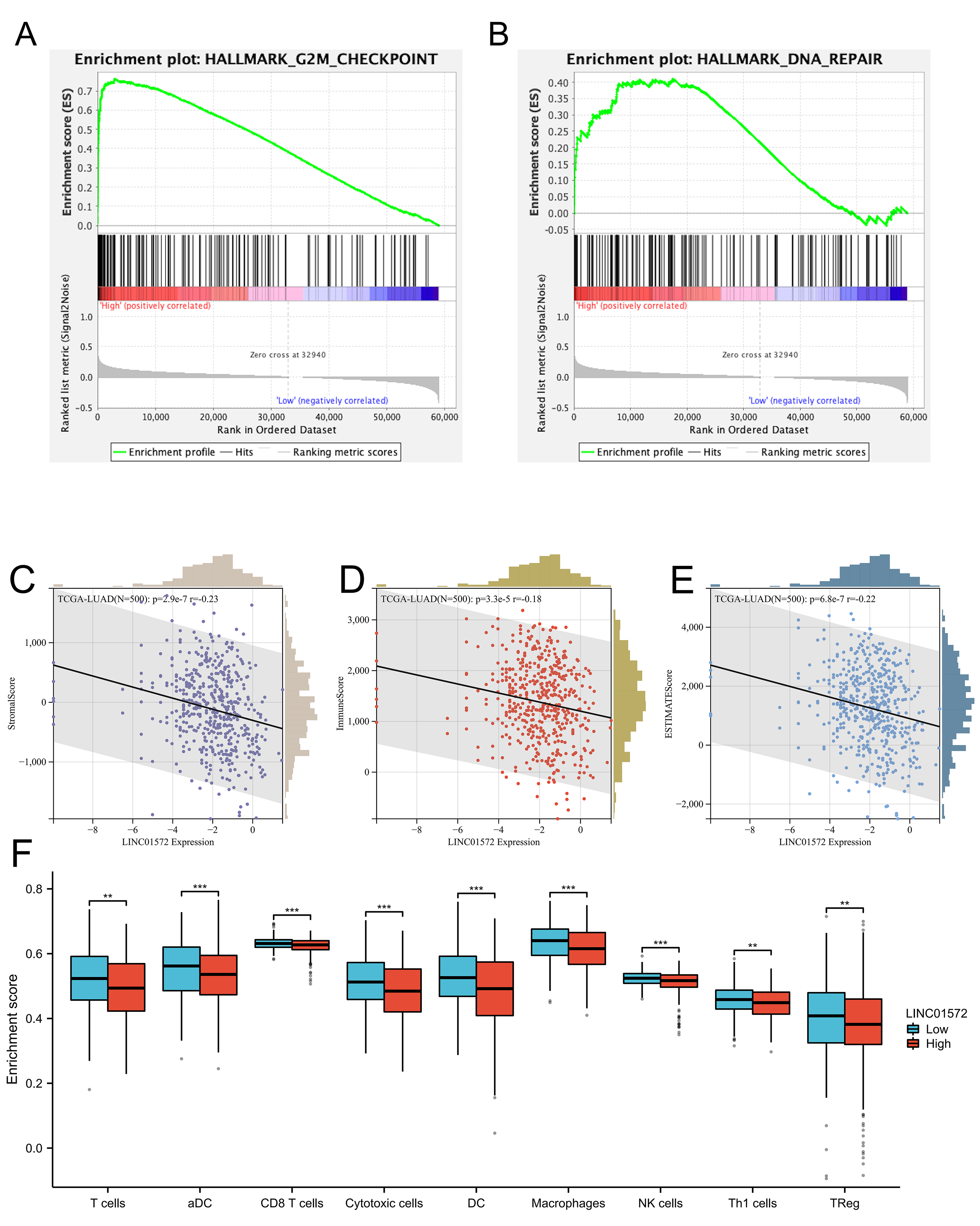
The results of GSEA showed that G2M checkpoint and DNA repair signaling pathways were significantly activated in patients with high LINC01572 expression (Fig. 3A,B). This finding suggests that enhanced tumor cell proliferation and resistance to DNA damage are the main mechanisms by which LINC01572 promotes tumor development.
Fig. 3.Analysis of signaling pathway enrichment and of the immune
microenvironment. GSEA results showed that G2M checkpoint (A) and DNA repair (B)
signaling pathways were significantly activated in samples with high LINC01572
expression. ESTIMATE analysis indicated that LINC01572 expression was negatively
correlated with local immune cell infiltration (C–E). Lymphocyte infiltration
analysis further indicated that fewer cytotoxic and DC cells were present in
samples with high LINC01572 expression (F). ns, no significance. *, p
The immune response plays an essential role in both tumor progression and elimination. Many different molecules can influence the tumor microenvironment (TME), leading to considerable diversity. Tumor cells can escape or fade depending on whether an immune suppressive TME or an immune-activated TME is dominant.
According to ESTIMATE results, LINC01572
expression was negatively correlated to stromal (Fig. 3C) and immune (Fig. 3D)
scores. This result indicates that upregulation of LINC01572 leads to an immune
suppressive TME. The relationship between LINC01572 expression and specific
immune cell infiltration was further analyzed in the TCGA LUAD cohort using the
GSVA method. This showed that high LINC01572 expression was associated with lower
levels of infiltrating T cells (p
Based on the current analysis, LINC01572 was found to be overexpressed in LUAD, as well as being a prognostic factor. Next, in vitro and in vivo experiments were conducted to further investigate the role of LINC01572 in tumor progression.
The LINC01572 expression level in NSCLC cell lines was first evaluated under baseline conditions. As shown in Fig. 4A, tumor cells have significantly higher expression of LINC01572 compared to 16HBE, which is a benign human bronchial epithelial cell line. Among the tumor cell lines investigated here, H1299 and A549 exhibited relatively high overexpression of LINC01572 and were thus selected for subsequent experiments.
Fig. 4.Abnormal
LINC01572 expression, knockdown efficacy, and colony forming assay results.
qPCR
analysis of LINC01572 expression in cell lines (A), and LINC01572 knockdown
efficacy in A549 and H1299 cells (B–D). 96 h CCK-8 assays (E,F) and 2-week
colony formation assays (G–J) were also performed using A549 and H1299
cells. *, p
Two small interfering RNAs, siLINC01572-1 and siLINC01572-2, were designed to inhibit the expression of LINC01572 in A549 and H1299 cells. The knockdown efficiency was determined using RT-qPCR. LINC01572 expression was found to be significantly downregulated in the intervention groups (Fig. 4B,C). In addition, the two corresponding shRNAs also caused stable and significant reduction of LINC01572 expression (Fig. 4D).
The effect of LINC01572 knockdown on cell proliferation was evaluated using
CCK-8 assays. Clear reductions in cell proliferation activity were observed in
the LINC01572 knockdown groups compared with the shNC group (Fig. 4E,F). Colony
formation assay showed that the number of colonies following transfection with
shLINC01572-1 or shLINC01572-2 was significantly less than with shNC for A549
(Fig. 4G,H; p
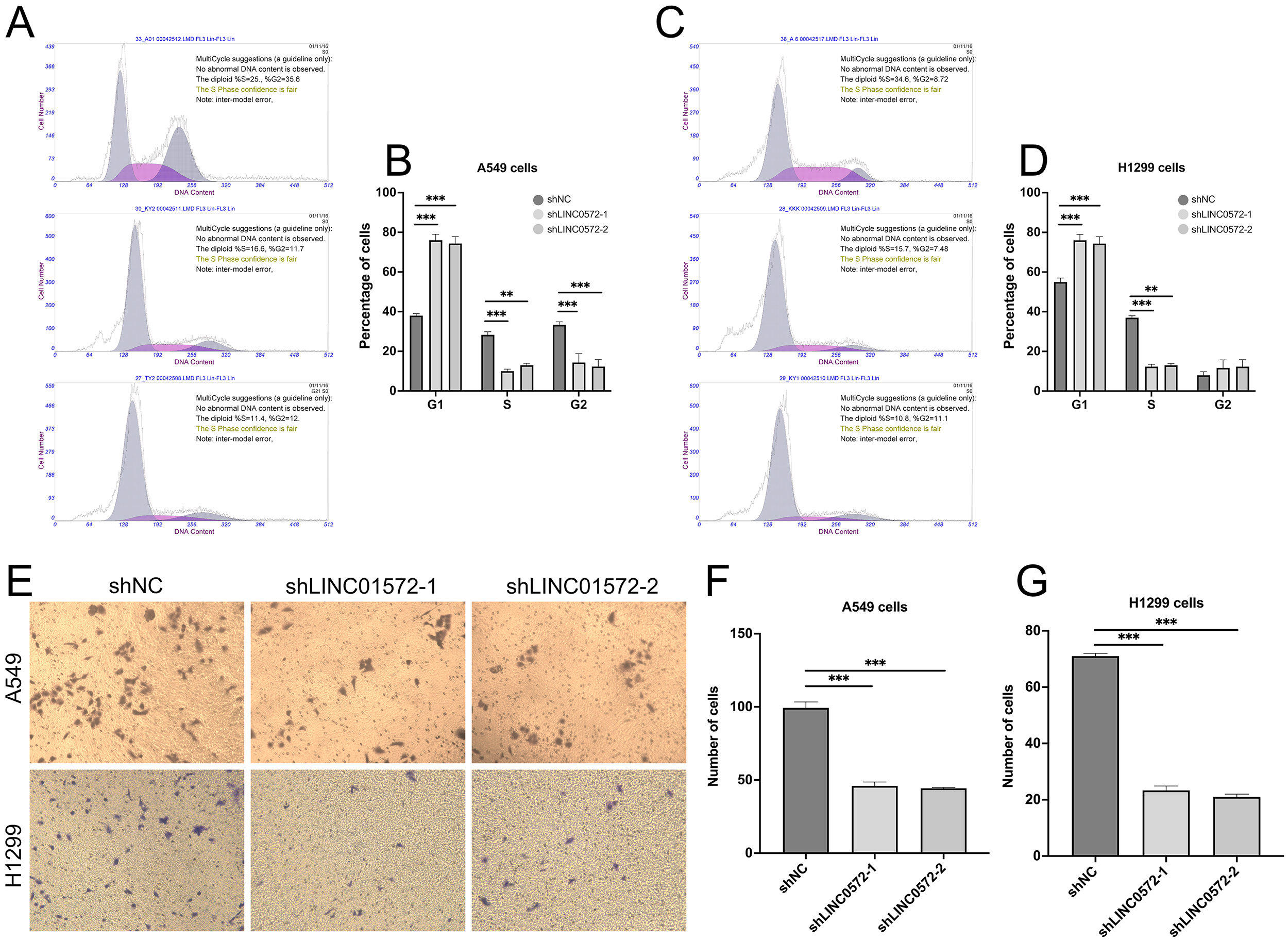
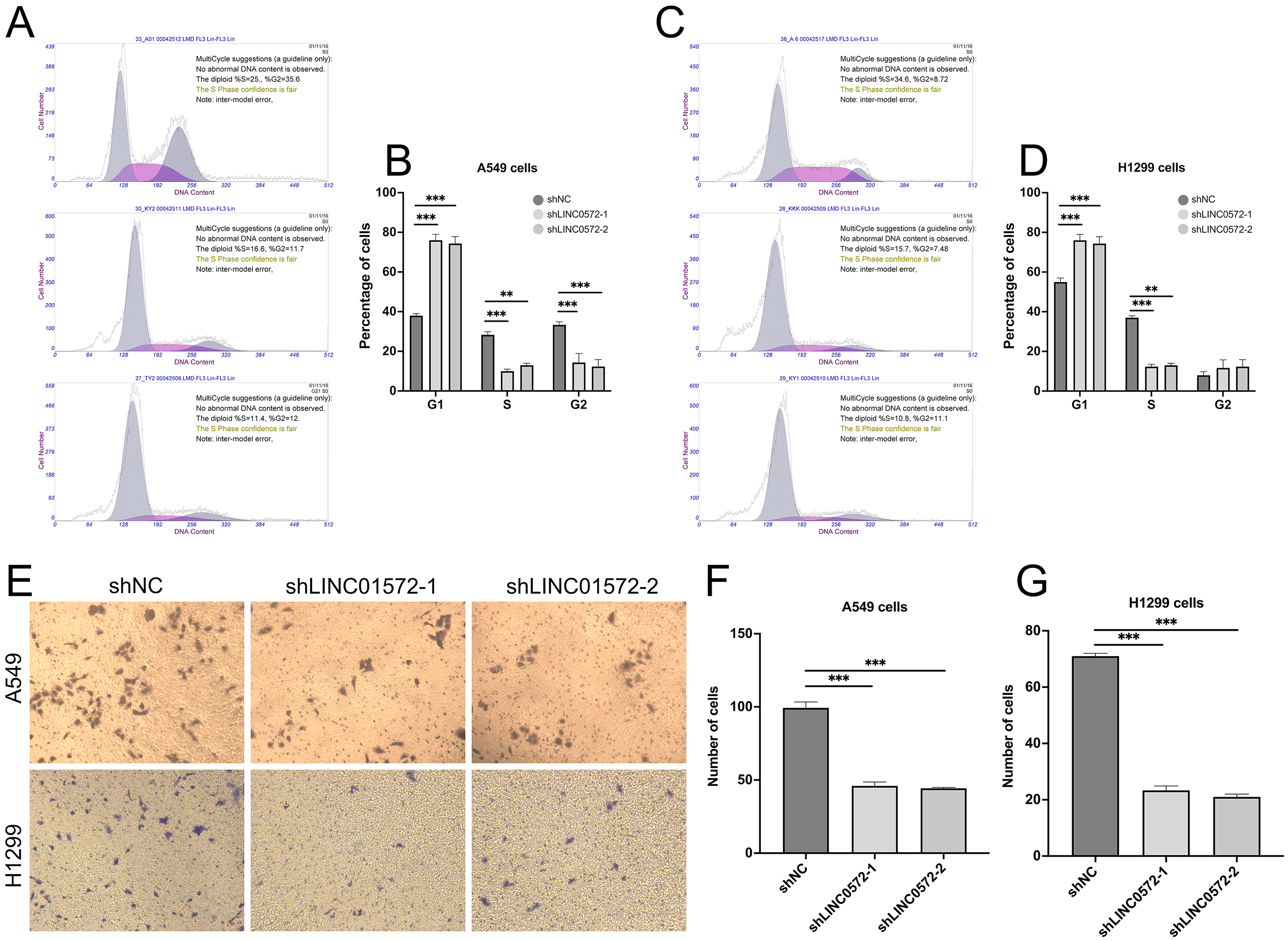
Flow cytometry was conducted to evaluate the effect of LINC01572 knockdown on
the cell cycle. Compared to the shNC group, a significant increase was observed
in the number of cells in the G1 phase and a corresponding decrease in the number
of cells in the S and G2 phases. Knockdown of LINC01572 resulted in significant
changes in the cell cycle distribution in A549 (Fig. 5A,B, p
Fig. 5.Assessment
of cell cycle distribution and cell migration
ability.
The proportion of cells in G1 phase was increased, and the proportion in G2 and M
phases correspondingly decreased following knockdown of LINC01572 in A549 (A,B)
and H1299 (C,D) cells. Impaired migration ability was observed in the
shLINC01572-1 groups compared to the blank and shNC groups in A549 and
H1299 cells (10
In addition, the transwell assay showed that the migratory ability of A549 and
H1299 cells was significantly reduced in the LINC01572 knockdown groups compared
to both the blank control and shNC-treated groups (Fig. 5E–G; p
To
investigate the effects of LINC01572 knockdown on tumor growth in vivo,
A549 cells with stable knockdown of LINC01572 were subcutaneously injected into
the right flank of nude mice (Fig. 6A). Tumor growth was reduced compared to
tumors formed after the injection of control cells (Fig. 6B). The final
tumor volume and weight were significantly smaller in the LINC01572 knockdown
group compared to the shNC group (Fig. 6C,D; p
Fig. 6.In vivo tumor
growth experiments. (A) Representative
photographs of subcutaneous tumors formed after injection of A549 cells with
LINC01572 knockdown. (B) Tumor growth in mice over time. (C) Harvested transplant
tumors from LINC01572 knockdown and control mice groups. (D) Weight of the
harvested transplant tumors. *, p
Lung cancer is an aggressive tumor type with a high global incidence and mortality rate, especially in the form of NSCLC. Despite recent progress in treatment strategies, the prognosis of advanced lung cancer patients remains unsatisfactory [31]. Therefore, the identification of accurate prognostic biomarkers and novel therapeutic targets is necessary to improve the clinical outcomes of NSCLC patients.
lncRNA is a potentially useful biomarker for cancer diagnosis and treatment and may be a worthwhile avenue for the investigation of tumor growth mechanisms [32]. lncRNA-mediated gene regulation has been implicated in numerous diseases, particularly tumors, and is believed to involve several mechanisms. These likely include the interaction of lncRNAs with DNA, RNA or protein at the three different stages of transcriptional, post-transcriptional, and epigenetic regulation. The extensive capacity of lncRNAs to engage with diverse biomolecules has been amply demonstrated and may be important in multiple aspects of tumor development, including cell proliferation, differentiation, metabolism, apoptosis, migration, and drug resistance. Current evidence indicates that lncRNA could participate in many facets of tumor development, such as interaction with cancer-associated-fibroblasts [33]
The lncRNA LINC01572 has been reported to promote the progression of hepatocellular carcinoma by sponging miR-195-5p [34]. It can also induce ferroptosis of LUAD cells, thus suggesting another potential therapeutic use for LINC01572 [35]. However, there are still very few studies on LINC01572 in LUAD. Data obtained from a public database and from the tissues of NSCLC patients show upregulation of LINC01572 in tumor samples. Subsequent analysis in combination with clinical characteristics also showed that LINC01572 expression was associated with higher tumor stage and shorter OS. These results indicate that LINC01572 is likely to play an essential role in the initiation and development of LUAD.
We also used a GSEA algorithm to investigate downstream signaling pathways that are activated by LINC01572. This showed that G2M checkpoint and DNA repair signaling pathways were activated in tumor cells with high expression of LINC01572. The purpose of the G2M checkpoint is to ensure the DNA is correctly replicated before the cell enters mitosis. In the event of errors, the G2M checkpoint prevents the cell from progressing to the next phase of the cell cycle, thereby allowing time for DNA repair. LINC01572 may simultaneously promote cell proliferation and DNA repair. Previous studies have reported that the G2M checkpoint and DNA repair signaling pathways play crucial roles in tumor promotion [36, 37, 38, 39]. The present results suggest that the shorter OS and more advanced tumor stage observed in cases with high LINC01572 expression could be caused by increased tumor cell proliferation and DNA damage repair.
The TME is considered an important index for the optimization of treatment strategies and for its influence on tumor initiation and elimination [40, 41]. We therefore analyzed the correlation between LINC01572 expression and immunity using the ESTIMATE and GSVA algorithms. LINC01572 expression was clearly associated with an immune suppressive TME, as seen by its negative correlation with the infiltration of cytotoxic T cells, DC and macrophages, and thereby resulting in shorter OS.
Based on these interesting findings, we conducted further in vitro and in vivo experiments to confirm the results and to explore possible downstream mechanisms. The in vitro assay results showed that LINC01572 expression was generally higher in tumor cell lines than in the 16HBE cell line. In addition, low cell activity after 96 h was detected with the CCK-8 assay in shLINC01572 groups. The colony formation assay also showed that less colonies were observed in the shLINC01572-1 and shLINC01572-2 groups compared to control groups. Flow cytometry was performed to investigate whether low expression of LINC01572 in tumor cells could affect the cell cycle. Compared to the shNC group, the proportion of cells in the G1 phase was significantly increased, and the proportion of cells in the G2 phase was significantly decreased in the shLINC01572-1 groups of A549 and H1299 cells. Transwell assays were also performed to evaluate the migration ability of tumor cells. These showed that cell migration was significantly reduced in the shLINC01572-1 groups of A549 and H1299 cells compared with the blank and shNC groups.
The in vivo growth rates in terms of tumor volume and weight were found to be lower in mice from the sh-LINC01572-1 group compared to the shNC group. This result suggests that blocking LINC01572 in tumor cells may reverse cancerous growth.
One of the limitations of this study was that the downstream mechanisms for LINC01527 in tumor initiation and progression are still unclear, including for example its interactions with miRNA and mRNA. Further detailed investigations are need to clarify this issue.
The results of multi-omics analysis and other experiments showed that LINC01572 is overexpressed in tumor samples and may promote tumor initiation and progression by influencing the cell cycle and DNA repair. Together with the suppression of immunity in the TME, these factors could all contribute to the worse outcome observed for LUAD patients with high LINC01572 expression. In conclusion, LINC01572 may be an effective diagnostic biomarker, as well as a promising therapeutic biomarker for LUAD.
LINC01572 is overexpressed in tumor tissue relative to adjacent normal tissue. LINC01572 is associated with tumor initiation, progression and immune dysregulation. It therefore has potential value as a novel biomarker and therapeutic target in LUAD.
Bioinformatics datasets presented in this study can be found in online repositories. And the datasets used and/or analyzed during experiments are available from the corresponding author on reasonable request.
DW, JC, LL and YZ conceived the study. YZ, ZZ took part in Writing original draft. YZ, ZZ, LW and XYL designed and carried out experiments. YZ, XYL, LW, XLL and LL collected and provided formal data analysis. DW, JC, LL and XYL took part in reviewing & editing the article. DW, LL, and XLL performed validation of the data and provided funding acquisition. All authors contributed to editorial changes in the manuscript. All authors read and approved the final manuscript. All authors have participated sufficiently in the work and agreed to be accountable for all aspects of the work.
Experimental Animal Ethics Committee, Nanjing Hospital Affiliated to Nanjing Medical University has approved our related experiments. The approval number(s)/ID(s) is DWSY-23047355. The use of human tissues conformed to the guidelines of the Declaration of Helsinki, and informed consent was obtained from all subjects involved in the study.
Not applicable.
This work is supported by the Special Fund for Clinical Research of Shanghai Municipal Health Commission (No. 20214Y0468).
The authors declare no conflict of interest.
References
Publisher’s Note: IMR Press stays neutral with regard to jurisdictional claims in published maps and institutional affiliations.






