1 Department of Pediatrics, Children's Digital Health and Data Center, Zhongnan Hospital of Wuhan University, 430031 Wuhan, Hubei, China
†These authors contributed equally.
Academic Editor: Ioanna-Katerina Aggeli
Abstract
Background: Human parvovirus B19 (B19) infection can affect the hematopoietic arrest in fetus by hindering the differentiation and maturation of erythroid progenitor cells. B19 nonstructural protein 1 (NS1) has been shown to inhibit the differentiation of erythroid progenitor cells. The goal of this study is to explore the role of B19 NS1 in the regulation of GATA1 and Notch signaling pathway in hematopoietic cells. Methods: The B19 NS1 expression plasmid was reconstituted, and the possibility of NS1 regulating GATA1 and GATA2 expression modulated by Notch-Hes pathway was tested by qRT-PCR and western blot. Immunofluorescence assays were conducted to visualize pNS1 in K562 cells. Results: We demonstrate that B19 NS1 inhibited GATA1 and induced Hes1/Hes5, which is involved in the activation of Notch signaling pathway. Meanwhile, NS1 exhibited promoting effects on GATA2 expression. Activation of the Notch signaling pathway up-regulated its downstream transcriptional repressor family Hes, thereby inhibiting the expression of GATA gene in K562 cells. Conclusions: The results show that B19 NS1 protein negatively regulates GATA1 related nuclear transcription and may interfere with hematopoietic cell differentiation.
Keywords
- human parvovirus B19
- nonstructural protein 1
- GATA
- Notch
- hematopoietic cells
Graphical Abstract. Putative pathway of B19 NS1 regulating EPCs differentiation. B19 NS1 activates the Notch1 signaling pathway in the cytoplasm by upregulating the expression of the intracellular domain of Notch1 to permit the transcription of its downstream target gene Hes1, and then inhibit the expression of GATA1, while NS1 may inhibit the expression of GATA1 by directly in the nucleus.
Human parvovirus B19 is endemic worldwide and causes several self-limited clinical diseases such as erythema infectiosum (fifth disease) and arthritis [1, 2, 3]. The target cells of B19 are the burst-forming unit-erythroid (BFU-E) and colony forming unit-erythroid (CFU-E) progenitors. Being the most common cause of rash in school children, B19 infection can also cause aplastic crisis of erythroid progenitor cells (EPCs) in immunodeficient patients, leading to acute and chronic anemia [4, 5]. Pregnancy infection usually lead to abortion, non immune fetal edema and fetal anemia [6].
Parvovirus B19 is the smallest DNA virus in the genus Erythroparvovirus of the family Parvoviridae, which composes of a non-enveloped capsid. The genome of Parvovirus B19 consists of a single-stranded DNA and encodes two structural proteins VP1 and VP2, a major nonstructural protein NS1, and the other two small proteins of 7.5 KD and 11 KD respectively [6, 7, 8, 9, 10]. NS1 plays a role in viral replication and induces EPCs apoptosis or lysis [2, 3, 10, 11, 12, 13, 14, 15, 16]. The exploration of NS1-transgenic mice exhibits that NS1 reduces the number of erythrocytes in the fetal liver and causes fetal edema [17, 18]. However, it is still unclear how NS1 inhibits erythroid cell differentiation and maturation, thus causing aplastic crisis. GATA1 and GATA2 are prototypical transcription factors that regulate multiple gene expression in erythroid lineage cells [8, 19, 20]. In embryos lacking transcription factor GATA1, the development of embryonic red cell precursors arrested at an early proerythroblast-like stage of maturation [21]. GATA2 is necessary for the self-renewal of adult hematopoietic stem cells and is involved in the generation of hematopoietic stem/progenitor cells during mouse embryonic hematopoiesis [7].
The Notch signaling pathway participates in the regulation of the hematopoietic differentiation through intercellular interaction [22]. In mammals, Notch signaling pathway consists of four Notch receptors (Notch1, 2, 3, and 4), five Notch ligands (Delta-like1, 3, and 4 and Jagged 1 and 2). Activation of the Notch1 pathway has been proved to inhibit primitive erythropoiesis. Through the activation between Notch ligands and its receptors, the cleavage Notch intracellular domain (NICD) can be released and translocated into the nucleus, binding to recombination signal sequence-binding protein Jk (RBPJ) and then regulates the transcription of downstream genes [13]. Hairy enhancer of split (Hes) acts as a primary Notch effector, and the embryos deficient for Hes1 and Hes5 present a total absence of hematopoietic stem cell activity [23].
Thus, we speculated that B19 NS1 might regulate the Notch signal activation to inhibit GATA via Hes signaling pathway. In this study, we utilized the permissive K562 cells transfected with plasmid loading B19 NS1 as an experimental model to test this hypothesis.
K562 cells (human myelogenous leukemia cell line) were obtained from the
American Type Culture Collection (ATCC, Manassas, VA, USA) and cultured in
RPMI-1640 medium (Hyclon, USA) supplemented with 10% fetal bovine serum
(Serapro, USA) and 1% penicillin/streptavidin (Invitrogen, China) and maintained
in a humidified incubator at 37 °C under a 5% CO
To block Notch1 or Hes1/Hes5 signaling, K562 cells were transduced with Notch1
or Hes1/Hes5 siRNAs (GenePharma, Shanghai, China). The siRNA sequences are listed
in Table 1. K562 cells were seeded in 6-well plates (1
| Gene | Sequences |
| Notch1 | Sense: 5′-GCAUGGUGCCGAACCAAUATT-3′ |
| Antisense: 5′-UAUUGGUUCGGCACCAUGCTT-3′ | |
| Hes1 | Sense: 5′-GAUGCUCUGAAGAAAGAUATT-3′ |
| Antisense: 5′-UAUCUUUCUUCAGAGCAUCTT-3′ | |
| Hes5 | Sense: 5′- UUCUCCGAACGUGUCACG UTT-3′ |
| Antisense: 5′-ACGUGACACGUUCGGAGAATT-3′ | |
| NC | Sense: 5′- UUCUCCGAACGUGUCACG UTT-3′ |
| Antisense:5′-ACGUGACACGUUCGGAGAATT-3′ |
Immunofluorescence assays were conducted to visualize pNS1 in K562 cells. After transfection of a recombinant plasmid, K562 cells were cultured for 24 h and fixed with 4% paraformaldehyde. The fixed cells were incubated with anti-HA (1:200; Invitrogen, Carlsbad, CA, USA) for 12 h at 4 °C and then incubated in CY3 (red)-conjugated goat anti-rabbit IgG (1:300; Invitrogen, China) for 1h. The nuclei were stained blue with 4’, 6-diamidino-2-phenylindole (DAPI) (Servicebio, China). The stained cells were observed under a FluoView 1000 laser scanning confocal microscope (Olympus, Japan).
To quantify the expression of the genes of interest, total RNA was isolated from
cultured cells using TRIzol reagent (Invitrogen, Carlsbad, CA, USA), and cDNA was
synthesized from 1
| Gene | Primer sequence |
| GATA1 | Forward: 5′-ATGCCTGTAATCCCAGCACT-3′ |
| Reverse: 5′-TCATGGTGGTAGCTGGTAGC-3′ | |
| GATA2 | Forward: 5′-GGCAGAACCGACCACTCATCAAG -3′ |
| Reverse: 5′-CCACAGGCGTTGCAGACAGG -3′ | |
| c-Myb | Forward: 5′- AGCAGCGACTCTGAGGAGGAAC -3′ |
| Reverse: 5′- TCCAGCAGAAGGTGATCCAGACTC -3′ | |
| P300 | Forward: 5′- AATGGCCGAGAATGTGGTGGAAC -3′ |
| Reverse: 5′- GGGCTGCCGAAACTAACCTGTG -3′ | |
| Pu.1 | Forward: 5′- AAGGGCAACCGCAAGAAGATGAC -3′ |
| Reverse: 5′- CACTTCGCCGCTGAACTGGTAG -3′ | |
| GAPDH | Forward: 5′- CCTGCACCACCAACTGCTTA -3′ |
| Reverse: 5′- GGCCATCCACAGTCTTCTGG -3′ |
Cells were lysed using RIPA lysis buffer (Servicebio, China) containing protease
and phosphatase inhibitors (Roche, Mannheim, Germany) for 30 min in ice-bath to
extract the total protein. The protein concentrations were determined using a
protein assay kit (Beyotime Institute of Biotechnology, Shanghai, China). The
lysates were separated on SDS-PAGE gels followed by electroblotting to
polyvinylidene fluoride membranes (Millipore, Billerica, MA). The blotted
membranes were blocked and subsequently incubated with rabbit monoclonal
anti-GATA1 (1:1000), monoclonal anti-GATA2 (1:1000), monoclonal anti-Notch1
(1:1000), monoclonal anti-Hes1 (1:1000), monoclonal anti-hes5 (1:1000),
monoclonal anti-RBPJ (1:1000) and monoclonal anti-
The results are expressed as the mean
pNS1 was transferred into Escherichia coli DH5-
Fig. 1.Expression of reconstruction B19 NS1. (A) Digestion of pCMV-HA vector and NS1-expressing plasmid (pNS1-HA) with restriction enzyme BamHI and XbaI for 1h. The expected NS1 fragment was obtained, with a base size of 2031bp in pNS1-HA plasmid transfected group. (B) pNS1 was transfected into K562 cells, western blotting shows that NS1-HA protein, the molecular weight ~78 KD.
The localization of NS1 protein in pNS1 transfected cells was detected by immunofluorescence. 24 hours after pNS1 transfection, the K562 cells were treated with anti-HA and anti-CY3 antibodies. Under confocal microscope, the cells transfected with pNS1 had obvious CY3 fluorescence, while the control cells had no signal. The CY3 fluorescence signal is overlapped with the nucleus (Blue), the intensity and the area of the CY3 fluorescence signal of the overlapping part was larger than that of the nonoverlapping part, indicating that the B19 NS1 protein was mainly expressed in the nucleus, a few in the cytoplasm (Fig. 2).
Fig. 2.NS1-HA localizes in the cytoplasm and the nucleus. K562 cells
were transfected with pNS1 and then cultured for 24 h. Blank cells without
plasmid were used as controls. After fixed with 4% paraformaldehyde, the cells
were first incubated with 1:200 anti-HA for 12 h at 4 °C, then 1:300
CY3-conjugated goat anti-rabbit IgG for 1 h. The nuclei were stained blue with
DAPI. The stained cells were observed under the confocal microscope. The CY3
fluorescence signals were mainly in the nucleus, a few in the cytoplasm. The data
comes from one of three independent experimental results. Magnifications:
200
In order to verify whether B19 NS1 affects the transcription or translation of GATA1 and GATA2, the total cellular RNA and protein of pNS1 transfected cells were collected at indicated times. The expression of GATA1/GATA2 mRNAs was detected by qRT-PCR, and GATA1/GATA2 proteins were detected by western blot. The results showed that NS1 protein could be detected in a time-dependent manner after plasmids transfection, while the GATA1 and GATA2 demonstrated a different manner with the downregulation in GATA1 mRNA and upregulation in GATA2 mRNA, which was most noticeable at 24 h (Fig. 3A,B). The alteration of GATA1 and GATA2 proteins expression aligns with mRNA expression, except that the significant changes of GATA2 expression occur at 4 h after transfection while GATA1 occur at 2 h (Fig. 3C,D).
Fig. 3.NS1 downregulated GATA1 and upregulated GATA2. (A,B) The
expression of GATA1 mRNA and GATA2 mRNA was detected by qRT-PCR. Downregulated
GATA1 mRNA and upregulated GATA2 mRNA were detected in cells treated with pNS1.
The data were standardized against GAPDH and are presented as a relative value by
calculated with the 2
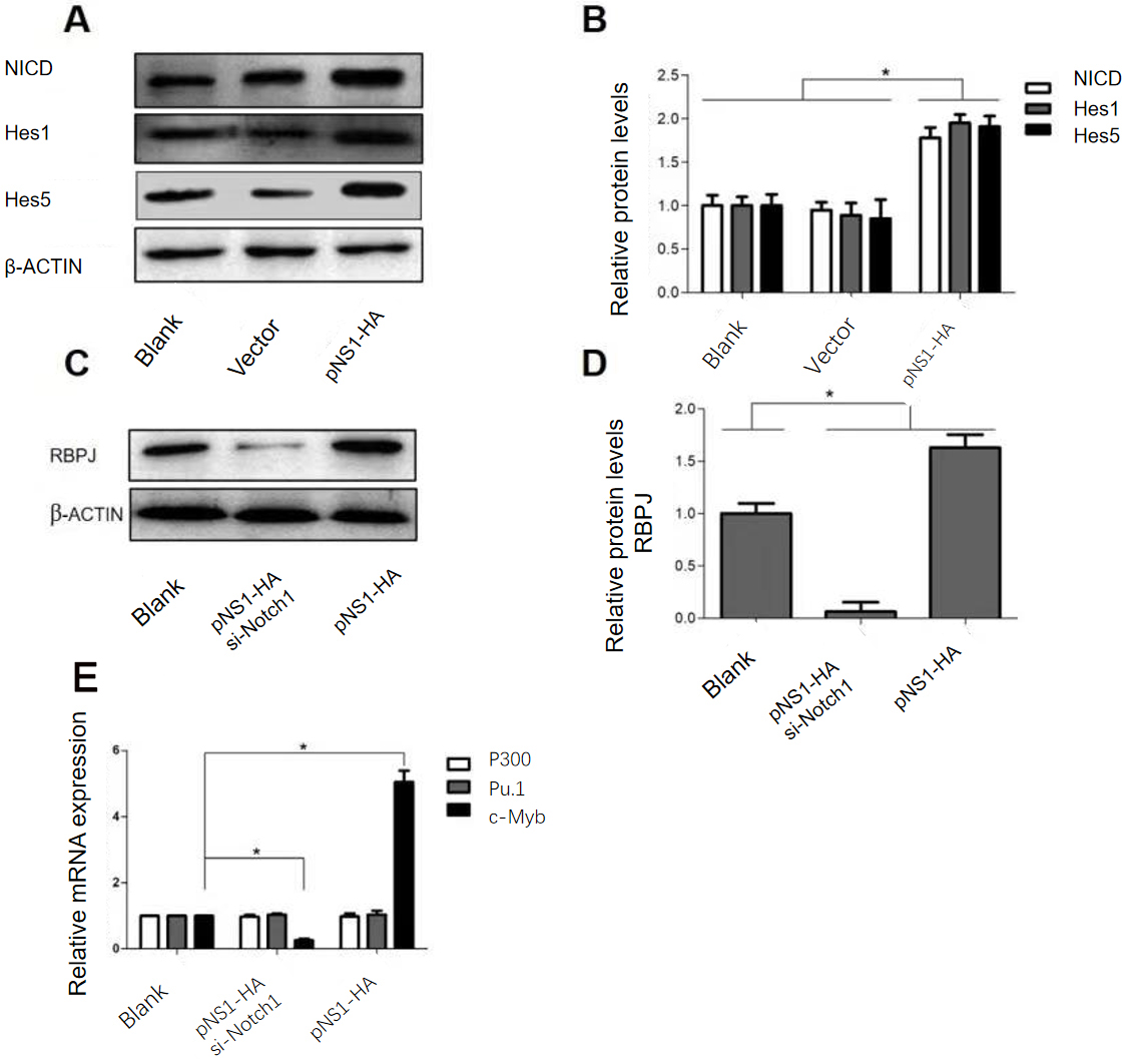
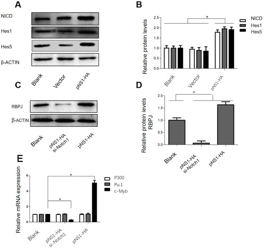
To determine whether the Notch signaling pathways are involved in the pathogenic mechanism of B19 NS1, NICD and its target molecules HES1 and HES5 in K562 cells were detected by western blot after transfected of pNS1, the empty vectors and blank cells without transfection were signed as controls. As shown in Fig. 4, NICD expressed at 1.5 fold higher levels in the pNS1 transfected cells than in the blank controls. Similarly, HES1 and HES5 increased in the pNS1 transfected cells than in vector controls (Fig. 4A,B). Based on these results, we conclude that the B19 NS1 could be primary pathogenic molecule involved in activating the Notch signaling pathway. To further verify this hypothesis, we detected the effector protein RBPJ in the nucleus of NICD, and designed siRNA for Notch1 to silence its target gene. It can be seen that NS1 can increase RBPJ in K562 by more than 5 times, while the K562 cells pretreated with si-Notch showed the opposite result, as the expression of RBPJ decreased (Fig. 4C,D). In addition, we also detected the mRNA expression to the transcription factors, P300, Pu.1, c-Myb, which mediating transcriptional activation from chromatin templates by NICD [4, 24]. The result shows that NS1 significantly upregulated c-Myb mRNA in K562 cells, but had no effect on the expression of P300 and Pu.1 mRNA. For K562 cells pretreated with si-Notch1, the expression of c-Myb decreased, and the expression of P300 and Pu.1 mRNA remained unchanged (Fig. 4E).
Fig. 4.NS1 activates the Notch signaling pathway. (A,B) To analysis
the expression of Notch1, Hes1, and Hes5 in the cells transfected with pNS1 or
empty vectors, total proteins were extracted for western blotting 24 hours after
transfection. Levels of NICD, HES1, and HES5 protein were assessed when compared
to blank or vetor respectively. The results demonstrated that the expression of
NICD, HES1, and HES5 protein upregulated in the cells transfected with pNS1.
(C–E) The cells transfected with pNS1 vectors, as another group cells were
pretreated with si-Notch1 for 24 hours, then transfected with pNS1, total
proteins and RNAs were extracted 24 hours after transfection. Levels of RBPJ
protein were assessed by western blotting, expression of P300, Pu.1 and c-Myb
mRNA were detected by qRT-PCR, when compared to blank respectively. The data are
derived from the results of three independent experiments, LSD t-test
after ANOVA analyses, *p
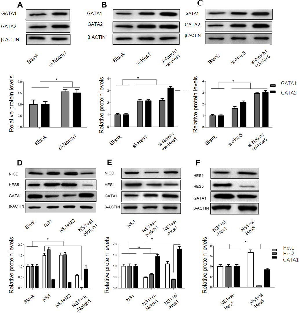
In order to elucidate that B19 NS1 regulates GATA activity by manipulating Notch signaling pathway, we designed siRNA for Notch1, Hes1 and Hes5 to silence their target genes respectively. The K562 cells were respectively transfected with si-Notch1, si-Hes1, or si-Hes5 for 24 hours, and the total proteins were collected for western blot analyses. Significantly increased expression of GATA1 and GATA2 proteins were detected in si-Notch1 transfected cells, as well as in si-Hes1 or si-Hes5 transfected cells. K562 cells that had been co-transfected with si-Notch1 and si-Hes1, or co-transfected with si-Notch1 and si-Hes5 showed higher GATA1 and GATA2 expression than cells transfected with si-Notch1 or si-Hes1/Hes5 alone (Fig. 5A–C).
Fig. 5.Inhibition of Notch-Hes signaling pathway upregulates
GATA1 and GATA2 expression. The cells were transfected with si-Notch1, si-Hes1,
or si-Hes5, and the total protein was collected 24 hours later for western
blotting when compared to blank respectively (A–C). Then the cells were
transfected with pNS1, and the total protein was extracted 24 hours after pNS1
tranfection for western blotting analysis (D–F, D compared to blank
respectively, E compared to pNS1 respectively, F compared to pNS1+siHes1). The
cells were pretreated with si-Notch1 for 24 hours, then transfected with pNS1.
The total protein was extracted 24 hours after transfection for western blot
analysis (G). The data are derived from the results of three independent
experiments, LSD t-test after ANOVA analyses, *p
We then detected the effect of B19 NS1 on NICD, Hes1, Hes5, and GATA1 expression in the Notch1, Hes and Hes5 silenced cells. We showed that the expression of GATA1 protein was higher in pNS1+si-Notch1 and pNS1+si-Hes1 transfected cells than pNS1 alone transfected cells, while inhibition of Notch1 significantly decreased the expression of Hes1 and Hes5 induced by pNS1 (Fig. 5D,E). Both Hes1 and Hes5 were involved in pNS1 activated Notch1 signaling pathway related to the regulation of GATA1 expression. These results implied that Hes1 and Hes5 are essential regulators of GATA1 expression in Notch signaling, and the expression of Hes1 and Hes5 was negatively correlated with GATA1 activity. Inhibition of Notch could counteract the effect of NS1 on GATA1 expression, which implies that NS1 regulated GATA1 expression through up-regulating Notch1 activity. Inhibition of Hes5 could up regulate the expression of GATA1 more than inhibition of Hes1. This result implies that there might be a competitive relationship between them in regulating the expression of GATA1 (Fig. 5F).
In this study, we demonstrated that B19 NS1 plays essential role in inhibiting GATA1 expression and upregulating GATA2 expression. This dynamic controlled change of expression aligns with “GATA switch” regulatory pathway which was mediated by Notch-Hes signaling. In addition, NS1 probably triggered the Notch signaling pathway to disrupt the “GATA switch” balance in K562 cells.
B19 infection can cause human transient aplastic crisis. One of the pathogenesis is explained by the cytotoxicity, which is correlated with the intracellular accumulation of the NS1 protein, and the infected erythroid-lineage cells exhibit apoptotic features [17, 25]. B19 infection often severely affects the hematopoietic function of the fetus or newborn by playing an important role in hindering the differentiation and maturation of erythroid progenitor cells. The Notch pathway plays an important role in erythroid cell proliferation and differentiation, during which several viral proteins are involved [9, 14, 26]. Activation of the Notch signaling pathway can up-regulate the transcriptional repressor family HES, thereby disturbing the balance of GATA box and inhibiting the differentiation and maturation of EPC.
In this study, we found the possible mechanism of B19-related anemia that NS1 inhibits the differentiation of hematopoietic stem cells into erythrocytes by down-regulating GATA1 and up-regulating GATA2 transcription, which is in line with an insight in our previous conjecture [27]. The evolution of erythroid cells contains the different stages including hematopoietic stem cells (HSC), common myeloid progenitors (CMP), megakaryo-erythroid progenitor (MEP), BFU-E, CFU-E, proerythroblast, erythroblast, reticulocyte, and eventually red blood cell. GATA1 factor is the first expressed at CMP stage, and gradually increases in the next phase, then reach a peak at the proerythroblast stage, and decreased as the maturation of red blood cells [11, 28]. Contrary to GATA1, GATA2 is abundantly expressed in HSC and hematopoietic progenitor cells due to its great contribution to the development and maintenance of these cells. However, the expression of GATA2 gradually declines as approaching the process of terminal erythroid differentiation [11]. The dynamic changes of GATA1 and GATA2 refer to the GATA factor switching during erythroid differentiation, that is, the expression of GATA1 rises and gradually replaces GATA2 at the same motifs to inhibit GATA2 transcription. In our experiments, NS1 downregulated GATA1 but upregulated GATA2 in the K562 cells which disrupted the “GATA switch” balance. These results suggest that NS1 could retrograde the process of erythroid cell differentiation as early hematopoietic progenitor cells. Moreover, the alteration of GATA2 expression was posterior to GATA1, we speculated that the upregulation of GATA2 was secondary to the downregulation of GATA1, rather than the direct effect of NS1.
Notch signaling pathway affects cell proliferation and differentiation, which makes the virus escaped the innate cellular antiviral response and promotes cell survival [29]. Human papillomavirus and simian virus 40 could activate the Notch pathway via increasing the expression of Notch proteins [15, 30], while Epstein-Barr virus and Kaposi’s sarcoma-associated herpesvirus take part in the Notch manipulation through the combination of its encode proteins to the Notch components [31, 32].
Co-transfection experiments showed that there were no significant changes of GATA1 expression in the Notch1 or Hes1-silenced cells, while Hes5-silenced cells still showed the downregulation of GATA1, which may be due to the NS1 downregulating GATA1 through Notch1 and Hes1. In addition, co-transfection experiments showed that GATA2 upregulated in the Notch1 or Hes1/Hes5-inhibited cells, which further indicate that the changes of GATA2 in NS1 transfected cells were not mediated by the effects of NS1 on Notch1 and Hes1/Hes5. Our study showed that Notch1 enhanced the Notch intracellular effector RBPJ and the DNA-binding transcription factor c-Myb, in association with the result of immunofluorescence assay that NS1 localized both in the cytoplasm and nucleus, we came to this conception that NS1 in the cytoplasm activates the Notch1 signaling pathway by upregulating the expression of the intracellular domain of Notch1 to permit the transcription of Hes1, and then inhibit the expression of GATA1, while NS1 in the nucleus may inhibit the expression of GATA1 by directly upregulating the expression of Hes1.This provides a possible target for future prevention or treatment of B19-related anemia.
C-Myb is mainly expressed in immature hematopoietic cells and plays a role in maintaining cell proliferation and differentiation [33]. When cells began to differentiate, their expression levels were down-regulated. Hes-c-Myb complex show negative regulation in cell differentiation [34]. c-Myb binds to GATA1 promoter and inhibits c-Myb expression, leading to further differentiation of erythrocytes [35]. In our experiment, NS1 can up-regulate Hes and c-Myb and down-regulate GATA1, which is contrary to normal cell differentiation. Therefore, it is assumed that anemia caused by B19 infection is related to Hes-c-Myb complex regulation. Interestingly, some studies have shown that there is a synergistic effect between c-myb and P300 and PU.1. However, in our study, we did not find that the expressions of c-Myb, P300 and PU.1 were up-regulated at the same time after NS1 transfection. This may be related to different cell lines, and its mechanism needs to be further studied.
There are shortages in this study. Our study was based on the single NS1 protein of B19, the role of a full-length B19 virus remains to be confirmed. The reason why K562 cell line was selected was that it presented the early stage of hematopoietic progenitor cell differentiation, however, this cell line could not reveal the dynamic process of erythroid differentiation. Further experiments should be carried out for erythroid progenitor cells differentiation process to observe the dynamic expression profiles of GATA1 and GATA2 after transfecting of B19 NS1.
In summary, we found that B19 NS1 protein negatively regulates GATA1 related nuclear transcription by activating Notch1 signaling pathway or directly upregulating the expression of Hes1, which provides potential targets and new ideas for the prevention and treatment of fetal anemia, hemolysis and hematopoietic dysfunction caused by B19 infection.
Not applicable.
The data are available from the corresponding author upon reasonable request.
B19, Human parvovirus B19; NS1, Nonstructural protein 1; BFU-E, Burst-forming unit-erythroid; CFU-E, Colony forming unit-erythroid; EPCs, Erythroid progenitor cells; NICD, Notch intracellular domain; RBPJ, Recombination signal sequence-binding protein Jk; Hes, Hairy/enhancer-of-split; DAPI, 4’, 6-diamidino-2-phenylindole; c-Myb, c-Myb transcription factor; P300, E1A binding protein p300; Pu.1, spleen focus forming virus proviral integration oncogene; HSC, Hematopoietic stem cells; CMP, Common myeloid progenitors; MEP, megakaryo-erythroid progenitor.
JZ, Dongx Z and Dongc Z guided the formulation of the experimental scheme and finished the last revision of the article. SF collected the references and illustrated this paper. JZ, Dongc Z, and PF carried on the experiment operation and participated in writing and revising the paper. All authors contributed to the article and approved the submitted version.
Not applicable.
Not applicable.
This work was supported by grants from the Chinese National Natural Science Fund 81170005 and 81670007, the Scientific Project supported by the Health Commission of Hubei Province, China WJ2019M214.
The authors declare no conflict of interest.
References
Publisher’s Note: IMR Press stays neutral with regard to jurisdictional claims in published maps and institutional affiliations.





