1 International Ph.D. Program for Translational Science, College of Medical Science and Technology, Taipei Medical University, 110 Taipei, Taiwan
2 Graduate Institute of Biomedical Informatics, College of Medical Science and Technology, Taipei Medical University, 110 Taipei, Taiwan
3 Department of Urology, Taipei Medical University Hospital, 110 Taipei, Taiwan
4 Graduate Institute of Clinical Medicine, College of Medicine, Taipei Medical University, 110 Taipei, Taiwan
5 Clinical Research Center, Taipei Medical University Hospital, 110 Taipei, Taiwan
6 School of Dental Technology, College of Oral Medicine, Taipei Medical University, 110 Taipei, Taiwan
7 Office of Human Research, Taipei Medical University, 110 Taipei, Taiwan
8 TMU-Research Center for Urology and Kidney, Taipei Medical University, 110 Taipei, Taiwan
9 The Ph.D. Program for Translational Medicine, College of Medical Science and Technology, Taipei Medical University, 110 Taipei, Taiwan
10 Laboratory of Translational Medicine, Development Center for Biotechnology, 115 Taipei, Taiwan
11 Department of Physiology, Pathophysiology and Immunology, Pham Ngoc Thach University of Medicine, 700000 Ho Chi Minh City, Vietnam
12 TMU Research Center for Cancer Translational Medicine, Taipei Medical University, 110 Taipei, Taiwan
†These authors contributed equally.
Academic Editors: Antonio Barbieri and Francesca Bruzzese
Abstract
Background: Castration-resistant prostate cancer (PCa; CRPC) has a poor response to androgen deprivation therapy and is considered an incurable disease. MicroRNA (miR)-lethal 7c (let-7c) was implied to be a tumor suppressor in PCa, and treatment with exogenous let-7c targets both cancer cells and their associated mesenchymal stem cells (MSCs) to prevent CRPC progression and metastasis. Exosomes are nanometer-sized membrane-bound vesicles which have an absolute predominance in biocompatibility for drug delivery and gene therapy by mediating cell-to-cell communication. By utilizing the intrinsic tumor-targeting property of MSCs, this study aimed to investigate the feasibility of MSC-derived exosomes as an exogenous miR delivery system to target CRPC, using miR let-7c as an example. Methods: Bioinformatics analysis was performed to observe miR-let-7c expression in clinical samples by utilizing the GEO database. MSC-derived exosomes were collected from a human bone marrow-derived MSC cell line after cell transfection with either a pre-miR negative control or pre-miR-let-7c, and further characterized through nanoparticle tracking analysis and Western blotting. miR-let-7c expression was determined using RT-qPCR, and the phenotypic effects of both naked and MSC-exosome-encapsulated let-7c on CRPC cells (PC3 and CWR22Rv1) were determined by WST-1 cell proliferation assay and wound healing migration assay. Results: miR-let-7c was downregulated in metastatic PCa and high grade group patients. miR-let-7c expression was confirmed to be downregulated in PCa cell lines, with massively decreased in most metastatic CRPC-like cells. Exogenous miR-let-7c can be successfully packaged into MSC exosomes. Treatment with either naked or MSC-exosome-encapsulated miR-let-7c resulted in significant reductions in cell proliferation and migration in CRPC-like PC3 and CWR22Rv1 cells. Conclusions: MSC-derived exosomes could serve as a therapeutic let-7c delivery system to target CRPC.
Keywords
- castration-resistant prostate cancer
- mesenchymal stem cell
- exosome
- microRNA-let-7c
- tumor microenvironment
The initiation and progression of prostate cancer (PCa) depend critically on the
androgen receptor (AR) signaling for viability and proliferation [1], resulting
in the establishment of androgen deprivation therapy (ADT) as the standard
treatment for male with PCa to lower circulating androgen to castration levels
(
CRPC is the progressive form of malignant PCa, characterized by cancer relapse and ADT resistance [13, 14]. Patients with non-metastatic CRPC (M0 CRPC) are at high risk for progression to metastatic disease, which occurred in one-third of these populations within 2 years [15]. The treatment of men with CRPC has dramatically changed over the past decade [16, 17]. In non-metastatic CRPC, three second-generation anti-androgens, apalutamide, enzalutamide and darolutamide, when used in combination with ADT, have demonstrated a significant benefit in metastasis-free survival [18, 19, 20], and recently been approved by the FDA and other regulatory agencies as therapeutic options to augment ADT for patients with M0 CRPC [12, 21]. Approved therapies for metastatic CRPC apart from ADT include immunotherapy (sipuleucel-T), radiotherapy (radium-223), chemotherapy (docetaxel as the first line and cabazitaxel as the second line), anti-androgen therapy (abiraterone and enzalutamide), and the most recently poly (ADP-ribose) polymerase (PARP) inhibitors (olaparib and rucaparib) [22, 23]. The consensus of CRPC treatment is still not fully settled. There are several factors that may alter the choices of initial systemic treatment for CRPC patients, such as previous therapeutic agents, symptoms presented and concomitant diseases. Despite the recognition of prognostic biomarkers and systemic therapy, metastatic CRPC remains a lethal disease [24]. Development of new treatment strategies for CRPC is necessary to prevent disease progression and improve prognoses.
MicroRNA (miR) were known to involve in various tumor pathological processes, including cellular proliferation, differentiation, epithelial to mesenchymal transition (EMT), and apoptosis [25]. Lethal 7c (let-7c) is recognized as a tumor suppressor miR in PCa, which antagonizes AR expression and activity through the downregulation of HMGA2, RAS, and Myc [26, 27, 28, 29]. In addition to AR, overexpression of let-7c was observed to decrease interleukin (IL)-6 expression, a growth factor involved in PCa cell proliferation and survival [30, 31]. On the other hand, our group previously also demonstrated that downregulation of let-7c by cancer-associated mesenchymal stem cells (MSCs) triggering a reactive stromal response to facilitate prostate cancer growth and metastasis [32]. Accordingly, treatment with exogenous let-7c would target both cancer cells and their associated MSCs and could be an attractive therapeutic approach to effectively inhibit CRPC recurrence and prevent metastasis.
MSCs are one of the most commonly employed cell types as a cell-based therapy for tissue regeneration and treating human diseases [33]. Recent studies, including ours, have demonstrated that circulating MSCs integrate into and persist in the tumor stroma [32, 34, 35], providing a novel platform for selective delivery of anticancer agents to invasive and metastasis tumors. Studies have shown that the majority of MSCs are largely mediated by paracrine factors including exosomes. Exosomes are nanometer-sized membrane-bound vesicles enclosing various types of molecules, such as proteins, lipids, messenger (m)RNAs, and miRs, with functions as mediators of cell-cell communication [36, 37, 38, 39]. An increasing number of studies have newly investigated the potential contribution of MSC-exosomes in tissue regeneration and treatment of various diseases, including kidney, liver, brain, immunological, and cardiovascular diseases [40, 41, 42, 43, 44]. Thus, this study aimed to investigate the feasibility of MSC-derived exosomes as therapeutic miR delivery system to target CRPC, using miR let-7c as an example.
The Gene Expression Omnibus (GEO) (https://www.ncbi.nlm.nih.gov/gds) database was used to obtain miR expression data from clinical samples. We used two miR expression profiles, GSE21036 and GSE159177. GSE21036 provides miR expression data collected from a patient cohort with a median 5 years of follow-up, which consists of 142 samples including prostate tumor tissue and adjacent normal tissue [45]. In GSE159177, miR expression data were obtained from a comparison analysis between small non-coding RNA expressions from 465 urine samples and results of core-needle biopsies from PCa patients [46]. Characteristics of these GEO datasets are summarized in Table 1.
| Accession/ID | PMID | Platform | Contributors | Last update |
| GSE21036 | 20579941 | GPL8227: Agilent-019118 Human miRNA Microarray 2.0 G4470B (miR ID version) | Taylor BS, Schultz N, Hieronymus H, Sawyers CL | 2014 |
| GSE159177 | 32191585 | GPL21572: [miRNA-4] Affymetrix Multispecies miRNA-4 Array (ProbeSet ID version) | miR Scientific LLC | 2021 |
The GEO datasets were pre-processed and analyzed using GEO2R platform
(https://www.ncbi.nlm.nih.gov/geo/geo2r/) provided by the website. GEO2R is an
online tool that utilizes GEOquery and limma R packages from the Bioconductor
project to analyze differentially expressed miRs (DEmiRs) and differentially
expressed genes (DEGs) across various experimental conditions. In this study,
adjusted p values were determined using Benjamini-Hochberg method.
Significant DEmiRs were determined as miRs or genes with an adjusted p
value of
The GSE21036 dataset was used to determine miR-let-7c expression levels in the
primary tumor tissue of non-metastatic versus metastatic PCa. The dataset
includes 28 adjacent normal tissues, 99 and 13 primary tumor tissues from
non-metastatic and metastatic PCa, respectively. The same dataset was used to
observe miR-let-7c expression levels across grade groups (GG), a risk
stratification for PCa based on the Gleason score (GS) [47, 48, 49]. Data were
categorized into four groups including GG 1 (GS
The GSE159177 dataset was used to confirm miR-let-7c expression levels in urine samples from PCa patients with various GGs. Using the same approach with previous dataset, four groups were determined including normal control (n = 187), GG 1 (n = 123), GG 2–3 (n = 98), and GG 4–5 (n = 57). All miR-let-7c expression values were obtained from a GEO2R analysis and plotted in respective graphs.
A normal human prostate epithelial cell line, RWPE-1 (ATCC CRL-11609), and PCa cell lines, including LNCaP (ATCC CRL-1740), C4-2 (ATCC CRL-3314), C4-2B (ATCC CRL-3315), CWR22Rv1 (ATCC CRL-2505), PC3 (ATCC CRL-1435), and DU145 (ATCC HTB-81) were obtained from American Type Culture Collection (ATCC) (Manassas, VA, USA). An immortalized human bone marrow-derived MSC line (3A6 MSC) was gifted by Dr. Shih-Chieh Hung of Veterans General Hospital-Taipei (Taipei, Taiwan, ROC) [32, 50].
RWPE-1 cells were cultured in keratinocyte-SFM (1
The miRs used were Pre-miR miRNA Precursor hsa-let-7c-5p (catalog no. AM17100, ID no.: PM10436, Ambion, Applied Biosystems Thermo Fisher Scientific), miRIDIAN microRNA Mimic Negative Control #1 (catalog no. CN-001000-01-05, Horizon Discovery Ltd., Cambridge, Cambridgeshire, UK), and Cy3-labeled Pre-miR Negative Control #1 (catalog no. AM17120, Ambion, Applied Biosystems, Thermo Fisher Scientific). PC3 and CWR22Rv1 cells were transfected using HiPerFect transfection reagent (catalog no. 301704, Qiagen, Hilden, Germany), according to the manufacturer’s instructions. The miRs were added to the transfection mixture with a final miR concentration of 5 nM per 6-cm dish. Six hours after transfection, the medium was replaced with supplemented RPMI-1640 medium and incubated at 37 °C overnight, before being used for subsequent experiments. Transfection efficiency was evaluated by measuring the relative expression of miR-let-7c in cells through a reverse transcription-quantitative polymerase chain reaction (RT-qPCR). Later, transfected PC3 and CWR22Rv1 cells were used for a cell-proliferation and migration assay.
3A6 cells were transfected using Magnetofection SilenceMag (catalog no. SM10500,
OZ Biosciences, Marseille, PACA, France), according to the manufacturer’s
instructions. The miRs were added to the transfection mixture with a final miR
concentration of 30 nM per 10-cm dish. At 6 h after transfection, the medium was
removed and rinsed twice using 1
Exosomes were isolated from 3A6-conditioned medium obtained from four 10-cm
dishes with a total volume of 32 mL. The medium was centrifuged at 500
PC3 and CWR22Rv1 cells were co-cultured with proportionate volumes of concentrated exosomes in serum-free medium for 6 h. After 6 h of co-culture, cells were collected for RNA extraction followed by an RT-qPCR to measure miR-let-7c relative expression levels in co-cultured cells. For cell proliferation and migration assays, 10% FBS was added to the culture medium after 6 h of co-culture. Cells were continuously co-cultured with exosomes for the subsequent 48 h prior to the next experiments.
Total RNA from cell culture was isolated using NC RNA extraction reagent (catalog no. MRE-N3200, EBL Biotechnology, Taipei, Taiwan), according to the manufacturer’s instructions. Exosomal miR was extracted from exosome samples using an Invitrogen Total Exosome RNA and Protein Isolation Kit (catalog no. 4478545, Thermo Fisher Scientific), according to the manufacturer’s instructions. The OD reading of RNA samples was measured using NanoDrop 2000/2000c Spectrophotometers (catalog no. ND-2000, Thermo Fisher Scientific) to determine RNA concentrations at 260/280 and 260/230 ratios.
Synthesis of miR cDNA was done using PrimeScript RT Reagent Kit (catalog no. RR037B, Takara Bio Inc., Kusatsu, Shiga, Japan), according to the manufacturer’s instructions. cDNA was synthesized using Veriti 96-Well Thermal Cycler (catalog no. 4375786, Applied Biosystems, Thermo Fisher Scientific). RT-qPCR was performed using TaqMan-based protocol as described in a previous study [51]. We used LightCycler 480 Probes Master (catalog no. 04887301001, Roche, Basel, Switzerland) and Universal ProbeLibrary Probe #21 (catalog no. 04686942001, Roche), and ran the reaction using LightCycler 96 (catalog no. 05815916001, Roche). Primer sequences used in the reverse-transcriptase cDNA synthesis and RT-qPCR are shown in Tables 2,3, respectively.
| miRNA | Primer sequence |
| Let-7c | GTT GGC TCT GGT GCA GGG TCC GAG GTA TTC GCA CCA GAG CCA ACA ACC AT |
| U6B | GTT GGC TCT GGT GCA GGG TCC GAG GTA TTC GCA CCA GAG CCA ACA AAA AAT AT |
| miRNA | Primer sequence |
| Let-7c forward | CGG GTT GAG GTA GTA GGT TGT |
| U6B forward | CCC TGC GCA AGG ATG ACA CGC AA |
| Universal reverse primer | GTG CAG GGT CCG AGG T |
Cell proliferation assay was performed using Cell Proliferation Reagent WST-1
(catalog no. 11644807001, Roche). Desired numbers of PC3 and CWR22Rv1 cells were
seeded into 96-well plates in 100
Two-well culture inserts (catalog no. 80209, Ibidi, Gräfelfing, Germany)
were inserted into six-well plates to create a gap. PC3 and CWR22Rv1 cells were
seeded into each well in 100
Proteins were extracted from exosomes and cells using RIPA lysis buffer with
100
Particles in exosome samples were measured by NTA using NanoSight NS300 instrument (Malvern Panalytical, Malvern, Worcestershire, UK). Samples were diluted until they reached the optimal density, and experimental settings remained constant between all samples. Recorded videos were analyzed for the mean, mode, median, and estimated concentration of particles. Instrument operation was assisted and supervised by technicians in the Core Facility Center of Taipei Medical University.
Data analysis was performed using Microsoft Office Excel 2016 (Microsoft,
Redmond, WA, USA) and GraphPad Prism 8.4.0 (GraphPad, San Diego, CA, USA). All
data are presented as mean
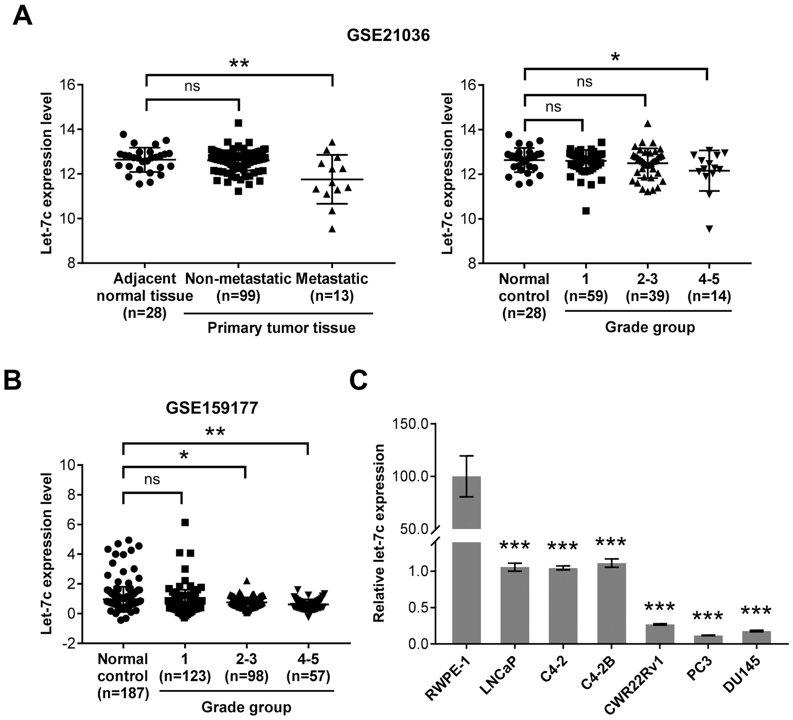
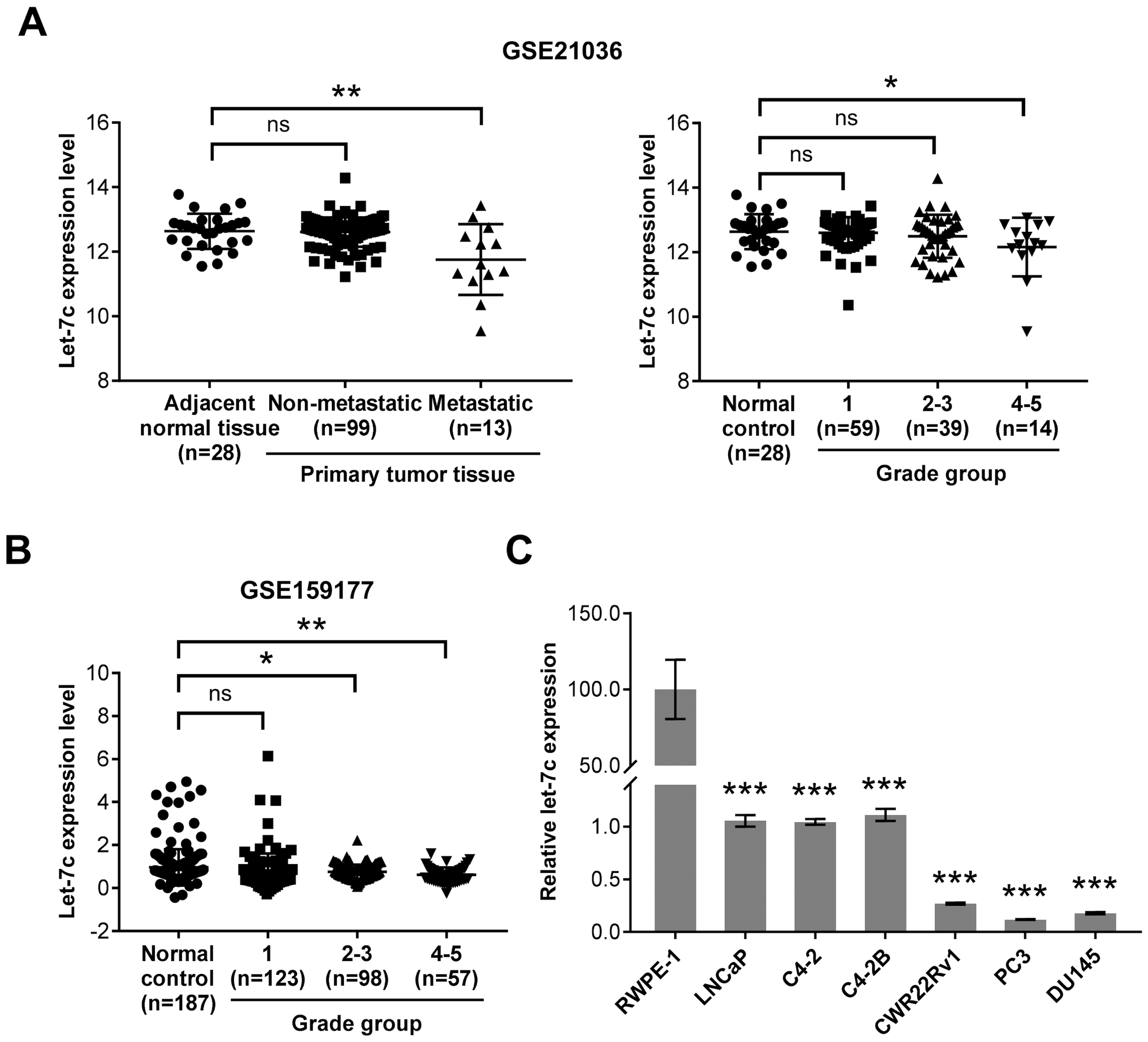
GEO database was used to obtain miR-let-7c expression data in clinical samples of primary tumor tissues from non-metastatic or metastatic PCa patients. Based on expression values obtained from the GEO2R analysis, we calculated miR-let-7c expression across various tumor types and GGs. Analysis of the GSE21036 dataset found that miR-let-7c was downregulated in metastatic PCa patients (p = 1.31E-03) (Fig. 1A) and patients with GG 4 and 5 (p = 3.99E-02) (Fig. 1B). miR-let-7c expression in various GGs was confirmed using the GSE159177 dataset. In line with previous results, miR-let-7c expression was lower in higher GGs (GG 2 and 3, p = 1.81E-02; GG 4 and 5, p = 3.05-E03) (Fig. 1C).
Fig. 1.MicroRNA lethal 7c (miR-let-7c) is downregulated in metastatic
prostate cancer. (A,B) Expression levels of let-7c in public microarray data
from (A) the GSE21036 dataset grouped by tumor type (left panel), and by grade
group (GG) (right panel) and (B) the GSE159177 dataset grouped by GG. All samples
are presented as data points and mean
RT-qPCR was used to determine miR-let-7c expression in serial prostate cancer cell lines which reflected PCa progression from androgen-dependent to metastatic CRPC. The PCa cell lines used included androgen-dependent LNCaP, androgen-independent but -sensitive C4-2 and C4-2B derived from LNCaP [52], CWR22Rv1 established from one of the hormone-refractory recurrent CWR22R tumors [53], and AR-negative PC3 and DU145 derived from PCa patients with established bone metastasis and brain metastasis, respectively. The miR-let-7c expression in PCa cell lines was relative to the expression level in normal prostate RWPE-1 cells. Results showed miR-let-7c downregulation in most of the CRPC-like cell lines (CWR22Rv1, p = 8.60E-04; PC3, p = 8.40E-04; DU145, p = 8.50E-04). In addition, miR-let-7c expression progressively decreased from androgen-dependent to metastatic CRPC cells (Fig. 1D).
PC3 and CWR22Rv1 cells were respectively selected as representative of AR-negative and AR-positive CRPC cell lines. In order to demonstrate the phenotypic effects of miR-let-7c in CRPC, PC3 and CWR22Rv1 cells were transfected with either miR-let-7c or miR mimic NC for 6 h followed by a cell proliferation and migration assay the next day. Transfection efficiency evaluated by RT-qPCR showed higher let-7c expression in PC3 and CWR22Rv1 cells transfected with miR-let-7c (PC3, p = 8.14E-04; CWR22Rv1, p = 7.85E-04) (Fig. 2A). Cell proliferation assay revealed growth inhibition in let-7c-transfected PC3 (day 1, p = 9.26E-05; day 2, p = 7.09E-08) and CWR22Rv1 cells (day 2, p = 8.02E-06) as presented relative to the NC (Fig. 2B). Cell migration evaluated by wound closure percentage over indicated time points showed that let-7c-transfected PC3 and CWR22Rv1 cells migrated more slowly compared to the NC (PC3, p = 1.13E-02; CWR22Rv1, p = 9.00E-09) (Fig. 2C).
Fig. 2.MicroRNA lethal 7c (miR-let-7c) inhibits proliferation and
migration of castration-resistant prostate cancer (CRPC) cells. PC3 and CWR22Rv1
cells were transfected with negative control miR (NC) or let-7c for 6 h. (A)
RT-qPCR analysis of let-7c expression. (B) WST-1 assay of cell proliferation. (C)
Wound healing assay of cell migration at indicated time points. Quantitative data
are presented as mean
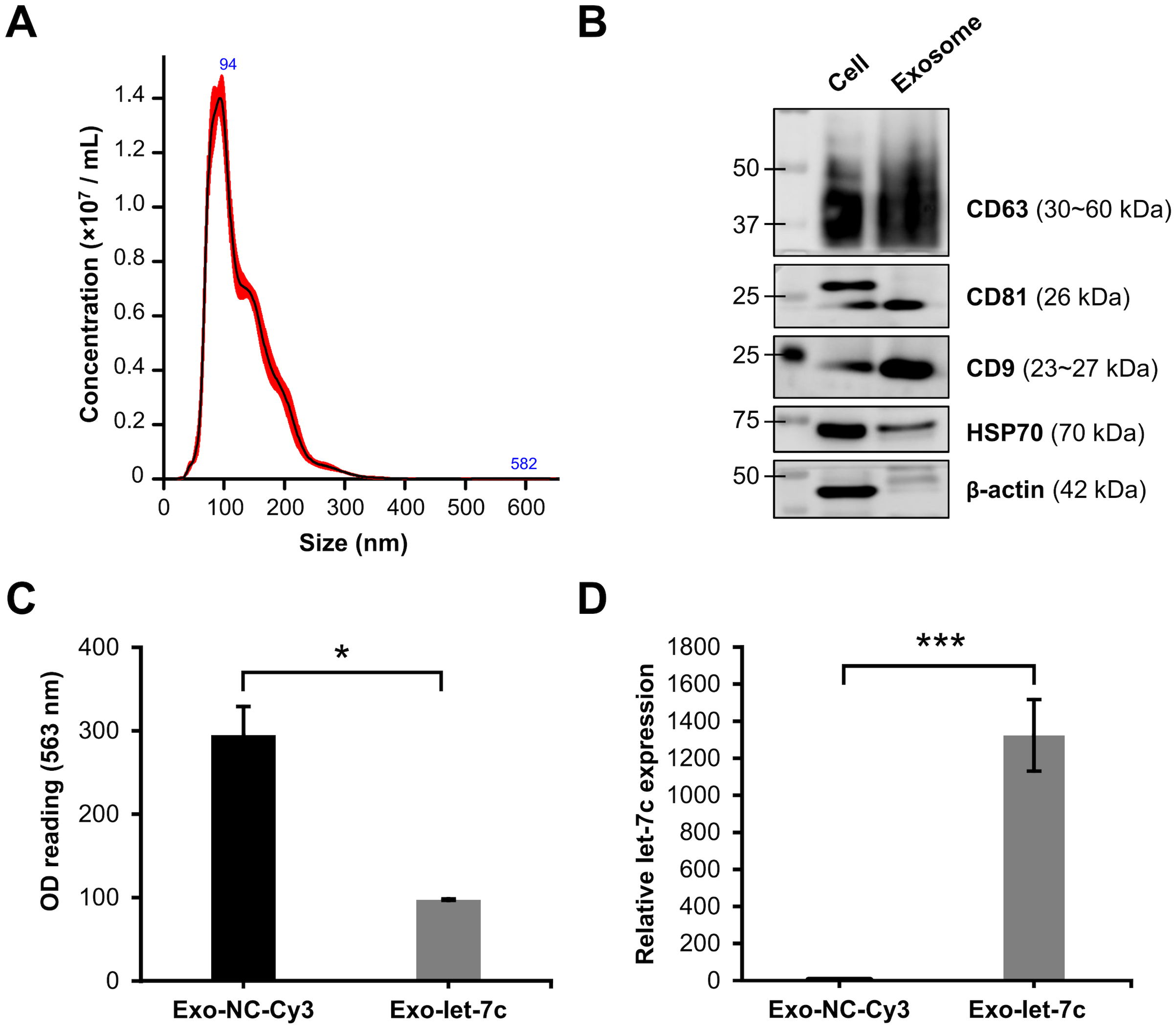
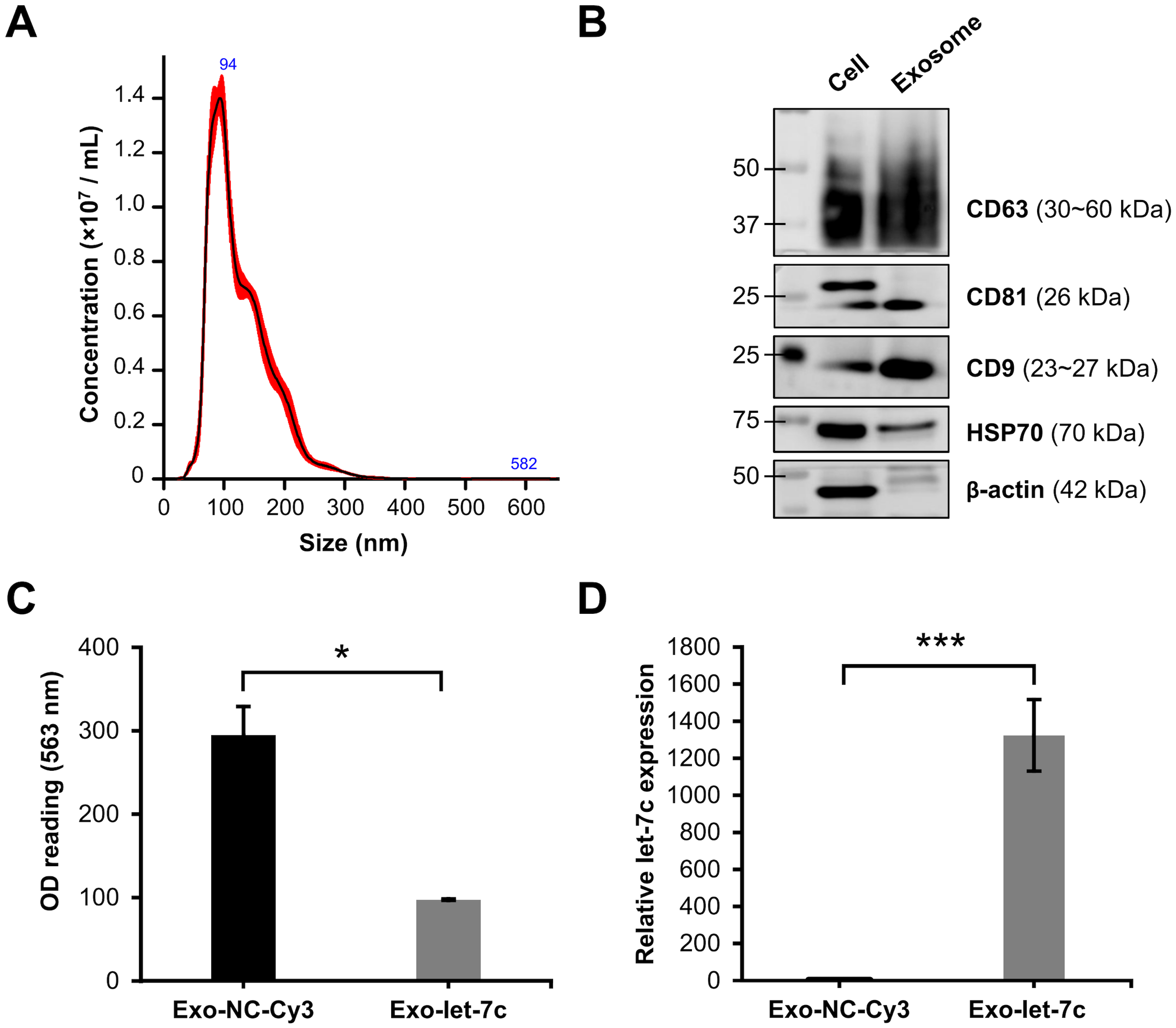
Western blot and NTA were used to characterize MSC-derived exosomes isolated
form cell culture medium. The specific size of exosome particles was determined
by NTA. The graph visualizes the result from a 300-fold diluted sample with a
final particle concentration of 3.60E+11
Fig. 3.Exogenous microRNAs (miRs) are packaged into exosomes after
transfection. (A) Size distribution of exosome samples (300-fold dilution)
measured by a nanoparticle tracking analysis. (B) Expression of exosome-specific
markers (cluster of differentiation 63 (CD63), CD81, CD9 and heat shock protein
70 (HSP70)) and
The miR cargos inside exosomes isolated from MSCs transfected with either Cy3-labeled negative control miR (exo-NC-Cy3) or let-7c (exo-let-7c) were investigated by measuring the Cy3 OD (Fig. 3C) and miR-let-7c expression levels (Fig. 3D). Cy3 OD measurement at 563-nm wavelength displayed higher OD in exo-NC-Cy3 compared to exo-let-7c (non-fluorescent-labeled) (p = 1.51E-02). Supporting this result, RT-qPCR analysis of exosomal miRNA samples showed higher let-7c expression levels in exo-let-7c compared to exo-NC-Cy3 (p = 2.82E-04). These findings suggested that exogenous miRs could be packaged into exosomes after cell transfection.
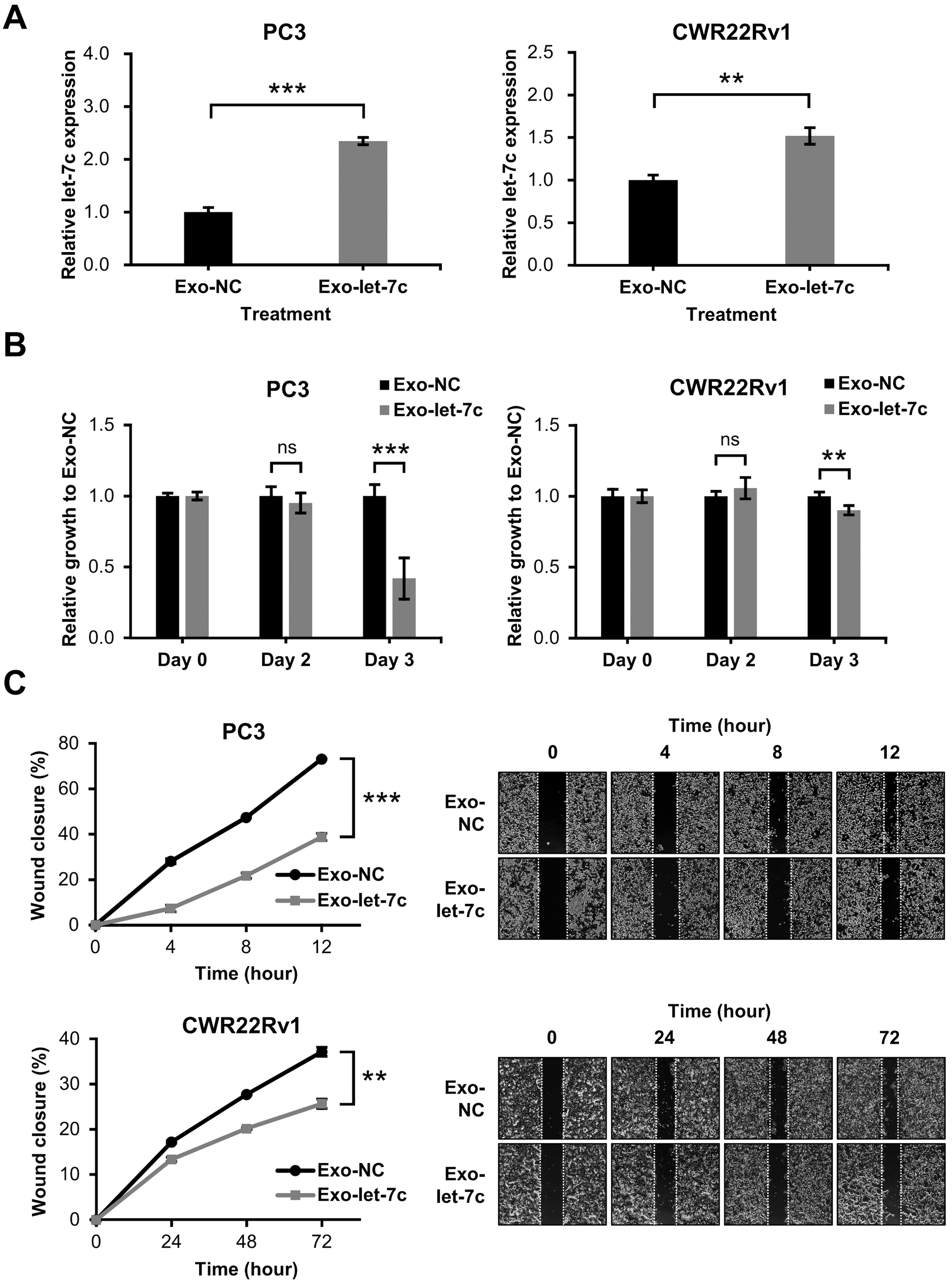
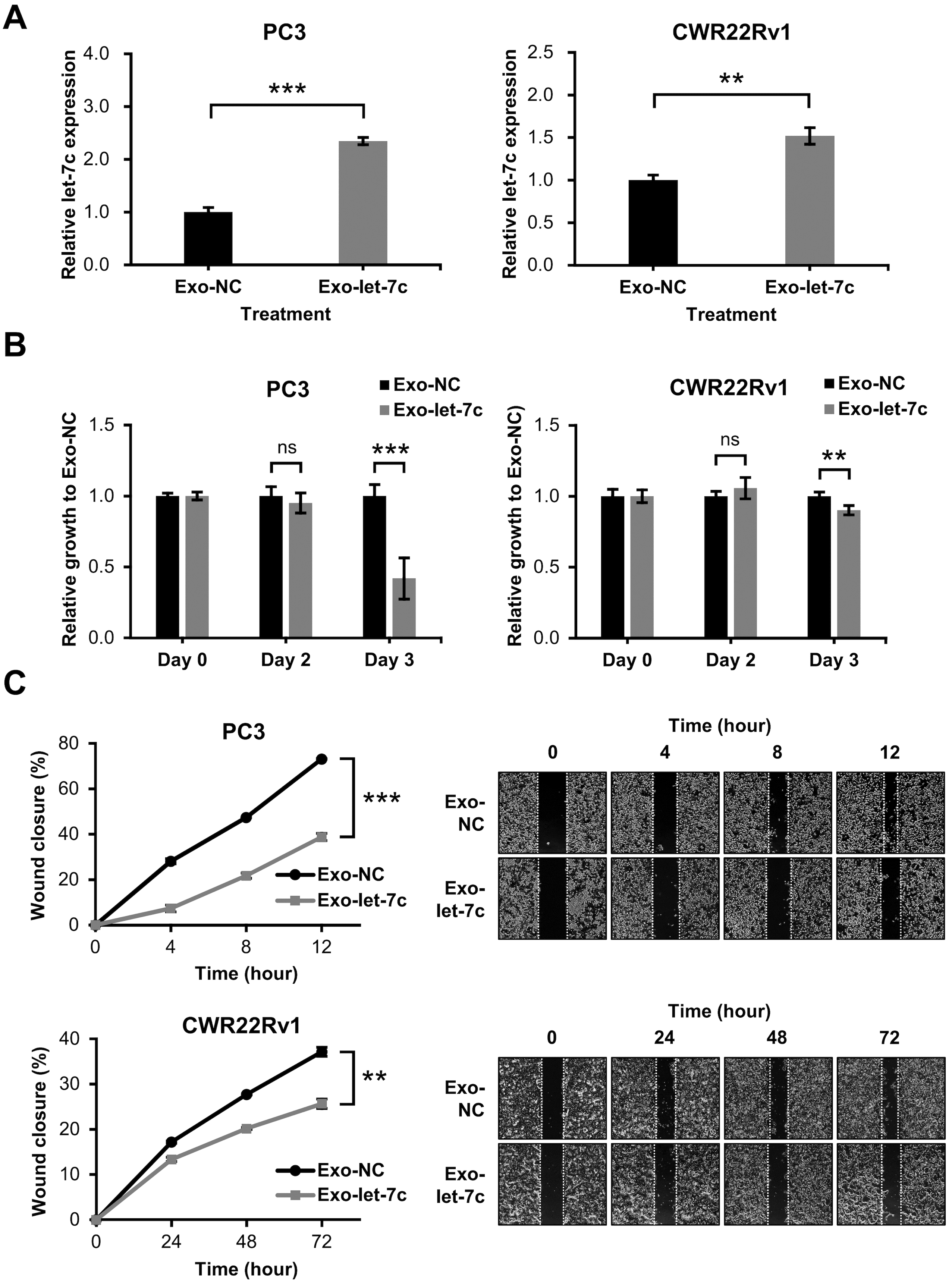
In order to investigate the effects of miR-let-7c carried by MSC-derived exosomes, PC3 and CWR22Rv1 cells were co-cultured with exosomes isolated from MSCs transfected with either miR mimic NC (exo-NC) or let-7c (exo-let-7c) for 48 h prior to cell proliferation and migration assay. miR-let-7c expressions in co-cultured PC3 and CWR22Rv1 cells were assessed using RT-qPCR. Results showed higher let-7c expression in PC3 and CWR22Rv1 cells co-cultured with exo-let-7c (PC3, p = 2.99E-05; CWR22Rv1, p = 1.40E-03) (Fig. 4A), suggesting that miR-let-7c had successfully been delivered into CRPC cells by the exosomes. Results of cell proliferation assay revealed growth inhibition of PC3 and CWR22Rv1 cells co-cultured with exo-let-7c relative to the NC (PC3 day 3, p = 4.25E-04; CWR22Rv1 day 3, p = 4.61E-03) (Fig. 4B). Cell migration evaluated by wound closure percentage over indicated time points showed an inhibited cell migration in PC3 and CWR22Rv1 cells co-cultured with exo-let-7c (PC3, p = 3.59E-06; CWR22Rv1, p = 4.13E-03) (Fig. 4C).
Fig. 4.Mesenchymal stem cell (MSC) exosome-delivered microRNA lethal 7c
(miR-let-7c) inhibits the proliferation and migration of castration-resistant
prostate cancer (CRPC) cells. PC3 and CWR22Rv1 cells were co-cultured with
exosomes derived from MSCs transfected with negative control miR (exo-NC) or
let-7c (exo-let-7c) for 48 h. (A) RT-qPCR analysis of let-7c expression. (B)
WST-1 assay of cell proliferation. (C) Wound-healing assay for cell migration at
the indicated time points. Quantitative data are presented as the mean
CRPC is an advanced stage of malignant PCa marked by ADT resistance and tumor relapse. Several protein coding and non-coding genes, including miRs, are involved in the development of CRPC. In PCa pathogenesis, miRs are known to regulate AR expression, and inhibit malignant transformation through suppressing oncogenes [56]. miR-let-7c was identified to inhibit PCa progression by targeting some oncogenes, including the AR, c-MYC, EZH2, Lin28, and IGF1R [56, 57]. In vitro evidence showed that miR-let-7c could inhibit PCa cell growth and proliferation by targeting gene transcription via c-Myc which resulted in AR suppression [58].
Our study of clinical samples found that miR-let-7c expression was significantly downregulated in primary tumor tissues of PCa patients with metastatic disease or or higher GG (4–5). In agreement with our study, a previous study utilized microarray profiling to assess let-7 family expressions from PCa tissues and matching adjacent normal tissues which revealed significant decreases in let-7a, let-7b, let-7c, and let-7d expressions in Gleason score (GS) 7 or higher tumors compared to normal control tissues. However, expressions of let-7 family members in GS 6 tumors did not statistically differ compared to normal control tissues [59]. Owing that GG 4 and 5 tumors are considered more aggressive with metastatic potential and worse clinical outcomes [60], it is not surprising that let-7c expression doesn’t differ in normal tissue and GS 6 tissue. Given the fact that public datasets of miRNA profiling in PCa with satisfactory sample size is limited, there are unfortunately no specific information on the PCa types (e.g., CRPC, CSPC, etc.) obtained in the datasets we selected for this study. However, our cell line data demonstrated that among PCa cell lines, miR-let-7c was more severely downregulated in CRPC-like cells including PC3, CWR22Rv1and DU145 comparied to CSPC LNCaP and its sublines C4-2 and C4-2B cells, implying that expression level of miR-let-7c may decreased throughout progression to CRPC. This finding was in accordance with a previous study showing miR-let-7c downregulation in more-aggressive PCa and CRPC cells [61, 62]. In let-7c-transfected PC3 and CWR22Rv1 cells, we observed inhibition of cell proliferation and migration. A previous study discovered that the let-7c inhibitory effect on cell proliferation was related to let-7c suppression of AR through regulating c-Myc and Lin 28 oncogenes [58, 61]. These findings portray let-7c as a tumor suppressive miR involved in CRPC progression.
Since CRPC is considered an incurable disease, development of effective and
efficient therapeutic strategies is necessary. In order to develop an efficient
miR delivery system, our study explored the possibility of using MSC-derived
exosomes to deliver miR-let-7c to target CRPC cells. Our exosome diameter lays in
the range of theoretical exosome diameter size of 30~150 nm
(average 100 nm) [63, 64]. Exosome-enriched proteins (CD63, CD81, CD9, and HSP70)
[54, 55, 65, 66, 67] were detected in our exosome samples. Detection of cytoskeletal
protein markers, such as
Our results of Cy3 OD measurements and miR-let-7c expression proved that MSC exosomes can pack the exogenous miR through cell transfection. Experiments on co-cultured cells later revealed that miRs inside the exosomes can be delivered into target cells, as proven by RT-qPCR. In co-cultured cells, MSC exosome-delivered miR-let-7c elicited an inhibitory mechanism and suppressed cell proliferation and migration. A previous study using bone marrow MSC-derived exosomes showed inhibition of cell proliferation, migration, and invasion in pancreatic cancer cells co-cultured with miR-126-3p exosomes, while promoting apoptosis via ADAM9 downregulation [69]. Another exosome-co-culture study in breast cancer discovered that human umbilical cord MSC (HUCMSC)-derived exosomes carrying miR-148b-3p promoted cell apoptosis, inhibited cell proliferation, invasion, and migration in vitro, and suppressed tumor formation and EMT in vivo [70]. These findings on exosome co-culture support our therapeutic approach concept for targeting CRPC using MSC exosome-delivered miR-let-7c (Fig. 5).
Fig. 5.Model of therapeutic approach for castration-resistant prostate cancer (CRPC) using mesenchymal stem cell (MSC) exosome-delivered microRNA lethal 7c (miR-let-7c). Exogenous miR-let-7c is transfected into MSCs and packed into exosomes. MSC-derived exosomes can deliver the loaded miR-let-7c to CRPC cells, resulting in inhibition of cell proliferation and migration.
There are some considerations in choosing exosomes as therapeutic miR delivery systems. Exosomes have some superiorities compared to other nanomaterials (liposomes, metals, and polymers). Exosomes originate from various cell sources which makes them non-toxic and non-immunogenic with high bioavailability to target specific cells and tissues through specific proteins. Exosomes are a small in size, which lets them pass through physiological barriers more easily. Transmembrane and membrane anchoring proteins inside exosomes can increase endocytosis, prolong circulation in the blood, promote tissue-directed delivery, and facilitate cellular uptake of encapsulated exosomal contents [71, 72, 73].
In summary, our study presents the evidence that miR-let-7c can be carried and transferred by MSC-derived exosomes to CRPC cells, resulting in suppressing cancer cell proliferation and migration. A limitation of our study is the lack of specificity in the PCa types, especially CRPC, in the public database for the clinical validation of decreased miR-let-7c at the disease stage of CRPC. Further target gene screening using high-throughput analyses and validation thorough in vitro and in vivo studies are warranted to advance our understanding of the role of miR-let-7c in metastatic CRPC progression.
Our study demonstrated the tumor suppressive function of miR-let-7c in antagonizing cell proliferation and migration of CRPC-like cells. We also provided the first evidence of the feasibility of using MSC-derived exosomes as exogenous let-7c carriers to attenuate the aggressiveness of CRPC.
ADT, androgen deprivation therapy; AR, androgen receptor; CD, cluster of differentiation; cDNA, complementary DNA; CRPC, castration-resistant prostate cancer; CSPC, castration-sensitive prostate cancer; DEG, differentially expressed gene; DEmiR, differentially expressed miRNA; EMT, epithelial-to-mesenchymal transition; EV, extracellular vesicle; FBS, fetal bovine serum; GEO, Gene Expression Omnibus; GG, grade group; GS, Gleason score; HSP, heat shock protein; HUCMSC, human umbilical cord mesenchymal stem cell; Let-7, lethal 7; miR, microRNA; mRNA, messenger RNA; MSC, mesenchymal stem cell; NC, negative control; NTA, nanoparticle tracking analysis; OD, optical density; PBS, phosphate-buffered saline; PCa, prostate cancer; PS, penicillin-streptomycin; PSA, prostate-specific antigen; RT-qPCR, reverse transcription-quantitative polymerase chain reaction; TME, tumor microenvironment.
Conceptualization—M-CL and S-YS; data curation—IK and C-LH; formal analysis—IK and ADD; investigation—C-LH, M-CL, and S-YS; writing - original draft—IK and ADD; writing - review & editing—C-LH and S-YS; funding acquisition—M-CL and S-YS. All authors have read and agreed to the published version of the manuscript.
Not applicable.
We thank the Core Facility Center at Taipei Medical University for providing technical support and Wallace Academic Editing for reviewing and editing the English writing.
This work was supported in part by Taipei Medical University Hospital (108-TMUH-SP-01), the Featured Areas Research Center Program within the framework of the Higher Education Sprout Project by the Ministry of Education (MOE), Ministry of Science and Technology (MOST 110-2314-B-038-136, MOST 110-2314-B-038-137-MY3 and MOST 111-2314-B-169-001), and Ministry of Health and Welfare (MOHW110-TDU-B-212-124007, MOHW110-B-212-144026 and MOHW111-TDU-B-221-114002).
The authors declare no conflict of interest.
References
Publisher’s Note: IMR Press stays neutral with regard to jurisdictional claims in published maps and institutional affiliations.





