1 Department of Geriatrics, Tianjin Medical University General Hospital, Tianjin Geriatrics Institute, 300052 Tianjin, China
†These authors contributed equally.
Academic Editor: Mateusz Maciejczyk
Abstract
Background: Proteinuria is an important symptom of chronic kidney disease irrespective of its initial pathogenesis. Mitochondrial dysfunction is an early pathophysiological event in proteinuria-induced tubular damage. Mitophagy, the selective degradation of damaged mitochondria targeted by autophagy, contributes to mitochondrial homeostasis and is primarily regulated by the PTEN-induced kinase 1 (PINK1)/Parkin pathway. In this study, we evaluated the function of mitophagy in proteinuria-induced tubular injury and mechanism. Methods: HK-2 cells were transfected with Parkin siRNA or Parkin overexpression plasmids for 48 h followed by treatment with albumin (8 mg/mL) for 8 h. JC-1 staining, ATP detection, and reactive oxygen species (ROS) detection were used to determine mitochondrial function. Immunoblot, LC3/mitochondria co-localization analyses, and Mito-Keima were employed to detect mitophagy. Immunoblot analysis and TUNEL were used to detect apoptosis. Results: Albumin overload induced mitochondrial dysfunction and mitophagy activation in HK-2 cells. Parkin knockdown inhibited albumin overload induced-mitophagy. Parkin overexpression further upregulated albumin overload induced-mitophagy. Parkin deficiency aggravated albumin overload-induced mitochondrial dysfunction and the overproduction of ROS, resulting in increased cell injury. Contrarily, Parkin overexpression helped maintain mitochondrial function and attenuate ROS generation, contributing to cell protection. Conclusions: Our results suggest that by clearing damaged mitochondria and maintaining mitochondrial function, PINK1/Parkin-mediated mitophagy contributed to tubular cell survival during albumin overload. PINK1/Parkin-mediated mitophagy may be a potential therapeutic target for proteinuria in tubular epithelial cells.
Keywords
- renal tubular epithelial cell
- proteinuria
- mitochondrial dysfunction
- mitophagy
- PINK1
- Parkin
Proteinuria is an important symptom of most chronic kidney diseases, including nephrotic syndrome and diabetic nephropathy [1]. Although proteinuria results from glomerular injury, it is also commonly recognized as an independent component that leads to renal tubular lesions, which exacerbate kidney injury and renal function loss [2]. In recent decades, a number of reports have confirmed some pathological changes of proteinuria-associated renal injury, including interstitial fibrosis, inflammatory response, and tubular cell injury and death [3, 4, 5, 6]. It is critical to understand the mechanisms behind these pathologic changes for developing effective therapies against proteinuric nephropathy.
Mitochondria are essential for maintaining the high energy demands renal tubular cells, as well as controlling cell death and various signaling cascades [7, 8]. Accumulation of albumin in tubular cells, a major urinary protein component, can induce mitochondrial damage, reactive oxygen species (ROS) accumulation, and mitochondria-dependent apoptosis, all of which strongly correlate with reduced renal function [5, 9]. Thus, the timely removal of damaged mitochondria and the maintenance of their normal function may be an effective therapeutic strategy for preventing the renal tubular cell injury associated with albumin overload.
Mitophagy is a particular type of autophagy that selectively clears defective and excessive mitochondria, contributing to mitochondrial homeostasis and cell survival [10, 11]. In mammalian cells, mitophagy necessitates a unique priming process to identify and flag the mitochondria destined for autophagic degradation, with current data identifying PTEN induced kinase 1 (PINK1)/Parkin-mediated mitophagy as the major regulatory mechanism for this process in response to cell stress. Under normal conditions, healthy mitochondria import PINK1 into the inner mitochondrial membrane where it is cleaved and proteolytically degraded [12]. However, when mitochondria are depolarized by various stressors, the import of PINK1 is suppressed, resulting in PINK1 accumulation on the outer mitochondrial membrane, and thus the recruitment and phosphorylation of Parkin [12, 13]. Upon phosphorylation, Parkin ubiquitinates various proteins within the outer mitochondrial membrane, inducing and promoting their autophagic removal [14].
PINK1/Parkin-dependent mitophagy has been reported in many kinds of kidney diseases [15, 16, 17]. However, the involvement and function of PINK1/Parkin-dependent mitophagy in albumin overload remains unclear and requires further evaluation. Given this, we designed this study to investigate the function of the PINK1/Parkin pathway in albumin overload-induced renal tubular cell damage by detecting its effects on mitophagy, mitochondrial function, ROS, and apoptosis.
The human proximal tubular epithelial cell line HK-2 was obtained from the
American Type Culture Collection (ATCC), ATCC Cat# CRL-2190, RRID:CVCL_0302.
The sources of the antibodies used in this study were as follow: anti-LC3B (Cell
Signaling Technology, 2775), anti-LC3B (Novus, NB100-2220), anti-SQSTM1 (Abcam,
ab109012), anti-Cleaved Caspase 3 (Sigma-Aldrich, AB3623), anti-GAPDH (Cell
Signaling Technology, 2118), anti-PINK1 (Novus, BC100-494), anti-PARK2/Parkin
(Cell Signaling Technology, 4211), anti-Tom20 (Santa Cruz Biotechnology,
sc-17764), HRP-labeled Goat Anti-Rabbit IgG (Beyotime, A0208), HRP-labeled Goat
Anti-mouse IgG (Beyotime, A0216), Alexa Fluor 488 (Thermo Fisher Scientific,
A-21222). Human serum albumin (HAS/ALB) was purchased from Sigma Aldrich (St.
Louis, MO, USA). Small interfering RNA (siRNA) targeting human Parkin, negative
control siRNA, Parkin plasmids, and control empty plasmid vector were purchased
from GenePharma (Shanghai, China). The sequences of siRNA oligonucleotides were
sa follows: Parkin siRNA, 5
Human proximal tubular epithelial HK-2 cells were grown in Dulbecco’s modified Eagle’s/F12 medium supplemented with 10% fetal bovine serum, 1% penicillin/streptomycin (all from Gibco, Gaithersburg, MD, USA), and human recombinant epidermal growth factor (10 ng/mL, Thermo Fisher Scientific) at 37 °C under 5% CO2. Human serum albumin was purchased from Sigma-Aldrich (St. Louis, MO, USA). Based on the results of our previous study, albumin overload experiments were performed by culturing HK-2 cells with 8 mg/mL albumin for 8 h [18]. Small interfering RNA (siRNA) targeting human Parkin, negative control siRNA, Parkin plasmids, and the control empty plasmid vector were purchased from GenePharma (Shanghai, China). Transfections were performed using Lipofectamine 3000 (Invitrogen, Carlsbad, CA, USA) following the manufacturer’s instructions.
Total RNA was extracted from cultured cells using the TRIzol®
reagent (Invitrogen, Carlsbad, CA, USA) according to the manufacturer’s
instructions after 48 h of transfection. RNA concentrations were estimated by
Nanodrop Spectrophotometer (Thermo Scientific, Waltham, MA, USA). Reverse
transcription and qRT-PCR were performed using the Custom gene qRT-PCR
Quantitation Kit (GenePharma, Shanghai, China) with specific primers. The
sequences of the primers were: Parkin, forward:
5
Total proteins were extracted from HK-2 cells with a protein extraction kit
(Promega, Madison, WI, USA) according to the manufacturer’s protocol. Protein
concentrations were examined using a BCA assay kit (Thermo, Waltham, MA)
according to the manufacturer’s instructions. The proteins were separated by 10%
or 12% sodium dodecyl sulfate-polyacrylamide gel electrophoresis. Next, the
proteins were transferred onto 0.22
Mitophagy was determined by the co-localization of autophagosomes and mitochondria. HK-2 cells cultured on coverslips were incubated with red-fluorescing MitoTracker Red (50 nM, C1035, Beyotime, Shanghai, China) for 15 min at 37 °C. After twice washing with PBS, these cells were fixed with 4% paraformaldehyde for 15 min at room temperature. Then they were incubated with 1% Triton X-100 for 10 min and blocked with 3% BSA buffer for 30 min. Subsequently, cells were incubated with an LC3 (1:100) antibody at 4 °C overnight and incubated with green fluorescence-labeled secondary antibody for 1 h at room temperature. Finally, 4, 6-diamidino-2-phenylindole (DAPI) (Invitrogen, Carlsbad, CA, USA) was used as a counterstain. Images were visualized using an OLYMPUS confocal microscope (Tokyo, Japan). For quantification, over 100 cells in each group were examined for co-localization of autophagosomes (green) with mitochondria (red) to estimate the percentage of cells with mitophagosome formation.
HK-2 cells were transfected with the mKeima-Red-Mito-7 (Addgene, 56018) plasmid using Lipofectamine 3000 for 40 h and then treated with 8 mg/mL albumin for another 8 h. Nuclei were counterstained with Hoechst 33342 (C1027, Beyotime, China). The cells were imaged using an OLYMPUS confocal microscope (Ex = 550 nm, Em = 620 nm for acidic red fluorescence, Tokyo, Japan). For quantification, more than 20 cells in each group were examined for autolysosome formation to estimate the autolysosome dots/cell.
Intracellular ATP levels were detected using an ATP assay kit (S0026, Beyotime,
China). After indicated treatments, HK-2 cells cultured in 6-well plates were
washed twice with PBS and lysed with ATP Cell Lysis solution in an ice bath.
Then, the cell lysates were centrifuged at 12,000
HK-2 cells were incubated in 10
HK-2 cells were incubated in 5
Apoptosis was determined using a terminal deoxynucleotidyl transferase dUTP
nick-end labeling (TUNEL) apoptosis assay kit (C1088, Beyotime, China). HK-2
cells cultured on coverslips were washed with ice-cold PBS and subsequently fixed
with 4% paraformaldehyde. Then, the slides were incubated with 1% Triton X-100
for 5 min and then incubated with 50
All statistical tests were performed with SPSS 16.0 software (IBM, Chicago, IL,
USA). Quantitative data were expressed as means
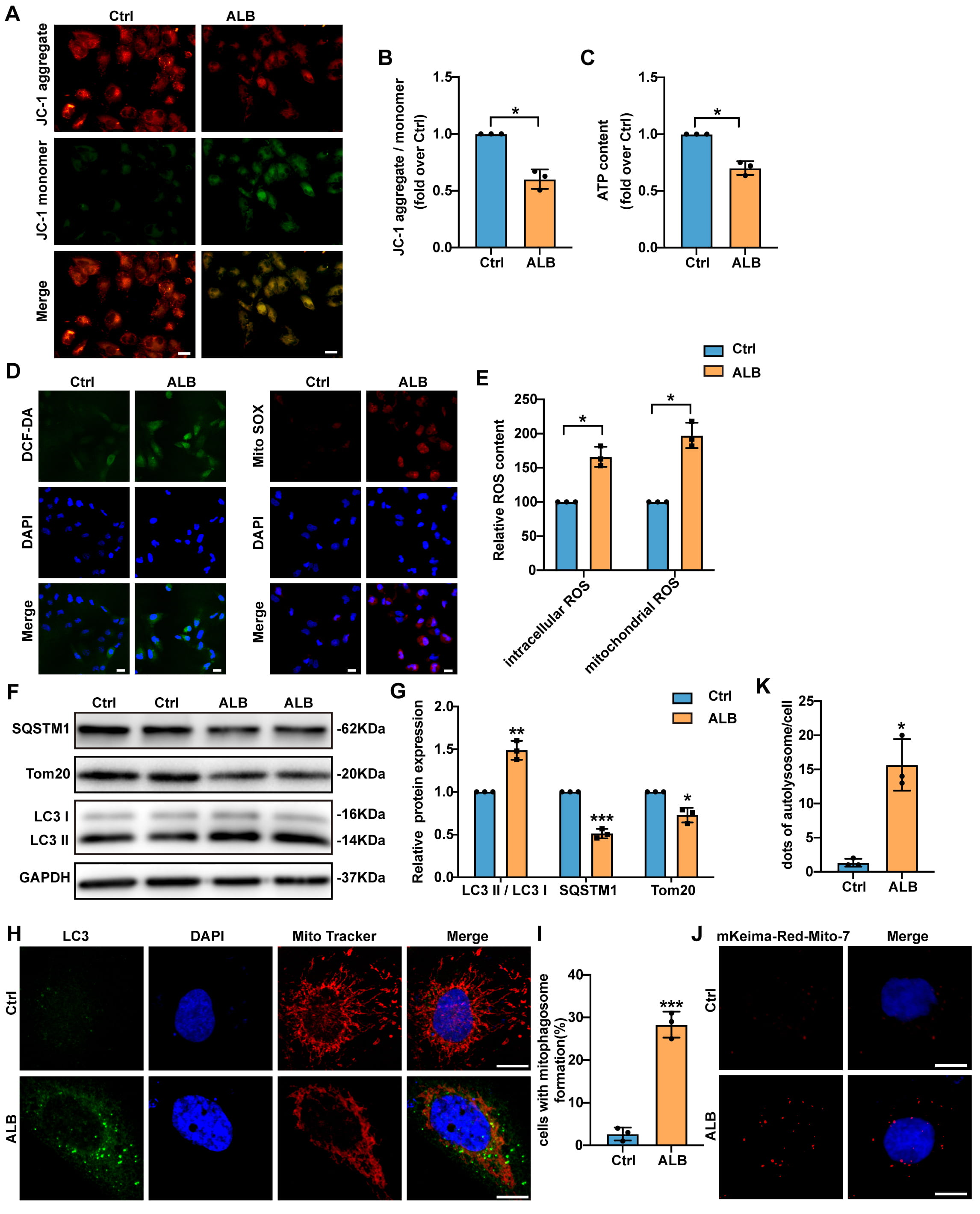
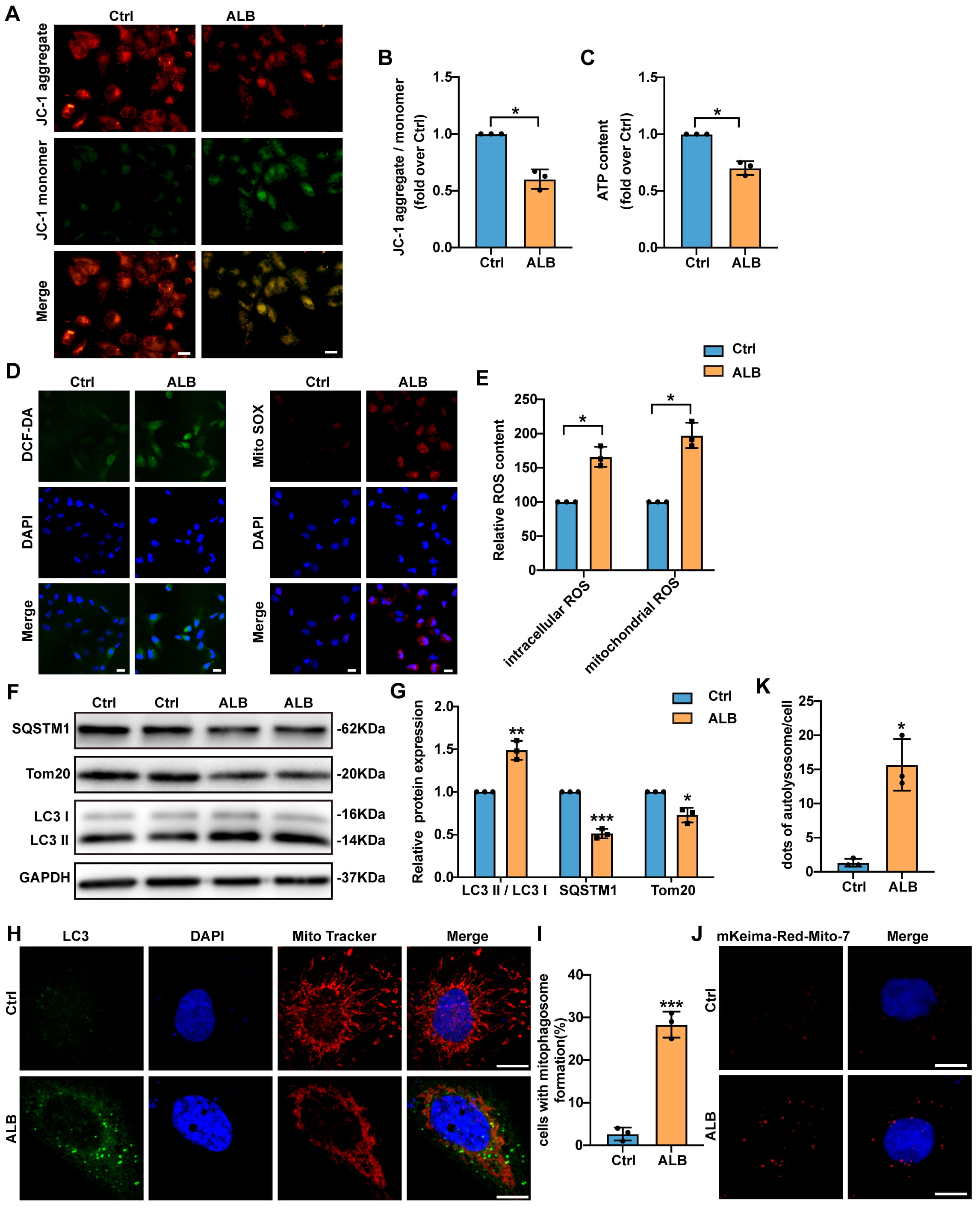
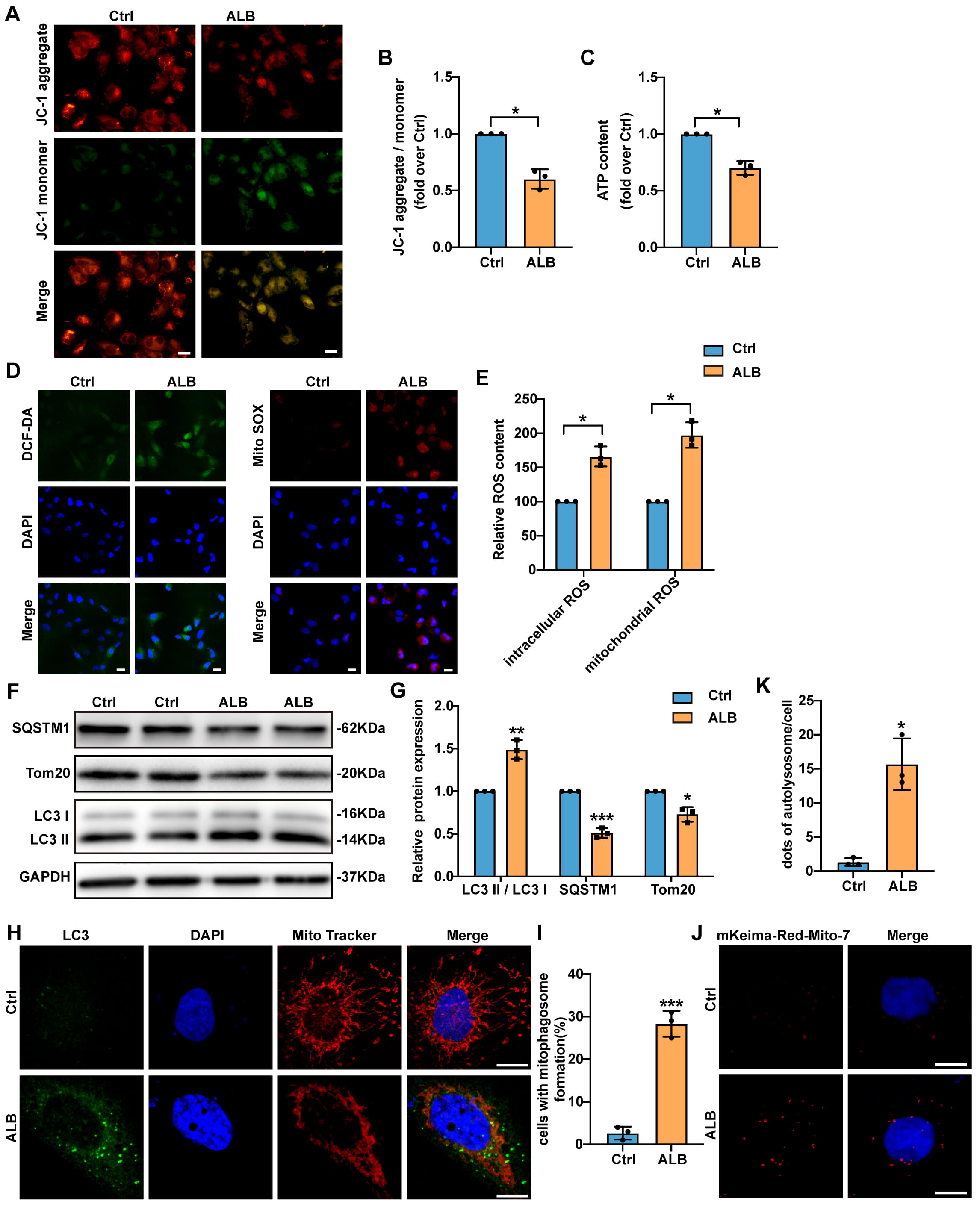
We started our investigations by examining mitochondrial function during albumin
overload treatment of HK-2 cells. As we know, a series of redox reactions creates
an electrochemical gradient through the mitochondrial electron transport chain,
which drives the synthesis of ATP and generates the mitochondrial membrane
potential (
Fig. 1.Albumin overload induced mitochondrial dysfunction, ROS
generation and mitophagy activation in HK-2 cells. (A) Representative images of
JC-1 staining showing red fluorescence of JC-1 aggregate and green signal of
monomer. Scale bar: 20
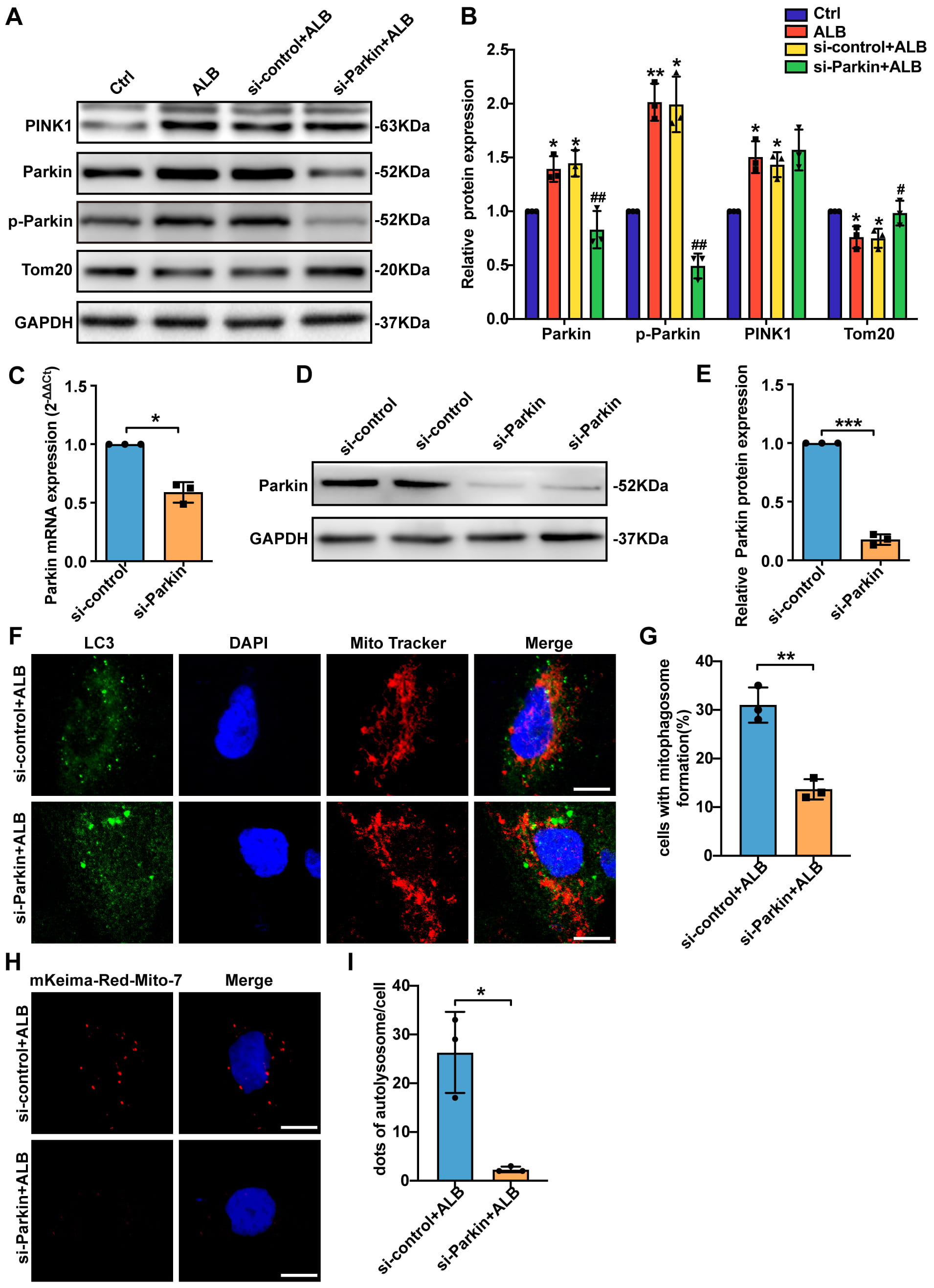
We then examined the occurrence of mitophagy during albumin overload in HK-2 cells. Immunoblot analyses revealed that albumin overload induced the conversion of LC3-I to LC3-II and decreased the level of SQSTM1 (Fig. 1F,G), indicating autophagy activation. Immunoblot analyses confirmed that albumin overload induced a marked reduction in translocase of outer mitochondrial membrane 20 homolog (Tom20) (Fig. 1F,G), suggesting mitochondrial clearance by mitophagy. We then performed some direct observations of mitophagy by assessing mitophagosome formation following the colocalization of autophagosomes and mitochondria. These evaluations were performed by labeling mitochondrial with MitoTracker Red and autophagosome staining with a fluorescently labeled LC3 antibody (Fig. 1H). These evaluations revealed very few LC3 green-fluorescent puncta within the control cells, indicating a low level of autophagy. In contrast, albumin overload significantly increased the expression of LC3, indicating increased autophagosome formation. Notably, some LC3 green-fluorescent puncta co-localized with the Mito-Tracker signals in cells following albumin overload (Fig. 1H,I), indicating mitophagosome formation. To further confirm the occurrence of mitophagy, mito-Keima, a pH-sensitive fluorescent protein, was transfected into HK-2 cells to determine mitochondrial movement from the cytoplasm to the lysosome. As shown in Fig. 1J,K, red spots appeared in the cytoplasm upon albumin overload, indicating that mitochondria tended to form autolysosomes. These results confirmed the activation of autophagy and mitophagy during albumin overload in HK-2 cells.
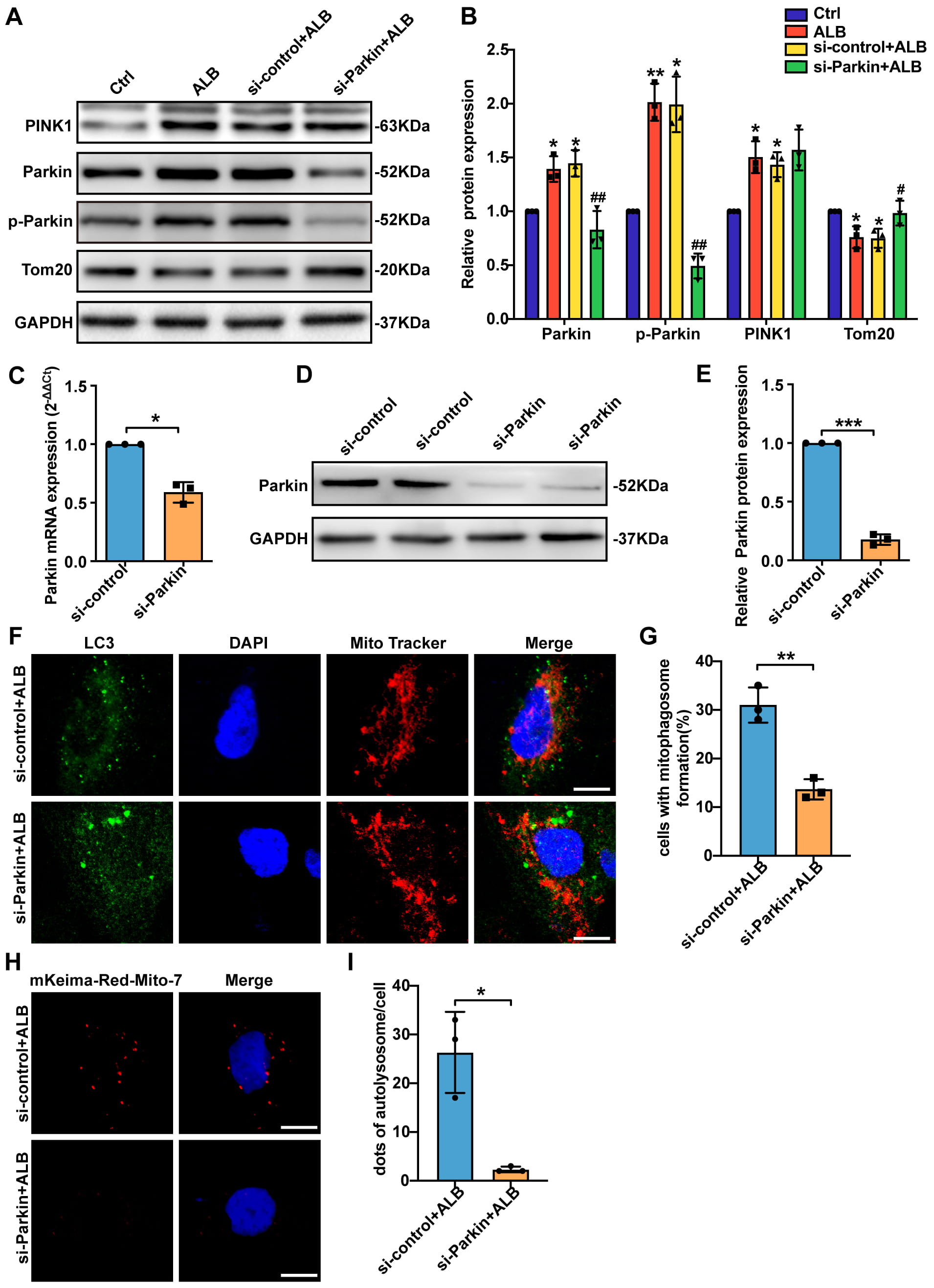
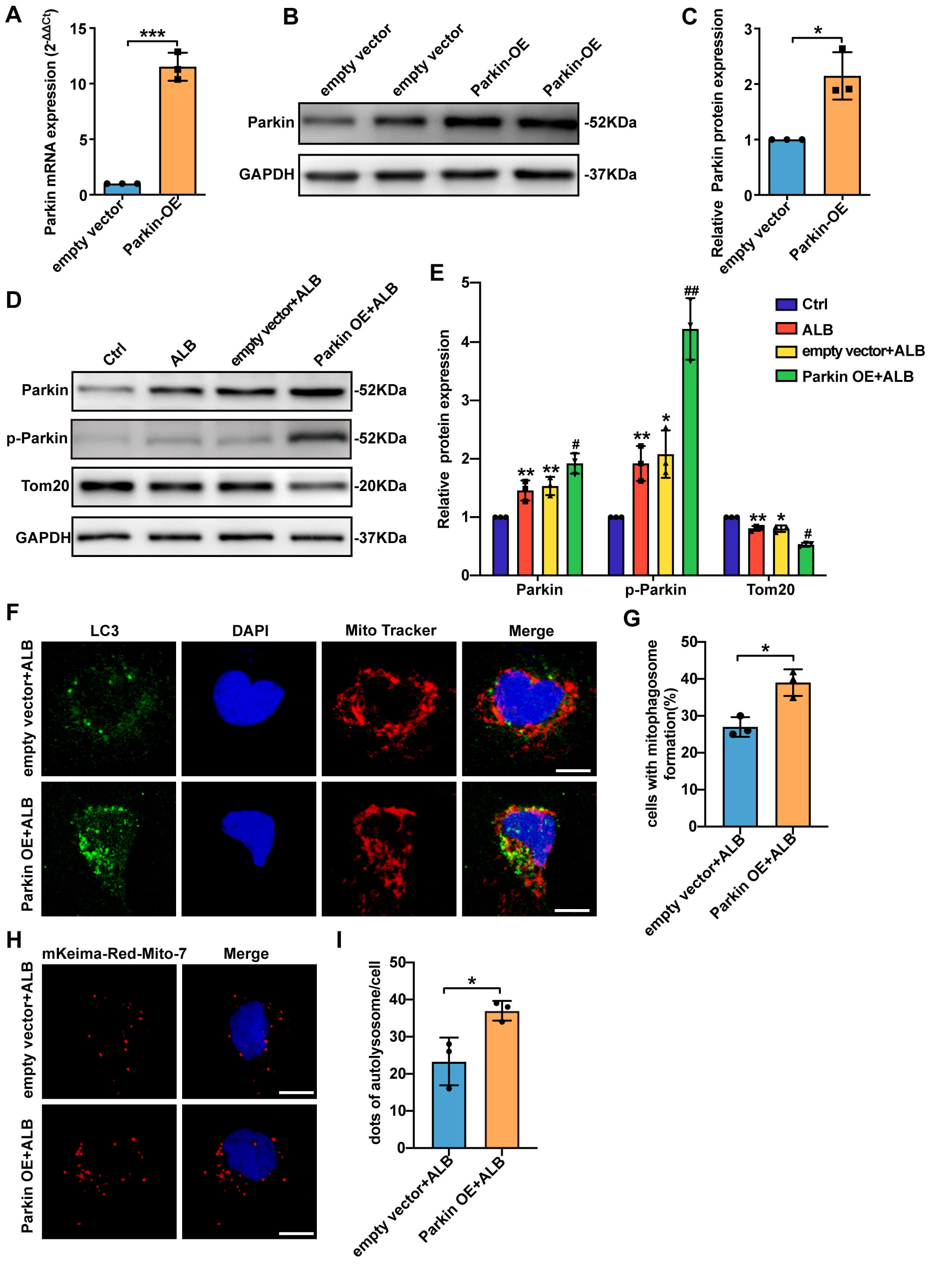
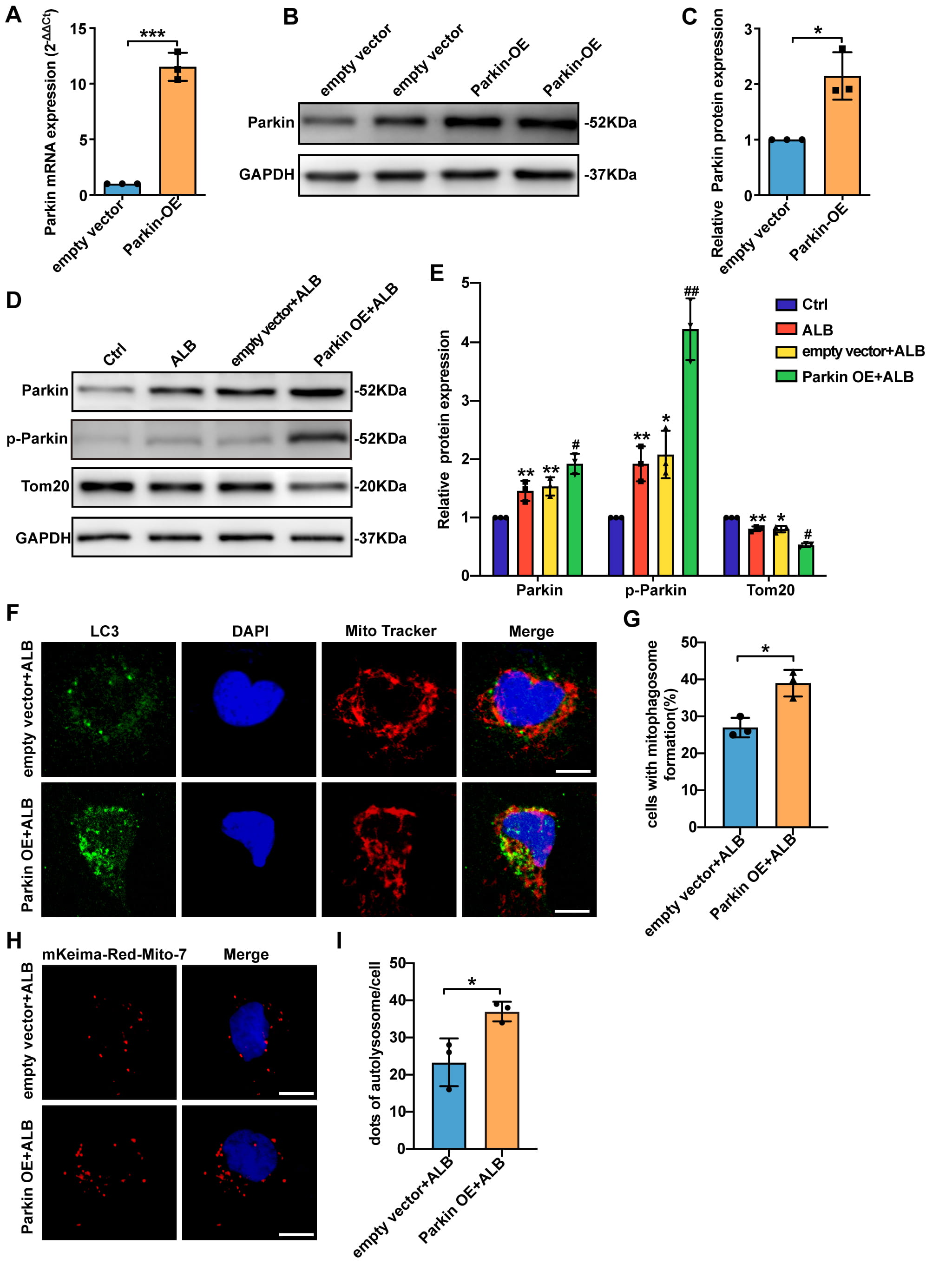
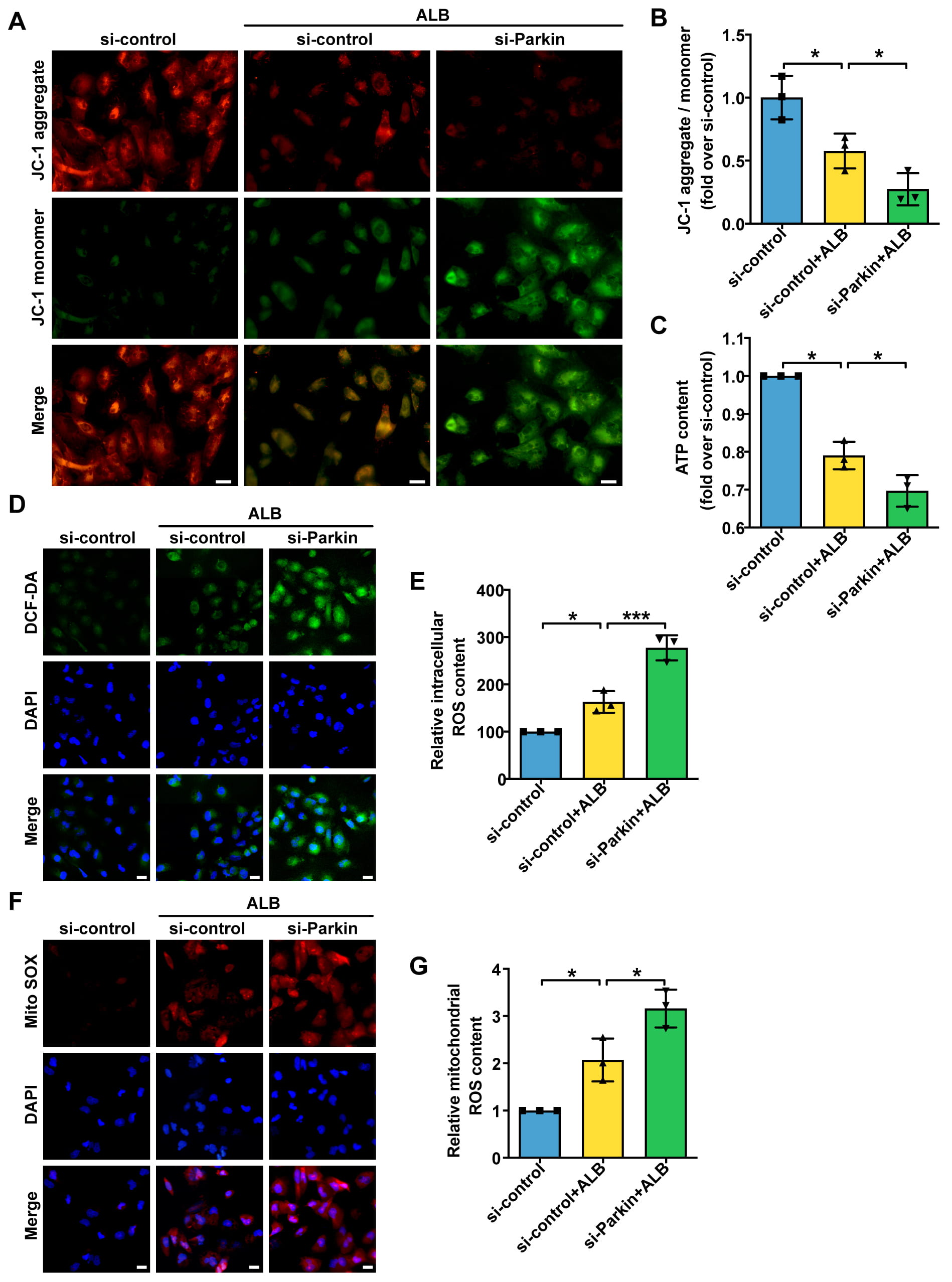
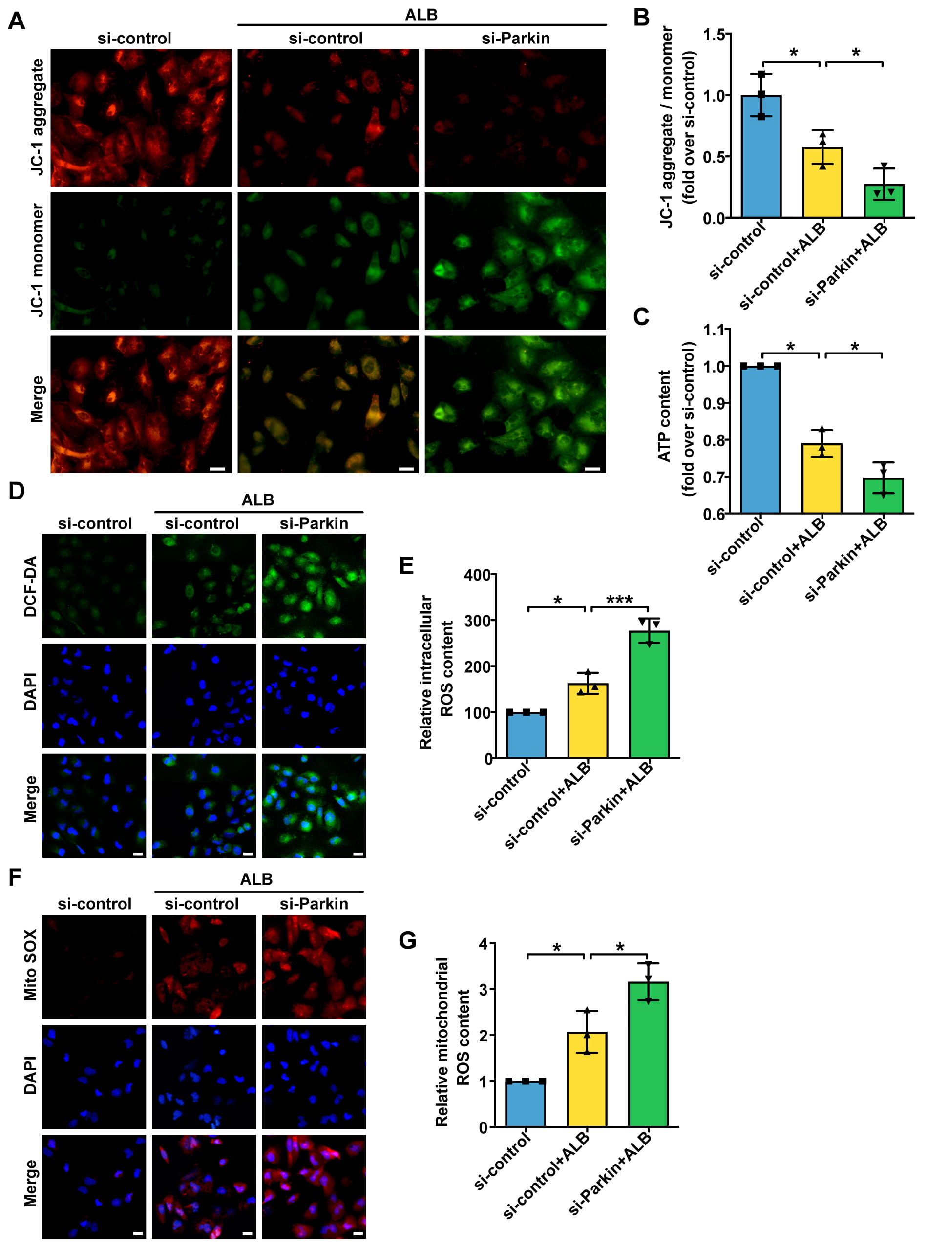
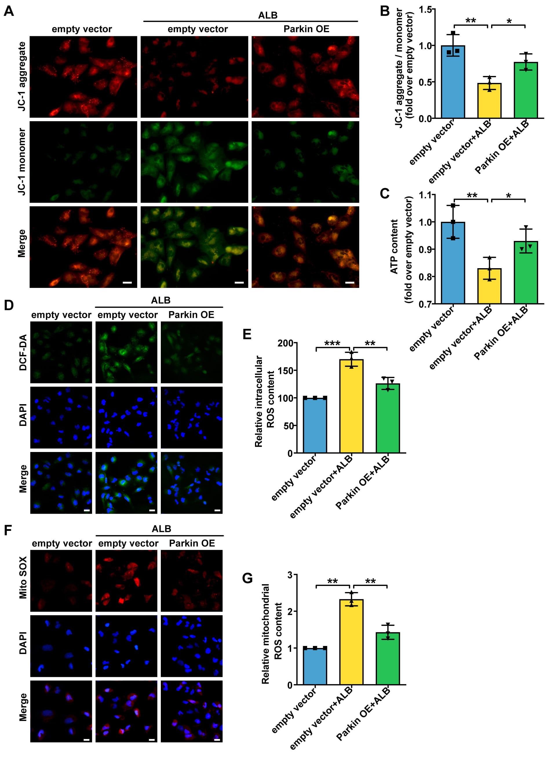
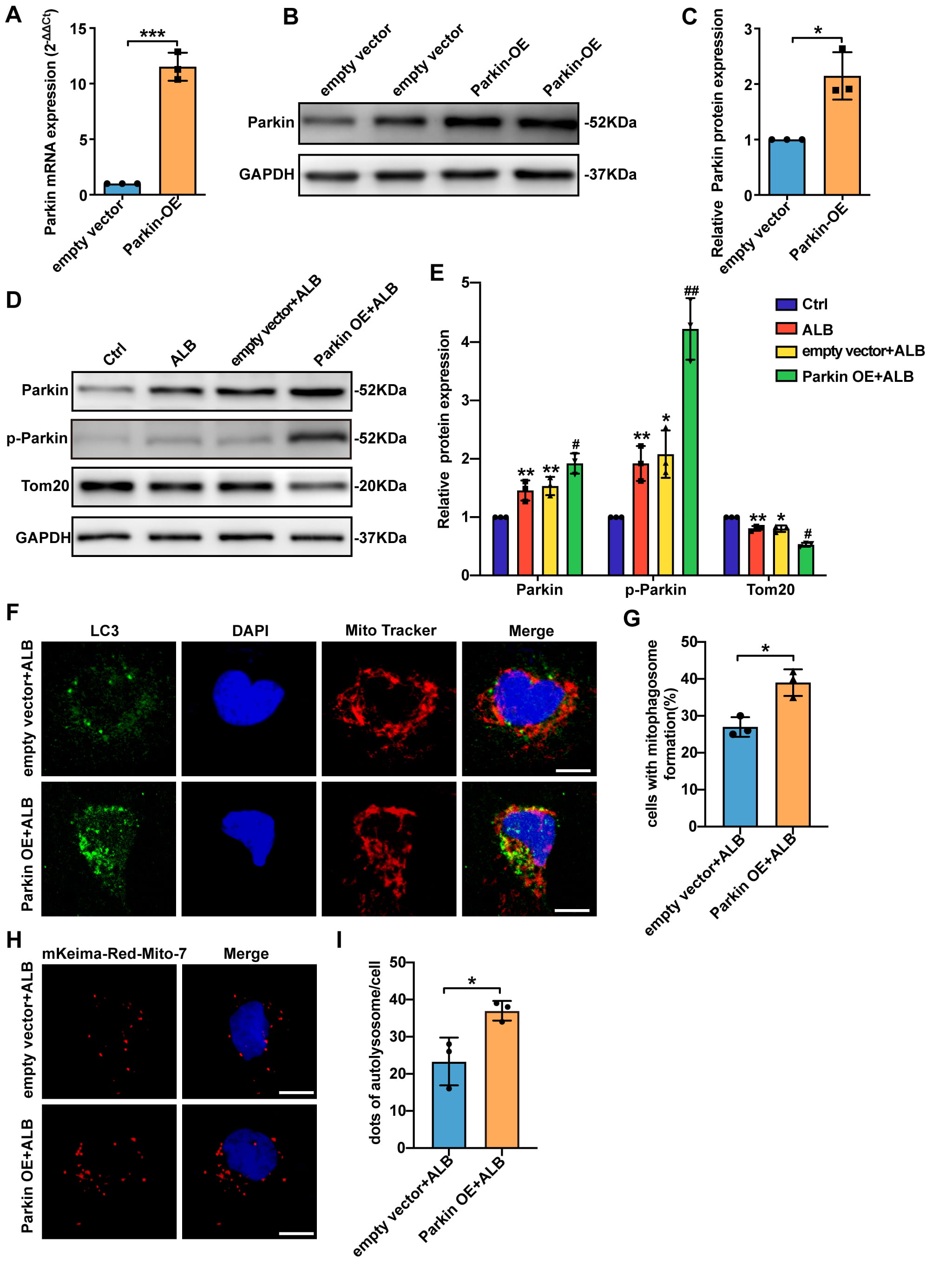
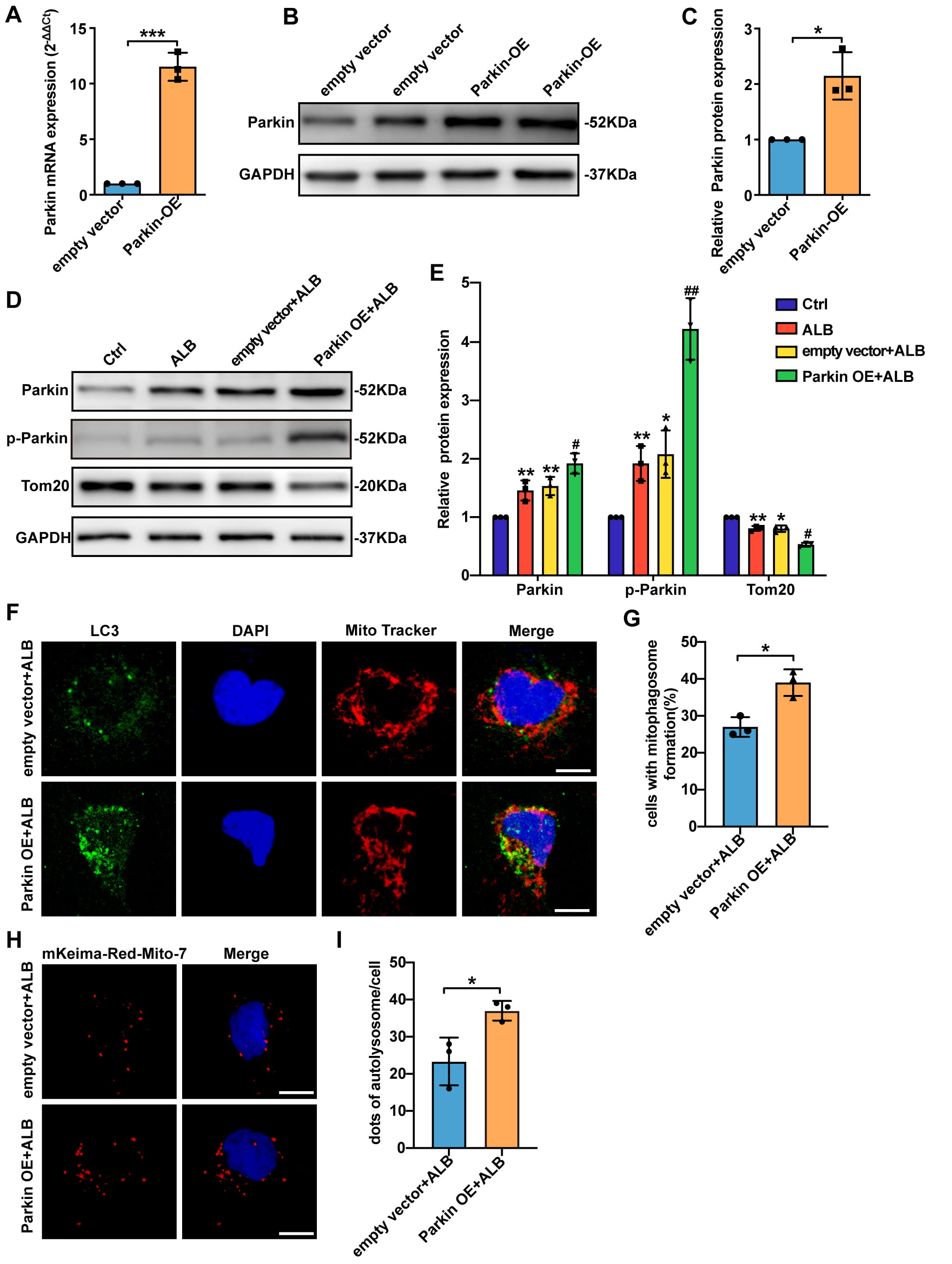
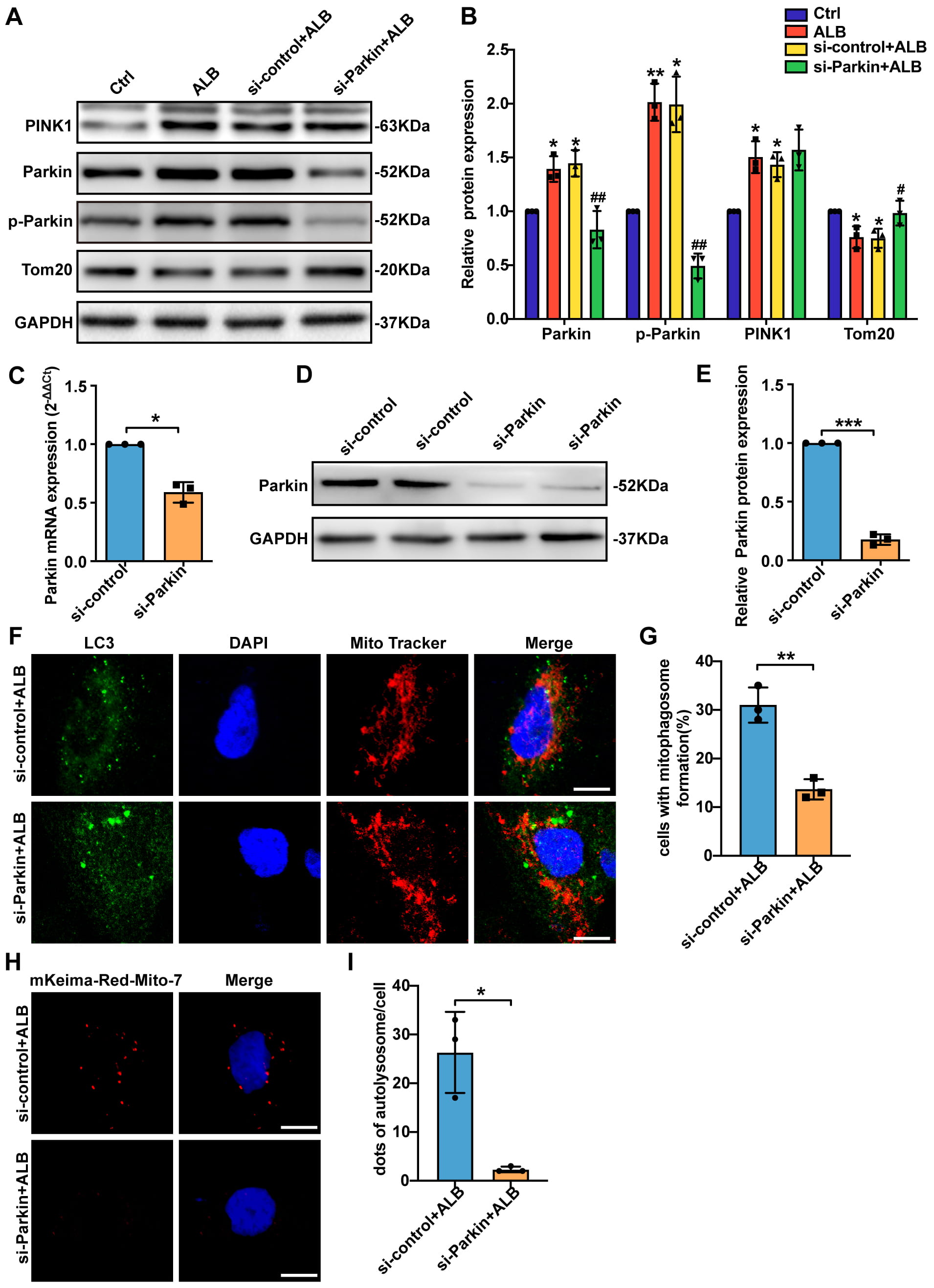
HK-2 cells exposed to albumin overload showed increased expression of PINK1, Parkin, and phospho-Parkin (Fig. 2A,B), indicating activation of the PINK1/Parkin-dependent mitophagy pathway. Given this, we determined the role of this pathway in these cells via the controlled inhibition of Parkin expression using Parkin siRNA transfection (Fig. 2C–E). There was a significant decrease in albumin overload-induced mitophagy and autolysosomes in Parkin siRNA-treated cells (Fig. 2F–I), which was accompanied by the partial restoration of Tom20 expression in these cells (Fig. 2A,B). Conversely, the overexpression of Parkin (Fig. 3A–E) further increased albumin overload-induced mitophagy and autolysosomes (Fig. 3F–I), as well as Tom20 degradation (Fig. 3D,E). Taken together, these results indicate that the PINK1/Parkin pathway critically contributes to tubular cell mitophagy in response to albumin overload.
Fig. 2.Silencing of Parkin inhibited
albumin overload-induced mitophagy in HK-2 cells. HK-2 cells were transfected
with Parkin siRNA or control siRNA for 48 h followed by treatment with albumin (8
mg/mL) for 8 h. (A) Representative blots. (B) Densitometry of protein signals.
*p
Fig. 3.Overexpression of Parkin enhanced albumin overload-induced
mitophagy in HK-2 cells. HK-2 cells were transfected with Parkin overexpression
plasmids or empty vector for 48 h followed by treatment with albumin (8 mg/mL)
for 8 h. (A) Quantification of Parkin mRNA expression. ***p
Mitophagy plays an essential role in clearing damaged mitochondria. Therefore,
mitophagy deficiency may allow the accumulation of damaged mitochondria, thereby
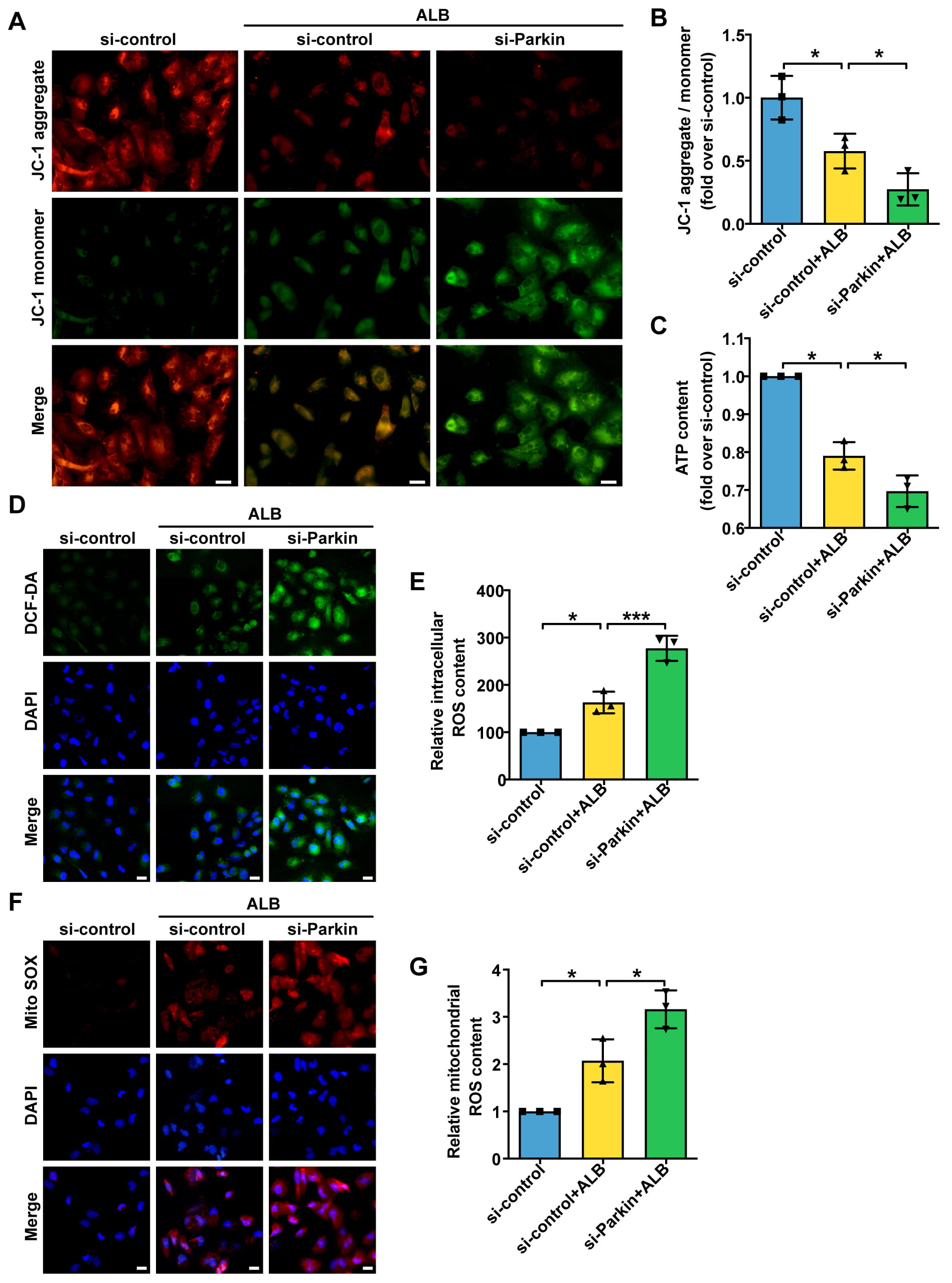
impacting mitochondrial function. To determine the effect of
PINK1/Parkin-mediated mitophagy on mitochondrial function, we first assessed the
effect of Parkin silencing on
Fig. 4.Silencing of Parkin aggravated albumin overload-induced
mitochondrial dysfunction and ROS generation. (A) Representative images of JC-1
staining showing red fluorescence of JC-1 aggregate and green signal of monomer.
Scale bar: 20
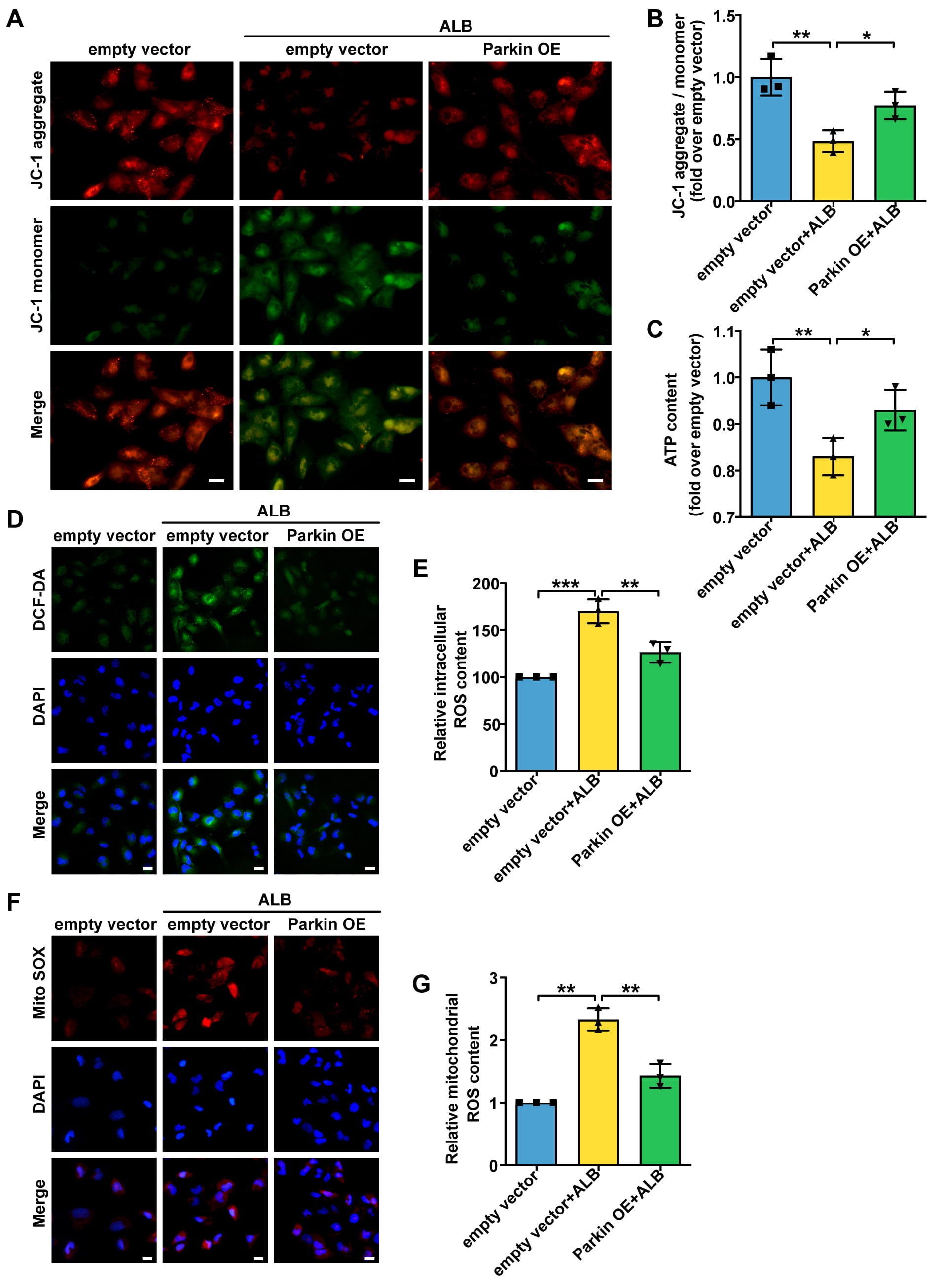
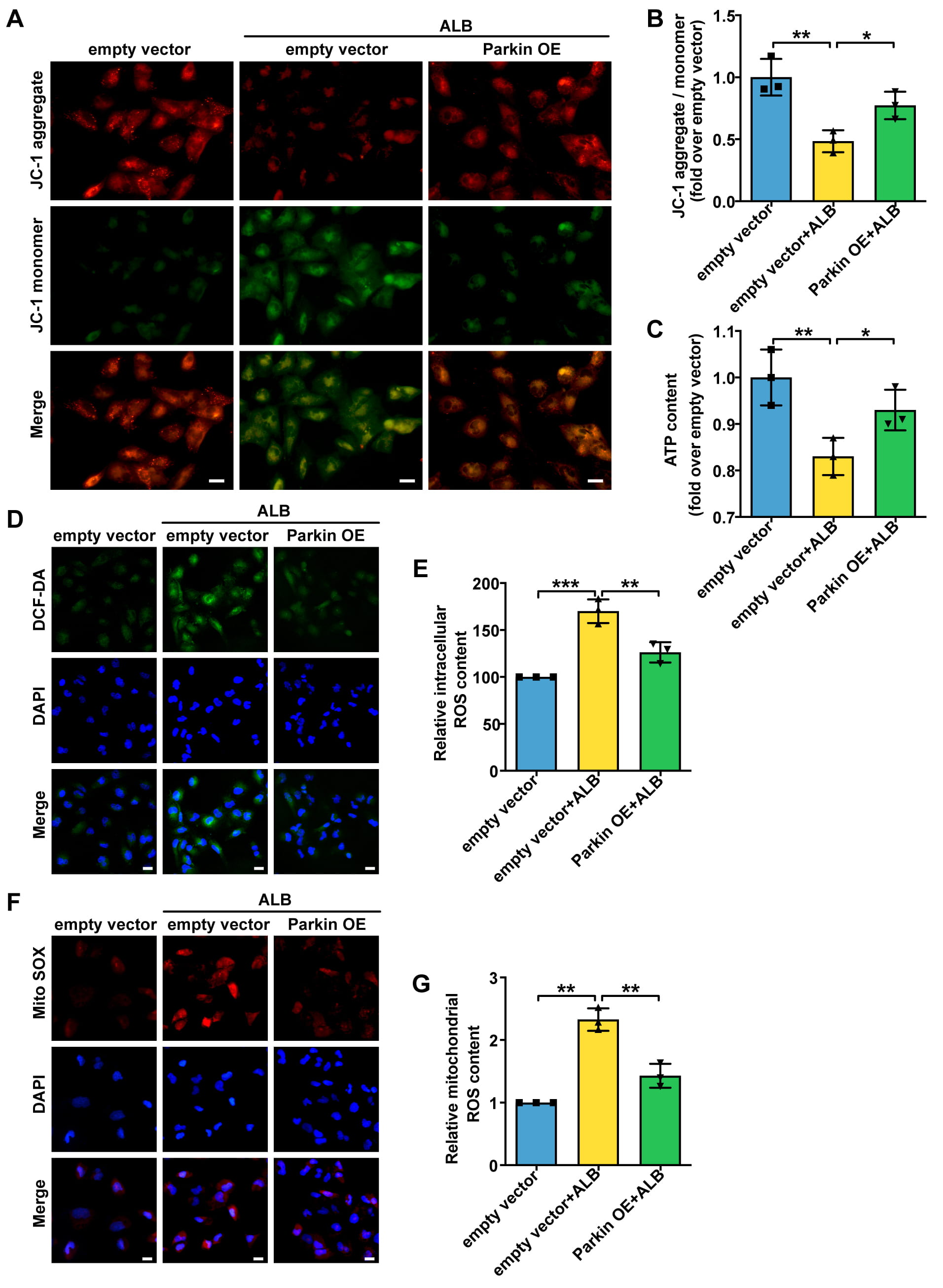
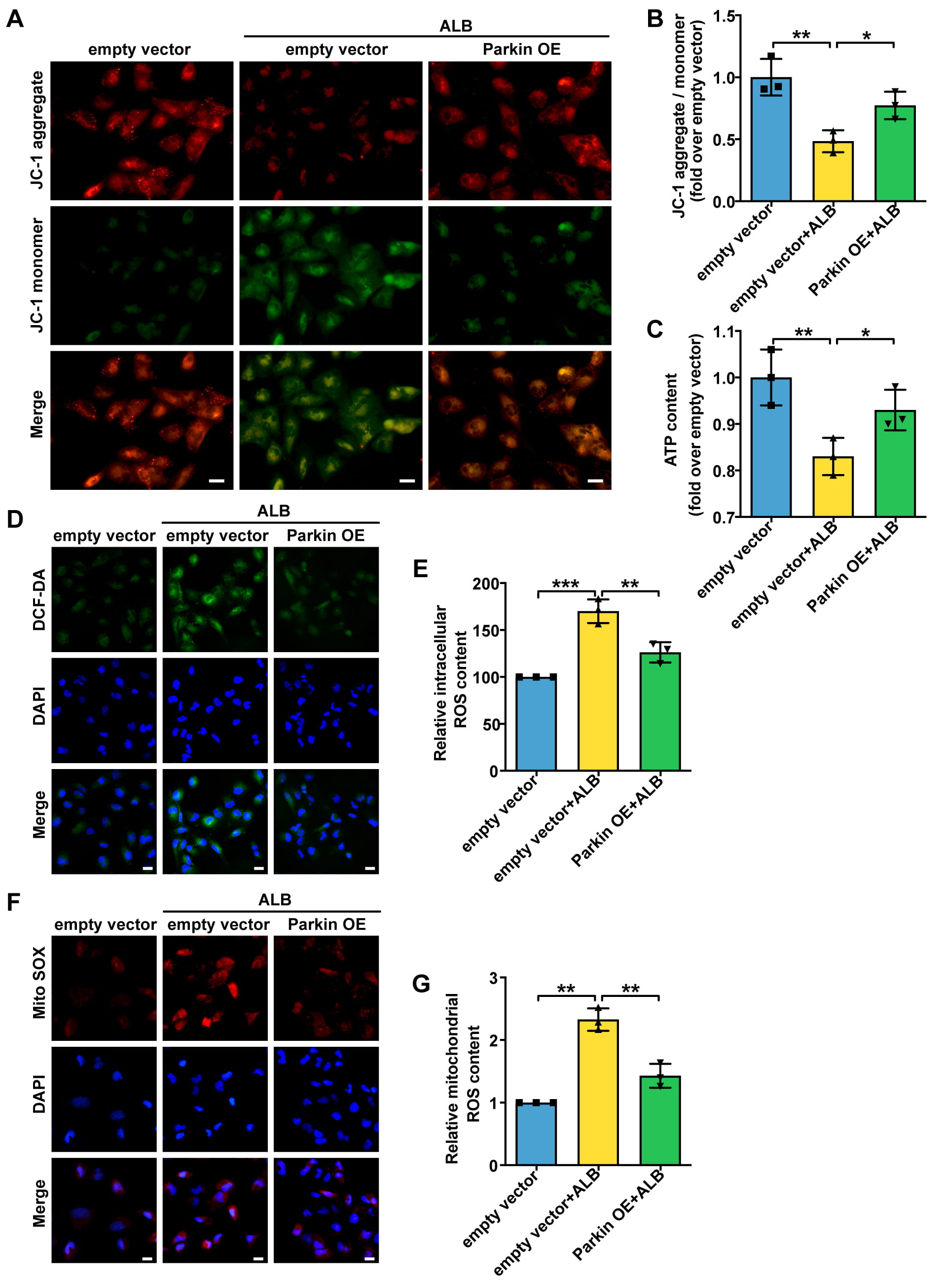
Given these results we went on to evaluate the effects of upregulating mitophagy
via Parkin overexpression on albumin overload-induced mitochondrial dysfunction
in HK-2 cells. Under control conditions,
Fig. 5.Overexpression of Parkin attenuated albumin overload-induced
mitochondrial dysfunction and ROS generation. (A) Representative images of JC-1
staining showing red fluorescence of JC-1 aggregate and green signal of monomer.
Scale bar: 20
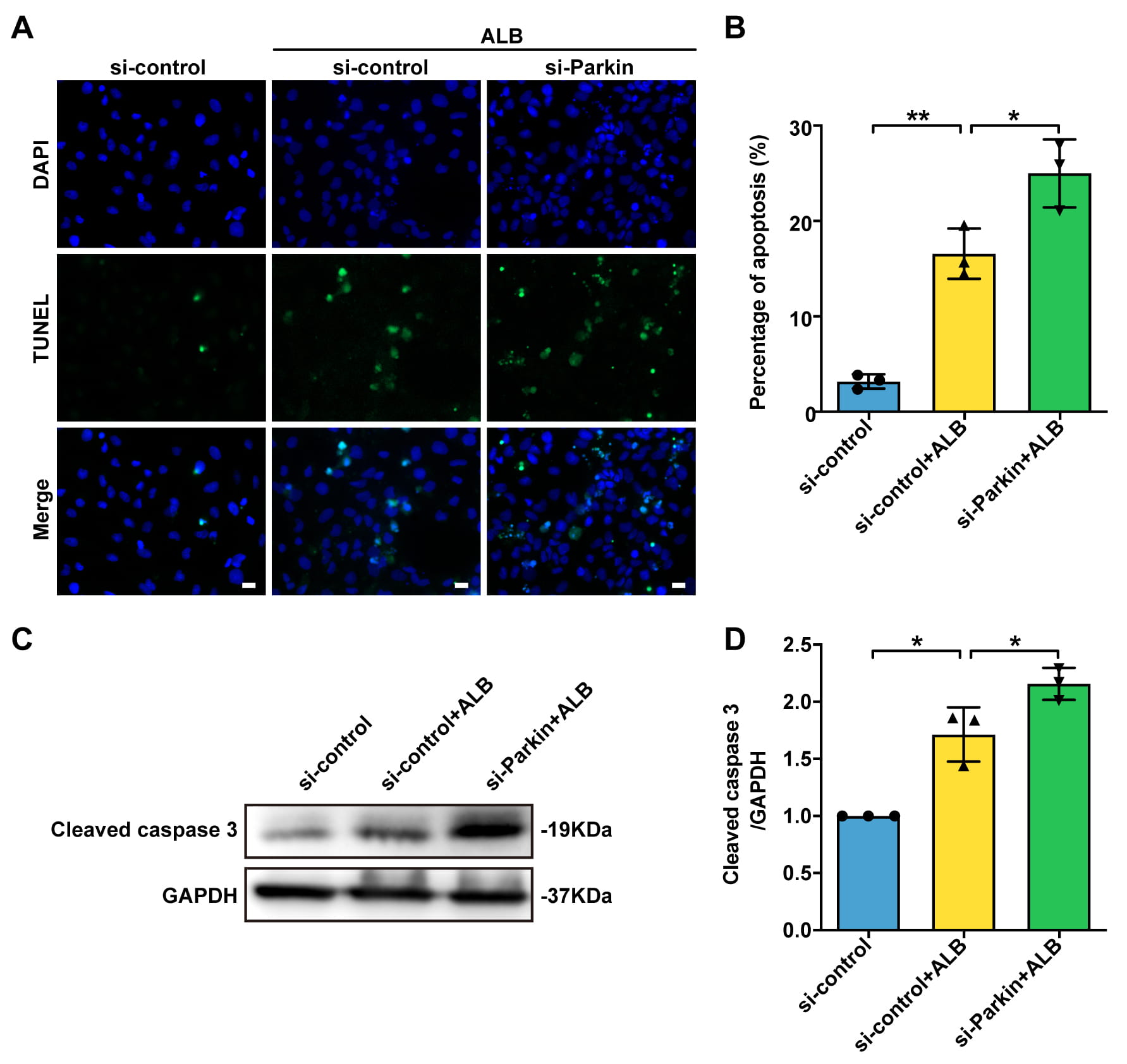
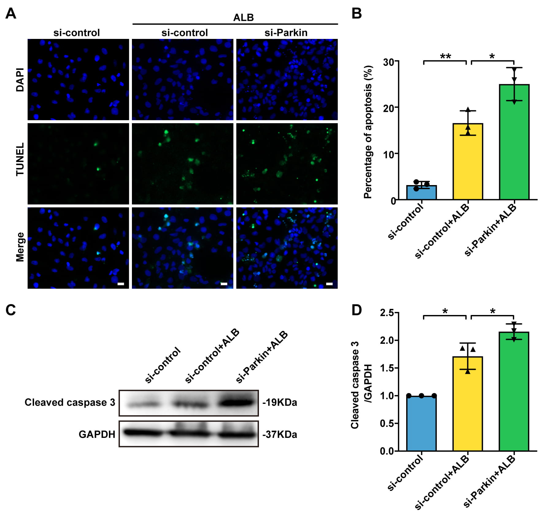
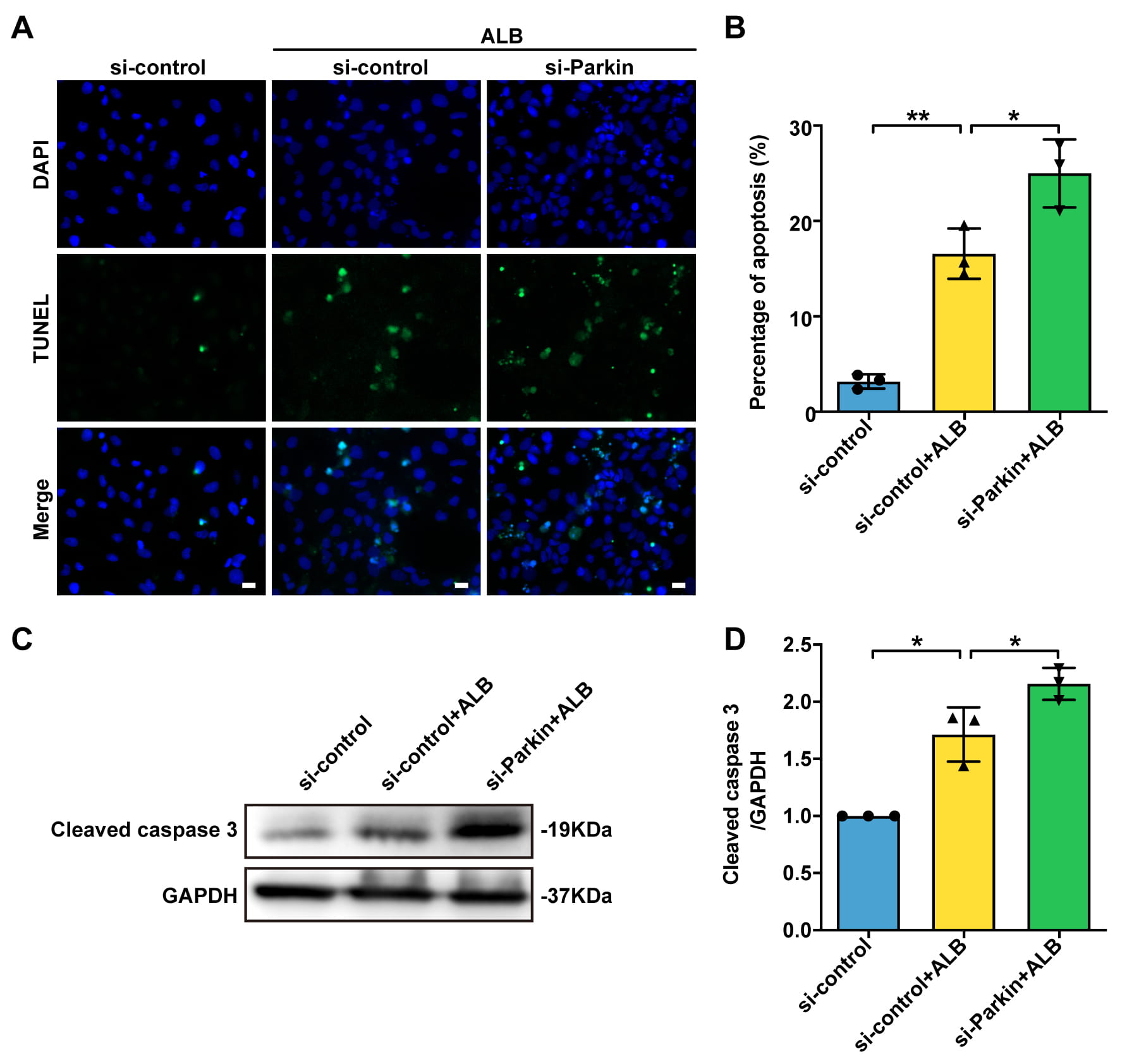
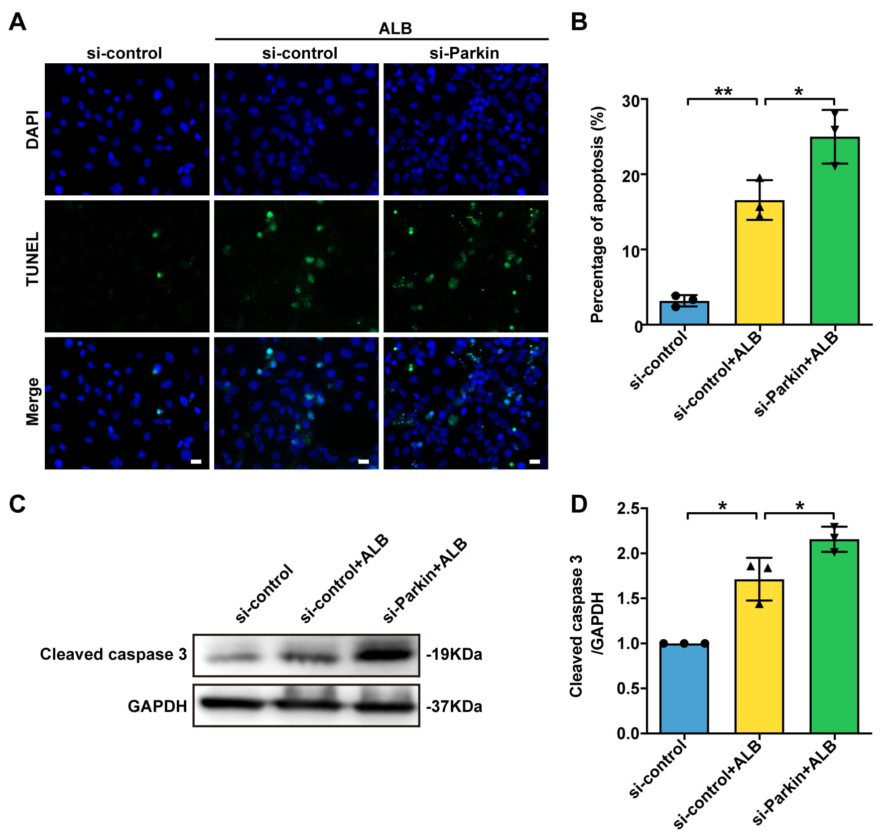
We then examined the effect of inhibiting mitophagy on apoptosis following albumin overload by silencing Parkin expression. Under control conditions, apoptosis rate and the expression of cleaved caspase 3 were at low levels in both control siRNA-transfected HK-2 cells and Parkin siRNA-transfected HK-2 cells (Supplementary Fig. 2). Upon albumin overload, many cells presented with nuclear morphology typical of apoptosis and were TUNEL-positive (Fig. 6A). Cell counting revealed that albumin overload induced apoptosis in ~17% of the control siRNA-transfected HK-2 cells, but this increased to ~25% in Parkin siRNA-transfected HK-2 cells (Fig. 6B). These results were confirmed by an immunoblot analysis that revealed a markedly increased expression of cleaved caspase 3 in Parkin siRNA-transfected cells compared to that in the control cells (Fig. 6C,D).
Fig. 6.Silencing of Parkin
aggravated albumin overload-induced apoptosis in HK-2 cells. (A) Representative
images of TUNEL staining of HK-2 cells. Scale bar: 20
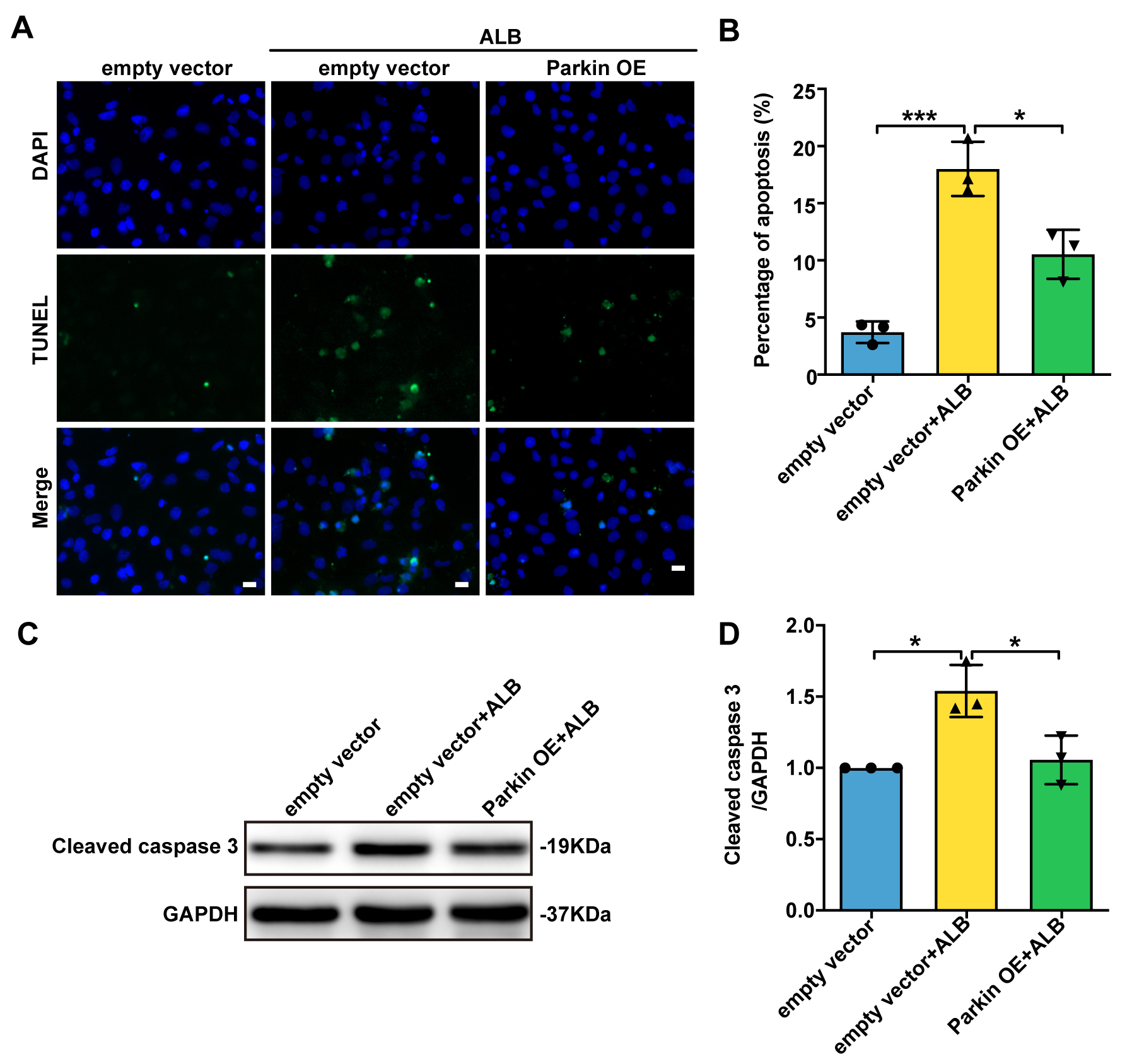
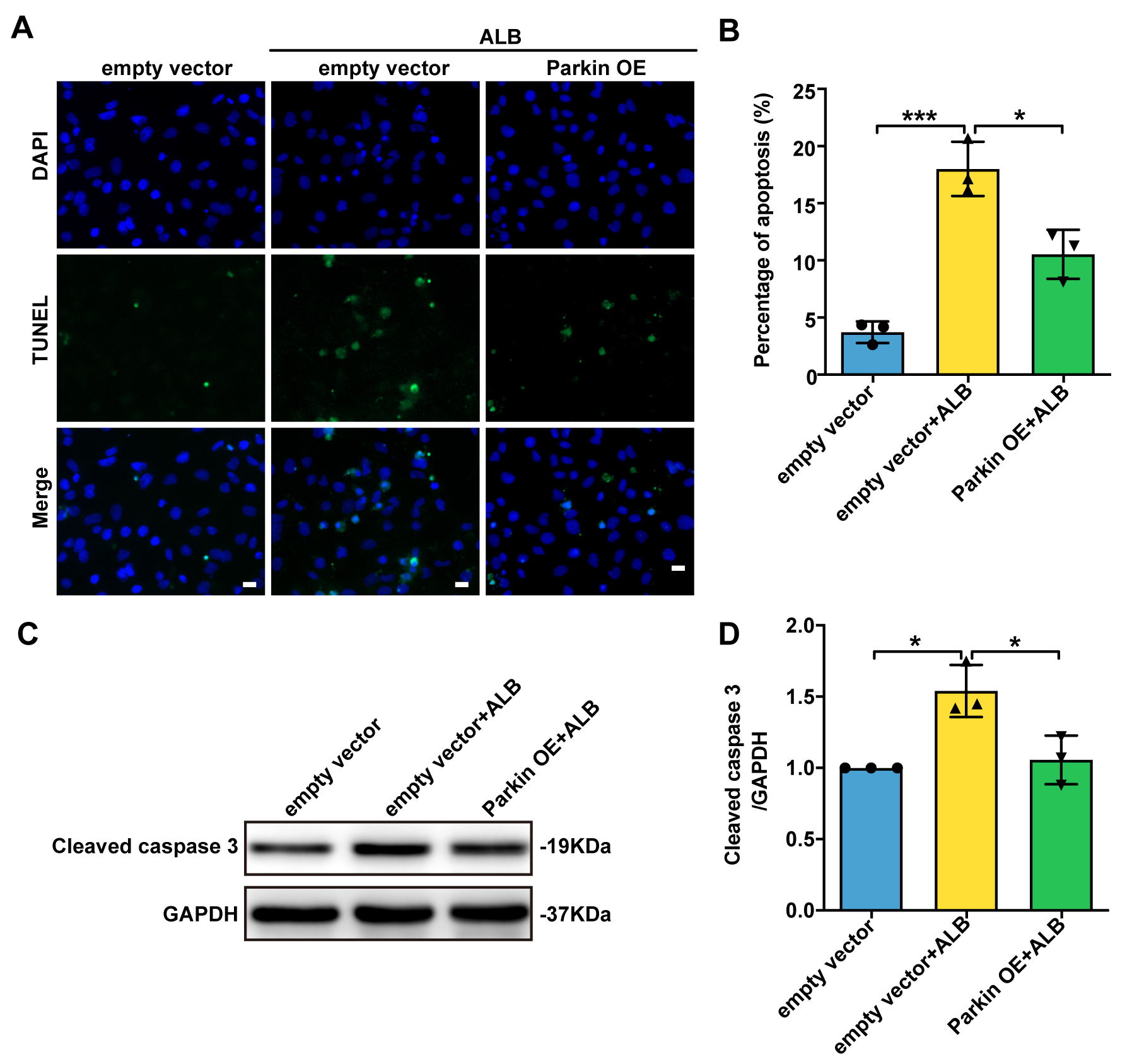
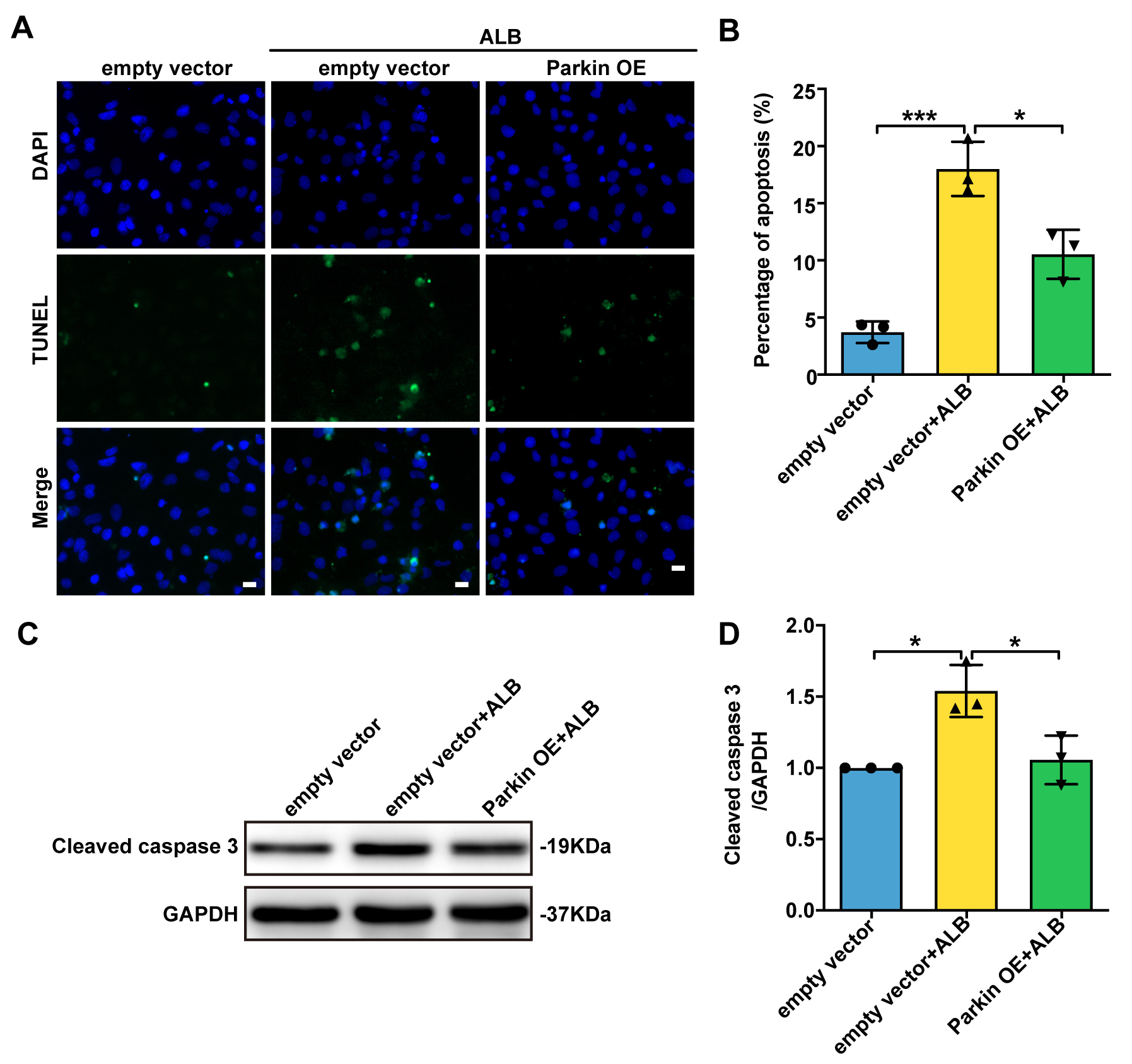
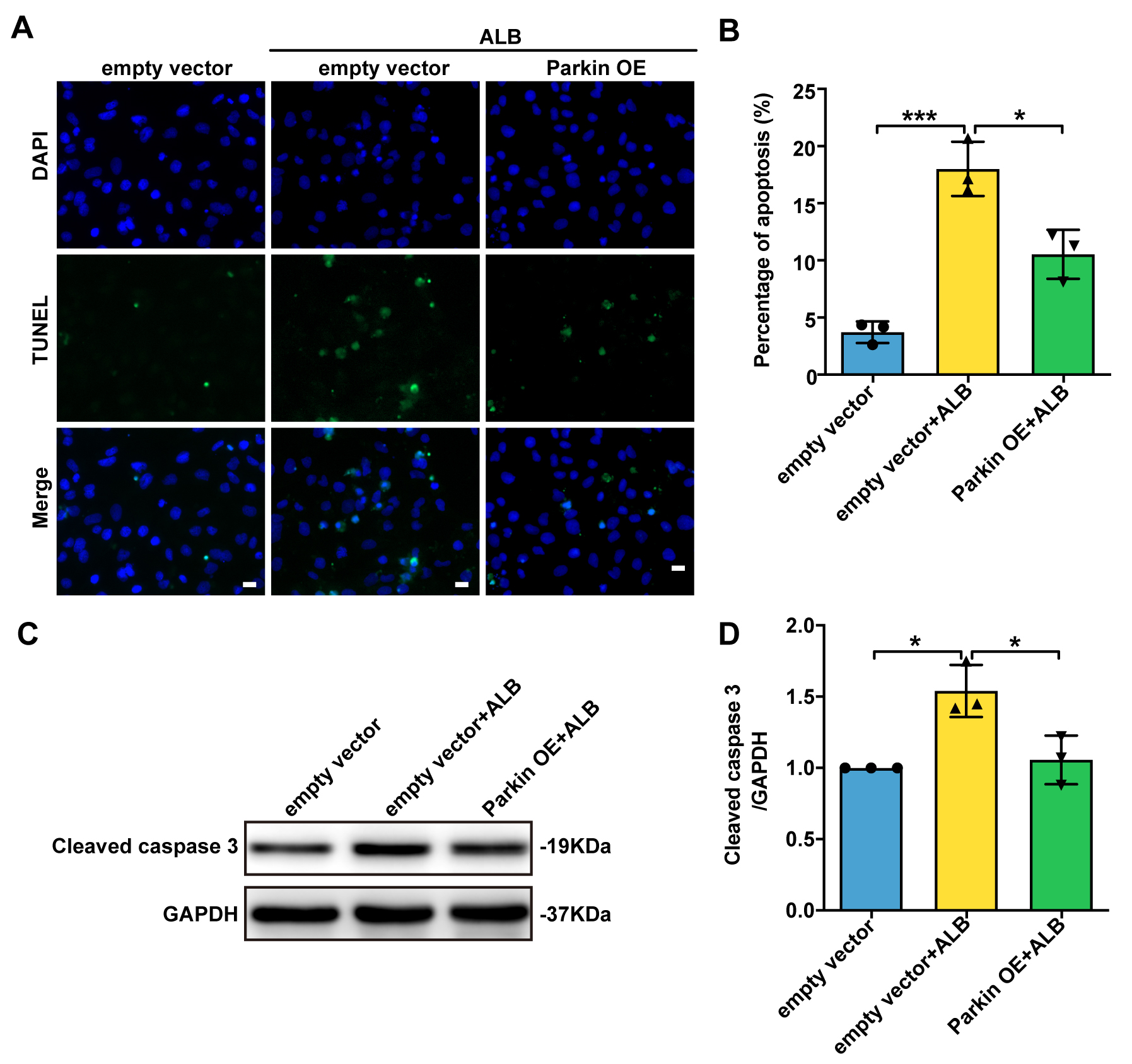
In contrast to mitophagy deficiency, the effect of the upregulation of mitophagy via Parkin overexpression on albumin overload-induced apoptosis was investigated. Under control conditions, apoptosis rate and the expression of cleaved caspase 3 were at low levels in both control plasmid empty vector-transfected HK-2 cells and Parkin overexpression plasmids-transfected HK-2 cells (Supplementary Fig. 2). In response to albumin overload, HK-2 cells with Parkin overexpression plasmids showed fewer TUNEL-positive cells (Fig. 7A,B) and lower levels of Cleaved caspase 3 than control plasmid empty vector cells (Fig. 7C,D). Collectively, these findings provide compelling evidence for the pro-survival role of PINK1/Parkin mediated mitophagy in albumin overload-induced HK-2 cell injury.
Fig. 7.Overexpression of Parkin attenuated albumin overload-induced apoptosis in HK-2
cells. (A) Representative images of TUNEL staining of HK-2 cells. Scale bar: 20
Despite its clear importance, the role and mechanism of mitophagy in proteinuria-induced tubular damage remain unclear. Here, we demonstrated the mitochondrial dysfunction and the activation of mitophagy in tubular cells during albumin overload using an in vitro model. Tubular cell mitophagy following albumin overload was primarily mediated via the PINK1/Parkin pathway. Functionally, we showed that, by clearing damaged mitochondria and maintaining mitochondrial function, this mitophagy pathway contributed to tubular cell survival during albumin overload.
Urinary albumin is the major protein component of nephrotic syndrome urine and is known to be highly toxic to renal tubular cells [19, 20]. Mitochondrial dysfunction is considered an early pathophysiological indicator of these effects and may play a key role in albumin overload-induced tubular cell injury [9, 21]. The albumin overload in vitro model established by treating renal tubular epithelial cells with 8-10mg/ml albumin for 8–24 h is widely used to study the effect of albumin on renal injury [5, 21, 22]. Previous and our present studies have confirmed significant changes in mitochondrial morphology, function, and ROS production in response to 8 mg/mL albumin treatment for 8 h [23]. In addition, our current study has provided evidence of mitophagy activation during 8 mg/mL albumin treatment for 8 h in tubular cells (Fig. 1). Many reports have suggested that mitochondrial depolarization and abnormal ROS production are necessary to promote mitophagy activation [21, 24, 25], and our results support this view.
The PINK1/Parkin-dependent mitophagy pathway is recognized as the major mitophagy pathway activated under cellular stress. PINK1 and Parkin double knockout cells reportedly do not demonstrate any additive effects on mitophagy following renal ischemia-reperfusion (I-R), indicating that PINK1 and Parkin work within a common mitophagy pathway in tubular cells [26]. Here, we found induction of the PINK1/Parkin pathway in renal tubular cells in an in vitro model of albumin overload (Fig. 2A,B). Furthermore, silencing of Parkin inhibited mitophagy during albumin overload (Fig. 2), while overexpression of Parkin further increased albumin overload-induced mitophagy (Fig. 3). These results suggest that the PINK1/Parkin pathway is the major regulator for tubular cell mitophagy following albumin overload. Notably, there may be alternative mitophagy pathways where different proteins and lipids can recruit autophagic machinery without the involvement of PINK1 and Parkin [27]. Mitophagy receptors, such as Bcl-2 interacting protein 3 (BNIP3), BNIP3-like protein (BNIP3L/NIX), and FUN14 domain containing 1, can directly bind to LC3B, thereby inducing the activation of mitophagy [28, 29, 30]. Thus, multiple pathways regulating mitophagy may be activated in tubular cells under different pathological conditions. However, the PINK1/Parkin pathway remains the most well-studied pathway underlying mitophagy in kidney diseases.
An increase in data has allowed for a more nuanced evaluation of the functions of mitophagy in kidney diseases. Studies have described the protective effects of PINK/Parkin-mediated mitophagy in cisplatin-induced kidney injury and nephrotoxicity [17, 31], while others have highlighted the fact that both BNIP3- and PINK1/Parkin-mediated mitophagy reduce mitochondrial damage and protect renal tubules during renal I-R injury [26, 32]. Furthermore, the mitochondrial-targeting antioxidant, MitoQ, reversed mitophagy by upregulating the expression of PINK and Parkin, thereby preventing tubular injury in diabetic kidney disease in both in vitro and in vivo disease models [15]. We previously showed that inhibitors of autophagy enhanced albumin overload-induced mitochondrial injury, while autophagy activators induced protective effects, suggesting that autophagy may provide some protective effects during this disease [21]. Findings from the current study support this hypothesis. We found that inhibiting mitophagy via Parkin silencing accelerated albumin overload-induced mitochondrial dysfunction and elevated ROS production, leading to an increase in tubular cell injury (Figs. 4,6). Additionally, we showed that upregulation of mitophagy by Parkin overexpression ameliorated mitochondrial oxidative stress and dysfunction, which was accompanied by reduced apoptosis of the tubular cells following albumin overload (Figs. 5,7). Thus, our results suggest that the clearance of damaged mitochondria via PINK1/Parkin-mediated mitophagy is a valuable mechanism of renoprotection afforded by an autophagic process during albumin overload. Our results are consistent with a recent study showing that NIX-mediated mitophagy alleviates tubular apoptosis and renal damage caused by proteinuria [33]. Nevertheless, more research is needed to elucidate whether other signaling pathways are involved in regulating proteinuria-induced mitophagy in tubular cells.
In conclusion, this study provides substantial evidence for PINK1/Parkin-mediated mitophagy activation in renal tubular cells during albumin overload. It also supports the hypothesis that the clearing of damaged mitochondria via PINK1/Parkin-mediated mitophagy plays a vital role in maintaining mitochondrial function and reducing ROS production, thus protecting renal tubular cells during albumin overload. Overall, these findings suggest that upregulation of PINK1/Parkin-mediated mitophagy may be a potential therapeutic approach for alleviating proteinuria-induced renal tubular cell damage.
QZ supervised the work; JT and PD designed the experiments with help from QZ; JT and PD performed the experiments; PD and YM wrote the manuscript; All authors discussed the results and commented on the manuscript. All authors provided critical comments on the manuscript. All authors approved the final version of the manuscript and agree to be accountable for all aspects of the work in ensuring that questions related to the accuracy or integrity of any part of the work are appropriately investigated and resolved. All persons designated as authors qualify for authorship, and all those who qualify for authorship are listed.
Not applicable.
Not applicable.
This work was supported by the Major Research Plan of the National Natural Science Foundation of China [grant number 92163213], and the General Program of the National Natural Science Foundation of China [grant number 81970085].
The authors declare no conflict of interest.
Supplementary material associated with this article can be found, in the online version, at https://doi.org/10.31083/j.fbl2706184.







