1 Diabetes Research Envisioned and Accomplished in Manitoba (DREAM) Theme, Winnipeg, MB R3E 3P4, Canada
2 Children’s Hospital Research Institute of Manitoba (CHRIM), Winnipeg, MB R3E 3P4, Canada
3 Faculty of Kinesiology and Recreation Management, University of Manitoba, Winnipeg, MB R3T 2N2, Canada
4 Applied Health Sciences, University of Manitoba, Winnipeg, MB R3T 2N2, Canada
5 College of Pharmacy, Rady Faculty of Health Sciences, University of Manitoba, Winnipeg, MB R3T 2N2, Canada
6 Department of Pharmacology, Faculty of Medicine, Dalhousie University, Saint John, NB E2L 4L5, Canada
7 Department of Pediatrics and Child Health, Max Rady College of Medicine, University of Manitoba, Winnipeg, MB R3T 2N2, Canada
8 Cardiometabolic Exercise and Lifestyle Laboratory, Faculty of Kinesiology, University of New Brunswick, Fredericton, NB E3B 5A3, Canada
Academic Editor: Silvia S. Barbieri
Abstract
Background: Exercise is associated with health benefits, including the
prevention and management of obesity. However, heterogeneity in the adaptive
response to exercise training exists. Our objective was to evaluate if changes in
extracellular vesicles (EVs) after acute aerobic exercise were associated with
the responder phenotype following 6-weeks of resistance training (RT).
Methods: This is a secondary analysis of plasma samples from the EXIT
trial (clinical trial#02204670). Eleven sedentary youth with obesity (15.7
Keywords
- extracellular vesicles
- youth
- obesity
- acute exercise
- resistance exercise training
- responders to exercise
- insulin sensitivity
Obesity, type 2 diabetes, and hypertension are common cardiometabolic diseases in adolescents worldwide [1, 2]. In Canada, ~1-in-7 children/youth are overweight or obese [3, 4]. With increasing rates of cardiometabolic diseases in youth/adolescents, understanding the impact of prevention strategies is needed, particularly, who responds well to specific interventions [5, 6]. Exercise is fundamental in the management of cardiometabolic risk associated with obesity as it promotes visceral fat loss and cardiorespiratory fitness [7, 8]. Despite the general effectiveness of exercise on cardiometabolic risk in youth, our group [9] and others have documented notable heterogeneity in the individual response to exercise training [10]. Within clinical trials, participants who display positive metabolic improvement post exercise-training are classified as exercise responders, and make up 40–70% of youth in these trials [11]. Variable adaptation in the metabolic response to exercise, e.g., change in adiposity or hepatic triglycerides content, is linked with the differential increase in cardiorespiratory fitness with training [9]. As genetic factors account for ~30–50% of this response heterogeneity [12], it suggests that other physiological factors likely play a role in this variable response to physical activity.
Chronic exercise training activates transcriptional and non-transcriptional signalling cascades in skeletal muscle that lead to an increase in mitochondrial biogenesis and ultimately metabolic capacity [13]. This in turn promotes improved insulin signalling, weight loss, and enhanced cardiorespiratory fitness [14]. Foundational work by Pedersen and colleagues established the role of myokines in potentiating the systemic benefits to regular exercise training [15]. Myokines are proteins or peptides released by skeletal muscle into circulation at rest, and at elevated rates upon exercise [16]. Myokines, such as interleukin-6 (IL-6) and irisin, are important in mediating the whole-body metabolic response to physical activity and are power contributors to the adaptations observed with chronic exercise training [17, 18, 19, 20]. In humans, IL-6 also increases lipolysis and free fatty acid oxidation in adipocytes, suggesting that IL-6 plays a significant role in fat metabolism [21]. Interestingly, IL-6 is involved in exercise training-induced uncoupling protein-1 (UCP1) expression in murine inguinal white adipose tissue (WAT), and thus, it participates in adipocyte browning [22]. Besides that, irisin influences adipogenesis and induce thermogenesis to promote energy expenditure [23, 24], and despite most of its findings were based on rodent experiments, some studies have shown increased irisin levels in humans in response to exercise [25, 26]. Myokines have been found packaged within extracellular vesicles (EVs) [27, 28], however little information exists on the interaction between myokines, EVs and their role in regulating the physiological responses to exercise in youth living with obesity.
EVs are small membrane-bound vesicles produced by cells, containing molecular
cargo representative of the cell of origin [29], and play a vital role in
intracellular communication [30, 31, 32]. EVs are present in all biological fluids,
and characterized according to size, density, biochemical composition or cell of
origin [33]. EVs are traditionally divided into three main subtypes: (1) exosomes
(30–150 nm), (2) microvesicles (100–1000 nm) and (3) apoptotic bodies
(500–5000 nm). The biogenesis of EV subtypes, their size and biophysical
characteristics, and molecular cargo are distinct from one another and affect
recipient cells differentially upon vesicle uptake. Unless EV subcellular origin
can be quantifiably established, according to the Minimal Information for Studies
of Extracellular Vesicles (MISEV) guidelines, EVs should be classified as small
EVs (
Plasma samples available at various time points from the EXIT study [Clinical
Trial#02204670, [30]] from all sedentary youth with obesity (15.7
The 6-week resistance training program has been described in detail previously [38]. Briefly, it consisted of three weekly sessions on non-consecutive days conducted at the local YMCA in Winnipeg. Participants warmed up on a cycle ergometer, treadmill or an elliptical for about 5–10 min before each session. Resistance training consisted of 8 different exercises: seated chest press, narrow grip latissimus pull down, seated leg curl, leg extension, shoulder elevation, arm curl, triceps extension, and plank. Each exercise was performed for 3 sets of 12–15 repetitions at 60–65% of the estimated one-repetition-maximum (1-RM) with 60 sec rest period separating each set [38].
EVs were isolated using size exclusion chromatography [(SEC), qEV, Izon]
according to manufacturer’s instructions. Previous studies showed that SEC
minimally alters the characteristics of isolated EVs, and is considered to be one
of the best methods for separating exosomes from protein contaminants and
co-precipitates [33, 39]. We extracted EVs from plasma samples collected at
baseline (AT0), during AE (AT15, 30 and 45) and during recovery (AT120) as shown
in Fig. 1A. Briefly, samples were passed through a 0.22
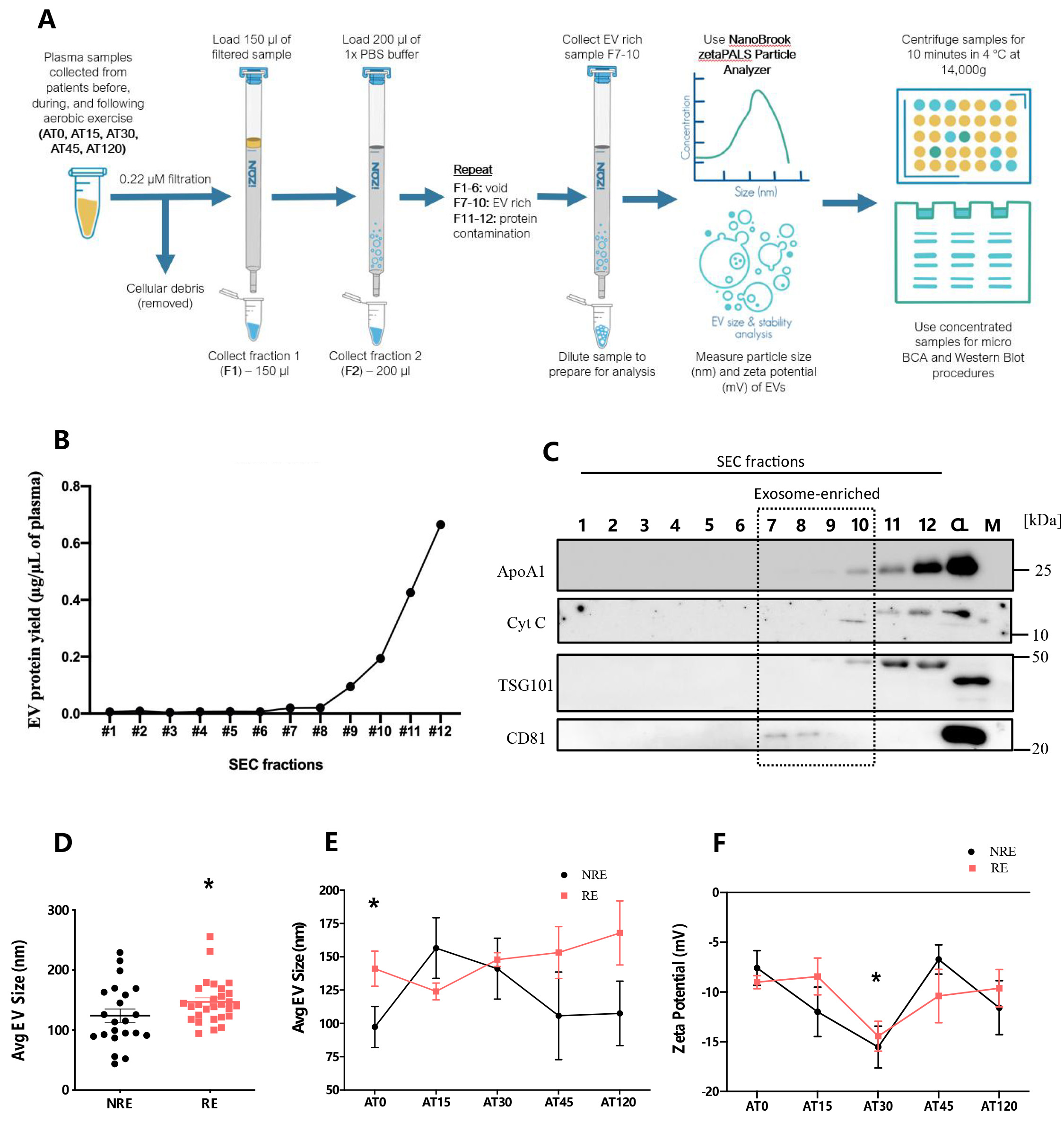
Fig. 1.Study design, SEC validation and biophysical characterization of
EVs from EXIT trial participants. (A) Schematic depicts the study design. Plasma
was collected from participants in the EXIT trial study, before acute exercise at
time 0 (AT0), during (AT15, 30 and 45) and after recovery (AT120). EVs from
non-responders (NRE) and exercise responders (RE) were isolated by SEC and
analyzed for size and zeta potential using dynamic light scattering (NanoBrook
ZetaPALS). (B) Protein yield was measured using Pierce™ MicroBCA
Protein Assay kit and showed an increasing protein concentration from fraction 7
(F7) onwards to F12. (C) Western blotting was performed (12% SDS-PAGE) and
Coomassie blue staining used as a loading control to measure proteins
traditionally enriched in small vesicles (TSG101 and CD81), non-EV co-isolates
[(Cyt-c) and lipoprotein marker (Apo-A1)]. F7 to F10 were considered small
EV-rich while lipoprotein-poor. (D) Average EV size was larger in responders
compared with non-responders overall, (E) and especially at AT0 (*p
EVs were stored at 4 °C for up to 24 hrs before being used to measure
their hydrodynamic diameter and zeta potential using a NanoBrook ZetaPALS
(Brookhaven Instruments, Holtsville, NY, USA) dynamic light scattering (DLS)
instrument (Dr. Hagar Labouta, University of Manitoba, MB, Canada). Prior to
characterization, 20
To concentrate samples, F7–10 were centrifuged at 14,000
Western blotting was used to determine the expression of subtype specific
protein expression in order to ascertain the subcellular origin of EVs. Samples
were denatured by the addition of
Participants performed an OGTT at baseline and post-intervention. Plasma glucose
and insulin were used to determine the Matsuda index. Blood samples were taken at
baseline, 30, 60, and 120 min following the ingestion of a 75-gram glucose drink.
Matsuda index was calculated according to the formula: 10000 /
Average EV size, zeta potential, size distribution, protein yield, and
expression of protein markers at AT0, data were analyzed using multiple unpaired
Student’s t-test. A one-way ANOVA with Tukey post-hoc was used to
analyze protein expression over time. Average EV size during the acute bout of
AE, and absolute change in Matsuda Index post-training were analyzed using
Pearson’s Correlation Coefficient. All data were analyzed using PRISM software, version 8.4.2 (GraphPad Software, San Diego, CA, USA) with 95% confidence intervals. Significance was set at
*p
Pooled EV-rich fractions (F7–10) isolated via SEC from responders and
non-responders to exercise were concentrated, total protein yield determined, and
markers of subcellular origin (small/large vesicles) measured by immunoblotting
as illustrated in Fig. 1A. To validate EV isolation as per MISEV guidelines [34],
we analyzed each fraction (F1–12) for EV size (data not shown), protein yield
(Fig. 1B) and expression of proteins traditionally enriched in small vesicles
(TSG101, CD81) or non-EV co-isolated proteins (Cyt-c and Apo-A1, Fig. 1C).
Protein concentration increased nearly exponentially starting in F7 to F12 (Fig. 1B), and TSG101 and CD81 were enriched in F7–10 as reported previously (Fig. 1C)
[41, 42]. F10 was not completely free of contaminating Apo-A1, or Cyt-c normally
found in large vesicles (Fig. 1C), however size analysis on F10 revealed it
contained small vesicles sized 56.3
Average EV size (all time points) was larger in the responder group (146.9
Overall size distribution across all-time points re-affirmed that participants
that responded to exercise had a higher yield of medium/large EVs, between
150–300 nm vs. non-responders (*p
Fig. 2.EV size distribution profile in responders vs.
non-responders to exercise. (A) EV size distribution analysis combined for all
time points illustrated a higher yield of medium/large EVs in the responder (RE)
group between 150–300 nm. Non-responders to exercise (NRE) expressed increased
content of small EVs between 50–150 nm size range (*p
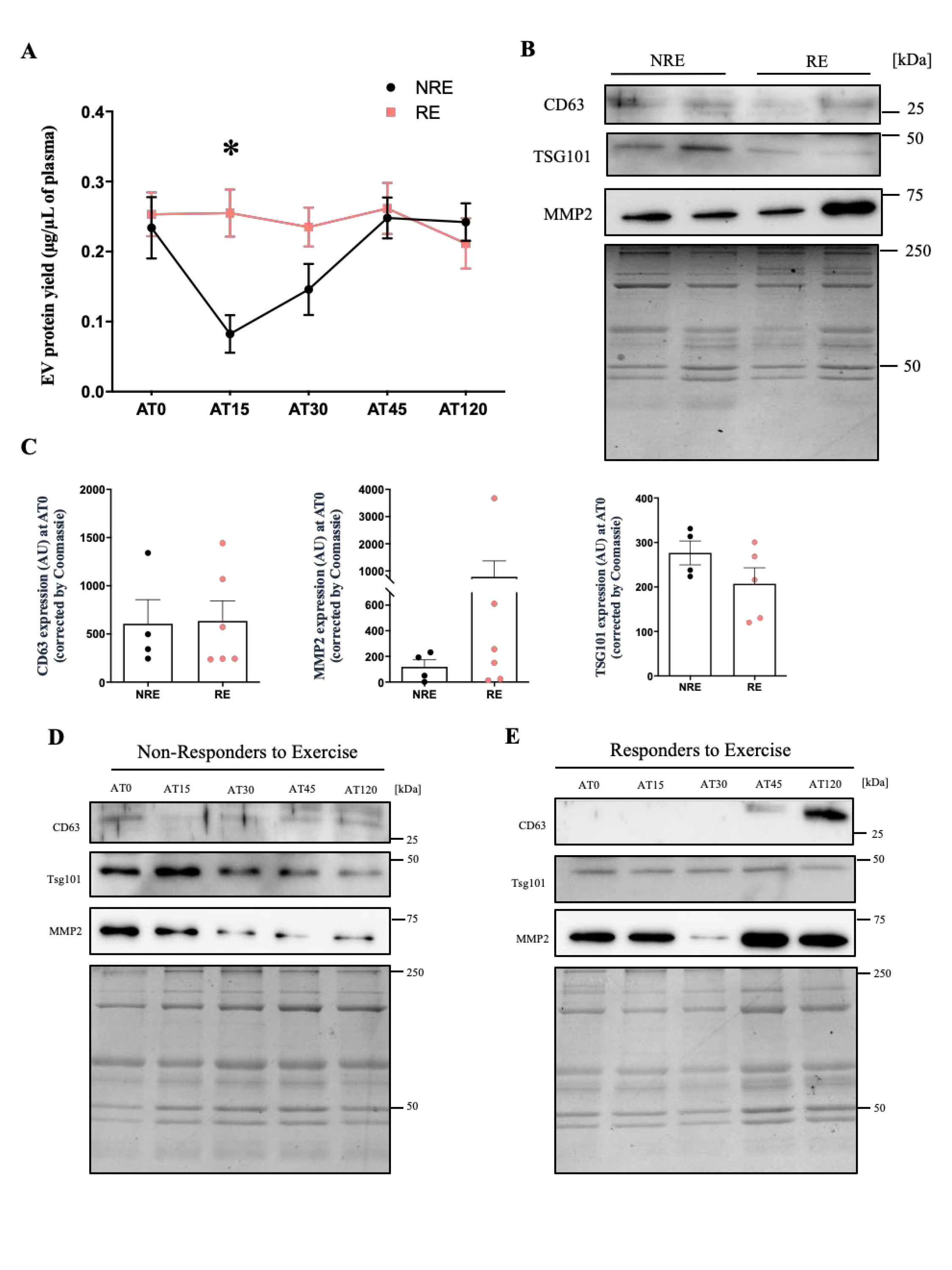
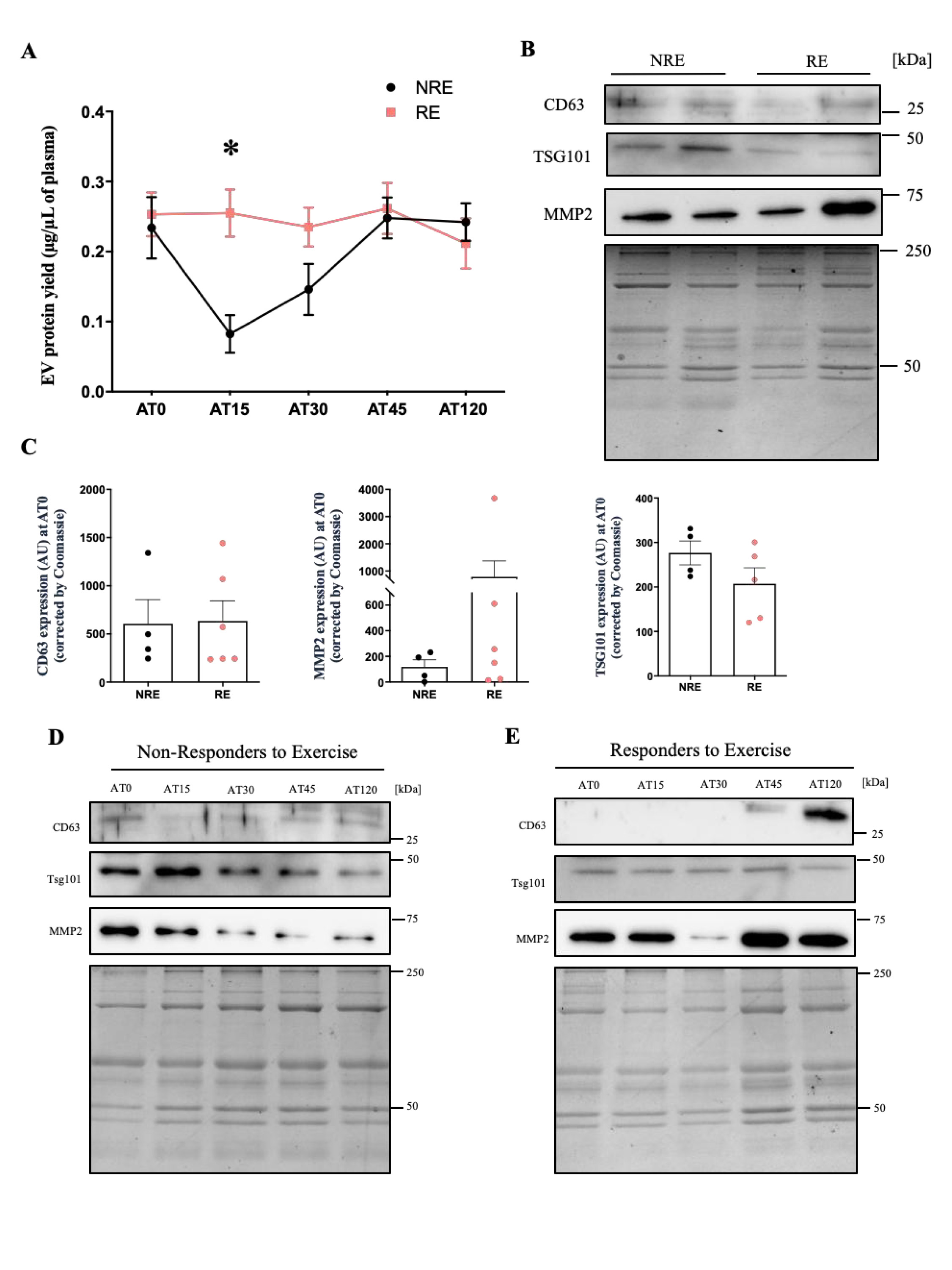
EV protein yield from both groups was similar at baseline (AT0, Fig. 3A), and
remained consistent across the acute exercise and recovery in responders.
Non-responders showed a significant decrease in EV protein content at AT15 (0.08
Fig. 3.Protein yield and expression of markers of EV subtypes AT0. (A)
Non-responder (NRE) group showed a significant decrease in EV protein yield
compared to responders (RE) at AT15 (*p
To investigate any correlation between EV size and insulin sensitivity, we applied Pearson’s correlation coefficient to our data. Our results suggested that there is a moderate positive correlation between average EV size released in circulation during an acute bout of aerobic exercise and absolute change in Matsuda index post-6 weeks of resistance training (r = 0.4374, p = 0.08, Fig. 4).
Fig. 4.Association of average EV size with absolute change in Matsuda Index. Pearson’s Correlation analysis showed a moderate positive association between average EV size and absolute change in Matsuda index (indicative of insulin sensitivity) post 6-week resistance exercise training (r = 0.4374, p = 0.08).
To the best of our knowledge, this is the first study to analyze EVs in youth with obesity in response to acute aerobic exercise and identify any association between EVs and exercise responder phenotype. The analysis was done in a single-blind fashion. The main findings of our study are: (1) acute aerobic exercise leads to a general increase in systemic EVs; (2) average EV size was larger in responders (150–300 nm) vs. non-responders (50–150 nm); (3) the size of EVs aligned with expression of markers enriched in EV subtypes, i.e., responder group released EVs that were TSG101+/CD63+, but with lower expression of proteins traditionally enriched in small EVs, e.g., TSG101 and higher expression of MMP-2, commonly found enriched in medium/large EVs, and (4) there was a mild positive correlation (r = 0.4374, p = 0.08) between overall average EV size and Matsuda index, meaning that the larger the EVs released during a bout of acute aerobic exercise, the more likely the participants were to respond to 6-weeks of resistance exercise training and improve insulin sensitivity. These results are important as they shed light on potential determinants of individual exercise response in youth with obesity at risk of Type 2 diabetes.
Previous studies have shown that circulating EV levels increase with obesity in mice and humans [44, 45], however, the potential mechanisms that lead to higher EV release and the biological effects of the EV-subtypes in obesity are not yet known [46]. Our data showed larger EVs in responders (150–300 nm) vs. non-responders (50–150 nm). While both groups expressed protein markers of small and medium/large vesicles, we measured 25% lower TSG101 expression, and ~85% higher MMP2 content in the responders which is in line with the preponderance of larger EVs in this group. The protein expression data was not statistically significant, likely due to low sample size warranting further investigation. EV size is associated with EV subtypes and subsequently distinct transcriptomic, lipidomic and proteomic cargo, which in turn predicts the biological effects of EVs on recipient cells. Durcin et al. [47] showed that adipocytes released different sized EVs, with distinct protein expression: medium/large EVs encapsulated proteins/enzymes related to metabolic function, many of mitochondrial origin, leading to the hypothesis that they may play a role in metabolic regulation. This hypothesis is supported by our data where the responders produced larger EVs vs. non-responders. Interestingly, we also observed that responders had significantly higher EV protein yield than the non-responders, particularly at AT15 and AT30. This occurred in tandem with lowest zeta potential values (i.e., more stable particles) at these time points, irrespective of responder phenotype. The increase in EV protein yield is in line with previous work by Oliveira et al. [48] who showed that low, moderate and high intensity aerobic exercise significantly increased serum EV protein yield in rats. However, the physiological relevance and importance of this observation is not known. It may be that during acute exercise, responders release more proteins (related to metabolic regulation) packaged in medium/large EVs, which given the increase vesicle stability at the same time, can lead to beneficial metabolic adaptations vs. non-responders. This hypothesis is supported by our finding that apriori average EV size during an acute exercise bout is moderately associated with improved insulin sensitivity following 6-weeks of training. Hence, we propose that a differential effect of EVs, likely due to different biomolecular cargo based on the inherent differences in size, on recipient tissues in responders vs. non-responders may be an underlining mechanism for the variance in insulin sensitivity. To confirm, comprehensive analysis of the biomolecular EV cargo in responders is warranted. Further targeted experiments to specifically isolate temporal medium/large EVs secreted during exercise, and to determine their effects on metabolic adaptations are also needed.
EVs in circulation may originate from any cells capable of releasing EV systemically. Circulatory EVs released with exercise largely originate from platelets, endothelial cells, leukocytes, with skeletal muscle-derived EVs accounting for a small proportion of the whole [37, 49]. Eichner et al. [50] showed that participants living with obesity and with very poor cardiorespiratory fitness presented elevated counts of platelet and endothelial origin EVs vs. subjects with poor fitness, independent of age and body fat. The authors suggested that subtle differences in fitness may reduce type 2 diabetes and cardiovascular disease risk through an EV-related mechanism. Others have demonstrated that white adipose tissue-derived EVs possess immunomodulatory properties and can affect insulin signalling in muscle and liver cells [51]. Thus, the fitness and health status of subjects can affect EV production, and both EV size and cell of origin can modulate the downstream functional effects of EVs on recipient cells. Due to limited samples, we were unable to ascertain the origin of the EVs isolated in our study, but this research is necessary to understand the origin and possible downstream targets of EVs.
Our study demonstrated a general increase in EV production over time in both groups after aerobic exercise. This is in agreement with previous work that demonstrated an increase of EVs in young and middle-aged healthy [35, 49], and overweight human subjects after aerobic exercise [31]. Whitman and colleagues [49] showed that one hour of cycling induced a significant increase in systemic EVs, while Frühbeis et al. [35] reported that the systemic EV concentration was higher immediately after a single exhaustive bout of resistance exercise. Another study in rats showed that acute aerobic exercise was associated with increased EV concentration and presence of differential miRNAs cargo [48]. In contrast, in adults with obesity, Rigamonti et al. [52] reported reduced EVs concentration immediately at the end of acute exercise and after 3 hrs and 24 hrs. Exercise intensity, time, and blood collection points in our study are different compared to Rigamonti et al. [52] who measured EVs immediately post-exercise, 3 hrs and 24 hrs later, and where participants exercised for 30 min at 60% VO2 max. Other than the obvious difference in participant age, the levels of circulating EVs are dynamic and can be modulated by a number of factors including body weight [45], immune status, hormone levels, metabolic state, exercise duration, type and intensity, and even by the methodology used to measure EVs [37], which explains the data that appear to be in conflict with previous work. Further studies are needed to understand the temporal pattern of EV release with exercise in healthy adults and youth, as well as those with metabolism-related conditions such as obesity, type 2 diabetes and the metabolic syndrome. Careful consideration and control of exercise dose, collection time points, blood collection methodology, and EV isolation methodology are necessary to compare results from different studies. Indeed there is growing recognition of EVs as biomarkers of cardiometabolic diseases [53, 54], with the corollary that endurance exercise-derived EVs can rescue metabolic diseases [32, 55]. However, these findings need to be interpreted carefully due to the technical challenges associated with the different EV isolation and characterization techniques, and the heterogeneity of EV subtypes and their biological significance [34, 47].
In summary, here we showed that youth living with obesity that are responsive to exercise training, produced larger EVs, with a higher protein yield, lower expression of proteins found in small vesicles and higher expression of large vesicles proteins, apriori to exercise training. We also documented a unique temporal pattern of EV release during exercise and immediately after recovery in both groups, and a positive correlation between EV size and positive adaptations in insulin sensitivity. The relationship between EV cargo and the individual response to exercise is unknown. Our results highlight the need to distinguish EV subtypes to delineate their respective functional properties, and subsequent role in response to exercise training. Further study of EV size and cargo differences can have important implications for diagnostics of exercise intolerance, and tailoring exercises to youth to improve their health on the understanding of EVs and the physiological mechanisms that produce them.
TMP and AM performed most of the experiments in the current study. TMP and AM analyzed data, created figures, and helped write the manuscript. AS designed the project, and helped synthesize data, create figures, helped write and edit the manuscript. POO, SS, BB, HIL provided technical support and assistance with experiments and theoretical expertise. ALE, KRB, JMM, MS conducted the original EXIT trial clinical study. All authors were involved in manuscript revisions. AS is the corresponding author and directly supervised the project. All authors have read, edited and agreed to the published version of the manuscript.
The study was approved by the University of Manitoba Biomedical Research Ethics Board (Ethics no. B2014:064) and performed according to the Declaration of Helsinki. All participants and parents gave written informed consent and assent prior to the start of the study.
Not applicable.
T.M.P. was funded by a Postdoctoral Fellowship from Research Manitoba (UM Project no. 51959 and 53892). This research was funded by operating grants from DREAM (UM Project no. 40133), Research Manitoba (UM Project no. 51156), and University of Manitoba (UM Project no. 50711) to A.S.
K.R.B has a direct financial interest in nanotechnology innovation as a director and shareholder of NBBM Inc. All other authors declare no conflict of interest. The funders had no role in the design of the study; in the collection, analyses, or interpretation of data; or in the writing of the manuscript.




