1 Institute for Biomedical Sciences of Pain and Institute for Functional Brain Disorders, Tangdu Hospital, The Fourth Military Medical University, 710038 Xi’an, China
2 Key Laboratory of Brain Stress and Behavior, PLA, 710038 Xi’an, China
3 Department of Genetics, Northwest Women’s and Children’s Hospital, 710032 Xi’an, China
4 The Department of Neurology, The 960th Hospital of PLA, 271000 Tai’an, China
† These authors contributed equally.
Abstract
Tetrahydropalmatine (dl-THP) demonstrates an analgesic effect in animal models of neuropathic and inflammatory pain, however, the underlying mechanisms of its pharmacological action within the spinal cord remains unclear. Both P2X3 receptor and TRPV1 are associated with the development and progression of such neuropathic and inflammatory pain. Here, we found that both pre-treatment and post-treatment with dl-THP could attenuate Bee Venom (BV)-induced persistent spontaneous pain-related behaviors in rats. Further, the dl-THP also exerted both preventive and therapeutic analgesic effects in BV-induced primary thermal and mechanical pain hypersensitivity as well as in mirror-image thermal pain hypersensitivity. The Rota-Rod treadmill test revealed that the dl-THP administration did not alter the rats’ motor coordinating performance. The TRPV1 and P2X3 receptor proteins increased markedly in the spinal cord of the rats following s.c. BV injection, which was significantly suppressed by dl-THP. These results suggest that dl-THP exerts a robust antihyperalgesia effect through down-regulation of P2X3 receptors and TRPV1 in inflammatory pain, providing a scientific basis for the translation of dl-THP treatment in clinics.
Keywords
- Inflammatory pain
- dl-THP
- TRPV1
- P2X3 receptor
Tetrahydropalmatine (dl-THP), one of the main active ingredients isolated from C. yanhuso plant, has been demonstrated to have excellent analgesic effects in both experimental and clinical studies. As a traditional analgesic agent, dl-THP has been used to treat headache, backache and other pain in humans [1, 2, 3, 4]. Previous reports from pre-clinical studies have shown that dl-THP has potential therapeutic effects against inflammatory and neuropathic pain [2, 3, 5]. The bee venom sting induced tissue injury can be mimicked in rats by subcutaneous (s.c.) injection of honeybee venom into the hind paw of the experimental animal, referred to as the bee venom (BV) test [6, 7, 8, 9, 10]. Our previous study showed that dl-THP has antihyperalgesic and antiallodynic effects against the BV induced inflammatory pain. Pre-treatment with dl-THP produced significant inhibition of persistent spontaneous nociception, primary heat and mechanical hyperalgesia and mirror-image heat hyperalgesia identified in the BV test [3]. However, it is still unclear whether post-treatment with dl-THP influences BV-induced hypersensitivity and, if so, what could be its underlying mechanism?
Purinergic receptor P2X ligand-gated ion channel 3 (P2X3) and transient receptor potential vanilloid 1 (TRPV1) have been proposed to be nociceptor molecules in the DRG and spinal cord [11, 12, 13]. Accumulated knowledge from previous studies reveal a crucial role of P2X3 receptor and TRPV1 in the occurrence and maintenance of pain. P2X3 receptor is shown to be upregulated in pathological pain [13, 14, 15], and its down-regulation can alleviate mechanical hyperalgesia in different experimental pain models [13, 16]. TRPV1 also has been shown to mediate thermal hyperalgesia in animal models of inflammatory and neuropathic pain [8, 17, 18]. Whether P2X3 receptor and TRPV1 are involved in the anti-allodynia effect of dl-THP in BV-induced inflammatory pain is unknown. In this regard, the current study was designed to clarify the analgesic effect of dl-THP and its relationship with nociceptive receptors (P2X3 and TRPV1) in the spinal dorsal horn of rats with BV inflammation.
Sprague-Dawley male rats, weighing between 180 and 250 g, were procured from the
Laboratory Animal Center of Fourth Military Medical University (FMMU). The
experimental protocol was approved by the FMMU Animal Care and Use Committee in
accordance with the National Institute of Health Guide for the Care and Use of
Laboratory Animals (NIH Publications No. 80-23 revised 1985). The animals were
housed in groups of 4–6 within the plastic boxes at 22–26
The bee venom (BV) pain model was established in accordance with our previously
reported electrophysiological and behavioral studies [6, 10]. Briefly, a volume
of 50
After s.c. injection of BV into the hind paw, rats were
put into a transparent plastic box of 30
Paw withdrawal thermal latency (PWTL) was used to determine the thermal pain sensitivity of experimental rats, as previously described [6]. Briefly, the rats placed in a transparent plastic box with a glass floor were subject to heat stimulation, generated from a TC-1 radiant heat stimulator (new generation of RTY-3, Bobang Technologies of Chemical Industry, China), to the center of bilateral hind paws with 10 min interval for the same and opposite sides, respectively. The PWTL was determined by recording the latency of paw withdraw reflex, mean of three values, in response to the radiant heat stimulation. A potential tissue damage due to heat application was prevented by applying heat for not more than 30 seconds.
For determining paw withdrawal mechanical threshold (PWMT), the transparent plastic box containing the study rat was placed on a metal mesh floor, and allowed to acclimatize for 30 minutes. Later, targeting the center of the hind paws of the rats, a series of Von Frey monofilaments of different forces (0.8, 2.0, 4.0, 6.0, 8.0, 10.0, 12.0, 14.0, 16.0, 18.0, 20.0, 25.0, 30.0, 45.0 and 60 g) were applied at 10 seconds intervals with ten repetitions. The force that could elicit more than five paw withdrawal reflexes were considered as the PWMT.
The effect of dl-THP (60 mL/kg, i.p.) on the motor coordination function of the rats was determined using Rota-Rod treadmill (Ugo Basile, Italy), as described in our previous study [19]. The rats were placed on a rotating rod whose speed was set to increase from 6 to 30 r.p.m within 120 s and the time from the acceleration of the rod to the fall of the rat was recorded. The experiment was repeated for a total of eight times of which the first three times were considered as training.
Two hours after dl-THP or vehicle administration following BV injection, the
animals were euthanized for immunohistology. The transverse sections of L4-5
segments of the spinal cord, sectioned (40
Fresh spinal cord tissue of the lumbar segment was obtained from the BV-inflamed
rats by decapitation at 2 h post- drug or vehicle treatment (n = 4 for each
treatment). Total protein was extracted by lysing the tissue in the ice-cold RIPA
lysis buffer, containing 150 mM NaCl, 1% NP-40 and 0.1% sodium dodecyl sulphate
(SDS). Total protein was quantified using BCA
Different doses (20, 40, 60 mg/kg) of dl-Tetrahydropalmatine (dl-THP, Shaanxi Huike Botanical Development Co., Ltd) were prepared by dissolving in saline with 0.6% acetic acid, and the PH was adjusted to 6.0 to 7.0 for intragastric (i.g.) administration. The doses of dl-THP were chosen on the basis of previous studies [3, 5, 22, 23].
All results were presented as mean
As shown in Fig. 1A, pre-treatment (15 min prior to s.c. BV injection) with 3
doses of dl-THP (20, 40, 60 mg/kg) significantly suppressed the BV induced
persistent spontaneous flinching reflexes in a dose-related manner, during 1 h
observation period. dl-THP inhibited the BV-induced persistent spontaneous
nociception only in the early phase (0–20 min), but not in the late phase (20–60
min) (Fig. 1B). We next found that the i.g. pre-treatment of dl-THP at high dose
(40, 60 mg/kg) also suppress the primary thermal (n = 6, P
Fig. 1.Effects of pre-treatment of dl-THP on BV-induced paw fliching
reflex and hypersensitivity to thermal and mechanical stimulation. Graph A shows
time course of dose-related effects of i.g dl-THP on the BV-induced paw flinches.
Graph B shows dose-related effects of i.g dl-THP on the mean number of BV-induced
paw flinches per 5 min of the initial 20-min period (left colum), the last 40 min
period (middle column) and the 1-h total time course (right column) respectively.
Graph C, D show time course of dose-related effects of i.g dl-THP on the
BV-induced primary (injected paw) and mirror-image (contralalteral paw) thermal
hyperalgesia. Graph E, F show time course of dose-related effects of i.g dl-THP
on the BV-induced primary mechanical hyperalgesia. Saline was used as the vehicle
(Veh) to carry dl-THP and administered 15 min prior to s.c. BV injection. dl-THP,
60 mg/kg, * P
As shown in Fig. 2A,B, post-administration of dl-THP at 40 and 60 mg/kg at 2 h
after s.c. BV-administration dose-dependently suppressed the BV-induced bilateral
thermal pain hypersensitivity, which started from 2 h and lasted up to 6 h (n =
6, P
Fig. 2.Effects of post-treatment with i.g. dl-THP on BV-induced
hypersensitivity to thermal and mechanical stimulation. Graph A, B show time
course of dose-related effects of i.g. dl-THP on the BV-induced primary
(ipsilateral- injection paw) and mirror-image (contralalteral injection paw)
thermal hyperalgesia. Graph C, D show time course of dose-related effects of i.g.
dl-THP on the BV-induced primary mechanical hyperalgesia. Graph E shows the
inhibitory effects of dl-THP at high dose (60 mg/kg) on the BV-induced primary
(injection paw) and mirror-image (contralalteral paw) thermal hyperalgesia. Graph
F shows partial inhibition of BV-induced primary mechanical hyperalgesia by
dl-THP. Saline was used as the vehicle (Veh) to carry dl-THP and administered 2 h
after s.c. BV injection. dl-THP, 60 mg/kg, * P
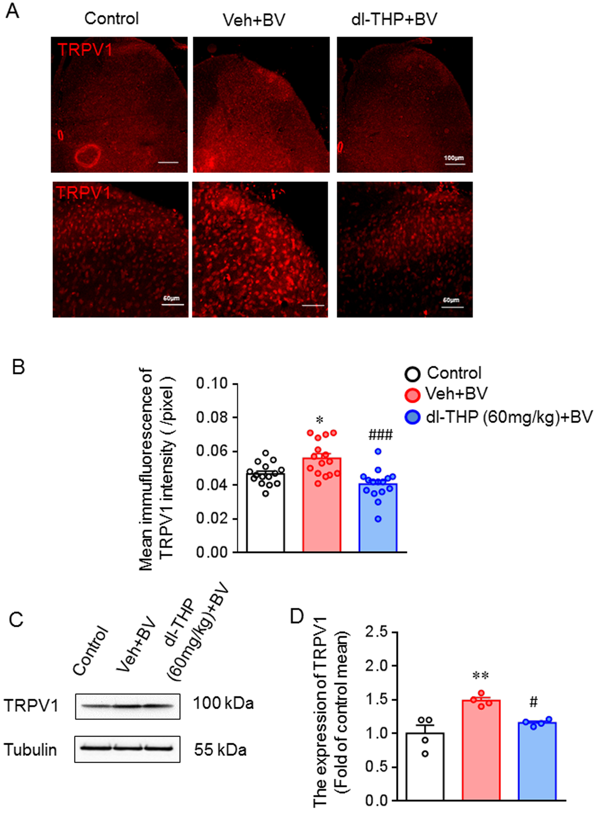
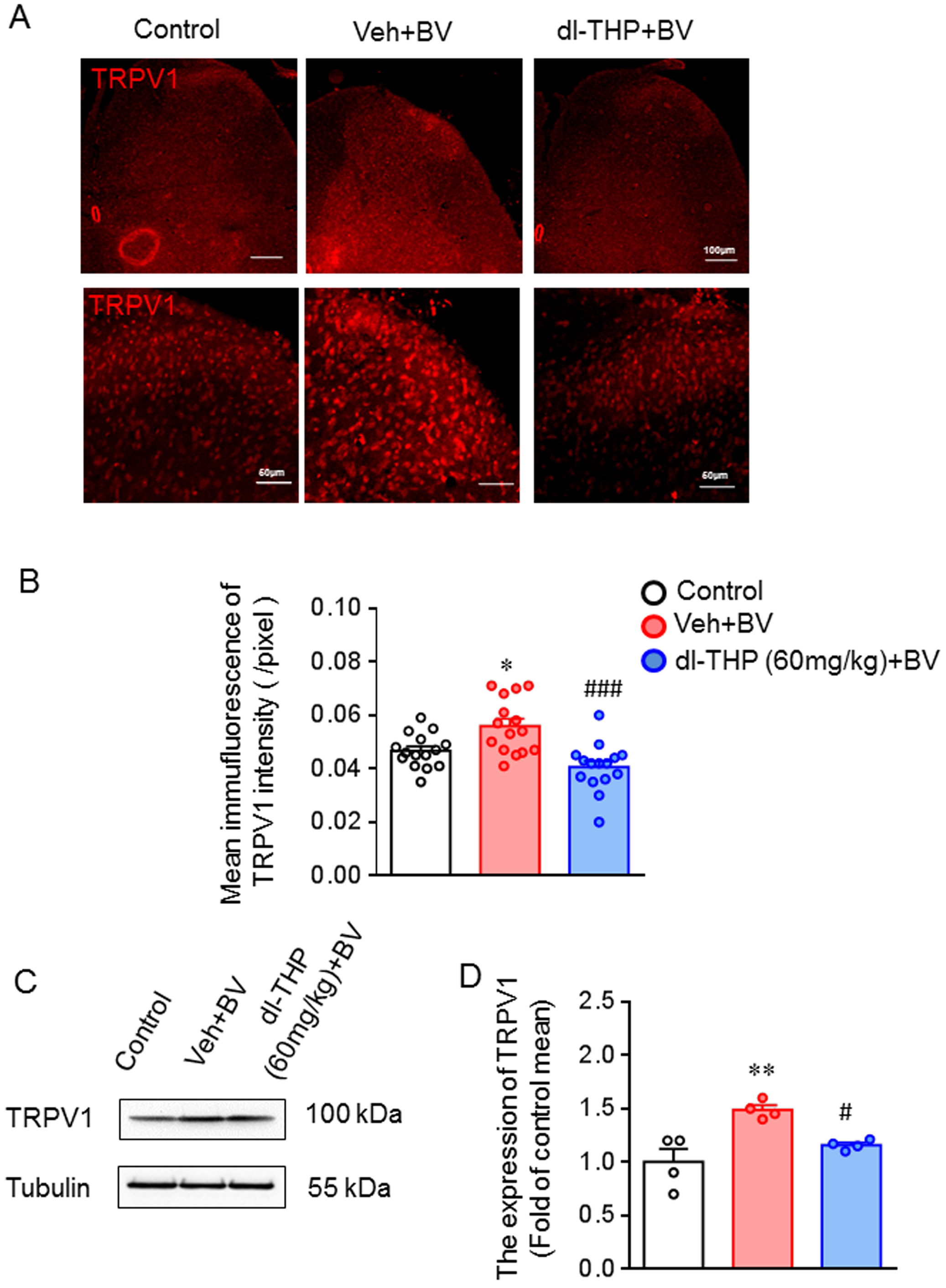
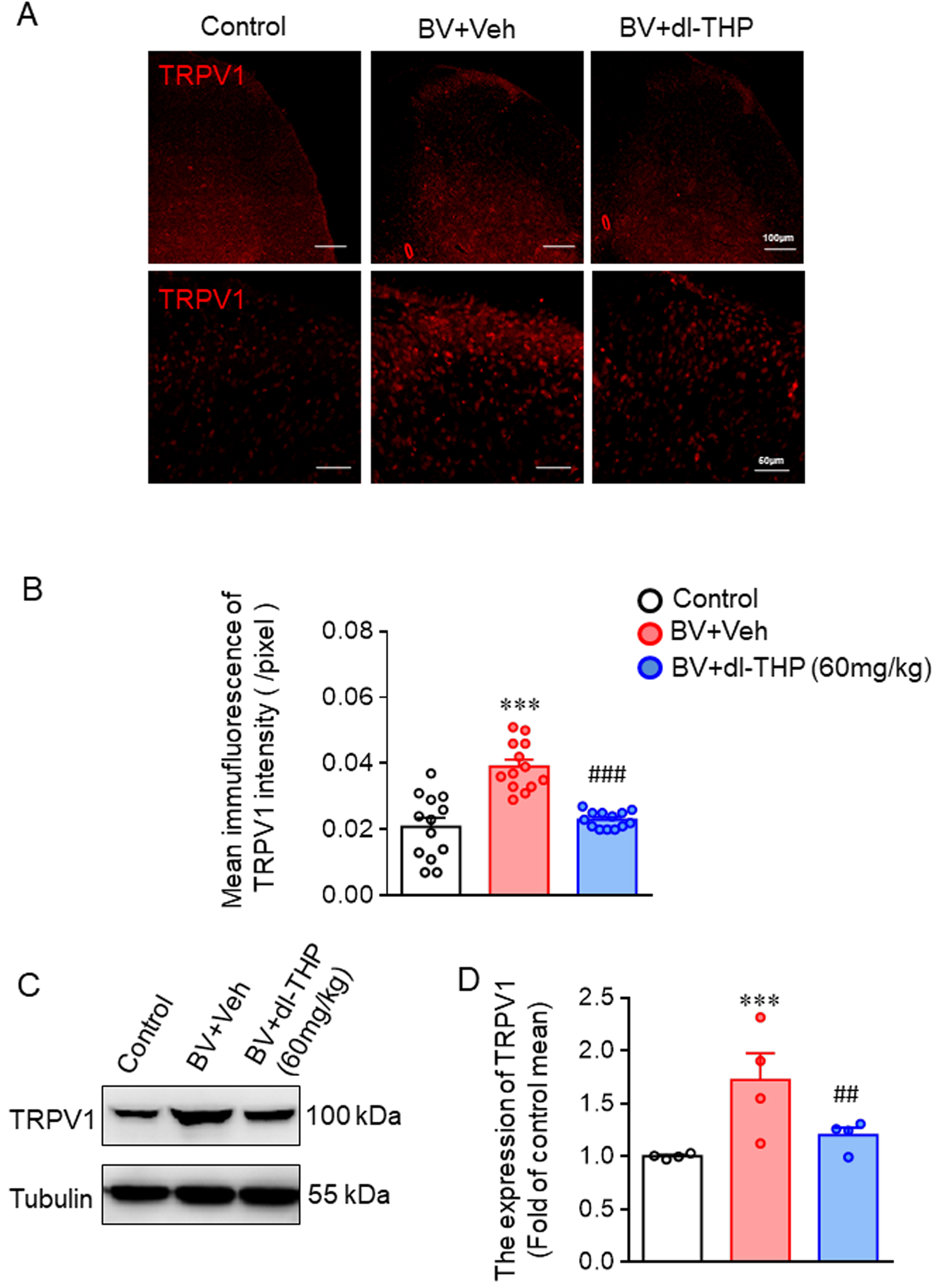
As shown in Fig. 3A, the TRPV1 is primarily restricted to the superficial layers
(laminae I-II) of L4-5 spinal dorsal horn. Compared to control groups, the
TRPV1-positive neurons were markedly increased in BV-inflamed rats (P
Fig. 3.Immunofluorescence measuring the effect of pre-treatment of
dl-THP on TRPV1 positive neurons. Graph A shows the fluorescence confocal images
from control, Veh + BV and dl-THP + BV stained for TRPV1 (top). The lower panel
shows enlarged images of the insets in control, BV + Veh and BV + dl-THP groups
stained for TRPV1 receptor. Scale bars, 100 mm, 50 mm. The following statistical
graph 3B shows the mean of the intensity of immufluorescence of TRPV1
immunoreactive cell (n = 3 per group, * P
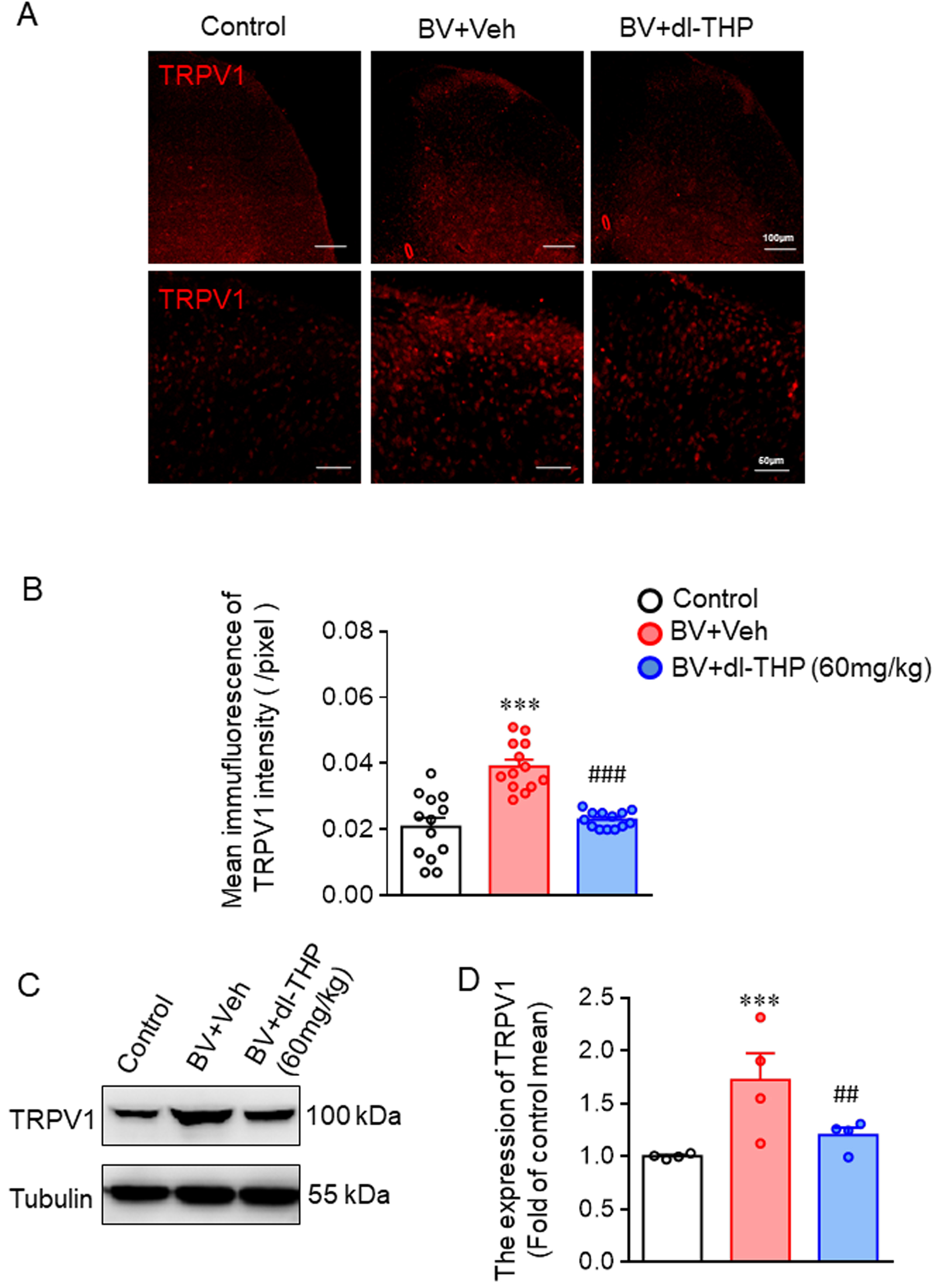
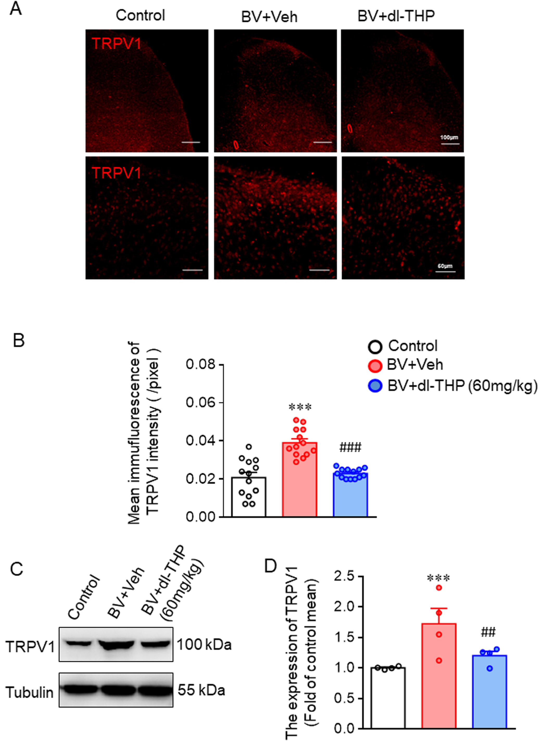
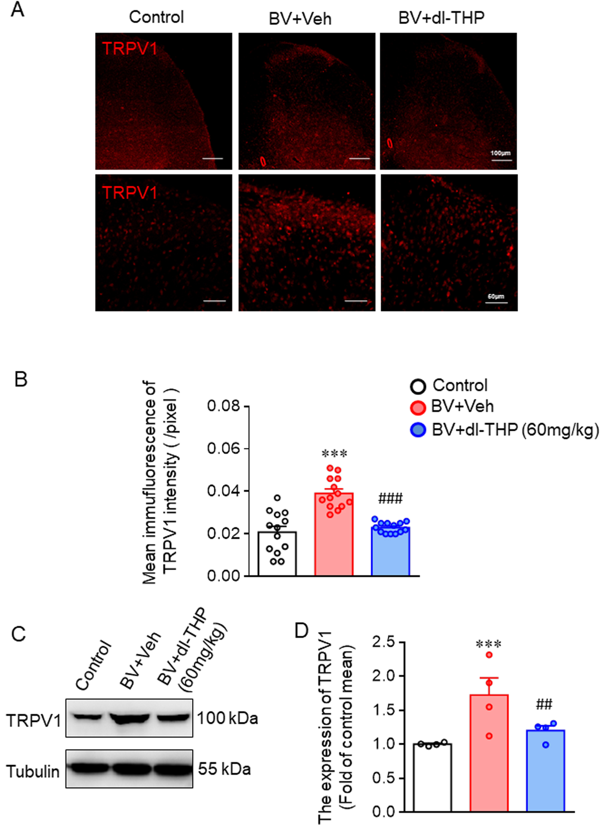
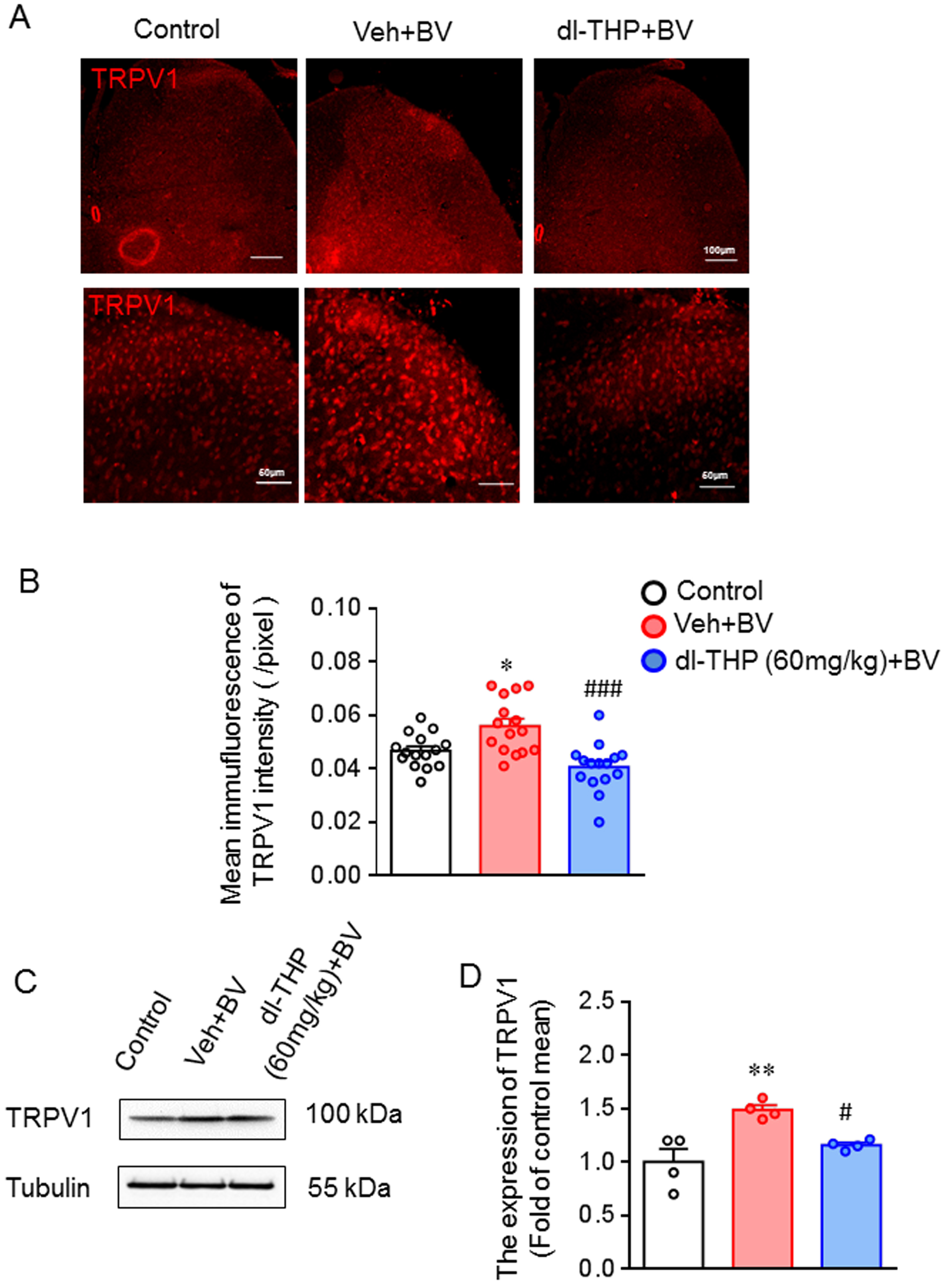
Fig. 4.Immunofluorescence measuring the effect of
post-treatment dl-THP on TRPV1 positive neurons. Graph A shows the fluorescence
confocal images from control, BV + Veh and BV + dl-THP groups stained for TRPV1
(top). The lower panel shows enlarged images of the insets in control, BV + Veh
and BV + dl-THP groups stained for TRPV1 receptor. Scale bars, 100 mm, 50 mm. The
following statistical graph B shows the mean of the intensity of immufluorescence
of TRPV1 immunoreactive cell (n = 3 per group, *** P
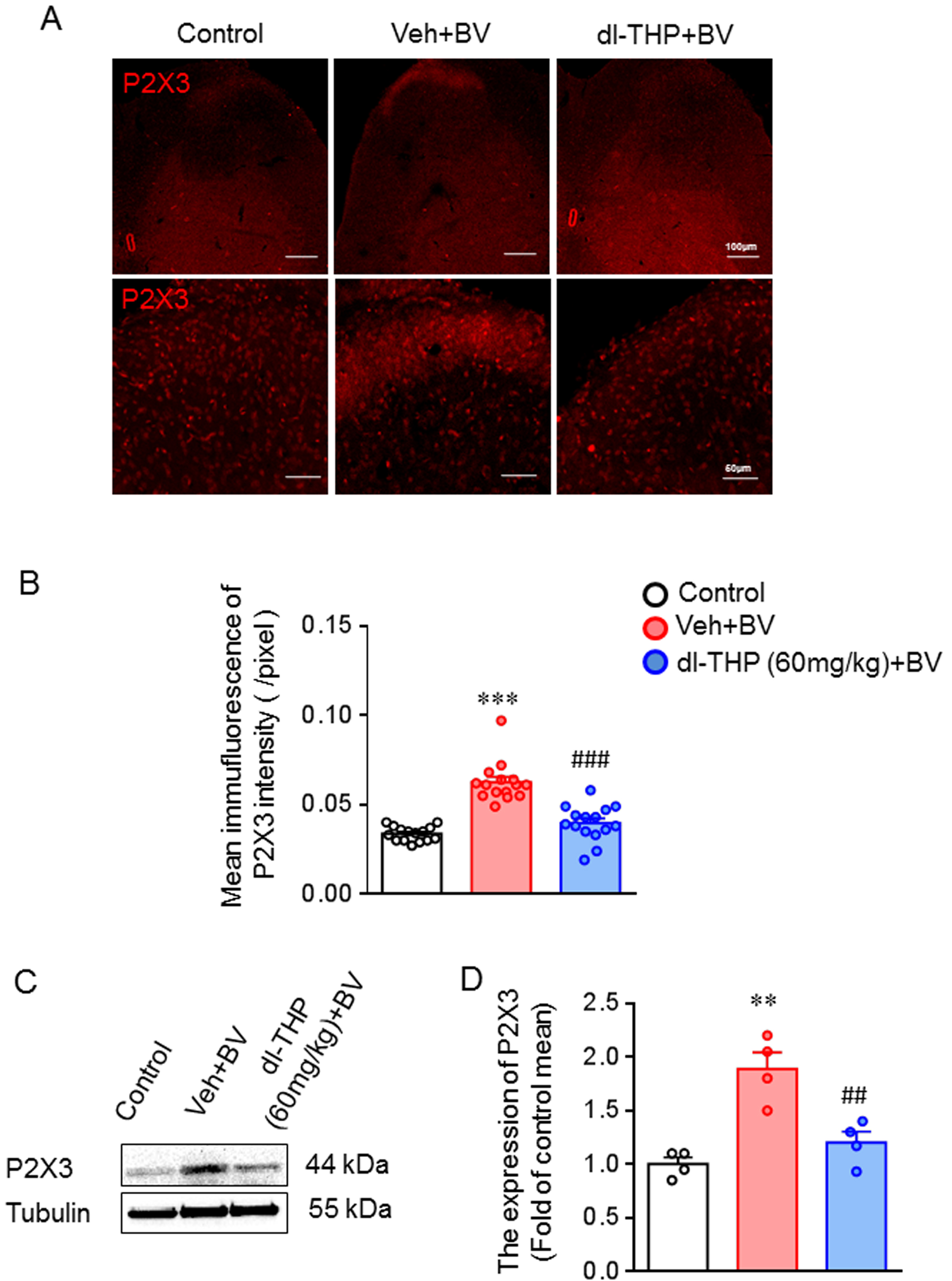
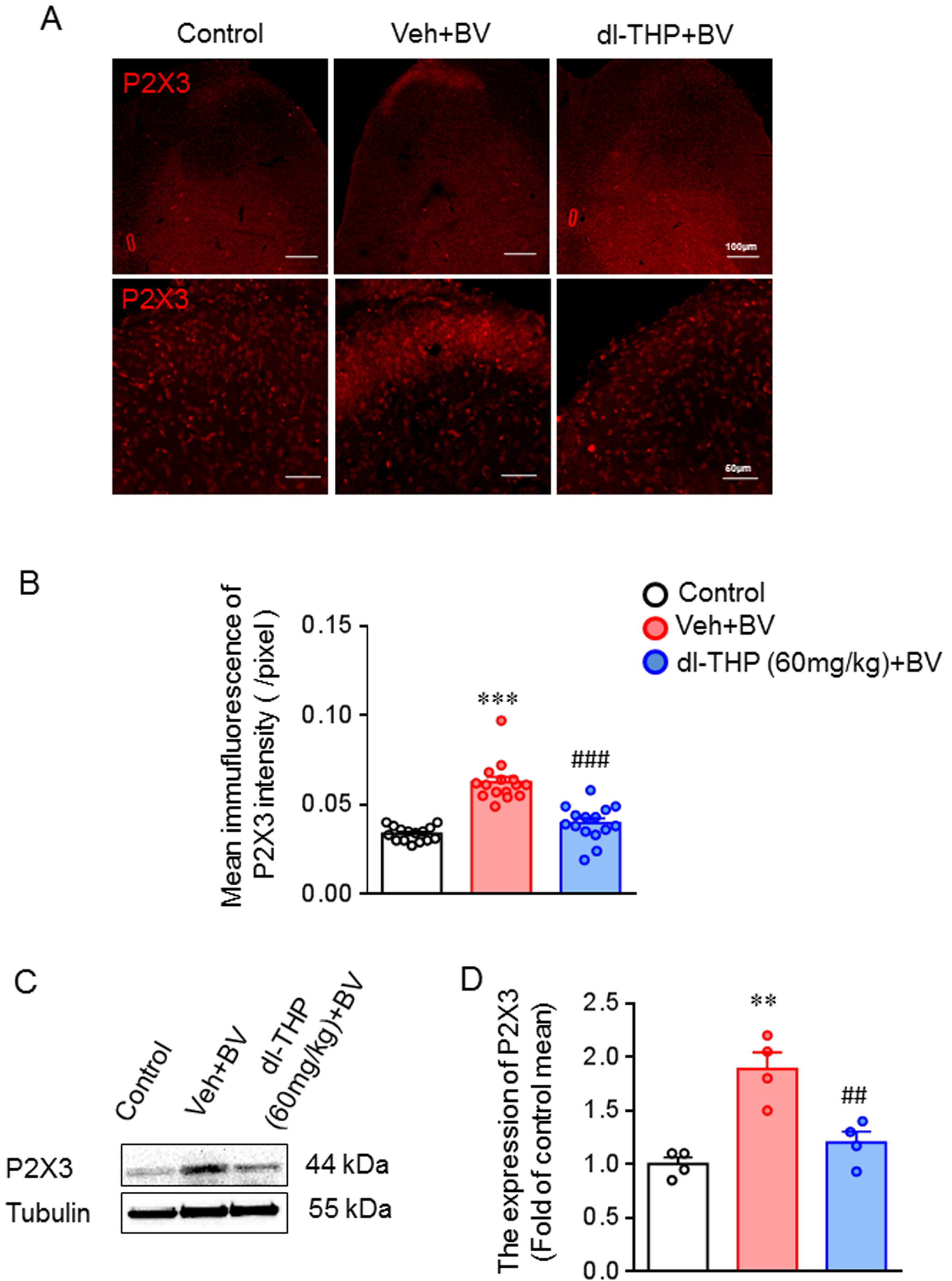
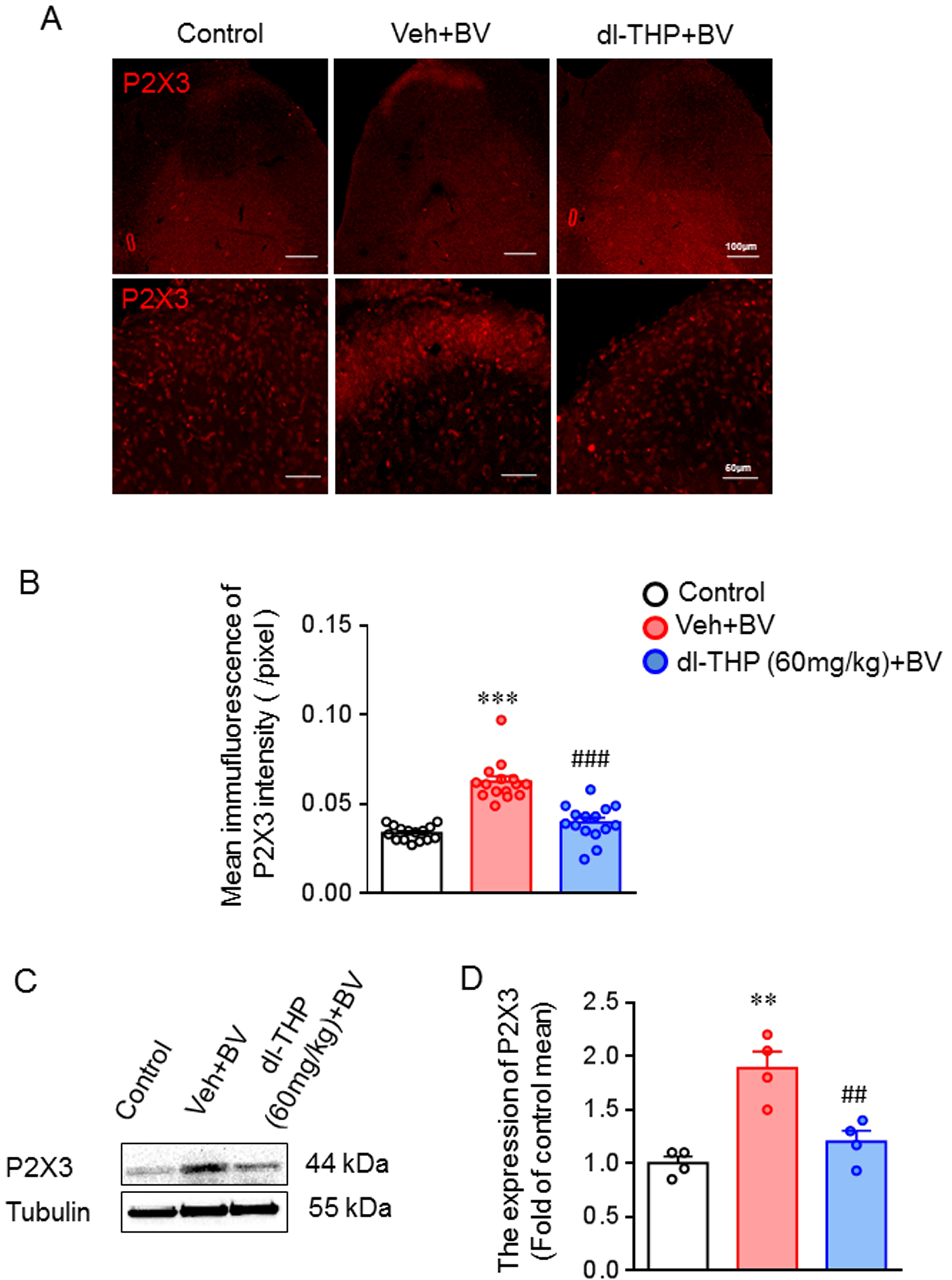
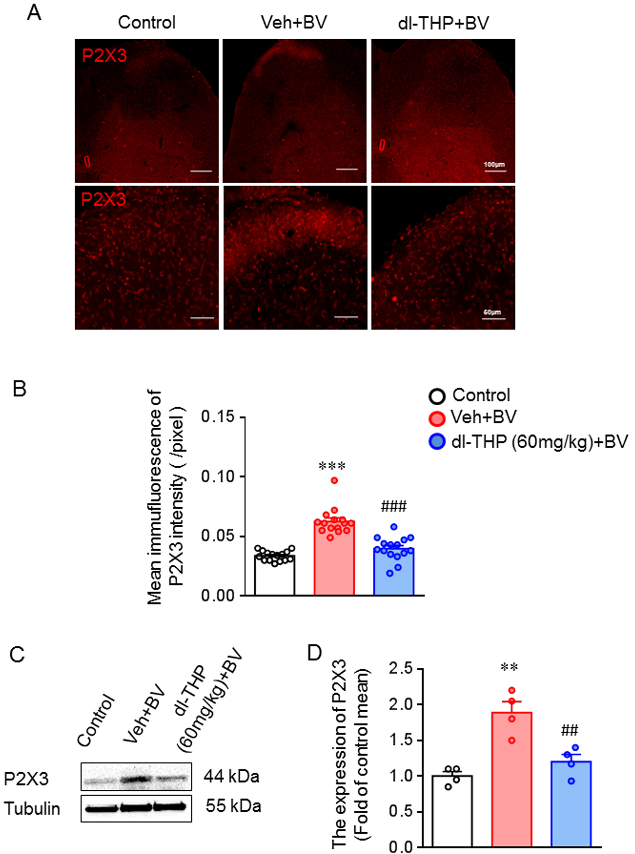
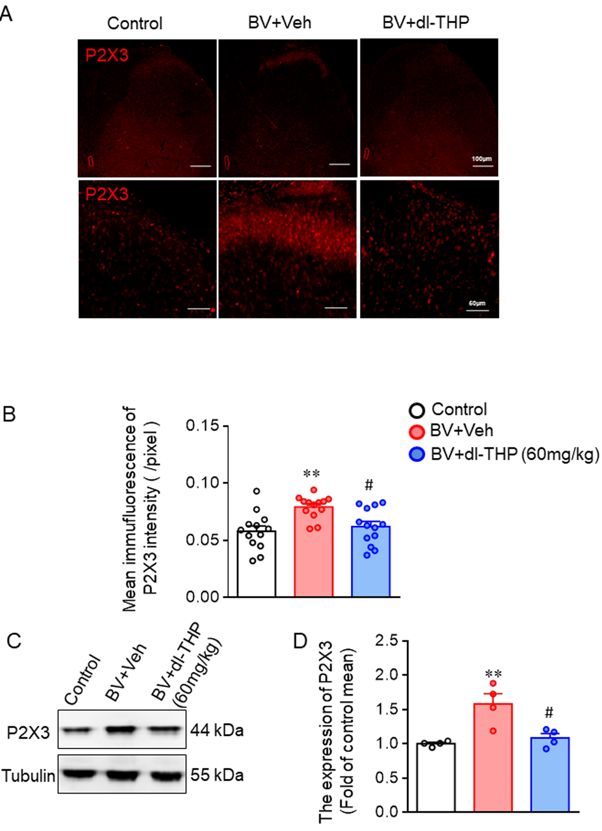
Immunohistochemical experiments confirmed the restriction of the P2X3 receptors
to the superficial layers (laminae I-II) of L4-5 spinal dorsal horn (Fig. 5A). As
shown in Fig. 5A,B, compared to the control group, BV-inflamed rats demonstrated
a significant increase in P2X3-positive neurons (P
Fig. 5.Immunofluorescence measuring the effect of pre-treatment of
dl-THP on P2X3 positive neurons. Graph A shows immunofluorescence labeling of
P2X3 in control, Veh + BV and dl-THP + BV groups. The lower panel show enlarged
images of the insets in control, Veh + BV and dl-THP + BV groups stained for P2X3
receptor. Scale bars, 100 mm, 50 mm. The following statistical graph B shows the
mean immunofluorescence of intensity of P2X3 immunoreactive cell (n = 3 per
group, *** P
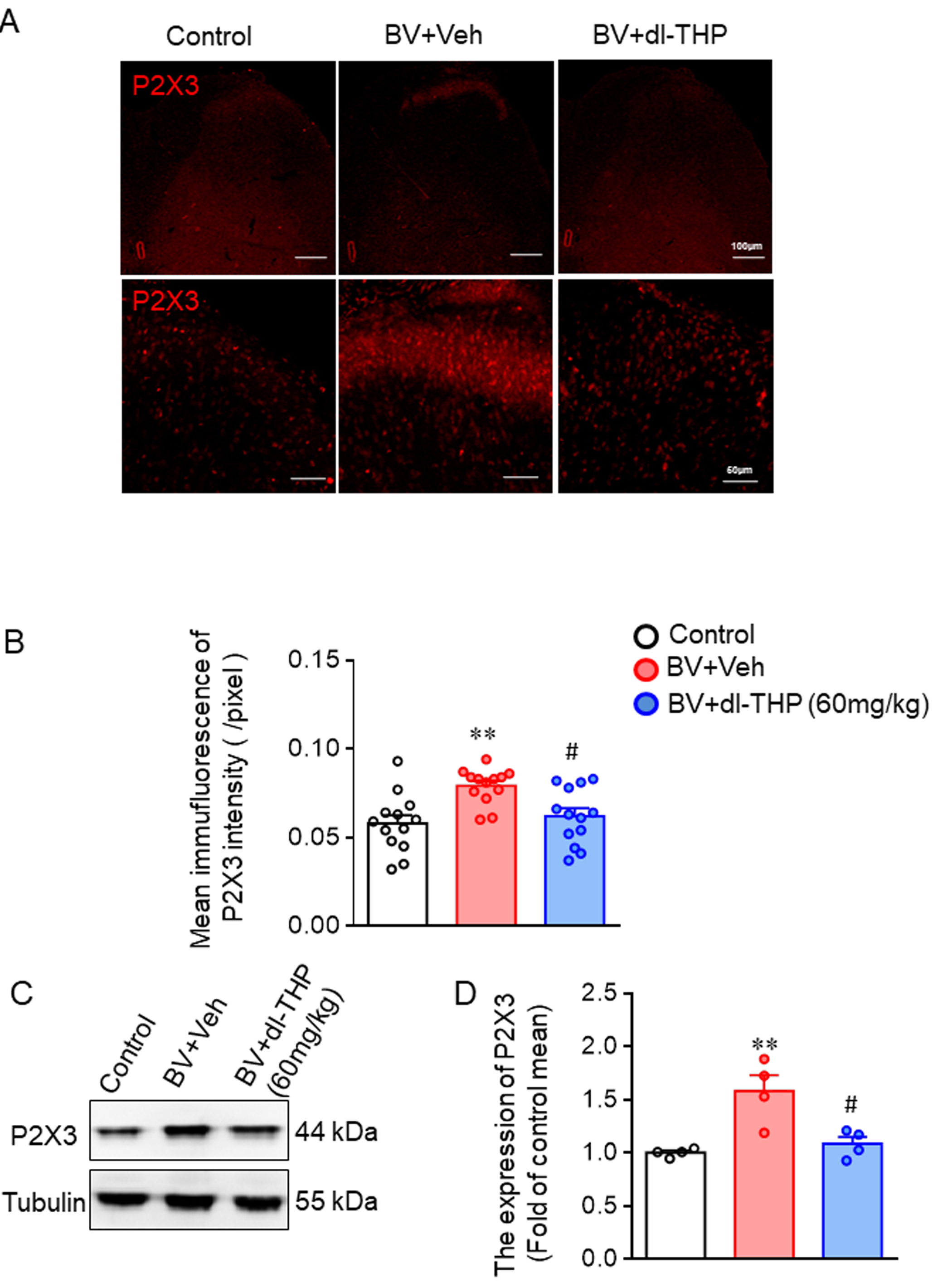
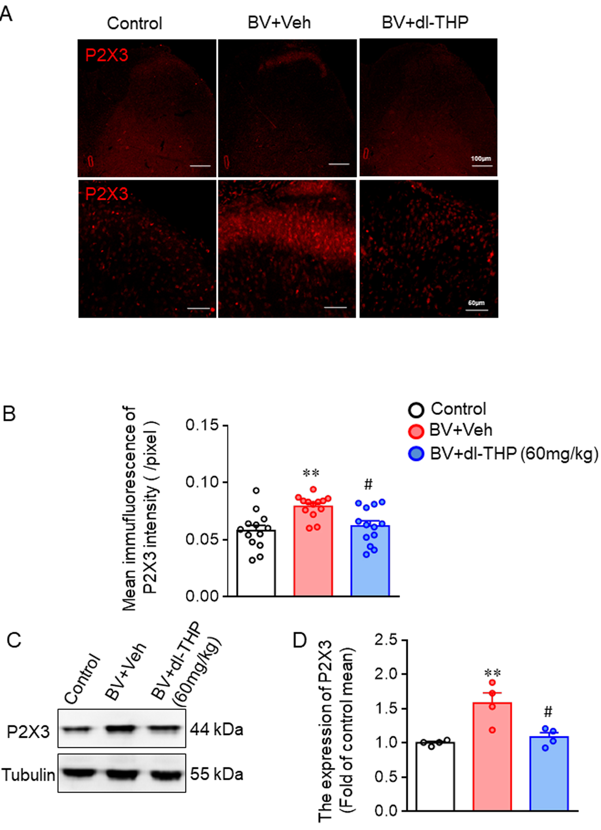
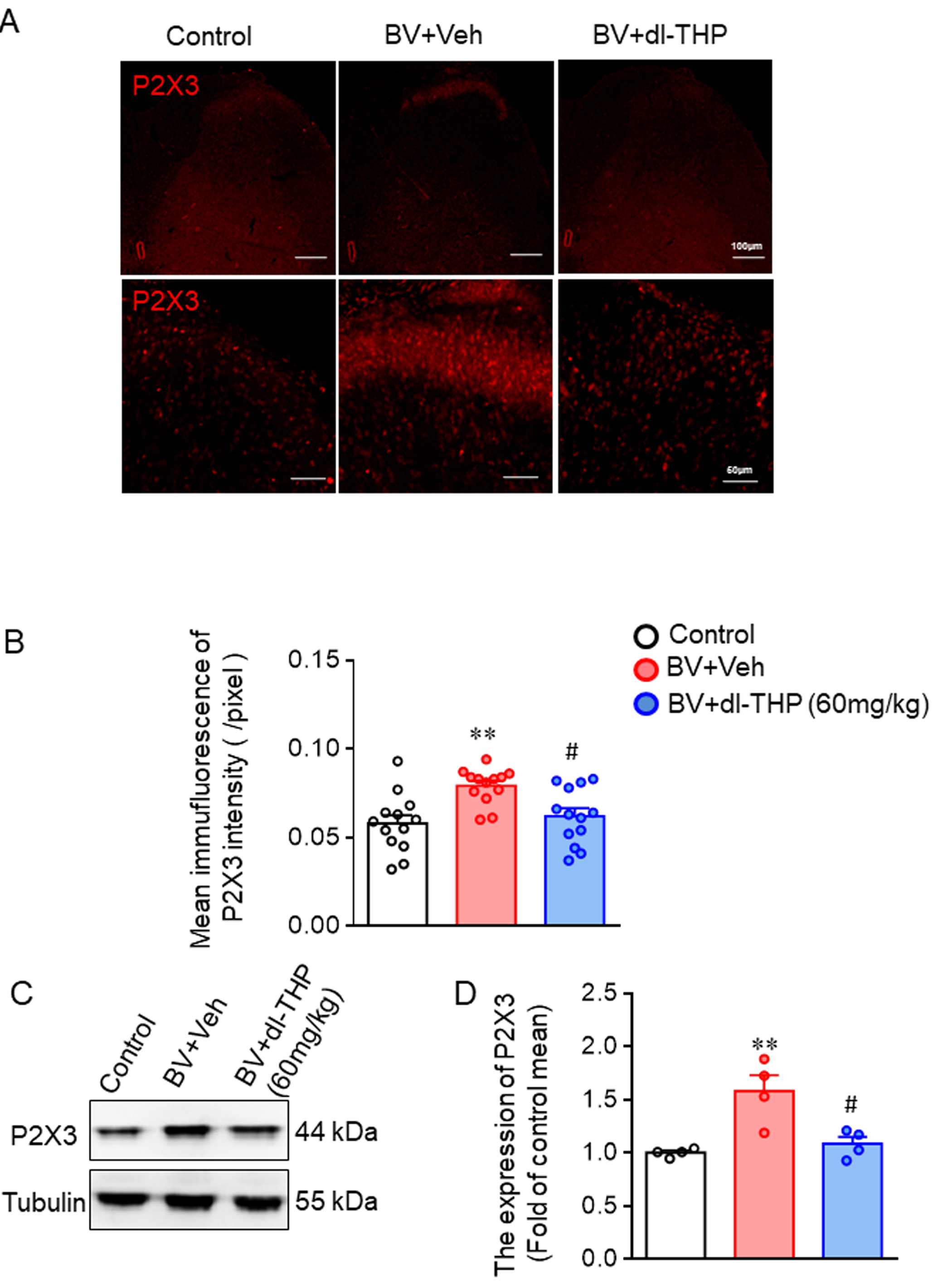
Fig. 6.Immunofluorescence measuring the effect of post-treatment of
dl-THP on P2X3 positive neurons. Graph A shows immunofluorescence labeling of
P2X3 in control, BV + Veh and BV + dl-THP groups. The lower panel show enlarged
images of the insets in control, BV + Veh and BV+ dl-THP groups stained for P2X3
receptor. Scale bars, 100 mm, 50 mm. The statistical graph B shows the mean
immunofluorescence of intensity of P2X3 immunoreactive cell (n = 3 per group, **
P
Rota-Rod treadmill was used to evaluate the rota-rod treadmill in the study rats. Animals capable of remaining on the Rota-Rod apparatus for longer than 300 s were selected to measure the motor activity. After 30 min of i.g. dl-THP (60 mg/kg) administration, each animal was assessed for its ability to stay on the bar of the Rota-Rod apparatus and the time to do so was recorded. At a dose of 60 mg/kg, the dl-THP produced no significant change in the Rota-Rod performance, as compared to the naive and saline treated groups (Fig. 7). The Kruskal-Wallis one way ANOVA test with Bonferroni post hoc comparisons provided no significant difference amongst the groups (n = 9 for each group, P = 0.285, Hc = 2.481).
Fig. 7.Effect of dl-THP on motor performance in the Rota-Rod treadmill
test. Effect of dl-THP (60 mg/kg) on motor control of the rats, shown as time
(s) on the Rota-Rod. The highest dose of dl-THP had no influence on the motor
function, as compared to the control group. Data are expressed as mean
In the present study, we found that the i.g. dl-THP dose-dependently exerted an analgesic effect on inflammatory pain induced by BV injection in rats by regulating the levels of P2X3 receptor and TRPV1 in the spinal cord (see Fig. 8). Specifically, we found that the pre-treatment with dl-THP could attenuate the persistent spontaneous pain-related behaviors induced by BV-injection, and both pre- or post-treatment with high dose of dl-THP could effectively prevent or reverse BV-induced primary thermal and mechanical pain hypersensitivity as well as mirror-image thermal pain hypersensitivity. The neurons positive for TRPV1 and P2X3 receptors in the L4-5 spinal dorsal horn increased markedly following s.c. BV injection, which was significantly suppressed by pre- and post-treatment with dl-THP. The results from western blot analysis also showed that the expression of P2X3 and TRPV1 proteins were significantly increased in the BV-inflamed rats, compared to control group, while the effect was reversed by pre- and post-administration of dl-THP.
Fig. 8.A proposed the antinociceptive effects of dl-tetrahydropalmatine on BV-induced inflammatory pain in rats. The expression of P2X3 and TRPV1 increased markedly following s.c. BV injection. The increased level of P2X3 and TRPV1 was reversed by the treatment with dl-tetrahydropalmatine.
dl-THP is an active ingredient isolated from C. yanhuso plant. Its analgesic property is used to alleviate pain in patients suffering from various diseases [1, 2, 3, 24]. Studies have shown that dl-THP can significantly alleviate neuropathic hypersensitivity as well as inflammatory hypersensitivity [1, 2]. In our previous report we demonstrated that, when pre-administered, dl-THP can exert antinociceptive effect against BV-induced inflammatory pain and hypersensitivity [3]. However, it is still unclear whether the post-treatment with dl-THP can influence BV-induced hypersensitivity, and if so, its underlying mechanisms. In this study, we used a well-established animal model to replicate BV induced inflammatory pain [25, 26]. Our results showed that the dl-THP had both preventive and therapeutic analgesic effect against BV-induced nociception and hypersensitivity, including persistent spontaneous nociception, primary heat and mechanical hyperalgesia, and mirror-image heat hyperalgesia. These results indicate that dl-THP exerts a very robust antihyperalgesia effect against inflammatory pain.
It has been reported that TRPV1 and P2X3 receptors are expressed in nociceptive neurons within the dorsal root ganglion (DRG), the primary sensory ganglia, and in the dorsal horn of the spinal cord (SCDH) [11, 13, 27]. The expression of P2X3 receptors in DRG neurons was shown to be significantly upregulated in the rat model of neuropathic pain [14]. Experimental studies have shown an increase in the expression of both TRPV1 and P2X3 receptors in DRG in inflammatory pain models [27]. Similar result was also reported in spinal cord, where its TRPV1 protein levels were increased in rat CCI model, a neuropathic and inflammatory pain model, and an antagonist to the TRPV1 could significantly attenuate mechanical allodynia in these rats [18]. In our previous study, we demonstrated the importance of TRPV1 in the development of inflammatory and thermal pain conditions [8]. In mouse models of neuropathic pain, the thermal hyperalgesia was attenuated by suppression of TRPV1 mRNA and protein expression in the DRG and spinal cord [28]. Recent study also found that blocking TRPV1 can attenuate chronic thermal hyperalgesia in mice [17]. In this present study, we found an increase in TRPV1 positive neurons in the superficial layers (laminae I-II) of L4-5 spinal dorsal horn in response to BV mediated inflammation. Western blot analysis also revealed an increased expression of TRPV1 proteins in spinal cord following BV injection, which was significantly decreased following administration of dl-THP. These results indicate that the thermal hyperalgesia effect that was induced by BV injection, and alleviated by dl-THP treatment, was therefore mediated by TRPV1. Similar to TRPV1, P2X3 receptors in sensory neurons are known to mediate the transmission of nociceptive information, and the levels of both P2X3 receptor protein and mRNA were shown to be significantly upregulated in the rat model of neuropathic pain [14, 15]. Down-regulation of P2X3 receptor expression in peripheral tissues and the nervous system is further shown to partially reverse mechanical hyperalgesia following the neuropathic and inflammatory pain [16, 29]. In our current study, we discovered that both the P2X3 positive neurons and P2X3 proteins were significantly increased in the spinal cord of BV-administered rats, which was reversed by treating with dl-THP.
Previous studies have demonstrated a significant analgesic effect of dl-THP in alleviating neuropathic pain, and this antinociceptive property has been attributed to the inhibition of D2 dopamine receptors in striatum and the accumbens nucleus [30]. Meanwhile, supraspinal D1 dopamine receptors may also be involved in the antihyperalgesic effect of dl-THP in chronic pain [1]. In addition, dl-THP has a potent anti-allodynia effect through spinal sig-1R mechanism, as demonstrated in the mouse model of neuropathic pain [2]. However the mechanism underlying dl-THP mediated antinociceptive effects and its relationship with P2X3 receptor and TRPV1 within the spinal cord is poorly understood. In this study, we examined the effectiveness of dl-THP in downregulating the increased TRPV1 and P2X3 expressions in the spinal cord of BV-administered rats. The results revealed that a high dose of dl-THP effectively reduced the TRPV1 and P2X3 expression in the spinal cord that was in agreement with its antinociceptive effect. Thus we presume that dl-THP mediated analgesic effect in rats with inflammatory pain was mediated by regulating TRPV1 and P2X3 receptors.
In conclusion, the present study shows that dl-THP had dose-related analgesic effects on inflammatory pain induced by BV injection, and this analgesic effect was mediated by regulating the level of P2X3 receptor and TRPV1 in the spinal cord. Current study improves our understanding of dl-THP induced antinociception mechanisms, providing the scientific basis for clinical translation of dl-THP treatment.
JC, YW and FC designed and managed the research work. YW, R-RW, WS, CL, FY, TH and X-LW performed the experiments and collected the data. YW, FC and JC contributed to the analyses and plotting of the data. YW, FC and JC composed the manuscript. All authors have read and approved the final manuscript.
This study was approved by Institutional Animal Care and Use Committee of the FMMU (#20160607) and fully in accordance with the recommendations of the ARRIVE guidelines, the U.K. Animals (Scientific Procedures) Act 1986 and associated guidelines, the EU Directive 2010/63/EU for animal experiments, the National Institutes of Health guide for the care and use of laboratory animals (NIH Publications No. 8023, revised 1978), and the ethical guidelines for investigations of experimental pain in conscious animals of the International Association for the Study of Pain were also critically followed.
The authors are grateful to Y.-Q. Yu, Y.-J. Yin, C.-L. Li, and Y. Yang for cooperations.
This work was supported by grants from National Natural Science Foundation of China to JC (31771159) and YW (31500854) and the Military Laboratory Animal Project (SYDW (2018)07) and Shaanxi Provincial Societal Development Foundation to YW (2020SF-164).
The authors declare no conflicts of interest.
BV, bee venom; dl-THP, Tetrahydropalmatine; DRG, dorsal root ganglion; i.g., intragastric; P2X3, Purinergic receptor P2X ligand-gated ion channel 3; PBS, phosphate-buffered saline; PWMT, paw withdraw mechanical threshold; PWTL, paw withdraw thermal latency; s.c., subcutaneous; SCDH, dorsal horn of the spinal cord; TRPV1, transient receptor potential vanilloid 1.








