1 Department of Urology, Union Hospital, Tongji Medical College, Huazhong University of Science and Technology, 430022 Wuhan, Hubei, China
2 Institute of Urology, Union Hospital, Tongji Medical College, Huazhong University of Science and Technology, 430022 Wuhan, Hubei, China
3 Department of Pathogenic Biology, School of Basic Medicine, Huazhong University of Science and Technology, 430022 Wuhan, Hubei, China
† These authors contributed equally.
Abstract
Background: Clear cell renal cell carcinoma (ccRCC) is considered the second most common urogenital tract carcinoma, plaguing patients worldwide due to its high incidence and resistance to treatment. Thus, it is urgent to screen new biomarkers and decipher their molecular mechanisms to support early clinical diagnosis and targeted therapy of ccRCC. It is reported that epithelial membrane protein 3 (EMP3) acts as a tumor-promoting or suppressing factor in a variety of malignant tumors, but its relationship with ccRCC remains to be explored. Methods: The Cancer Genome Atlas (TCGA) and Oncomine database were utilized to screen the differentially expressed genes in ccRCC. Western blot and qPCR were used to verify the expression of our subject of interest, EMP3 in ccRCC tissues and cell lines. Next, a series of functional experiments were conducted to explore the biological functions of EMP3 in tumor cells, including cell counting kit-8, transwell, wound healing assays, Oil red O staining and triglyceride determination. Western blotting was used to explore the potential mechanism of EMP3 induced ccRCC deterioration. Finally, the TIMER2.0 database was used to explore the effect of EMP3 on tumor immune infiltration and its relationship with multiple immune checkpoints. Results: In this study, we uncovered that EMP3 was more prominently expressed in ccRCC and its expression level had a significant positive correlation with the clinical stage and histopathological grade of tumor patients. Based on the TCGA database, the Receiver operating characteristic (ROC) curves showed that EMP3 could be potentially utilized as a specific biomarker in diagnosing ccRCC patients. Meanwhile, six independent prognostic factors were determined and integrated into our nomogram, with an OS concordance index (C-index) of 0.760 (95% CI: 0.689–0.831). Furthermore, in vitro depletion of EMP3 could alleviate the proliferation, migration, invasion, and lipid storage in ccRCC cells. Mechanistically, EMP3 was shown to enhance the malignant potential of tumor cells by promoting epithelial-mesenchymal transition (EMT) and lipid accumulation. In addition, the expression of EMP3 was closely related to the infiltration of a variety of immune cells, and was positively related to PD-L1, suggesting that it may be a tight connection with tumor immune escape. Conclusions: Our results revealed that EMP3 might be a candidate biomarker and independent prognostic indicator, and related to EMT process, lipid accumulation, as well as immune infiltration in ccRCC. Targeted EMP3 therapy might be a promising and effective treatment strategy for ccRCC patients.
Keywords
- Epithelial membrane protein 3
- ccRCC
- Biomarker
- EMT
- Lipid accumulation
- Immune infiltration
Renal cell carcinoma originating from renal tubular epithelium is a solid malignant tumor and ranks 16th among all malignancies worldwide. There were approximately 430,000 new diagnostic cases and 179,000 estimated deaths resulting from kidney tumors in 2020 all over the world [1]. Among the histological subtypes of renal cancer, ccRCC has proven to be the most common tubule-derived malignancy, accounting for about 80%–90% [2, 3]. Thanks to imaging technology enhancement, the early detection rate of ccRCC patients has improved significantly over the years. Nevertheless, the clinical outcomes of patients with ccRCC tumor progression or distant metastasis remain extremely poor, accompanied by a 5-year survival rate of only 10%–20% [3, 4]. This could be due to the significant tumor heterogeneity in ccRCC, resulting in over 75% of advanced patients not responding to first-line antiangiogenic drugs [5]. Consequently, it is important to seek novel and effective biomarkers to guide clinicians to choose more effective drugs and formulate more robust treatment strategies.
Epithelial membrane protein 3 (EMP3), a mesenchymal characteristic gene also called YMP, belongs to the well-conserved peripheral myelin protein 22 (PMP22) family of proteins, which are involved in cell-to-cell adhesion and cell survival [6, 7, 8]. EMP3 contains four transmembrane domains and two N-linked glycosylation sites and is located on chromosome 19q13.3 region and was originally regarded as a tumor-suppressive gene in multiple malignancies, especially in the central nervous system (CNS) tumors [9]. The down-regulated EMP3 expression in these tumors greatly relates to various clinical features and heralds a worse prognosis [10, 11, 12]. Abnormally increased promoter methylation of EMP3 was regarded as one of the main causes for its transcriptional silencing [13]. On the other hand, there is growing evidence showing that EMP3 could be involved in driving tumorigenesis and cancer progression, acting as an oncogene related to the EMT process in certain cancer types. Han et al. [14] found that EMP3 overexpression could regulate epithelial-mesenchymal transition and indicate metastasis or progression of gastric cancer. It has been clarified that EMP3 has a functional crosstalk between the well-known oncogene ErbB2 in upper urinary tract urothelial carcinoma and that the overexpression of EMP3 significantly facilitated proliferation and migration of cancer cells [15]. However, the gene expression status and biological functions of EMP3 in ccRCC remain elusive.
Herein, we compared the expression level of EMP3 in ccRCC and paired healthy tissues obtained from the TCGA database. Next, the clinicopathological features, survival significance and diagnostic value of EMP3 were investigated in ccRCC patients by stratifying them into several subgroups for further analysis. In addition to bioinformatics analysis, clinical samples and cellular models were examined to confirm the differential expression and explore the role of EMP3 in the deterioration of ccRCC. Our study indicated that high EMP3 expression could predict a poor prognosis and acted as an oncogene by activating the EMT signaling pathway in ccRCC. Thus, our analysis highlighted the importance of EMP3 as an effective diagnostic tool and potent therapeutic target in ccRCC patients.
The Cancer Genome Atlas (TCGA) program is one of the largest tumor databases in the world, containing clinical data and gene expression profiles of thousands of patients with 33 different cancer types [16, 17]. The RNA-seq expression files and relevant clinicopathological and survival data of TCGA-KIRC patients were acquired from the University of California, Santa Cruz (UCSC) Xena browser (https://xenabrowser.net). There were 533 ccRCC samples and 72 paired normal tissues included in this database. Oncomine database (http://www.oncomine.org/) is a gene-centric analysis platform by integrating multiple datasets, and is widely used for gene differential expression analysis [18]. Similarly, the Oncomine database was utilized to compare the EMPs family expression level, including EMP1, EMP2 and EMP3. EMP3 was chosen as our research object, and its differential expression was further confirmed in four subsets of the Oncomine website.
The ROC curve was utilized to measure the diagnostic value of EMP3 in people suffering from ccRCC. According to the median expression of EMP3, we analyzed the survival data of ccRCC patients. Then we established a nomogram model by grouping them into two groups (high versus low) and performed Cox-regression analysis to illustrate the prognostic role of EMP3 in ccRCC. The calibration curves of 1-, 3-, and 5-years were drawn to evaluate the performance of the nomogram. The ArrayExpress database, which afflicted to The European Bioinformatics Institute (EMBL-EBI), collected a large amount of chip microarray data for scientific research personnel to explore [19]. The E-MTAB-1980 cohort was used to verify the prognostic significance of EMP3 in ccRCC.
Gene set enrichment analysis (GSEA) and gene expression correlation analysis
were implemented to bring us some clues to uncover the potential biological
mechanism behind EMP3 in ccRCC. The false discovery rate (FDR)
The 28 paired clinical samples were all from ccRCC patients who underwent surgical treatment at the Department of Urology, Union Hospital Affiliated to Tongji Medical College (Wuhan, China) from 2016 to 2021. They had never received preoperative chemotherapy or radiotherapy and informed consent was signed. After the tumor tissues and matched para-carcinoma renal tissues were isolated, both of them were frozen in liquid nitrogen quickly to prevent total RNA and protein degradation. Part of collected samples were immersed in 10% formalin to fix. According to the Declaration of Helsinki, the Ethics Committee of Huazhong University of Science and Technology (Wuhan, China) approved our experimental protocol.
Normal human renal epithelial cell lines 293 and RCC cell lines (A498, 786-O,
CAKI-1, ACHN and OSRC-2) in our study were purchased from the cell bank of
American Type Culture Collection (Manassas, VA, USA). All the cell lines except
786-O were cultivated in high-glucose DMEM supplemented with 10% fetal bovine
serum (FBS, Gibco; Thermo Fisher Scientific, Waltham, MA, USA) and 1%
penicillin-streptomycin (Gibco; Thermo Fisher Scientific;
Waltham, MA, USA), and then cultured at the atmosphere of 5% CO
According to the manufacturer’s protocol, the clinical tissue specimens were prepared by grinding while cells were collected before mixing with the TRIzol reagent (Thermo Fisher Scientific; Waltham, MA, USA) to isolate and extract total RNA from tissues and cells, respectively. The NanoDrop 2000 spectrophotometer (Thermo Fisher Scientific; Rockford, IL, USA) was then utilized to detect its purity and concentration. Reverse transcription method was conducted to amplify the corresponding mRNA we need. All the qPCR were performed using the Step one plus (ABI; Thermo Fisher Scientific, Rockford, IL, USA) platform using the SYBR Green mix (Thermo Fisher, Massachusetts, USA). Primers for gene EMP3 were designed and purchased from TsingKe (Tsingke Biological Technology; Wuhan, China) and are listed as follows:
EMP3
Forward primer
5
Reverse primer
5
Forward primer
5
Reverse primer
5
The ccRCC tumor tissues and adjacent normal renal tissues were fixed with 10%
formalin and embedded in paraffin. Next, the wax blocks were cut into slices
about 5
Collected clinical tissues and cells were lysed with a series of proteolytic
agents, including RIPA lysis buffer (Beyotime Biotechnology; Haimen, China),
phenylmethylsulfonyl fluoride (PMSF) and protease inhibitor cocktail (Roche
Diagnostics; Indianapolis, IN, USA). After centrifugation to remove excess
residue, the protein concentration was measured using the bicinchoninic acid
assay (Thermo Fisher Scientific; Waltham, MA, USA) at a wavelength of 562 nm. The
total protein extracts were added to 10% SDS-PAGE wells, then concentrated,
separated and transferred onto the PVDF membrane (Roche Diagnostics;
Indianapolis, IN, USA). The membranes were repeatedly washed three times with
PBST after being blocked by defatted milk for at least one hour. According to the
indicators of gel electrophoresis markers, the membranes were cut into the
desired strips for further processing. The bands of interest were incubated with
the primary antibody at 4
786-O and A498 cell lines were selected for in vitro experiments. The sgRNAs targeting EMP3 were designed using the synthego website (https://www.synthego.com) and utilized for knockdown experiments in the above-mentioned cell lines. The cell density in the 6-well plate was maintained at 50%–60% confluence, and Lipofectamine 3000 (Invitrogen, Carlsbad, CA, USA) was mixed with the sgRNAs according to the manufacturer’s instructions to carry out the transfection procedure. The efficiency of EMP3 knockdown was verified by Western blot and qPCR after 48 h. The sgRNA sequences for EMP3 designed by the CRISPR-editing platform are as follows (Supplementary Fig. 1):
5
5
5
For cell proliferation assays, 2
The complete medium for culturing tumor cells in six-well plates was replaced
with a serum-free medium. Then a 200
In the migration assays, we inoculated 2
Similarly, in the invasion assays, 8
The cells were cultured in a six-well plate to about 30% confluence, washed with PBS and fixed with 10% formaldehyde for at least 20 minutes. After washing again, Oil Red O (Wuhan Service Biotechnology Company; Wuhan, Hubei, China) was added to each well for 30 minutes. According to the manufacturer’s instructions, a triglyceride determination kit (Nanjing Jiancheng Institute of Bioengineering; Nanjing, Jiangsu, China) was used to detect triglyceride content in cancer cells.
The “Gene Module” in the TIMER 2.0 database (http://timer.cistrome.org/) was explored to analyze the relationship between EMP3 and tumor immune cell infiltration [20]. Furthermore, “Gene_Corr Module” was a gene co-expression model constructed based on the expression data in the TCGA database. It can be used to view the Spearman’s expression correlation between target genes and immune checkpoints.
SPSS statistics version 25.0 (version 21.0, IBM Corp, Chicago, IL, USA) and
GraphPad Prism (version 6.0, GraphPad Software Inc, San Diego, CA, USA) were
employed for all data analysis. Unpaired or paired Student’s t-test was utilized
to distinguish the difference between two groups. Furthermore, differences among
multiple groups were evaluated by one-way analysis of variance (ANOVA; #). The
Kaplan-Meier curve analysis and nomogram were drawn to analyze the survival
probability of ccRCC patients according to the expression level of EMP3.
The diagnostic value of EMP3 expression level was clarified using the
receiver operator characteristic (ROC) curve. The prognostic role of
EMP3 was investigated using the Cox proportional hazard regression and
displayed using forest plots. Statistical data were presented as the mean
The EMP family has been reported to be related to various pathological processes; however, its role in ccRCC is not clear. To investigate the expression of EMP family members in ccRCC, the TCGA-KIRC dataset was analyzed and revealed that EMP3 mRNA expression in ccRCC was significantly elevated compared to corresponding noncancerous tissue samples (Fig. 1A,B). Furthermore, four gene expression datasets were downloaded from Oncomine for further validation; EMP3 was found to be abnormally upregulated in ccRCC (Fig. 1C). Based on these findings, we sought to further investigate the role of EMP3 in ccRCC.
Fig. 1.EMP3 is highly expressed in ccRCC via database
analysis. (A) Heat map depicting EMPs expression in TCGA-KIRC microarray
datasets (n = 605). (B) Relative EMPs mRNA
expression in TCGA-KIRC. (C) EMP3 mRNA expression in four Oncomine
subsets, including Jones, Gumz, Yusenko and Lenburg renal statistics.
**p
To explore the difference in EMP3 mRNA expression among clinical characteristics of ccRCC patients, including sex, age, tumor grade and TNM stage, data extracted from the TCGA database was mined and compared (Table 1). EMP3 expression levels in tumors and normal tissues from the TCGA-KIRC database were compared using Student’s t-test (Fig. 2A,B). The results showed that EMP3 expression was elevated in paired or unpaired tissue samples of ccRCC. Further subgroup analysis revealed that high expression of EMP3 was positively associated with male (Fig. 2C), advanced T stage (Fig. 2D), TNM stage (Fig. 2E) and histological grade (Fig. 2F). The comparison of grouped expression levels made it easier to obtain the relationship between clinicopathological features and EMP3 expression in ccRCC.
| Parameter | number | EMP3 mRNA expression | p value | ||
| High (n = 258) | Low (n = 259) | ||||
| Age(years) | |||||
| 257 | 123 | 134 | |||
| 260 | 135 | 125 | 0.356 | ||
| Gender | |||||
| Female | 181 | 80 | 101 | ||
| Male | 336 | 178 | 158 | 0.057 | |
| T stage | |||||
| T1 + T2 | 332 | 142 | 190 | ||
| T3 + T4 | 185 | 116 | 69 | 0.000 | |
| N stage | |||||
| N0 + NX | 503 | 245 | 258 | ||
| N1 | 14 | 13 | 1 | 0.001 | |
| M stage | |||||
| M0 + MX | 441 | 205 | 236 | ||
| M1 | 76 | 53 | 23 | 0.000 | |
| TNM stage | |||||
| I + II | 314 | 127 | 187 | ||
| III + IV | 203 | 131 | 72 | 0.000 | |
| Grade | |||||
| G1 + G2 | 239 | 94 | 145 | ||
| G3 + G4 | 278 | 164 | 114 | 0.000 | |
| EMP3, Epithelial membrane protein 3; TNM, T, tumor; N, regional lymph node; M, metastasis. | |||||
Fig. 2.Highly expressed EMP3 is closely related to multiple
clinicopathological parameters in ccRCC patients. The files of EMP3
mRNA expression level and ccRCC patient’s clinical information were downloaded
from TCGA-KIRC datasets and analyzed further in the subgroups: (A) total samples,
tumor vs normal. (B) Paired samples, tumor vs normal. (C) Gender. (D) Tumor
stage. (E) TNM stage. (F) Pathological grade. Statistical data are presented as
the means
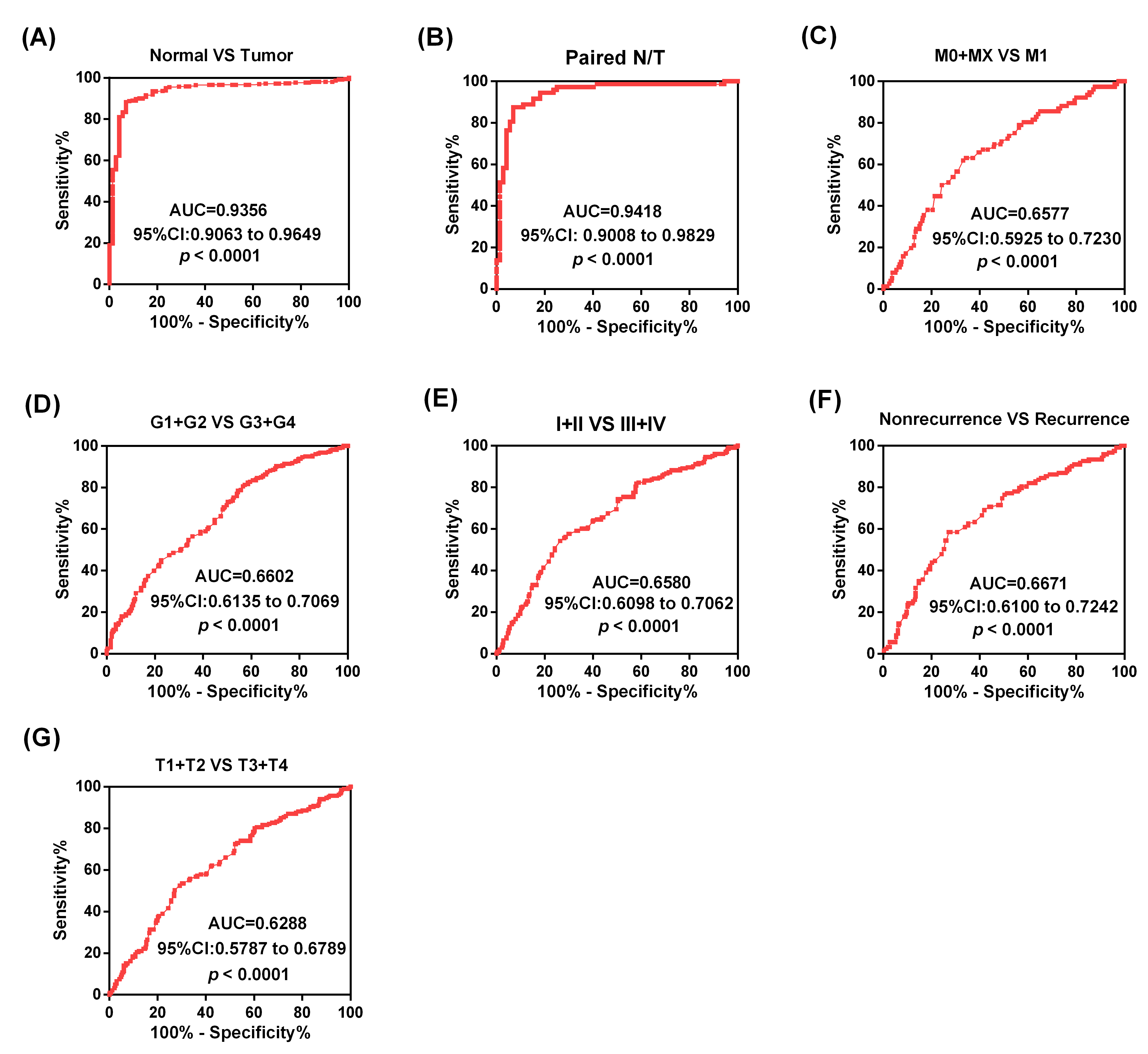
Parameters, including metastasis, tumor stage, histological grade, TNM stage and
disease recurrence, are important factors that influence treatment selection
during clinical practice. All included ccRCC patients (n = 533) were stratified
according to the above parameters. EMP3 expression yielded good
predictive performance in differentiating between ccRCC and healthy samples with
an area under the curve (AUC) of 0.9356 (95% CI: 0.9063 to 0.9649, p
Fig. 3.EMP3 is a biomarker of ccRCC with diagnostic value. (A) ROC curve analysis of EMP3 expression indicates that it could discriminate ccRCC and para-cancer tissues in an effective manner. Similar results present in other subgroups. (B) Paired samples. (C) Distant metastasis. (D) Pathological grade. (E) TNM stage. (F) Recurrence status. (G) Tumor stage.
After grouping the patients, Kaplan-Meier (KM) analysis was conducted to assess the prognostic value of EMP3 in terms of overall survival. Higher EMP3 expression correlated with shorter OS in ccRCC patients (Fig. 4A, Supplementary Fig. 2). In order to verify the prognostic significance of EMP3 in ccRCC, another database ArrayExpress (E-MTAB-1980) was explored and a consistent conclusion was obtained (p = 0.0115, Supplementary Fig. 3). Univariate and multivariate analyses showed that dysregulated EMP3 expression could predict poor prognosis of ccRCC (Fig. 4B). Finally, we established a clinical prediction model based on EMP3 expression and other prognostic parameters screened by the multivariate Cox analysis. As shown in Fig. 4C, all independent predictors of OS including age (HR, 1.672; p = 0.001), T stage (HR, 1.568; p = 0.014), N stage (HR, 1.938; p = 0.049), M stage (HR, 2.749; p = 0.000), tumor grade (HR, 1.653; p = 0.007) and EMP3 expression level (HR, 1.511; p = 0.013), were integrated in a prognostic model to individually predict survival of ccRCC patients. The AUCs of overall survival of ccRCC patients at 1-, 3- and 5-years were respectively estimated as 0.6516, 0.6324 and 0.6229. To assess the accuracy of the prediction model, the 1-, 3- and 5-years calibration plots were created to display the degree of concordance between observed and predicted survival outcomes. The calibration plots showed optimal agreement with a concordance index of 0.760 (95% CI: 0.689–0.831), exhibiting the good predictive power of our model (Fig. 4E). In conclusion, our research findings suggested that EMP3 is a robust biological marker for predicting prognosis in ccRCC patients.
Fig. 4.EMP3 is a biomarker of ccRCC with prognostic significance. (A) Kaplan-Meier curves showed that different expression levels of EMP3 were related to overall survival (OS) of ccRCC patients. (B) Univariate and multivariate analyses between EMP3 mRNA level and overall survival of ccRCC patients. (C) The nomogram for predicting the probability of 1-, 3-, and 5-year overall survival in ccRCC patients. (D) The time-dependent ROC curves of 1-, 3-, and 5-year overall survival probabilities for ccRCC patients were predicted by nomogram. (E–G) The calibration curves of overall survival probabilities of 1-, 3-, and 5-year were predicted by nomogram in ccRCC patients.
To further validate high EMP3 expression in ccRCC, we analyzed its expression in ccRCC cell lines and tissues. Consistent with our in silico analysis findings, EMP3 expression was significantly increased in ccRCC cell lines compared to normal human renal epithelium cell line 293 (Fig. 5A,B). Consistent results were obtained in ccRCC cell lines; both EMP3 mRNA and protein expression in tumor tissues were abnormally upregulated compared with neighboring normal tissues (Fig. 5C,D). In addition, immunohistochemistry confirmed high EMP3 protein levels in ccRCC tissue specimens (Fig. 5E). Taken together, by integrating bioinformatics and experimental analyses, we further substantiated that EMP3 was upregulated in ccRCC.
Fig. 5.EMP3 is significantly upregulated in ccRCC cell lines
and tissues. The expression of EMP3 in ccRCC clinical samples and cell
lines. (A,B) Analysis of EMP3 expression in ccRCC cell lines using
Western blot and qRT-PCR. (C–E) Verification of EMP3 expression in
clinical tissues using qRT-PCR, Western blot and IHC. *p
Studies have shown that the dysregulation of EMP3 expression played an oncogenic role in various malignant tumors. To substantiate that the biological functions of EMP3 in ccRCC, we successfully knocked down EMP3 in both ccRCC cell lines (A498 and 786-O) by plasmid transfection and then quantified EMP3 protein and mRNA levels (Fig. 6A,B). Subsequently, we explored the functional impact of EMP3 knockdown on the two ccRCC cell lines. As shown in Fig. 6C,D, the cell proliferation rate was significantly decreased in the sg-EMP3 group compared with the NC groups. Moreover, silencing EMP3 significantly reduced the number of cancer cells stained on the bottom of the transwell (Fig. 6E,F). Similarly, after 24 hours of serum-free culture, the migration ability of tumor cells in the knockdown EMP3 group was significantly weakened compared with the control group (Fig. 6G,H). Taken together, it can be inferred that EMP3 acts as an oncogene in ccRCC by promoting the proliferation, migration and invasion of cancer cells.
Fig. 6.Knockdown of EMP3 inhibits the malignant phenotypes of
ccRCC in vitro. (A,B) The expressions of EMP3 mRNA and protein
were successfully knockdown in A498 and 786-O cells. (C,D) CCK-8 assays showing
cell growth curves of A498 and 786-O cells. (E,F) Representative images of
migration and invasion assays performed using A498 and 786-O cells; the number of
cells was counted in five randomly selected images from each group. (G,H) Wound
healing of EMP3-knockdown A498 and 786-O cells at 0 hour and 24 hours
(scale bar =200
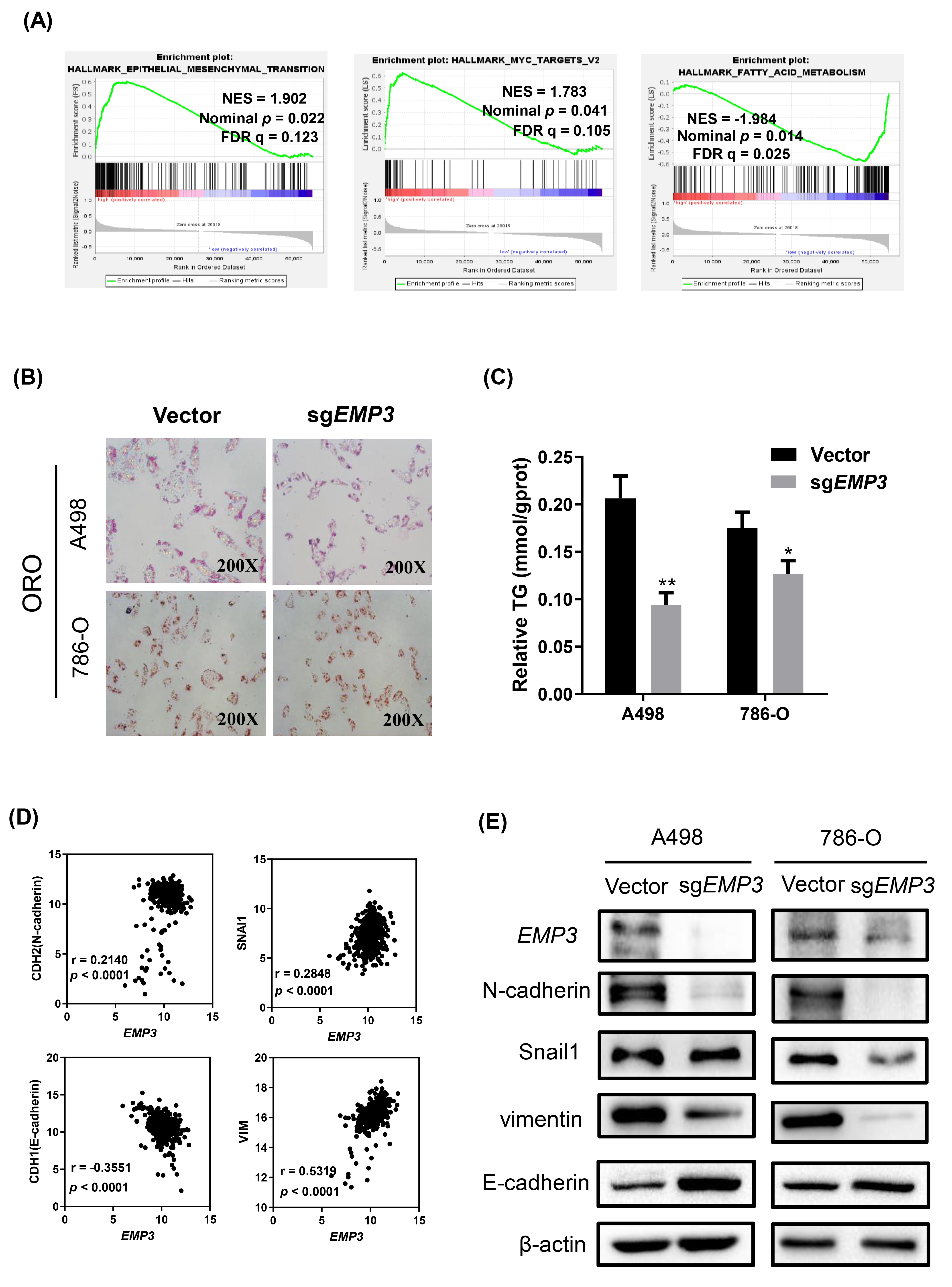
To determine the regulatory mechanisms of EMP3 in ccRCC, GSEA was used to explore the enrichment signaling pathways and possible biological functions of EMP3. As shown in Fig. 7A, fatty acid metabolism was inhibited. Previously, we documented that lipid consumption could inhibit the malignant phenotypes of ccRCC cells [21, 22]. Accordingly, oil red staining and triglyceride determination were performed in the present study to validate that knockdown of EMP3 could reduce intracellular lipid accumulation (Fig. 7B,C). GSEA revealed that EMP3 was significantly enriched in Epithelial-mesenchymal transition (EMT) and Myc Targets V2 signaling pathways. The correlation plot of gene expression demonstrated that EMP3 was negatively correlated with E-cadherin (CDH1) and positively correlated with VIM, SNAIL and N-cadherin (CDH2), which were confirmed by Western blot (Fig. 7D,E). The above findings indicated that EMP3 could increase tumor malignancy by promoting EMT and lipid accumulation in ccRCC.
Fig. 7.EMP3 affects the malignant phenotypes of ccRCC
by promoting EMT and lipid accumulation. (A) GSEA was performed to investigate
the biological pathways that may be involved in the regulation of EMP3
based on the TCGA database. (B,C) Photomicrographs of Oil Red O staining of
knockdown EMP3 cell lines and its negative control (Magnification: 200
The TIMER 2.0 online tool was used to explore the relationship between
EMP3 expression pattern and tumor immune infiltration in ccRCC. The
results in Supplementary Fig. 4 showed that the expression of EMP3 had a significant
correlation with a variety of immune cells, including CD8
Given that EMP3 expression was closely related to several immune cells,
we focused on several characteristic immune checkpoints, including CD274
(p = 5.37
With in-depth research on the pathophysiological mechanism of advanced ccRCC in the past few decades, its clinical treatment strategies have gradually enriched, including anti-angiogenic drugs, multi-kinase inhibitors, and immune checkpoint inhibitors (ICI) [23, 24, 25, 26]. However, the 5-year survival rate of nonlocalized ccRCC patients followed up was only 10.5% according to a multicenter experience [27]. Currently, most of the constructed prognostic models for cancer patients were achieved by integrating multiple effective biomarkers, which could predict the survival outcomes of patients more accurately and personally [28, 29, 30]. Therefore, it will greatly benefit ccRCC patients to find novel and effective biomarkers.
EMP3, an epithelial membrane protein that regulates diverse membrane functions, has been reported to be a promising biomarker for ccRCC. Multi-database mining found that EMP3 was significantly upregulated in ccRCC. Herein, we expounded the relationship between various clinicopathological parameters and the EMP3 expression. Using the TCGA-KIRC dataset, EMP3 expression was found to be positively correlated with pathological grading and tumor staging. Besides, univariate and multivariate analysis showed that EMP3 expression was an independent risk factor of OS in ccRCC patients. Furthermore, functional experiments showed that the malignant phenotype of tumor cells, including proliferation, migration, invasion, was significantly inhibited after knocking down EMP3in vitro. Mechanistically, EMP3 expression knockdown suppressed the malignant behavior of renal cancer cells via regulation of the EMT process and intracellular lipid degradation. Overall, our findings uncovered that EMP3 might be an oncogene that could be harnessed to predict poor prognosis in ccRCC patients.
An increasing body of evidence suggests that epithelial membrane protein family
members are involved in tumor progression and metastasis. Previous reports
revealed that the expression patterns of EMPs were dysregulated in various human
malignancies [31, 32]. Liu et al. [33] found that in vitro EMP1
could enhance the malignant phenotypes of ovarian cancer via the MAPK signaling
pathway. Similarly, EMP3 has been reported to be a candidate
tumor-promoting gene in many types of tumors, including gastric cancer (GC),
breast carcinoma and glioblastoma (GBM). Guo et al. [34] speculated that
EMP3 could be a downstream target of CD13 and played a crucial role in
the PI3K/AKT pathway, promoting EMT and cisplatin resistance in gastric cancer
(GC) cells. In addition, EMP3 reportedly behaved as an oncogene in
breast cancer and correlated with a more aggressive phenotype [35].
Interestingly, previous experimental results uncovered that EMP3 could
enhance M2 tumor-associated macrophages (TAMs) infiltration and restrained
intratumoral CD4
Epithelial-mesenchymal transition is characterized by cell transdifferentiation that loosens cell adhesion, confers enhanced invasiveness to cells, and is closely related to advanced tumor metastasis [37]. The loss of epithelial characteristics and the improvement of mesenchymal activity can reportedly empower cancer cells with stronger abilities to survive and spread [38, 39]. Meanwhile, many related EMT-activating transcription factors, including SNAIL, ZEB1 and TWIST1, have been documented with corresponding regulatory alterations, which mediate the EMT process largely [40, 41]. According to reports in the literature, EMP3 as a target gene is regulated by a variety of microRNAs and affects the progression of malignant tumors [11, 42]. Our previous research showed that miR-765 was down-regulated in ccRCC and could alleviate tumor progression by eliminating lipids [21]. As a potential upstream molecule of EMP3, miR-765 can inhibit its expression and prevent the metastasis of cancer cells, and it is worth noting that the EMT process may be involved [42, 43, 44]. The results indicated that EMP3 had a positive relationship with EMT-activating transcription factors and mesenchymal markers; however, it negatively correlated with epithelial marker E-cadherin. Based on our study findings, we can infer that EMP3 can promote the malignant phenotypes of ccRCC through the EMT process. However, deciphering the specific mechanism underlying this process warrants further studies.
Reprogramming of fatty acid metabolism is an important feature of kidney cancer [45]. The accumulation of “lipid droplets” in the cytoplasm is regarded as a hallmark of ccRCC, which is conducive to the survival and growth of cancer cells. As previously described, redundant lipid droplets are consumed in ccRCC through PLCL1/UCP1-mediated lipid browning to achieve the purpose of inhibiting tumor progression [46]. Accordingly, reducing lipid deposition and storage in ccRCC could have huge prospects as a novel therapeutic approach. Furthermore, in the present study, we documented that EMP3 knockdown could significantly alleviate the burden of lipid storage in ccRCC cancer cells. However, the mechanism underlying the regulation of lipid metabolism by EMP3 in ccRCC remains largely unexplored, requiring further in-depth investigation.
In recent years, the dysregulation of the immune microenvironment in cancer has
become a research hotspot worldwide. The relationship between EMP3
expression and tumor immune should be explored, which can not only better explain
the reasons for ccRCC deterioration, but also provide new ideas for subsequent
in-depth research. Through the analysis of immune cell infiltration in the
tissues of 533 KIRC patients based on the TIMER2.0 database, we found that the
expression of EMP3 had a positive relationship with CD8
Herein, by combining bioinformatics analysis and experiments, we revealed that EMP3 was highly expressed and correlated with poor overall survival in ccRCC. Moreover, we showed that EMP3 could act as an oncogene related to immune infiltration, EMT process and lipid accumulation in ccRCC. In light of our findings, we believe that detecting EMP3 as a novel biomarker may have broad prospects to diagnose and treat patients with ccRCC early, thereby improving the tumor prognosis.
QL, WX, and ZX designed and carried out all the experiments involved in the research. JS, DM, XM and HY (Hongwei Yuan) performed the statistical analysis and participated in the collection of clinical samples. HY (Hongmei Yang) edited the paper and XZ revised the paper. All authors read and approved the manuscript. All authors reviewed the paper and approved the final manuscript.
The authors are accountable for all aspects of the work in ensuring that questions related to the accuracy or integrity of any part of the work are appropriately investigated and resolved. All procedures performed in studies involving human participants were in accordance with the ethical standards of the Institutional Review Board of Huazhong University of Science and Technology (S175).
Thanks to all the peer reviewers for their opinions and suggestions. Data were publicly accessible which can be obtained in The Cancer Genome Atlas (TCGA) and Oncomine databases. Thanks for the support of these public databases.
This study was supported by the National Key Scientific Instrument Development Project (81927807), National Key R&D Program of China (2017YFB1303100), Wuhan Science and Technology Plan Application Foundation Frontier Project (2020020601012247), Technology and Innovation Commission of Shenzhen Municipality (JCYJ20190809102415054), and the National Natural Scientific Foundation of China (Grant NO. 81902588).
These authors declare no conflict of interest.
Supplementary material associated with this article can be found, in the online version, at https://www.fbscience.com/Landmark/articles/10.52586/5018.







