1 Institute of Neuroscience and Third Affiliated Hospital, Zhengzhou University, 450052 Zhengzhou, Henan, China
2 State Key Laboratory of Medical Neurobiology and MOE Frontiers Center for Brain Science, Institutes of Brain Science, Fudan University, 200032 Shanghai, China
Abstract
Germinal matrix hemorrhage (GMH) is a common complication of premature infants with lifelong neurological consequences. Inflammation-mediated blood-brain barrier (BBB) disruption has been implicated as a main mechanism of secondary brain injury after GMH. The cyclic guanosine monophosphate-adenosine monophosphate synthase (cGAS)-stimulator of interferon genes (STING) pathway plays a crucial role in inflammation, yet its involvement in GMH pathophysiology remains unclear.
Collagenase was injected into the right germinal matrix of postnatal day 5 (P5) mouse pups to induce GMH. Either RU.521, or RU.521 combined with a STING agonist SR-717 was administered to the mice after GMH. The number of microglia, proinflammatory cytokines, microglial polarization, BBB permeability, demyelination, and axon degeneration were analyzed by immunofluorescence staining, western blotting, and quantitative real-time PCR. Neurobehavioral functions were evaluated using novel object recognition, Y-maze, and rotarod tests.
After induction of GMH, cGAS and STING were upregulated in the peri-hematomal area with a peak at 24 h, and they were mainly expressed in microglia. RU.521 treatment decreased the number of microglia, proinflammatory cytokines and microglial polarization, preserved BBB integrity, and decreased its permeability after GMH. Moreover, RU.521 decreased GMH-mediated upregulation of STING, phosphorylated TANK-binding kinase 1 (phospho-TBK1), phosphorylated interferon regulatory factor 3 (phospho-IRF3), and interferon-β (IFN-β), diminished demyelination, axon degeneration, and neurological deficits. The STING agonist SR-717 blunted RU.521-induced downregulation of phospho-TBK1, phospho-IRF3 and IFN-β and blocked RU.521-mediated inhibition of inflammation, protected against BBB breakdown, white matter lesions, and neurological dysfunction after GMH.
Inhibition of cGAS improved white matter lesions and neurological dysfunction by modulating the microglial polarization towards decreased neuroinflammation and maintaining BBB integrity through STING-mediated type I IFN-β production. Thus, cGAS may be a potential therapeutic target for the treatment of GMH.
Keywords
- germinal matrix hemorrhage
- neuroinflammation
- blood-brain barrier disruption
- white matter lesions
- cGAS
- STING/p-TBK1/p-IRF3/IFN-β signaling pathway
Germinal matrix hemorrhage (GMH) is a devastating disease that predominantly affects preterm and low-birth-weight infants [1]. It is defined as bleeding in the germinal matrix, due to the rupture of blood vessels in the fragile capillary network [2]. GMH frequently progresses to intraventricular hemorrhage, resulting in posthemorrhagic hydrocephalus and periventricular leukomalacia [3, 4]. GMH can also increase brain injury to the white matter through inflammation, blood-brain barrier (BBB) disruption, microglial activation, astrogliosis, demyelination, and axon degeneration [5, 6]. Despite extensive efforts, currently there are no effective therapies for GMH.
Emerging evidence has highlighted the accumulation of fragmented double-stranded DNA (dsDNA) in brain injuries, serving as a critical initiator of neuroinflammation [7]. Cyclic GMP-AMP synthase (cGAS) is a crucial cytoplasmic DNA sensor that detects and binds to both endogenous and exogenous dsDNA, and then converts guanosine triphosphate (GTP) and adenosine triphosphate (ATP) into 2′3′ cyclic GMP-AMP (cGAMP), a potent endogenous agonist of stimulator of interferon genes (STING) [8]. The activation of STING leads to the production of type I interferons and inflammatory cytokines, facilitated by TRAF family member-associated NF-
In this study, we employed a neonatal mouse model of GMH to investigate the involvement of cGAS-STING pathways in the pathology of GMH. We showed that the cGAS inhibitor RU.521 effectively reduced white matter lesions in the corpus callosum and improved neurological deficits by regulating GMH-triggered inflammatory response and BBB disruption. Our data suggest that this effect may occur through STING-mediated production of type I interferons.
All animal experiments were approved by the Animal Ethics Committee of the Third Affiliated Hospital of Zhengzhou University. Postnatal day 5 (P5) C57BL/6 mice were used in this experiment. Mice were maintained at a constant ambient humidity and temperature under a 12-hour light/dark cycle with ad libitum access to food and water. The construction of the GMH model using collagenase was performed as previously described [17]. P5 mice were anesthetized with 2% isoflurane (R510-22-10, RWD Life Science, Shenzhen, Guangdong, China) on a brain stereotaxic apparatus, and 0.15 U collagenase VII-S (2399, Sigma-Aldrich, St. Louis, MO, USA) dissolved in 1 µL saline was injected into the right subventricular germinal matrix (AP –2 mm, ML –1 mm, and DV +2 mm, using Bregma as reference) using a 28G needle (7803-2, Hamilton, Reno, MA, USA) and a 25 µL Hamilton syringe connected to a syringe pump (KD Scientific Syringe Pump Company, United States). A heating pad (21100-800, Ugo Basile, Gemonio, VA, Italy) was used to keep the body temperature at 37
In this study, both male and female pups were randomly assigned to either sham or GMH group. A total of 148 mice were used. At 24 h, 72 h, 7 days or 28 days after GMH, mice were euthanized by over dose of isoflurane and brains were removed and used for quantitative polymerase chain reaction (qPCR), western blot and immunofluorescence.
Experiment 1. To determine the expression and distribution of cGAS and STING after GMH, mice (n = 20, 5/group) were randomly divided into four groups: sham, GMH 24 h, GMH 72 h, and GMH 7 days. The brain tissues were harvested for western blot analysis. For immunohistochemical quantification of cGAS and STING, 18 mice (n = 6/group) from groups of sham, GMH 24 h, and GMH 72 h were used.
Experiment 2. To explore the effects of RU.521 on inflammation, BBB damage, white matter lesions, and neurological deficits, 66 mice were randomly divided into three groups: sham group, GMH + vehicle group, and GMH + RU.521 group. For qPCR analysis of inflammatory cytokines, 15 mice (n = 5/group) were used. Neurological function was tested on 28 days after GMH (n = 30, 10/group). Additionally, immunofluorescence staining (n = 18, 6/group) and western blotting (n = 15, 5/group) were carried out at 24 h and 28 days after GMH.
Experiment 3. To investigate whether the STING agonist SR-717 could reverse the effects of RU.521 on GMH-induced damage, 44 mice were randomly divided into the GMH + RU.521 + vehicle and GMH + RU.521 + SR-717 groups. Neurological function was tested on 28 days after GMH (n = 20, 10/group). Brain samples were collected for western blot analysis (n = 10, 5/group) and immunofluorescence staining (n = 12, 6/group) at 24 h and 28 days after GMH. Another set of mice were used for qPCR analysis (n = 10, 5/group) at 24 h after GMH.
According to the manufacturer’s instructions, total RNA was extracted from brain tissue using the Total RNA Kit (DP419, TIANGEN, Beijing, China). Synthesis of cDNA was conducted using PrimeScrip™ RT Master Mix kit (RR036, TaKaRa, Kyoto, Japan), and qPCR was performed in a LightCycler® 96 gradient machine (Roche, Basel, Switzerland) using PowerUp™ SYBR™ Green premix kit (A25742, Thermo Scientific, Waltham, MA, USA). Relative amount of expression changes in gene levels were calculated using the 2-ΔΔCT method [20, 21]. Primers used were as follows: GAPDH forward 5′-AGGTCATCCCAGAGCTGAACG-3′, reverse 5′-CACCCTGTTGCTGTAGCCGTAT-3′, IFN-
For western blot analysis, brain tissues were dissected from the peri-hematomal area (within 1 mm from the edge of the hematoma) as previously described [22]. RIPA lysis buffer containing protease and phosphatase inhibitors (GRF103, Epizyme, Shanghai, China) was used to extract proteins from brain tissue. Proteins were equally loaded, separated using SDS-polyacrylamide electrophoresis and transferred onto the polyvinylidene fluoride (PVDF) membranes (HVLP06225, Millipore, Darmstadt, Germany). After blocking in 5% skimmed milk for 2 hours, membranes were incubated overnight at 4 °C with primary antibodies. The primary antibodies used were: rabbit anti-cGAS (1:1000, 31659), rabbit anti-STING (1:1000, 13647), rabbit anti-TBK1 (1:1000, 3504), rabbit anti-phospho-TBK1 (1:1000, 5483), rabbit anti-IRF3 (1:1000, 4302), rabbit anti-phospho-IRF3 (1:1000, 4947), rabbit anti-
Cold phosphate-buffered saline (PBS) was used to perfuse mice under deep anesthesia (isoflurane, 2%, R510-22-10, RWD Life Science), followed by 4% paraformaldehyde (PFA, 8187150100, Sigma-Aldrich). Brains were fixed with 4% PFA and then immersed in 20% and 30% sucrose at 4 °C overnight. Coronal sections of 20 µm thickness were blocked with the solution consisting of 1% bovine serum albumin (BSA, V900933, Sigma-Aldrich), consisting 0.3% Triton X-100 (T9284, Sigma-Aldrich) and 3% donkey serum (D9663, Sigma-Aldrich) or goat serum (NS02L, Sigma-Aldrich) and then incubated overnight at 4 °C with primary antibodies: rabbit anti-cGAS (1:200), rabbit anti-STING (1:500, NBP2-24683, NOVUS Biologicals, Centennial, CO, USA), goat anti-Iba1 (1:800, ab5076, Abcam), rabbit anti-Iba1 (1:400, 019-19741, Wako, Osaka, Japan), goat anti-CD31 (1:200, AF3628, R&D Systems, Minneapolis, MN, USA), mouse anti-NeuN (1:1000, MAB377, Millipore), goat anti-GFAP (1:200, ab53554, Abcam), rat anti-CD16 (1:200, 553142, BD Biosciences, Franklin Lakes, NJ, USA), goat anti-CD206 (1:200, AF2535, R&D Systems), rabbit anti-MBP (1:800, ab40390, Abcam), mouse anti-nonphosphorylated neurofilament-H (SMI-32, 1:200, 801701, Biolegend). The second antibodies used were: Alexa Fluor 594-conjugated donkey anti-rabbit IgG (A-21207), Alexa Fluor 488-conjugated donkey anti-goat IgG (A-11055), Alexa Fluor 594-conjugated donkey anti-rat IgG (A-21209), Alexa Fluor 594-conjugated donkey anti-goat IgG (A-11058), Alexa Fluor 488-conjugated donkey anti-mouse IgG (A-21202), Alexa Fluor 488-conjugated goat anti-rat IgG (A-11006), and Alexa Fluor 488-conjugated donkey anti-rabbit IgG (A-21206) (1:1000, all from Invitrogen, diluted in 1% BSA, consisting 0.3% Triton X-100 and 1% donkey or goat serum). Nuclei were stained with 4,6-Diamidino-2-phenylindole (DAPI, 1:10,000, 33342, Invitrogen). To measure the leakage of IgG, cerebral sections were incubated with blocking solution (1% BSA, 0.1% Triton X-100, and 5% donkey serum in PBS) for 2 h. Then, the sections were stained with goat anti-CD31 overnight at 4 °C. After washing in PBS, the sections were incubated with Alexa Fluor 594 donkey anti-goat IgG and Alexa Fluor 488-conjugated donkey anti-mouse IgG for 1 h at room temperature. Brain sections were imaged using a fluorescence microscope (Axio Observer 7, ZEISS, Oberkochen, BW, Germany) equipped with a
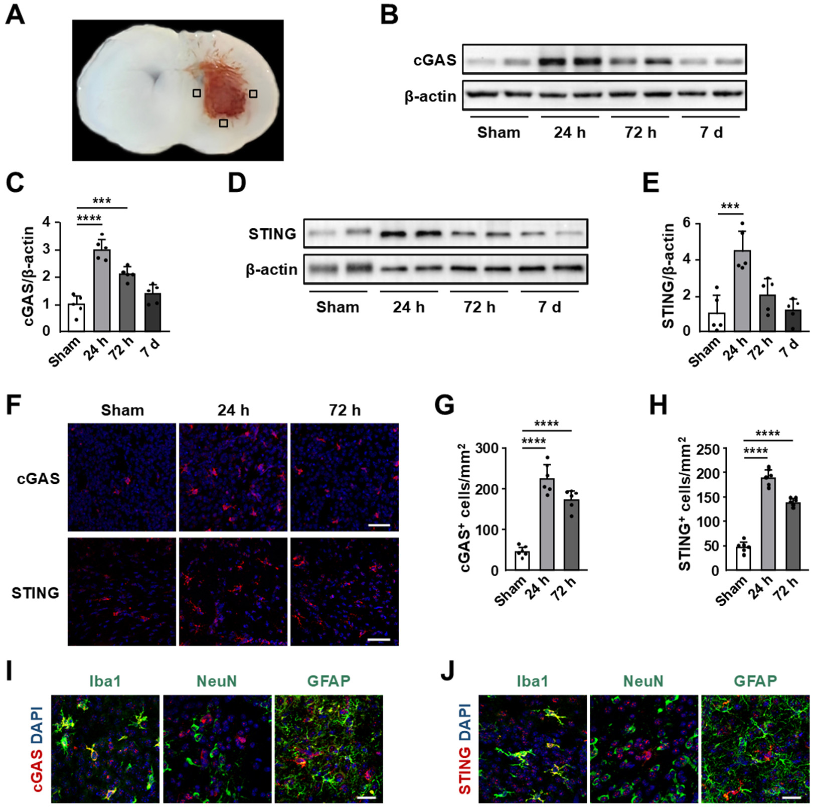
Fig. 1. Increased expression of cGAS and STING after GMH. (A) Representative photograph of coronal brain sections showing the location (black boxes) imaged for the cellular protein experiments in immunohistology. Imaging obtained from the similar parts of the brain in sham-operated mice and mice treated with vehicle, RU.521 or RU.521 in combination with SR-717 were used for comparison. (B–E) Representative immunoblots and quantification of cGAS (B,C) and STING (D,E) at 24 h, 72 h, and 7 d after GMH (n = 5). (F–H) Representative images (F) and quantification of cGAS (G) and STING (H) in the peri-hematomal area at 24 h (n = 6). Cell nuclei were stained with DAPI. Scale bar, 50 µm. (I,J) Double immunostaining of cGAS (I) and STING (J) with microglia (Iba1), neuron (NeuN) and astrocytes (GFAP). Cell nuclei were stained with DAPI. Scale bar, 20 µm. Values are mean
The Y-maze test, as previously described, is employed to examine spatial working memory [23]. The device consists of three arms that diverge at 120 degrees from the central point. Mice were set in the center of the maze and given 5 minutes to move around freely. The experiment was completely videotaped with a camera, and the sequence of arm entries was analyzed by means of ANY-maze 7.4 software (Steolting, Wood Dale, IL USA). The percentage of spontaneous alternation was calculated using the following formula: (number of spontaneous alternation) / (total number of arm entries-2)
NOR test was used to assess cognitive memory in mice [25]. This test is divided into two different phases, including the training and testing parts, with a rest period between each phase. In the training phase, mice explored an open-field box with two identical objects for 10 minutes. During the testing stage, mice were placed in the same arena and exposed to two objects, one familiar and one novel object. All experiments were recorded via a video camera and analyzed using ANY-maze 7.4 software. The formula for the calculation of the recognition index is: novel object time/total object time
The rotarod test was used to examine motor coordination of the mice as described previously [27]. Mice were placed on a rotarod cylinder (47650, Ugo Basile, Gemonio, Italy). The speed of rotarod was accelerated from 4 to 40 rpm within 5 minutes. The latency of falling was recorded, and three trials were conducted to calculate the average value. Before surgery, mice were trained for 3 consecutive days.
Data are presented as means
The protein levels of cGAS and STING in the hemorrhagic brain hemisphere were assessed at 24 h, 72 h, and 7 d after GMH. A significant increase in cGAS expression was observed at 24 and 72 h and peaked at 24 h post-GMH compared to the sham group (Fig. 1B,C). STING expression was significantly increased at 24 h post-GMH compared to sham (Fig. 1D,E). All original Western blot figures of Fig. 1B,D are available in Supplementary Material 1. Immunostaining revealed a marked increase in the number of cGAS+ and STING+ cells in the peri-hematomal area at 24 and 72 h after GMH compared to the sham-operated brains (Fig. 1F–H). Double immunostaining of cGAS and STING with Iba1 (microglial marker), NeuN (neuron marker), and GFAP (astrocyte marker) indicated that increased expression of cGAS and STING were colocalized with microglia, whereas only minimal cGAS and STING staining was observed in GFAP+ astrocytes and NeuN+ neurons (Fig. 1I,J).
To investigate the effects of cGAS following GMH, mice were treated with RU.521, a small molecule that inhibits cGAS by attaching to its catalytic site and preventing its DNA-activated activity [16]. Western blots confirmed a decrease in cGAS expression in the peri-hematomal area in RU.521-treated mice compared to vehicle-treated mice (Supplementary Material 2 Fig. 1A,B). We then found that RU.521 reduced GMH-induced elevation of STING (Supplementary Material 2 Fig. 1C,D). Compared with sham group, microglial number was increased at 24 h after GMH (Fig. 2A,B). Treatment with RU.521 1 h following GMH resulted in a significant reduction in microglial number. Microglia activation leads to the synthesis and secretion of various inflammatory mediators, which contribute to the development of secondary brain damage [28]. We showed that mice treated with RU.521 exhibited significantly lower levels of IL-1
Fig. 2. Inhibition of cGAS by RU.521 reduces inflammation and drives M2 microglial polarization after GMH. (A,B) Representative images (A) and quantification (B) of Iba1+ microglia in the peri-hematomal area at 24 hours after GMH (n = 6). Cell nuclei were stained with DAPI. Scale bar, 50 µm. (C–E) Relative gene expression of IL-1
Neuroinflammation following stroke is primarily attributed to microglial polarization [29, 30]. We found a marked upregulation in the levels of M1 phenotype factors (iNOS, CD86) and a moderate increase in the M2 phenotype factors (Arg-1 and CD206) at 24 h after GMH (Fig. 2F–I). We then observed that RU.521 decreased M1 phenotype-related gene expression while enhancing M2 phenotype-related gene expression. To further test the effects of cGAS inhibition on the M1/M2 polarization, we performed immunofluorescence staining for CD16 and CD206 together with Iba1. The study found that the number of CD16-positive microglia (M1-like microglia) increased after GMH and significantly decreased after RU.521 treatment (Fig. 2J–M). Simultaneously, RU.521 significantly increased the number of CD206-positive microglia (M2-like microglia) after GMH compared with the vehicle group. These results suggest that RU.521 blunted the M1-like polarization and promoted the M2-like polarization of microglia after GMH.
BBB permeability was assessed at 24 h after GMH using IgG and the endothelial cell marker CD31. The findings indicated a notable rise in the perivascular IgG fluorescence density following GMH compared to the sham-operated group (Fig. 3A,B), suggesting disruption of the BBB. RU.521 administration significantly decreased extravascular IgG levels compared to vehicle-treated mice. We next investigated the impact of RU.521 on the degradation of BBB tight junction proteins. We found that RU.521 markedly reduced GMH-induced reduction of the tight junction proteins ZO-1 and occludin in the peri-hematomal regions (Fig. 3C–E). All original Western blot figures of Fig. 3C are available in Supplementary Material 1.
Fig. 3. The cGAS inhibitor RU.521 reduces blood-brain barrier disruption after GMH. (A,B) Representative images (A) and quantification (B) of IgG perivascular leakage at 24 hours after GMH in sham-operated mice and GMH mice treated with vehicle or RU.521 (n = 6). Microvessels were stained with CD31. Scale bar, 20 µm. (C–E) Representative immunoblots (C) and quantification of tight junction proteins ZO-1 (D) and occludin (E) in the peri-hematomal area (n = 5). Values are mean
At day 28 after GMH, western blot analysis revealed reduced expression of the myelin-associated protein (MBP) and elevated levels of the axonal marker SMI-32 in the corpus callosum compared to sham-operated mice (Fig. 4A–C, Supplementary Material 2 Fig. 2A). All original Western blot figures of Fig. 4A,C are available in Supplementary Material 1. Immunofluorescence quantification revealed that GMH mice exhibited significantly decreased MBP fluorescence intensity and increased SMI-32 staining intensity in the corpus callosum compared to sham-operated mice (Fig. 4D–F, Supplementary Material 2 Fig. 2B). Novel object recognition test, Y-maze test, and rotarod test were used to assess long-term neurological deficits in mice subjected to sham operation and GMH at 28 days after GMH. In the novel object recognition test, GMH mice exhibited a significant decrease in the exploration time for novel objects, as indicated by the recognition index (Fig. 4G). In the Y-maze test, GMH mice exhibited fewer spontaneous alternations, indicating an impairment in working memory (Fig. 4H). The rotarod test showed that locomotor activity was impaired in mice subjected to GMH (Fig. 4I). Treatment with RU.521 enhanced MBP and SMI-32 expression and fluorescence intensity, suggesting decreased demyelination and axonal degeneration. Consistent with these findings, cognitive function and working memory were improved in mice treated with RU.521.
Fig. 4. RU.521 improves white matter injury and behavioral function after GMH. (A,B) Representative immunoblots (A) and quantification (B) of MBP in the corpus callosum at day 28 after GMH (n = 5). (C) Representative immunoblots of SMI-32 in the corpus callosum (n = 5). (D,E) Representative images (D) and quantification of MBP (E) fluorescence density in the corpus callosum (n = 6). Nuclei were stained with DAPI. Scale bar, 100 µm. (F) Quantification of SMI-32 fluorescence density in the corpus callosum (n = 6). (G–I) RU.521 improved behavioral outcomes in the novel object recognition test (G), Y-maze test (H), and rotarod test (I) (n = 10). Values are mean
The expression of downstream signaling molecules of cGAS was evaluated in the peri-hematomal area by Western blots at 24 h after GMH [31]. We observed robust induction of phospho-TBK1 and phospho-IRF3 (Fig. 5A–C) in GMH mice. All original Western blot figures of Fig. 5A are available in Supplementary Material 1. We then detected a marked increase in the levels of IFN-
Fig. 5. Effects of RU.521 and the STING agonist-SR-717 on the expression of pTBK1, pIRF3 and IFN-
Our subsequent test was to determine whether RU.521’s beneficial impact on GMH-induced damage operates via STING pathways specifically. Western blot analysis indicated that the STING agonist SR-717 reversed RU.521-mediated downregulation of STING (Fig. 5E,F), inactivation of TBK1 and IRF3 (Fig. 5G, Supplementary Material 2 Fig. 3A,B), and efficiently increased the levels of IFN-
Fig. 6. The STING agonist-SR-717 blocked RU. 521-mediated reduction in microglia inflammation and BBB disruption. (A,B) Representative immunoblots (A) and quantification (B) of Iba1 expression in sham-operated mice treated with vehicle or SR-717 (n = 4) and in GMH mice treated with RU.521 or RU.521 in combination with SR-717 (n = 5). (C–E) Relative gene expression of IL-1
We observed a significant downregulation of the tight junction proteins ZO-1 and occludin in mice treated with RU.521 and SR-717 compared to mice treated with RU.521 alone (Fig. 6F,G, Supplementary Material 2 Fig. 4A). All original Western blot figures of Fig. 6F are available in Supplementary Material 1. Immunofluorescence quantification showed a significant increase in the perivascular IgG fluorescence density treated with both RU.521 and SR-717, compared to those treated solely with RU.521 (Fig. 6H, Supplementary Material 2 Fig. 4B). Western blotting showed that SR-717 reversed RU.521-mediated increase in the expression of MBP and decrease in the expression of SMI-32 in the corpus callosum at day 28 after GMH (Fig. 7A–C). All original Western blot figures of Fig. 7A are available in Supplementary Material 1. Immunofluorescence quantification of MBP and SMI-32 showed that SR-717 blocked RU.521-provided protection against demyelination (Fig. 7D,E) and axon degeneration (Fig. 7D,F). Consistent with these observations, we found that SR-717 exacerbated neurological outcomes in RU.521-treated mice, as shown by novel object recognition test, Y-maze test, and rotarod test (Fig. 7G–I).
Fig. 7. RU.521-afforded protection on white matter lesions and behavioral outcomes were abolished by the STING agonist-SR-717. (A–C) Representative immunoblots (A) and quantification of SMI-32 (B) and MBP (C) expression in the corpus callosum at day 28 after GMH (n = 5). (D–F) Representative immunostaining (D) and quantification of MBP (E) and SMI-32 (F) fluorescence density in the corpus callosum (n = 6). Nuclei were stained with DAPI. Scale bar, 100 µm. (G–I) Novel object recognition test (G), Y-maze test (H), and rotarod test (I) in mice treated with RU.521 or RU.521 in combination with SR-717 (n = 10). Values are mean
In the present study, we reported the importance of cGAS signaling pathway in GMH. We showed that inhibition of cGAS by RU.521 resulted in reduced neuroinflammation and BBB disruption. These effects were accompanied by decreased white matter lesions and improved neurobehavioral performance. Furthermore, we demonstrated that RU.521-afforded protective role on brain injury and neurological dysfunction after GMH was reversed by the STING agonist SR-717.
Inflammation is one of the typical features of GMH and serves as a trigger for secondary brain injury after GMH [35]. Microglia, the resident immune cells in the CNS, are known to play a central role in the release of inflammatory cytokines after GMH [36]. The present study demonstrated that cGAS and the adapter STING were upregulated after GMH and were expressed mostly in microglia, suggesting that cGAS-STING pathway may play a role in GMH-mediated microglial inflammation. Indeed, we observed that inhibition of cGAS using a potent small-molecule inhibitor RU.521 resulted in a significant reduction in the number of microglia and the levels of inflammatory cytokines (IL-1
The BBB integrity is critical for proper function of the neonatal brain [38], and inflammation contributes to cerebrovascular dysfunction and BBB disruption [39]. Previous studies have shown that inflammation and high BBB permeability were associated with white matter injury and consequent functional outcomes [40, 41]. Our findings showed that RU.521 treatment reduced degradation of the BBB tight junction proteins and thereby offered protection against BBB breakdown. These effects of RU.521 were followed by reduced demyelination and axon degeneration in the corpus callosum and less severe neurologic deficits.
As a cytoplasmic nucleic acid sensor, cGAS promotes STING-dependent type I IFN synthesis to trigger a variety of inflammatory responses [42]. We found that GMH significantly upregulated the levels of the STING downstream signals, including phospho-TBK1, phospho-IRF3, and IFN-
There are some limitations in this current study. First, cGAS is primarily activated through an intrinsic mechanism involving cytosolic DNA fragments, which serve as a secondary trigger for the inflammatory response in most brain injuries. Previous research has shown that blood component enhanced production of the cytokines TNF-
In summary, the current study found that inhibition of cGAS improved white matter lesions by modulating the microglial polarization towards decreased inflammation and maintaining BBB integrity through STING-mediated type I IFN-
The datasets used and analyzed during the current study are available from the corresponding author on reasonable request.
YW: Writing – original draft, Writing – review & editing, Visualization, Methodology, Formal analysis, Data curation, Conceptualization. XY: Writing – review & editing, Data curation, Software. XLZ: Writing – review & editing, Data curation, Software. XXZ: Writing – review & editing, Data curation. YL: Writing – review & editing, Formal analysis. BZ: Writing – review & editing, Supervision, Resources, Methodology, Conceptualization, Funding acquisition. All authors read and approved the final manuscript. All authors have participated sufficiently in the work and agreed to be accountable for all aspects of the work.
All animal experiments were approved by the Animal Ethics Committee of the Third Affiliated Hospital of Zhengzhou University (Ethic Approval number: 2024-352-01). All the animal procedures were performed in accordance with the ARRIVE guidelines. Every procedure involving animals was completed in accordance with the institutional rules for animal welfare and authorized protocols.
Not applicable.
This research was funded by the Third Affiliated Hospital, Zhengzhou University (2023013).
The authors declare no conflict of interest.
Supplementary material associated with this article can be found, in the online version, at https://doi.org/10.31083/JIN39286.
References
Publisher’s Note: IMR Press stays neutral with regard to jurisdictional claims in published maps and institutional affiliations.







