1 Department of Obstetrics and Gynecology, The First Affiliated Hospital of Harbin Medical University, 150001 Harbin, Heilongjiang, China
Abstract
Centromere protein A (CENPA) is a histone H3 variant essential for centromere function and has been implicated in tumorigenesis in several cancers. However, its clinical significance and biological role in endometrial cancer (EC) remain poorly characterized. This study aimed to elucidate the oncogenic function and underlying mechanisms of CENPA in EC progression.
CENPA expression and its correlation with patient survival were analyzed using clinical datasets and tissue samples. Gain- and loss-of-function assays were performed to evaluate the effects of CENPA on EC cell proliferation, migration, and invasion. Metabolic assays, protein interaction studies, and in vivo xenograft models were utilized to investigate the molecular mechanisms driving CENPA-mediated tumorigenesis.
CENPA was significantly upregulated in EC tissues compared to normal endometrium, and high expression correlated with poor overall survival. Functionally, CENPA overexpression promoted, while its silencing suppressed, EC cell growth and metastasis. Mechanistically, CENPA facilitated metabolic reprogramming by enhancing aerobic glycolysis. We identified Yin Yang 1 (YY1) as a direct binding partner of CENPA. CENPA stabilized YY1 protein levels by inhibiting its proteasomal degradation. Importantly, YY1 knockdown rescued the glycolytic and tumorigenic phenotypes induced by CENPA both in vitro and in vivo.
Our findings establish CENPA as a critical oncogenic driver in EC that functions by stabilizing YY1 to promote metabolic reprogramming. The CENPA-YY1 axis may represent a potential therapeutic target for EC.
Keywords
- CENPA
- endometrial cancer
- YY1
- glycolysis
Endometrial cancer (EC) is one of the most prevalent gynecologic malignancies worldwide, and its incidence has been steadily increasing over the past decades, particularly in developed countries [1, 2]. Despite advances in surgery and adjuvant therapies, patients with advanced or recurrent EC continue to face poor clinical outcomes [3, 4]. The molecular mechanisms driving EC progression are complex, necessitating the identification of novel regulatory pathways to guide targeted interventions [5].
Centromere protein A (CENPA), a histone H3 variant essential for centromere identity and chromosome segregation, has emerged as a potential oncogene [6, 7, 8]. While CENPA’s canonical function is confined to centromeric chromatin, aberrant overexpression and ectopic localization of CENPA have been documented in a variety of human cancers, including hepatocellular carcinoma, breast cancer, and lung adenocarcinoma [9, 10, 11]. Accumulating evidence suggests that elevated CENPA expression promotes tumor cell proliferation, genomic instability, and stemness, contributing to aggressive clinical behavior [12, 13]. In endometrial cancer, a recent study demonstrated that CENPA promotes glutamine metabolism and tumor progression by upregulating SLC38A1 [14], suggesting a previously unrecognized link between CENPA and cancer metabolic reprogramming. However, whether CENPA regulates other key metabolic pathways-such as aerobic glycolysis-and the underlying molecular mechanisms remain largely unclear. Moreover, the molecular partners and downstream signaling mechanisms through which CENPA exerts its oncogenic effects in EC are not fully elucidated.
Recent evidence, however, has expanded our understanding of CENPA beyond its canonical role [15, 16, 17, 18, 19]. Notably, m6A-modified centromeric RNA (cenRNA) has been shown to stabilize CENPA and maintain centromere integrity in cancer cells, highlighting a novel layer of post-transcriptional regulation of CENPA in tumorigenesis [20]. Beyond its structural role, CENPA has emerged as an active participant in oncogenic transcriptional programs. For instance, CENPA can cooperate with the transcription factor Yin Yang 1 (YY1) to promote hepatocellular carcinoma progression, suggesting that CENPA may function as a chromatin-associated transcriptional regulator [21]. Importantly, YY1 is a well-established master regulator of glycolytic enzymes and metabolic adaptation, with reported transcriptional control over representative glycolysis-related genes such as HK2, PGK1, and PDK1, thereby supporting aerobic glycolysis and anabolic metabolism in cancer cells [22, 23, 24]. Given the critical role of YY1 in glycolysis and its potential physical interaction with CENPA, we reasoned that the oncogenic impact of CENPA in EC might extend beyond glutamine metabolism to encompass a broader metabolic reprogramming network.
Therefore, in this study, we specifically hypothesized that CENPA drives EC progression by physically interacting with and stabilizing YY1, thereby activating a transcriptional program that sustains aerobic glycolysis. We aimed to validate the clinical significance of CENPA in EC, characterize its regulatory effect on the YY1 protein, and elucidate the functional consequences of the CENPA-YY1 axis in driving tumor metabolic reprogramming and growth.
Human endometrial cancer cell lines (HEC-1A, HEC-1B, Ishikawa, and KLE) and normal endometrial epithelial cells were obtained from the Cell Bank of the Chinese Academy of Sciences (Shanghai, China). Cells were authenticated by short tandem repeat (STR) profiling and confirmed to be mycoplasma-free using a commercial detection kit (D101, Vazyme, Nanjing, China). Cells were cultured in Dulbecco’s Modified Eagle Medium (DMEM) supplemented with 10% fetal bovine serum (FBS) and 1% penicillin–streptomycin at 37 °C in a humidified atmosphere containing 5% CO2.
Full-length human CENPA was cloned into the pcDNA3.1(+) vector for overexpression. shRNAs targeting CENPA or YY1, as well as a non-targeting control, were cloned into the pLKO.1-puro vector. Small interfering RNAs (siRNAs) targeting CENPA or YY1, as well as a non-targeting control siRNA, were synthesized by GenePharma (Shanghai, China) and transiently transfected into cells according to the manufacturer’s instructions. Transfections were performed using Lipofectamine™ 3000 according to the manufacturer’s protocol. Stable cell lines were generated by puromycin selection (2 µg/mL), and transfection efficiency was confirmed by qRT-PCR and Western blotting.
Endometrial cancer tissues and adjacent normal endometrial tissues were collected from patients undergoing surgery at the First Affiliated Hospital of Harbin Medical University with informed consent. The study was approved by the Institutional Ethics Committee of the First Affiliated Hospital of Harbin Medical University. Formalin-fixed paraffin-embedded (FFPE) sections (4 µm) were deparaffinized, rehydrated, and subjected to antigen retrieval in citrate buffer (pH 6.0). Sections were blocked with 3% hydrogen peroxide and 5% normal goat serum, then incubated with primary antibodies overnight at 4 °C: CENPA (Abcam, Cat#ab13939, Cambridge, UK, 1:200), YY1 (Cell Signaling Technology, Cat#2185, Danvers, MA, USA, 1:200). Slides were then incubated with HRP-conjugated secondary antibody (ZSGB-Bio, Cat#ZB-2301, Beijing, China) and visualized with DAB substrate (ZSGB-Bio, Cat#ZLI-9018, China). Nuclei were counterstained with hematoxylin. Immunoreactivity scores were determined by two blinded pathologists.
Total RNA was extracted using TRIzol™ reagent (Cat# 15596026, Thermo Fisher Scientific, Waltham, MA, USA). Reverse transcription was performed using the PrimeScript™ RT reagent kit (Takara, Cat#RR037A, Mountain View, CA, USA). qRT-PCR was conducted using TB Green™ Premix Ex Taq™ II (Takara, Cat#RR820A, Japan) on an ABI 7500 Fast Real-Time PCR System (Applied Biosystems, Foster City, CA, USA). GAPDH served as an internal control, and relative expression was calculated by the 2-ΔΔCt method. Primer sequences are listed in Supplementary Table 1.
Cells were lysed in RIPA buffer (Beyotime, Cat#P0013B, China) containing protease and phosphatase inhibitors (Roche, Cat#4693159001, Indianapolis, IN, USA). Protein concentrations were determined using a BCA kit (Thermo, Cat#23227, USA). Equal amounts of protein were resolved by SDS-PAGE and transferred to PVDF membranes (Millipore, Cat#IPVH00010, Burlington, MA, USA). Membranes were blocked with 5% non-fat milk and incubated with primary antibodies (CENPA (Abcam, Cat#ab13939, Cambridge, UK, 1:2000), YY1 (Cell Signaling Technology, Cat#2185, Danvers, MA, USA, 1:1000)) overnight at 4 °C, followed by HRP-conjugated secondary antibodies (1:5000, Jackson ImmunoResearch, Cat#111-035-003, West Grove, PA, USA). Detection was performed using ECL reagent (Thermo, Cat#32106, USA). Densitometric analysis was performed using ImageJ software (version 1.48, National Institutes of Health, Bethesda, MD, USA).
Cell viability and DNA synthesis were assessed using Cell Counting Kit-8 (CCK-8) (Dojindo) and EdU incorporation assays (Beyotime), respectively, following manufacturer protocols. Migration and invasion were evaluated using Transwell chambers (Corning, NY, USA) without or with Matrigel. Cells seeded in serum-free medium were allowed to migrate toward 10% FBS for 24 h before staining with crystal violet.
Extracellular acidification rate (ECAR) was measured using a Seahorse XF24
Extracellular Flux Analyzer (Agilent Technologies, Santa Clara, CA, USA). Cells (1
Co-IP assays were performed using the Pierce™ Co-Immunoprecipitation Kit (Thermo Fisher Scientific, Cat#26149, USA). Cell lysates were incubated with anti-CENPA or anti-YY1 antibodies overnight at 4 ℃, followed by incubation with Protein A/G agarose beads (Santa Cruz Biotechnology, Cat#sc-2003, Dallas, TX, USA). Immunocomplexes were washed and analyzed by Western blotting. Normal IgG served as a negative control.
For protein stability assays, cells were treated with cycloheximide (CHX, 25 µg/mL; Sigma, Cat#C7698, St. Louis, MO, USA) for the indicated durations. To assess proteasome-mediated degradation, cells were treated with MG132 (10 µM; Selleck, Cat#S2619, Houston, TX, USA) for 6 h prior to protein collection.
Animal experiments were approved by the Institutional Animal Care and Use
Committee of the First Affiliated Hospital of Harbin Medical University, under
approval number 2025036. Female BALB/c nude mice (4–6 weeks old, 13–18 g; SPF
(Beijing) Biotechnology Co., Ltd., China) were randomly assigned to groups (n = 5
mice per group). The mice were subjected to a 7-day acclimation period under
standard laboratory conditions. HEC-1A cells (5
Expression and survival analyses of CENPA and YY1 in endometrial cancer were performed using the Gene Expression Profiling Interactive Analysis (GEPIA) database (http://gepia.cancer-pku.cn/). Correlations were determined using Pearson’s correlation coefficient.
Data are presented as mean
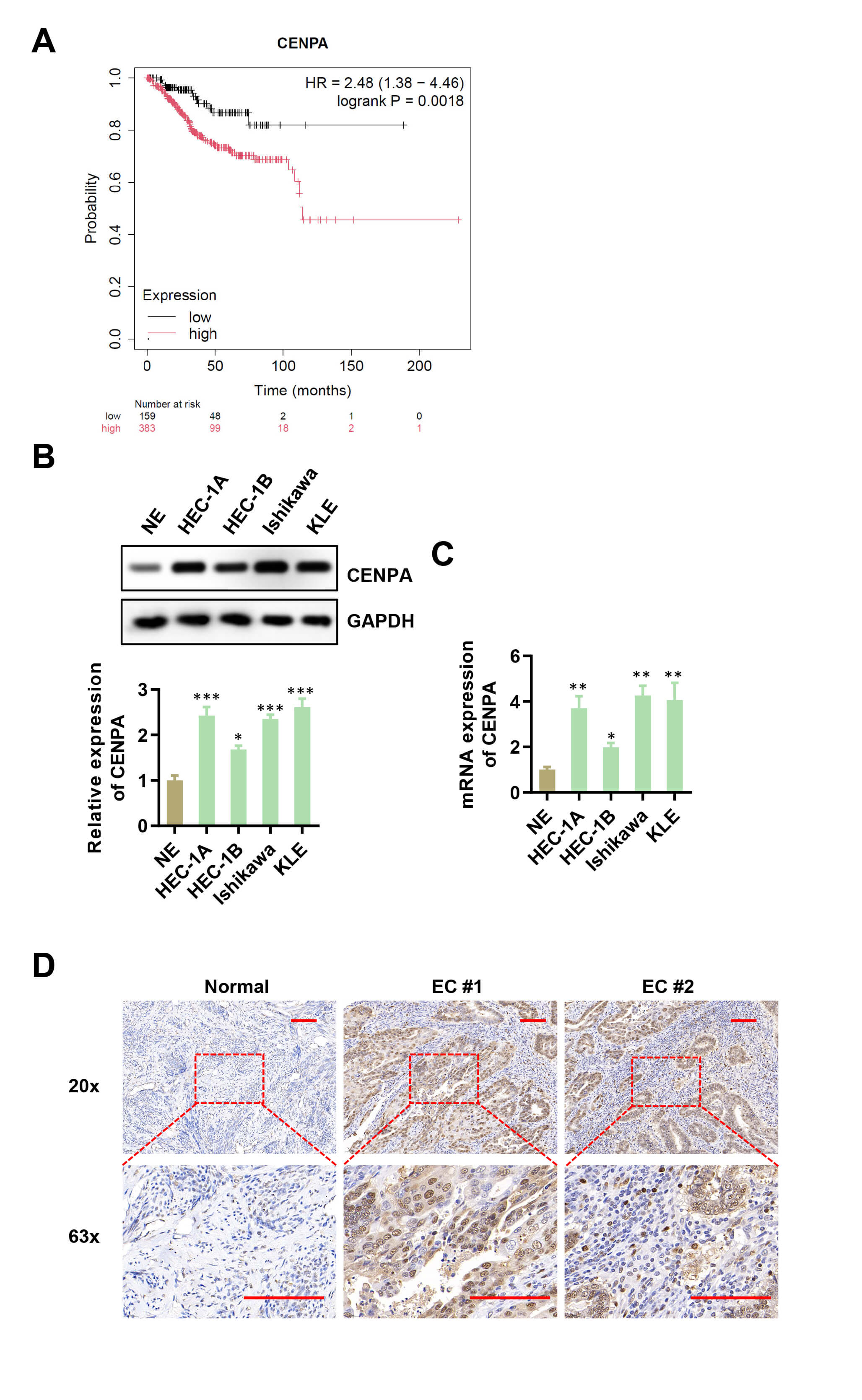
To explore the clinical relevance of CENPA in endometrial cancer (EC), we first
analyzed its expression using the GEPIA database, which integrates TCGA and GTEx
datasets. Kaplan-Meier survival curves revealed that patients with high CENPA
expression exhibited significantly shorter overall survival compared with those
with low expression (Fig. 1A, p
Fig. 1.
Clinical relevance of centromere protein A (CENPA) in
endometrial cancer. (A) Kaplan–Meier analysis showing that high CENPA
expression correlates with poor overall survival in endometrial cancer (EC)
patients (GEPIA database). (B) CENPA protein levels in normal endometrium and
four EC cell lines (HEC-1A, HEC-1B, Ishikawa and KLE). (C) CENPA mRNA levels in
normal endometrium and EC cell lines. (D) Immunohistochemical staining of CENPA
in primary EC and normal tissues. Scale bar, 100 µm. Data are mean
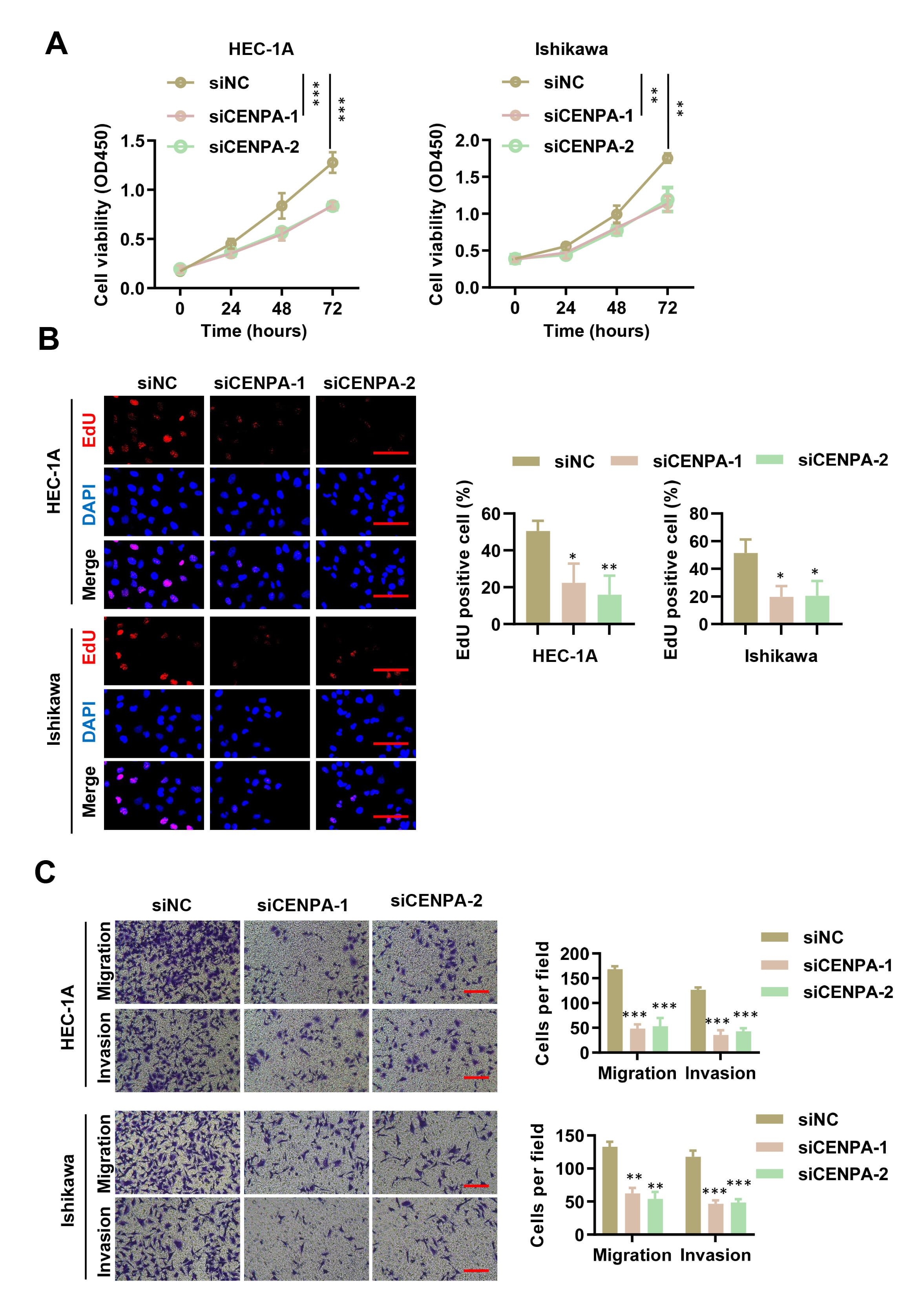
To assess the functional importance of CENPA in EC progression, we silenced CENPA expression in HEC-1A and Ishikawa cells using two independent small interfering RNAs (siRNAs). qRT-PCR confirmed efficient knockdown of CENPA (Supplementary Fig. 1A). Cell viability assays showed that CENPA depletion significantly decreased the proliferation rate of both HEC-1A and Ishikawa cells compared with negative control siRNA-transfected cells (Fig. 2A). EdU incorporation assays further revealed a pronounced reduction in DNA synthesis activity following CENPA silencing (Fig. 2B), indicating impaired proliferative capacity. In addition, Transwell assays demonstrated that knockdown of CENPA markedly reduced both migratory and invasive abilities of EC cells (Fig. 2C). Quantitative analysis of migrated and invaded cell numbers confirmed statistically significant reductions. These findings collectively demonstrate that endogenous CENPA is essential for sustaining EC cell proliferation, motility, and invasive potential.
Fig. 2.
CENPA knockdown suppresses EC cell growth and migration
in vitro. (A) Cell viability of CENPA-silenced HEC-1A and Ishikawa
cells assessed by Cell Counting Kit-8 (CCK-8) assay. (B) EdU incorporation assays
showing reduced proliferation after CENPA knockdown. (C) Transwell migration and
invasion of CENPA-silenced cells. Scale bar, 50 µm. Data are mean
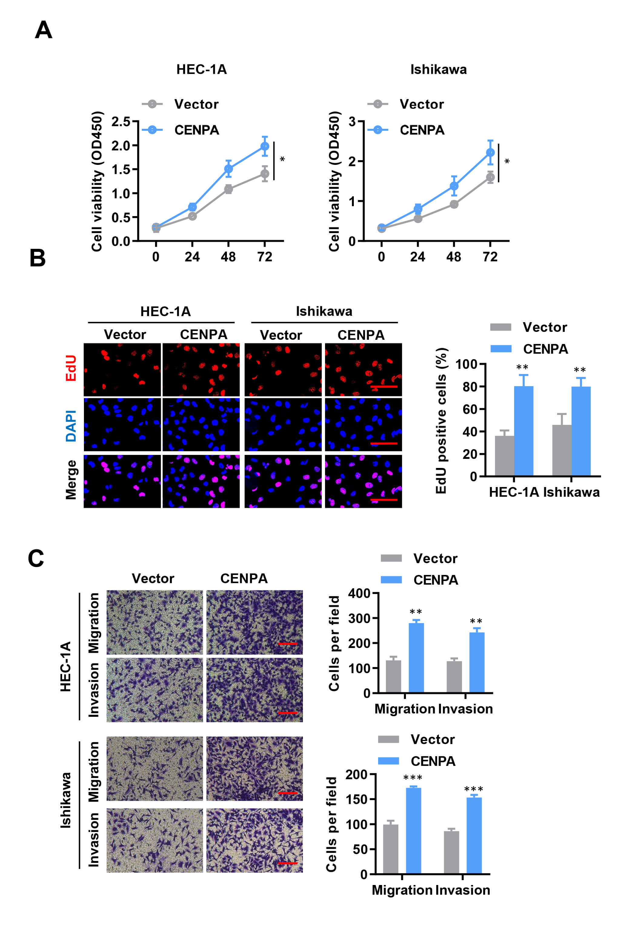
To further corroborate the oncogenic role of CENPA, we established HEC-1A and Ishikawa cell lines stably overexpressing CENPA. qRT-PCR confirmed robust upregulation of CENPA protein compared to control cells (Supplementary Fig. 1B). Functionally, CCK-8 assays showed that enforced CENPA expression led to a significant increase in cell viability over 72 hours (Fig. 3A). EdU staining revealed a higher proportion of EdU-positive nuclei, indicating enhanced proliferative activity (Fig. 3B). Moreover, Transwell migration and Matrigel invasion assays demonstrated that CENPA-overexpressing cells exhibited markedly enhanced motility and invasiveness relative to vector controls (Fig. 3C). Taken together, both loss- and gain-of-function studies consistently establish that CENPA acts as a promoter of EC cell proliferation and migration in vitro.
Fig. 3.
CENPA overexpression promotes EC cell proliferation and
migration. (A) Cell viability of HEC-1A and Ishikawa cells with CENPA
overexpression. (B) EdU assays showing enhanced proliferation upon CENPA
overexpression. (C) Transwell migration and invasion analyses in
CENPA-overexpressing cells. Scale bar, 50 µm. Data are mean
Given that metabolic reprogramming is a hallmark of tumorigenesis, we next investigated whether CENPA affects glycolytic metabolism in EC cells. Using the Seahorse XF analyzer, we measured the extracellular acidification rate (ECAR) as an indicator of glycolytic flux. In both HEC-1A and Ishikawa cells, CENPA knockdown led to a pronounced reduction in ECAR (Fig. 4A,C), indicating decreased glycolytic capacity. Correspondingly, lactate production assays revealed significantly lower lactate levels in culture supernatants from CENPA-silenced cells compared with controls (Fig. 4B,D). In contrast, CENPA overexpression enhanced ECAR and lactate secretion (Supplementary Fig. 2A,B). These results demonstrate that CENPA positively regulates aerobic glycolysis in EC cells, potentially supporting their rapid proliferation through increased energy and biosynthetic precursor generation.
Fig. 4.
CENPA enhances aerobic glycolysis in EC cells. (A)
Extracellular acidification rate (ECAR) in HEC-1A cells with or without CENPA
knockdown. (B) Lactate production in HEC-1A cells with or without CENPA
knockdown. (C) ECAR in Ishikawa cells with or without CENPA knockdown. (D)
Lactate production in Ishikawa cells with or without CENPA knockdown. Data are
mean
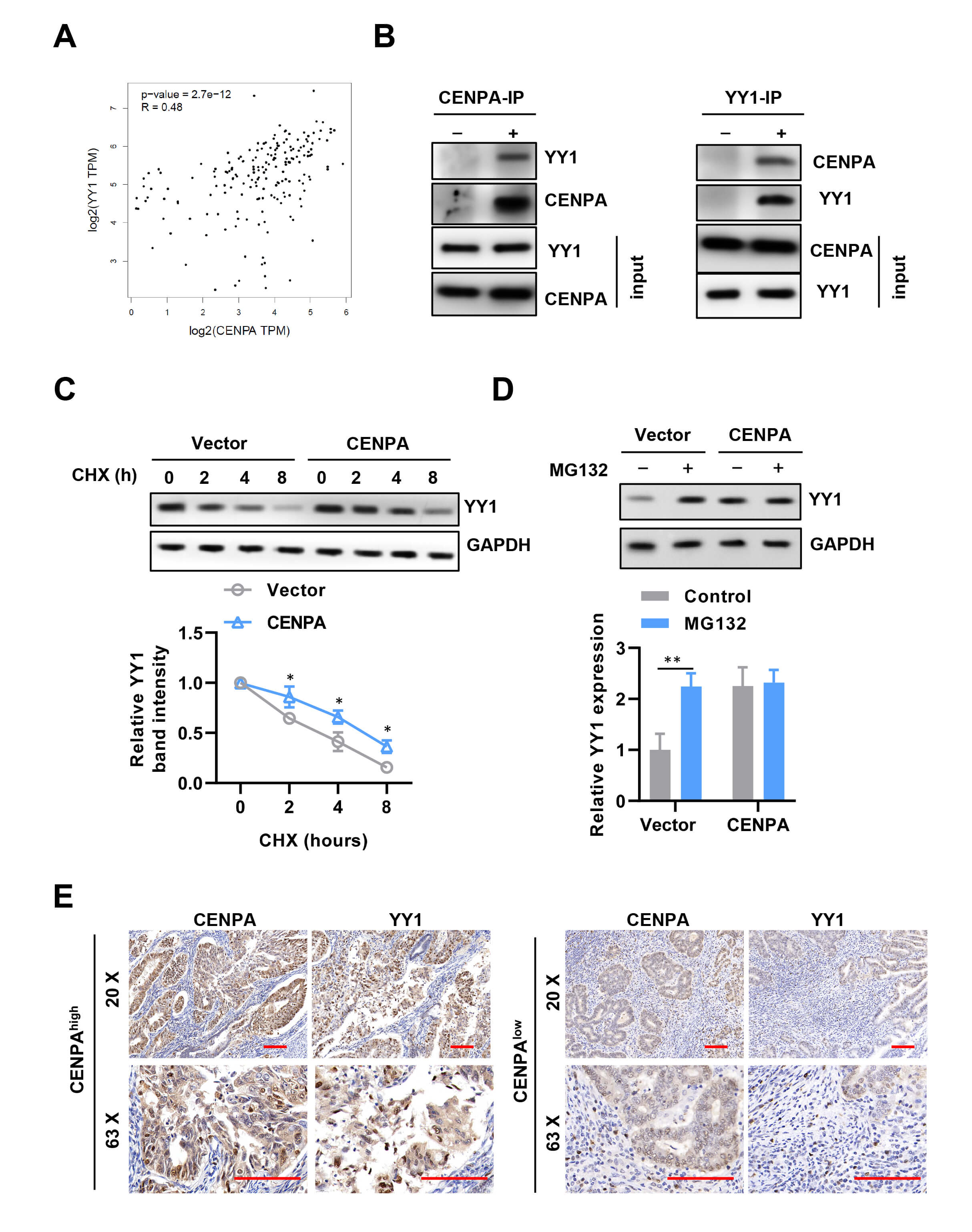
To uncover the molecular mechanism underlying CENPA-mediated oncogenic effects,
we searched for potential CENPA-interacting partners using bioinformatic
correlation analysis. GEPIA data revealed a strong positive correlation between
CENPA and the transcription factor Yin Yang 1 (YY1) across EC samples (R = 0.48,
p
Fig. 5.
CENPA interacts with and stabilizes Yin Yang 1 (YY1). (A)
Positive correlation between CENPA and YY1 expression (GEPIA database). (B)
Endogenous co-immunoprecipitation confirming interaction between CENPA and YY1 in
HEC-1A cells; IgG served as control. (C) Immunoblot analysis of YY1 in HEC-1A
cells with CENPA overexpression and cycloheximide (CHX, 25 µg/mL) treatment
for the indicated times. Quantification shown below. (D) YY1 levels in HEC-1A
cells with or without CENPA overexpression in the presence or absence of MG132.
Quantification shown below. (E) Representative immunohistochemistry images of YY1
in EC tumors with low or high CENPA expression. Scale bar, 100 µm. Data are
mean
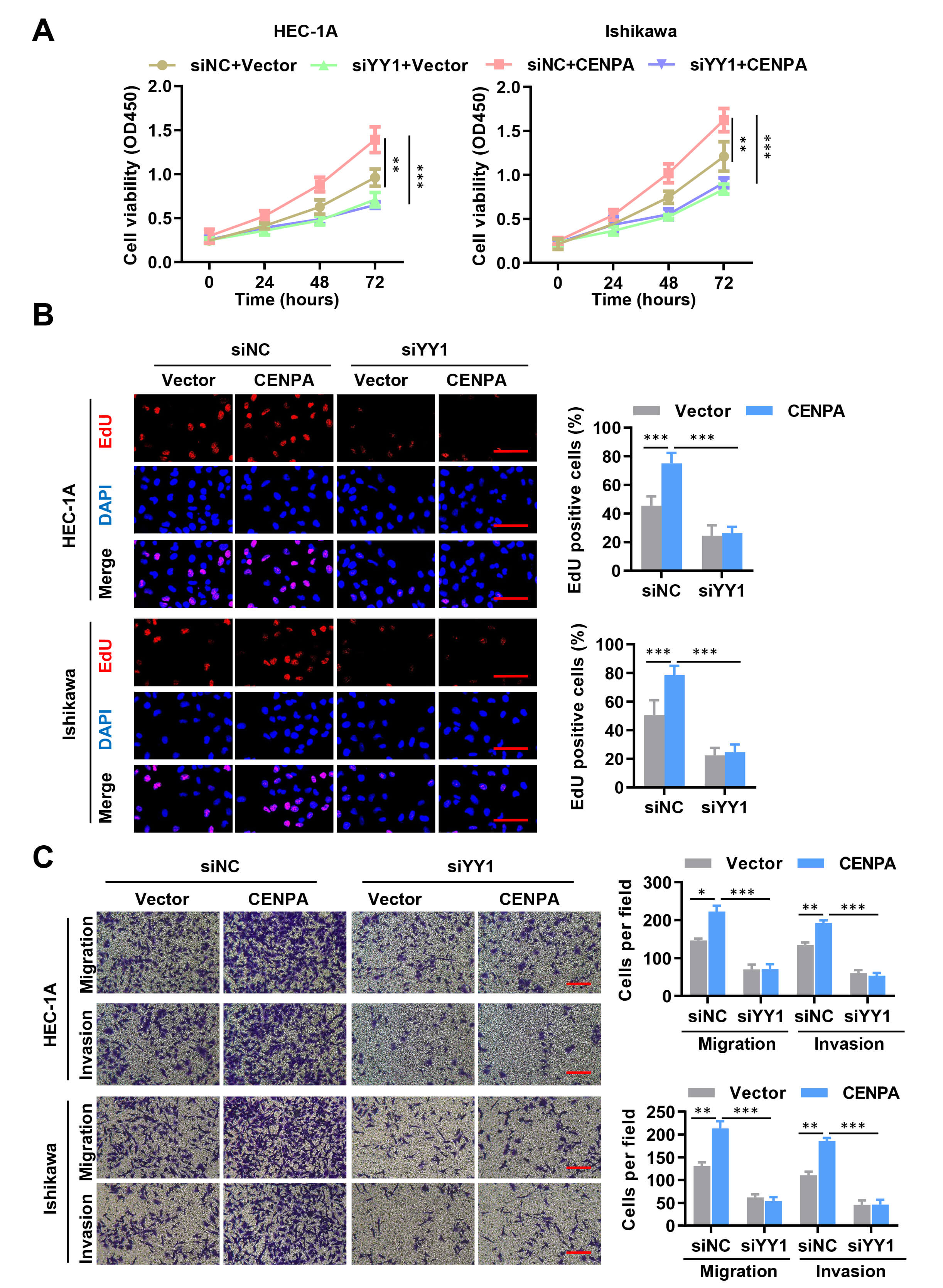
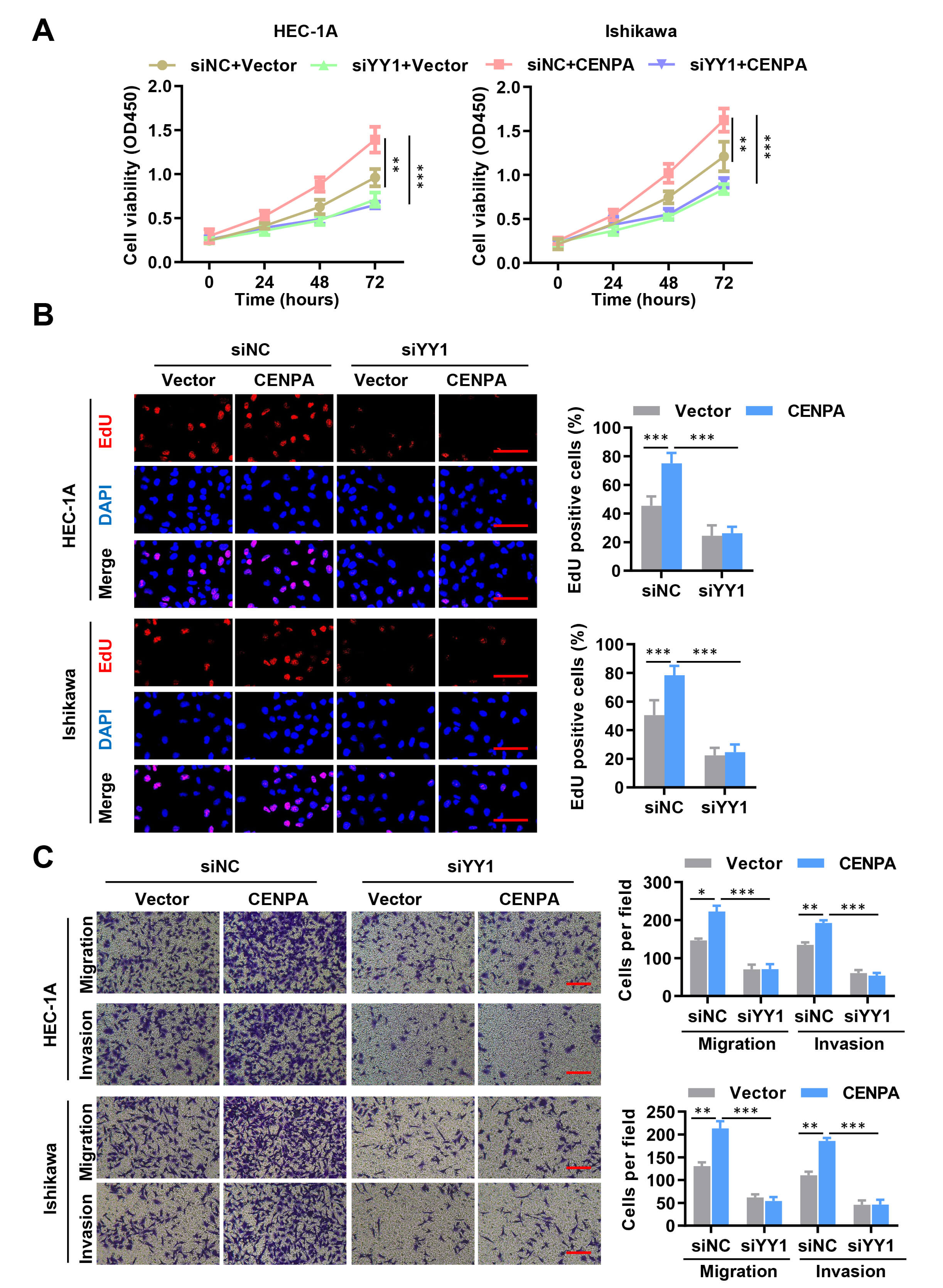
To test whether YY1 mediates the oncogenic effects of CENPA, we silenced YY1 in CENPA-overexpressing EC cells using specific siRNAs. Western blotting confirmed efficient YY1 knockdown, which did not affect CENPA expression. Functionally, YY1 depletion significantly attenuated the CENPA-induced increase in cell viability (Fig. 6A) and EdU incorporation (Fig. 6B). Similarly, the enhanced migration and invasion of CENPA-overexpressing cells were largely abolished upon YY1 silencing (Fig. 6C). Moreover, Seahorse analysis revealed that YY1 knockdown abrogated CENPA-mediated glycolytic enhancement (Supplementary Fig. 2A,B). These findings suggest that YY1 acts as a crucial downstream effector of CENPA, mediating its pro-proliferative, pro-migratory, and metabolic functions in EC cells.
Fig. 6.
CENPA promotes EC progression through the CENPA-YY1 axis. (A)
Cell viability of control and CENPA-overexpressing EC cells with or without YY1
knockdown. (B) EdU assays assessing proliferation under the same conditions. (C)
Transwell migration and invasion of CENPA-overexpressing EC cells with or without
YY1 knockdown. Scale bar, 50 µm. Data are mean
To validate our in vitro findings in an in vivo setting, we established subcutaneous xenografts in nude mice using HEC-1A cells stably overexpressing CENPA, with or without YY1 knockdown. Mice injected with CENPA-overexpressing cells developed significantly larger tumors and exhibited faster tumor growth compared to control mice (Fig. 7A,B). In contrast, co-silencing YY1 largely abolished the tumor-promoting effect of CENPA, as reflected by reduced tumor volume and weight at endpoint (Fig. 7C). A schematic model summarizes our proposed mechanism: CENPA binds to and stabilizes YY1, thereby enhancing glycolytic metabolism and promoting EC cell proliferation and invasion (Fig. 7D). These results establish the CENPA-YY1 axis as a key driver of endometrial cancer progression in vivo.
Fig. 7.
CENPA drives EC tumor growth in vivo via YY1. (A–C)
Representative images and size measurements of xenograft tumors derived from
HEC-1A cells with CENPA overexpression and YY1 knockdown. n = 5 mice per group.
(D) Schematic model illustrating how the CENPA-YY1 axis promotes EC progression.
Data are mean
This study identifies a previously unrecognized oncogenic function of the centromeric histone variant CENPA in endometrial cancer, extending its role far beyond chromosome segregation. Rather than reiterating its proliferative and migratory effects, our findings highlight a mechanistic principle: aberrantly expressed chromatin structural proteins can directly regulate transcriptional and metabolic programs through post-translational control of key transcription factors.
CENPA has long been recognized as a critical determinant of centromere identity, ensuring accurate chromosome segregation during cell division [15, 25, 26, 27]. However, emerging evidence indicates that its aberrant expression outside centromeric regions may drive chromatin instability and transcriptional dysregulation, contributing to oncogenesis [28, 29, 30, 31, 32]. Our data extend this concept to endometrial cancer, showing that CENPA exerts noncanonical, centromere-independent functions that promote tumor cell proliferation and migration. The consistent upregulation of CENPA across EC cell lines and clinical samples, coupled with its strong association with adverse patient outcomes, underscores its clinical relevance as a potential prognostic marker. A key mechanistic finding of our study is that CENPA directly interacts with and stabilizes YY1, a multifunctional transcription factor involved in cell proliferation, differentiation, and metabolism [22, 33, 34]. YY1 has been reported to activate glycolytic and biosynthetic gene programs that sustain tumor growth [22, 34, 35, 36]. We show that CENPA physically binds YY1 and protects it from proteasomal degradation, thus maintaining high levels of YY1 protein in EC cells. This stabilization effect was reversed by proteasome inhibition, supporting the notion that CENPA interferes with YY1 ubiquitination and turnover. Functionally, depletion of YY1 abolished the pro-proliferative and pro-migratory effects of CENPA and reversed its enhancement of glycolytic flux. These findings position YY1 as a key downstream effector of CENPA and suggest that CENPA-mediated stabilization of YY1 provides a mechanism by which chromatin factors can directly influence tumor metabolism.
Our findings establish a critical link between chromatin regulation and metabolic reprogramming in EC. By stabilizing YY1, CENPA orchestrates a shift toward aerobic glycolysis to fuel rapid tumor growth, expanding the oncogenic repertoire of centromeric proteins beyond cell division. Clinically, the CENPA-YY1 axis emerges as a compelling therapeutic target. Given the high tumor-specificity of CENPA, disrupting the CENPA-YY1 interaction offers a strategy to selectively impair tumor metabolism with minimal off-target toxicity, potentially sensitizing EC to combinatorial therapies.
Several limitations of the present study should be acknowledged. Survival associations were derived from publicly available datasets via GEPIA and were not validated in an independent clinical cohort, which may limit their generalizability. In addition, although we demonstrate that CENPA stabilizes YY1, the molecular details of this process-such as the involvement of specific ubiquitin ligases or deubiquitinases-remain to be elucidated. Genome-wide analyses will be required to define the full spectrum of YY1 target genes modulated by CENPA, and genetically engineered mouse models will be essential to establish the in vivo relevance of this axis during endometrial tumorigenesis.
Several limitations of this study should be acknowledged, as they may influence the interpretation of our findings. First, the clinical correlations of CENPA were derived from public datasets (GEPIA). Without validation in an independent clinical cohort, the generalizability of CENPA as a definitive prognostic biomarker remains limited. Second, while we demonstrate that CENPA protects YY1 from proteasomal degradation, the specific ubiquitin ligases or deubiquitinases mediating this process are yet to be identified, restricting a complete mechanistic understanding. Third, the lack of genome-wide profiling limits our ability to define the comprehensive landscape of YY1 target genes modulated by CENPA. Finally, the absence of genetically engineered mouse models restricts our capacity to evaluate the CENPA-YY1 axis and its metabolic consequences within the complex, native tumor microenvironment during spontaneous endometrial tumorigenesis.
In conclusion, our study supports a noncanonical role for CENPA in endometrial cancer by linking this centromeric histone variant to transcription factor stability and metabolic reprogramming. Specifically, the identification of a CENPA-YY1 interaction suggests a mechanism by which aberrant chromatin components may influence oncogenic transcriptional and metabolic programs beyond their canonical structural functions. These findings refine our understanding of how chromatin-associated factors interface with signaling and metabolism in tumor cells.
CENPA, Centromere protein A; EC, endometrial cancer; YY1, Yin Yang 1; DMEM, Dulbecco’s Modified Eagle Medium; shRNAs, Short hairpin RNAs; CCK-8, Cell Counting Kit-8; ECAR, Extracellular acidification rate; CHX, cycloheximide.
The datasets used or analyzed during the current study are available from the corresponding author on reasonable request.
LQW and HYW performed the research and collected experimental data. LQW and XSZ provided technical assistance for experiments, performed the research and sample processing, and analyzed the data using statistical methods. LQW and HYW analyzed the data using statistical methods. MSL designed the study, supervised the research process and provided essential conceptual advice. LQW and MSL wrote the first draft of the manuscript. XHT and LZ performed bioinformatics analysis and collected the endometrial cancer tissues and adjacent normal endometrial tissues from the patients undergoing surgery, also performed the preparation, creation, and/or presentation of the published work by those from the original research group, specifically critical review, commentary, or revision. All authors contributed to critical revision of the manuscript for important intellectual content. All authors read and approved the final manuscript. All authors have participated sufficiently in the work and agreed to be accountable for all aspects of the work.
All human experiments were reviewed and approved by the Institutional Ethics Committee of the First Affiliated Hospital of Harbin Medical University, under approval number 2025525. All procedures were conducted in accordance with relevant guidelines and regulations. The study was carried out in accordance with the guidelines of the Declaration of Helsinki. Animal experiments were approved by the Institutional Animal Care and Use Committee of the Institutional Ethics Committee of the First Affiliated Hospital of Harbin Medical University, under approval number 2025036. The animal experiments were conducted at the animal facility of the Second Affiliated Hospital of Harbin Medical University. All procedures were performed in strict accordance with the 3R principles (Replacement, Reduction, and Refinement) to minimize animal suffering and optimize experimental design. Furthermore, this study is reported in compliance with the ARRIVE (Animal Research: Reporting of In Vivo Experiments) guidelines.
Not applicable.
This research received no external funding.
The authors declare no conflict of interest.
Supplementary material associated with this article can be found, in the online version, at https://doi.org/10.31083/FBL49033.
References
Publisher’s Note: IMR Press stays neutral with regard to jurisdictional claims in published maps and institutional affiliations.







