1 Department of Respiratory and Critical Care Medicine, The Affiliated Hospital of Yangzhou University, Yangzhou University, 225000 Yangzhou, Jiangsu, China
†These authors contributed equally.
Abstract
Identifying oncogenic drivers with broad relevance across multiple cancer types is critical for developing novel therapeutic strategies. Kinesin family member 18B (KIF18B) is involved in mitotic regulation, but its comprehensive role and clinical significance across human malignancies remain poorly understood. This study performed a comprehensive pan-cancer analysis of KIF18B and experimentally validated its role in lung adenocarcinoma (LUAD).
We conducted a comprehensive bioinformatic analysis using public databases to evaluate the expression profile, prognostic value, and potential biological functions of KIF18B across various human cancers. Based on these findings, LUAD was selected for further investigation. We evaluated KIF18B protein levels in LUAD cell lines (A549, HCC827, H1975) and compared them to a normal bronchial epithelial cell line (BEAS-2B). Subsequently, KIF18B was silenced in A549 cells using small interfering RNA (siRNA), and its effects on cell proliferation, migration, and invasion were examined using colony formation, wound-healing, and Transwell assays.
Our analysis across various cancers revealed that KIF18B is markedly overexpressed, including in LUAD, and this high expression correlates with poor prognosis in patients across different cancer types. In line with these bioinformatic results, our experiments confirmed that KIF18B protein levels were elevated in LUAD cell lines compared with normal controls. Functional assays demonstrated that knockdown of KIF18B in A549 cells significantly suppressed colony-forming ability and impaired migratory and invasive capacities.
This study, integrating pan-cancer bioinformatic analysis with experimental validation, establishes KIF18B as a widely expressed oncogene with significant prognostic value. Our findings in LUAD confirm its crucial role in promoting key malignant phenotypes. Thus, KIF18B emerges as a valuable prognostic biomarker and a potential therapeutic target, not only for LUAD but potentially for a wider array of cancers.
Keywords
- kinesins
- adenocarcinoma of lung
- prognosis
- biomarkers
- oncogenes
Lung cancer is a major contributor to cancer-related morbidity and mortality worldwide, significantly impacting global public health [1, 2]. Lung adenocarcinoma (LUAD), the most common form of non-small cell lung cancer (NSCLC), is marked by its complex pathogenesis and significant heterogeneity [3, 4, 5]. Despite advancements in targeted therapies and immunotherapies, the 5-year survival rate for LUAD remains low due to drug resistance and tumor recurrence [6, 7, 8]. This highlights the urgent need to explore the molecular mechanisms driving LUAD progression and to discover new prognostic biomarkers and therapeutic targets to enhance clinical outcomes.
The Kinesin Superfamily Proteins (KIFs) are crucial ATP-dependent motor proteins involved in vital cellular functions, including mitosis, intracellular transport, and maintaining cell morphology by traversing microtubule tracks [9, 10, 11]. KIF18B, a member of the kinesin-8 subfamily, classically functions as a microtubule depolymerase to precisely regulate chromosome alignment during metaphase, thereby ensuring genomic stability [12, 13]. Emerging evidence has implicated the aberrant expression of various KIFs in malignant progression, acting as potential oncogenes or tumor suppressors [14, 15]. However, a comprehensive landscape of KIF18B and its clinical significance remain largely uncharacterized. Its expression profile across diverse cancer types, its general association with patient prognosis, and its specific biological functions, particularly in a high-incidence malignancy like LUAD, have not been systematically investigated or experimentally validated.
This study aims to fill this knowledge gap by exploring the role of KIF18B across various cancers, with a focus on LUAD. By investigating its expression profile and prognostic relevance, we hope to establish KIF18B as a potential oncogene and highlight its promise as a prognostic biomarker and therapeutic target in LUAD.
To comprehensively characterize the expression profile of KIF18B across various human malignancies, we systematically investigated its transcriptional landscape using publicly available datasets. We obtained RNA sequencing data (HTSeq-FPKM format) and clinical annotations for 33 cancer types from The Cancer Genome Atlas (TCGA) via the UCSC Xena platform. To ensure reliable comparisons across samples and genes, all FPKM expression values were converted to Transcripts Per Million (TPM). For subsequent statistical analyses and visualizations, these TPM values underwent a log2(TPM + 1) transformation.
Differential expression of KIF18B between tumor tissues and their corresponding normal counterparts was evaluated using the Wilcoxon Rank Sum Test. The results were presented as boxplots to clearly display the expression distribution across different cancer types. To broaden the comparison against a baseline of healthy tissues, we integrated data from the Genotype-Tissue Expression (GTEx) project, allowing for a comparison of KIF18B expression in TCGA primary tumors against a wide array of normal tissues.
To determine the diagnostic utility of KIF18B expression for distinguishing between malignant and non-malignant tissues, we employed Receiver Operating Characteristic (ROC) analysis. For each cancer type, the pROC package in R was used to calculate the Area Under the Curve (AUC) and its 95% confidence interval. In our study, an AUC value above 0.7 was considered indicative of acceptable diagnostic accuracy, while values above 0.9 were interpreted as excellent diagnostic accuracy. The smoothed ROC curves were used to visually illustrate KIF18B’s diagnostic potential, with particular emphasis on cancer types where the AUC exceeded 0.9, signifying robust discriminatory power.
To comprehensively investigate the prognostic value of KIF18B, we assessed its association with Overall Survival (OS). For each cancer type and survival metric, patients were dichotomized into high- and low- KIF18B expression cohorts. The optimal expression threshold for this stratification was determined via the surv_cutpoint function within the survminer R package (version 3.5-5; CRAN, https://cran.r-project.org/). To ensure the analytical robustness and prevent bias arising from highly imbalanced groups, a minimum patient ratio of 0.3 between the high- and low-expression cohorts was strictly maintained. Kaplan-Meier curves were created to visually represent survival differences, with statistical significance between the survival curves of the two groups assessed using the log-rank test via the survfit function. All survival analyses were performed in R, leveraging the functionalities of the survival and survminer packages.
To characterize the immunological context of KIF18B, we drew upon the extensive data from “The Immune Landscape of Cancer” study, which provides immunogenomic profiles for over 10,000 TCGA tumors across 33 cancer types [16]. Our analysis proceeded in two parts. First, we explored the co-expression patterns between KIF18B and a panel of immune-related genes within each malignancy. Pearson correlation coefficients were computed, and the results were displayed as heatmaps using the ComplexHeatmap package (version 1.18.1; Bioconductor, https://bioconductor.org/packages/ComplexHeatmap/). In these visualizations, red and blue color gradients represent the strength of positive and negative correlations, respectively.
We explored the relationship between KIF18B expression and six recognized cancer immune subtypes. Patients were divided into high- and low-KIF18B expression groups based on the median expression value. We compared the distribution of these immune subtypes between the groups and used a chi-square test to evaluate the statistical significance of any associations. These dual analyses provide a comprehensive view of KIF18B’s relationship with the tumor immune environment, offering insights that could be pivotal for developing more personalized and effective immunotherapies [16].
To delineate the functional role of KIF18B, we first examined its association with 14 distinct cancer functional states cataloged in the CancerSEA database [17]. Gene set scores representing the activity of these states were standardized using the scale function, and their Pearson correlations with KIF18B expression were calculated.
We then explored the impact of KIF18B on the broader transcriptome.
Tumors were stratified into KIF18B-high (top 30% expression) and
KIF18B-low (bottom 30% expression) cohorts. Next, we conducted
differential expression analysis with the limma package to identify genes
significantly different between the two groups, ranking them by log2 fold change
(log2FC) (
Simultaneously, we utilized heatmaps to visualize correlations between KIF18B expression and selected functional proteins from the TCGA cancer database. Significant positive correlations are highlighted in red, significant negative correlations in blue, and non-significant correlations in white. The intensity of the colors is proportional to the absolute value of the correlation coefficient. Additionally, we examined correlations between KIF18B expression and key genomic features such as aneuploidy, homologous recombination defects, tumor ploidy, SNV neoantigens, silent mutation rate, and nonsilent mutation rate using the cor.test function [18]. These genomic correlations were summarized across cancer types in a radar chart created with the fmsb package (version 0.7.6; CRAN, https://cran.r-project.org/web/packages/fmsb/index.html).
We began our analysis by examining KIF18B expression differences in Lung Adenocarcinoma (LUAD). Using the Wilcoxon Rank Sum Test, we compared KIF18B levels in tumor tissues versus adjacent normal tissues within the TCGA-LUAD cohort. We also explored the relationship between KIF18B expression and tumor grade. To validate these expression patterns, we performed an external analysis on three independent datasets from the Gene Expression Omnibus (GEO): GSE19188 (Samples: 156, Platform: GPL570), GSE13213 (Samples: 117, Platform: GPL6480), and GSE72094 (Samples: 442, Platform: GPL15048).
To assess its prognostic value, we performed a survival analysis on LUAD data, dividing patients into high- and low-KIF18B expression groups. The Kaplan-Meier survival curves for these groups were compared using a log-rank test, implemented with the survfit function from the R ‘survival’ package (version 3.5-5; CRAN, https://cran.r-project.org/), to evaluate the statistical significance of survival differences.
To experimentally validate KIF18B expression at the mRNA level, RT-qPCR was performed on Lung Adenocarcinoma (LUAD) and adjacent non-tumorous tissues. Tissue samples were obtained from patients who underwent surgical resection at The Affiliated Hospital of Yangzhou University, Yangzhou University. This study was conducted in compliance with the Declaration of Helsinki and received ethical approval from the Institutional Review Board of The Affiliated Hospital of Yangzhou University (Approval Number: 2024-YKL07-SW007). Informed consent was obtained from all participating patients. Total RNA was isolated from tissue samples using a standard RNA extraction kit (catalog no. R2050, Zymo Research, Irvine, CA, USA), followed by reverse transcription into cDNA using a synthesis kit (catalog no. K1622, Thermo Scientific, China). The quantitative PCR amplification was then carried out using specific primers for KIF18B (Forward: 5′-GGTGTGGGTACTGCTGTCTG-3′, Reverse: 5′-ACTGTGGTGACACCTTTCGT-3′) and the internal control, GAPDH. This study was conducted in compliance with the Declaration of Helsinki and received ethical approval from the Institutional Review Board of The Affiliated Hospital of Yangzhou University (Approval Number: 2024-YKL07-SW007).
For protein expression analysis, we conducted Western blotting on protein lysates from LUAD samples. Tissue samples were sourced from The Affiliated Hospital of Yangzhou University, Yangzhou University, with informed consent obtained from all patients. Protein concentrations were measured with a BCA protein assay kit (catalog no. PC0020, Solarbio, Beijing, China). Equal amounts of protein were mixed with loading buffer, denatured, and separated on 15% SDS-PAGE gels. Proteins were then transferred to 0.22-µm polyvinylidene fluoride (PVDF) membranes. After blocking with 5% bovine serum albumin (BSA), membranes were incubated overnight at 4 °C with primary antibodies against KIF18B (1:200, catalog no. ab121798, Abcam, Cambridge, UK) and GAPDH (1:5000, catalog no. 10494-1-AP, Proteintech, Rosemont, IL, USA). The membranes were then incubated with corresponding fluorescent secondary antibodies. Protein bands were visualized using the Odyssey infrared imaging system (Model 9120; LI-COR Biosciences, Lincoln, NE, USA), and their densities were quantified for analysis.
Human lung adenocarcinoma cell lines (A549, HCC827, H1975) and a human bronchial epithelial cell line (BEAS-2B, used as a control) were obtained from the Cell Bank of the Chinese Academy of Sciences (Shanghai, China). All media were supplemented with 10% Fetal Bovine Serum (FBS; catalog no. SH30070.03, HyClone, Logan, UT, USA) and 1% penicillin/streptomycin (catalog no. 15140122, Invitrogen, Carlsbad, CA, USA). Cells were maintained in a humidified incubator at 37 °C with 5% CO2. Mycoplasma contamination was routinely monitored using a detection kit (LT07-418, Lonza, Basel, Switzerland) to ensure cell culture purity. All cell lines were validated by short tandem repeat (STR) profiling and tested negative for mycoplasma.
Based on our initial Western blot screening, which showed the highest endogenous KIF18B protein expression in the A549 cell line among the tested cancer cells, A549 was selected for subsequent gene knockdown experiments. Additionally, knockout efficiency was also validated in the H1975 cell line. Three distinct small interfering RNAs targeting KIF18B (si-KIF18B#1, si-KIF18B#2, si-KIF18B#3) and a negative control siRNA (si-NC) were synthesized by Invitrogen (catalog no.1299003, Carlsbad, CA, USA). For transient transfection, A549 and H1975 cells were seeded into 6-well plates and transfected with siRNAs using Lipofectamine 3000 Reagent (catalog no. L3000008, Invitrogen, Carlsbad, CA, USA) following the manufacturer’s instructions. Cells were collected for further analysis 48 hours after transfection.
To assess the impact of KIF18B knockdown on long-term cell growth and survival, we conducted a colony formation assay. A549 cells transfected with si-KIF18B or si-NC were seeded into 6-well plates. After incubation, colonies were washed with PBS, fixed with 4% paraformaldehyde for 30 minutes, and stained with 0.1% crystal violet for 30 minutes. After washing and air-drying, the plates were photographed. Each experiment was conducted in triplicate.
The wound healing assay was used to evaluate the migratory capacity of A549 cells. Transfected cells were grown in 6-well plates until reaching 90–100% confluence. A sterile 200 µL pipette tip was used to make a straight scratch in the cell monolayer. Images of the scratch were taken at 0 and 36 hours using an inverted microscope (model no. CKX53, Olympus, Tokyo, Japan). The rate of wound closure was quantified by measuring the change in the wound area using ImageJ software (version 1.53, National Institutes of Health, Bethesda, MD, USA). The experiment was performed in triplicate.
Invasive and migratory abilities of A549 cells were tested using 24-well Transwell chambers with 8.0 µm pore size membranes (Corning, USA). In brief, cells were suspended in 200 µL of serum-free medium and placed in the upper chamber, while the lower chamber contained 500 µL of complete medium with 10% FBS as a chemoattractant. After 24 hours of incubation, non-invading/migrating cells on the upper surface of the membrane were removed with a cotton swab. Cells on the lower surface were fixed with 4% paraformaldehyde and stained with 0.1% crystal violet. The stained cells were imaged and counted in five randomly selected fields. Each assay was repeated three times.
Statistical analyses were conducted using R software (version 4.0.2, R
Foundation for Statistical Computing, Vienna, Austria), with a p-value
A systematic investigation of the TCGA and GTEx databases revealed a consistent
pattern of KIF18B overexpression in most examined cancers when
contrasted with healthy tissues (Fig. 1A,B; p
Fig. 1.
Pan-cancer analysis reveals widespread overexpression of
Kinesin Family Member 18B (KIF18B). (A) Differential
expression of KIF18B between tumor tissues from The Cancer Genome Atlas
(TCGA) and their corresponding adjacent normal tissues. (B) Differential
expression of KIF18B in tumor samples (TCGA) compared to normal tissues
from the Genotype-Tissue Expression (GTEx) database. (C) Paired analysis
showing KIF18B transcript levels in tumor versus adjacent normal tissues across
various TCGA cancer types. *p
To assess the diagnostic value of KIF18B, we performed Receiver Operating Characteristic (ROC) analysis. The results confirmed that KIF18B expression has a strong capability to distinguish tumor from normal tissues across numerous cancer types. The AUC values were consistently high, reaching a peak of 0.976 in LUAD, which signifies excellent diagnostic accuracy. The smoothed ROC curves visually affirmed the robust discriminatory power of KIF18B, especially in several key malignancies (Fig. 2).
Fig. 2.
Diagnostic value of KIF18B expression in distinguishing tumor from normal tissues. Receiver Operating Characteristic (ROC) curve analysis assessing the diagnostic efficacy of KIF18B expression. The curves illustrate the ability of KIF18B to differentiate tumor from normal tissues across multiple cancer types. BLCA, Bladder Urothelial Carcinoma; BRCA, Breast Invasive Carcinoma; DLBC, Lymphoid Neoplasm Diffuse Large B-cell Lymphoma; ESCA, Esophageal Carcinoma; GBM, Glioblastoma Multiforme; HNSC, Head and Neck Squamous Cell Carcinoma; KICH, Kidney Chromophobe; KIRC, Kidney Renal Clear Cell Carcinoma; KIRP, Kidney Renal Papillary Cell Carcinoma; LAML, Acute Myeloid Leukemia; LGG, Brain Lower Grade Glioma; LIHC, Liver Hepatocellular Carcinoma; LUAD, Lung Adenocarcinoma; LUSC, Lung Squamous Cell Carcinoma; OV, Ovarian Serous Cystadenocarcinoma; PAAD, Pancreatic Adenocarcinoma; PCPG, Pheochromocytoma and Paraganglioma; PRAD, Prostate Adenocarcinoma; READ, Rectum Adenocarcinoma; STAD, Stomach Adenocarcinoma; TGCT, Testicular Germ Cell Tumors; THCA, Thyroid Carcinoma; UCEC, Uterine Corpus Endometrial Carcinoma; UCS, Uterine Carcinosarcoma.
Our investigation into the prognostic significance of KIF18B revealed a
complex, context-dependent role. In a substantial number of malignancies,
including LUAD, liver cancer (LIHC) and kidney clear cell carcinoma (KIRC),
KIF18B acted as a significant risk factor. Patients within the
high-KIF18B expression cohort demonstrated a markedly poorer Overall
Survival (OS) compared to their low-expression counterparts
(log-rank p
Fig. 3.
Dual prognostic role of KIF18B across different cancer
types. Kaplan-Meier survival curves illustrating the association
between KIF18B expression and Overall Survival (OS) in cancer patients.
High level KIF18B expression is correlated with poor prognosis in
malignancies such as LUAD, KIRC, and LIHC, while it is associated with a
favorable prognosis in others, including STAD (log-rank p
We next sought to characterize the immune phenotype associated with
KIF18B expression. A comprehensive co-expression analysis revealed that
KIF18B is tightly linked to a pro-inflammatory gene signature. The
heatmap illustrates this trend, where KIF18B expression strongly
co-varies with genes central to T-cell activation and immune suppression across a
majority of cancers (Fig. 4A). In parallel, when tumors were stratified into
high- and low-KIF18B cohorts, we found a profound and statistically
significant divergence in their immune subtype composition (chi-square
test, p
Fig. 4.
Association of KIF18B expression with the tumor immune
microenvironment and cancer-related pathways. (A) Heatmap displaying the
co-expression patterns of KIF18B and a panel of pro-inflammatory and
immune-suppressive genes across various cancers. (B) Distribution of immune
subtypes (C1–C6) in high- and low-KIF18B expression groups, showing a
significant divergence (chi-square test, p
To elucidate the functional consequences of elevated KIF18B, we
analyzed differential pathway activity using proteomic data. This analysis
revealed that KIF18B-high tumors were characterized by a significant
upregulation of pathways central to cancer progression. Specifically, we observed
a hyperactive state in pathways governing Epithelial-Mesenchymal Transition
(EMT), Cell Cycle, and DNA Damage Response (p
The expression of KIF18B was found to be strongly correlated with the composition of the tumor immune microenvironment. As illustrated in the heatmap, KIF18B showed a predominantly positive association with the abundance of various immune cell populations across a wide spectrum of cancers (Fig. 4D). This was particularly prominent for immunosuppressive cells, such as regulatory T cells (Tregs), in cancers like LUAD. This suggests that KIF18B may contribute to an immune-suppressive milieu, potentially facilitating tumor immune escape.
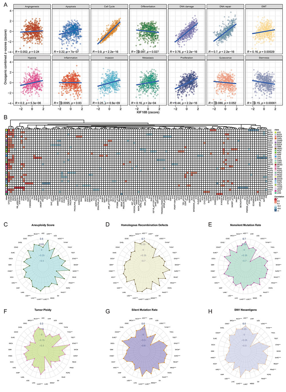
To delineate the functional signature of KIF18B, we correlated its expression with the activity scores of 14 distinct cancer functional states. Our analysis uncovered a strong and consistent positive association between KIF18B levels and states related to EMT, Cell Cycle, and DNA Damage across multiple cancer types (Fig. 5A). This alignment suggests that KIF18B expression is intrinsically linked to the core cellular machinery that promotes tumor growth and progression, establishing it as a marker for a highly active and malignant phenotype. Fig. 5B indicates that in LUAD, KIF18B shows a strong positive correlation with CYCLINB1, FOXM1, and MSH6.
Fig. 5.
Functional characterization and association of KIF18B with genomic instability. (A) Correlation analysis of KIF18B expression with the activity scores of 14 distinct cancer functional states, highlighting a strong positive association with Epithelial-Mesenchymal Transition (EMT), Cell Cycle, and DNA Damage. (B) Scatter plots showing the positive correlation of KIF18B with CYCLINB1, FOXM1, and MSH6 in LUAD. (C–H) Radar chart visualizing the positive correlation between KIF18B expression and key genomic instability metrics, including Aneuploidy Score, Tumor Ploidy, and Nonsilent Mutation Rate, across pan-cancer.
To investigate a potential link between KIF18B and genomic instability, we correlated its expression with several key genomic features. The resulting radar chart visualization shows a consistent positive association between high KIF18B expression and metrics of genomic disarray, including Aneuploidy Score, Tumor Ploidy, and Nonsilent Mutation Rate across pan-cancer (Fig. 5C–H). This pattern strongly suggests that KIF18B expression is a prominent feature of tumors characterized by a fundamentally unstable genome.
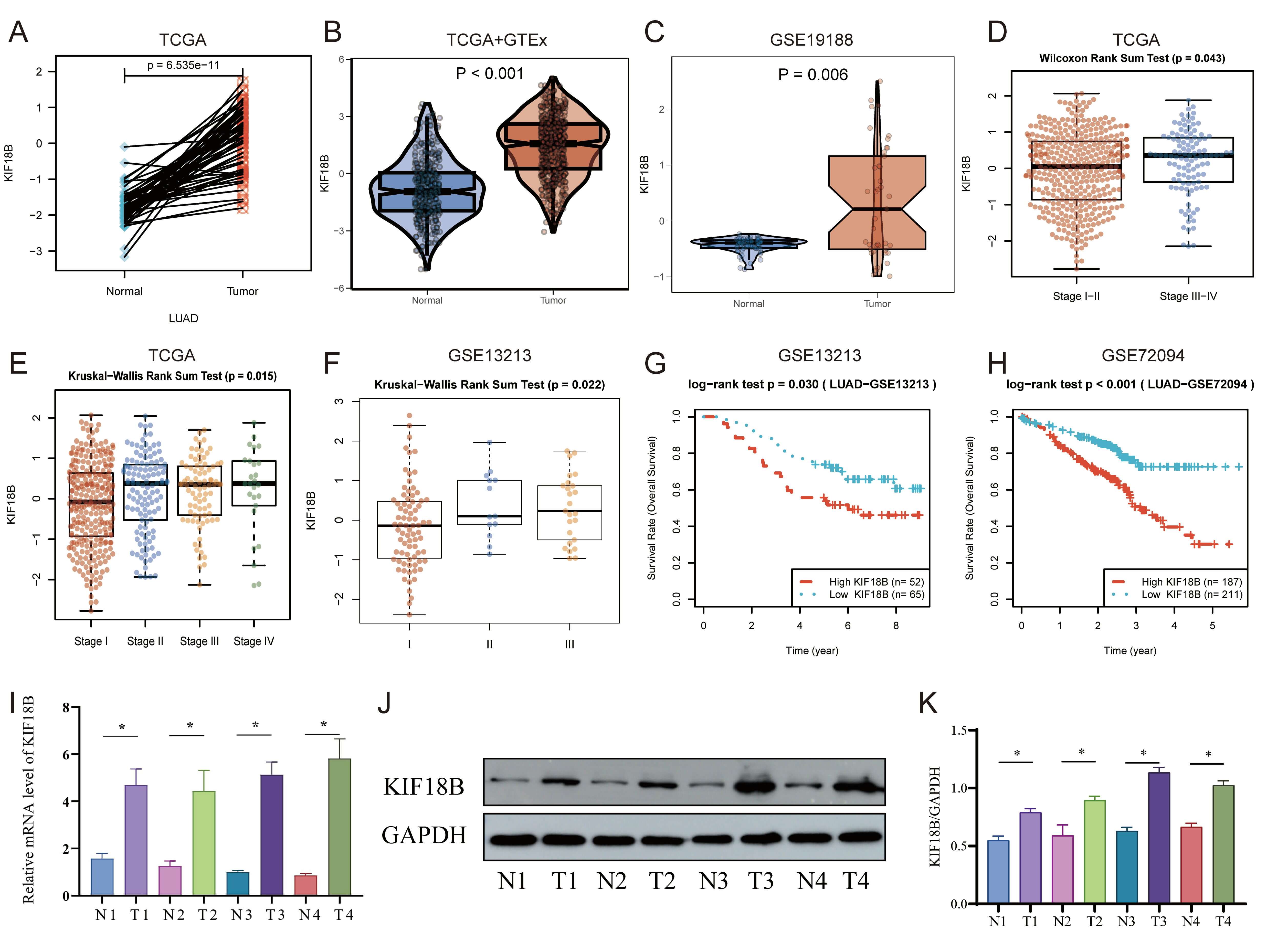
Within the TCGA-LUAD cohort, KIF18B expression was significantly
upregulated in tumor samples compared to adjacent normal tissues (p
Fig. 6.
Validation of KIF18B overexpression and its prognostic
significance in lung adenocarcinoma (LUAD). (A,B) KIF18B expression is
significantly upregulated in LUAD in the TCGA cohort (p
To experimentally validate the differential expression of KIF18B at both the mRNA and protein levels, we collected four pairs of LUAD and adjacent non-tumorous tissues. RT-qPCR analysis revealed that KIF18B mRNA levels were markedly upregulated in tumor relative to matched normal counterparts (Fig. 6I). Consistent with these transcriptomic findings, Western blot results demonstrated that KIF18B protein levels were also significantly elevated in the LUAD samples compared to the adjacent tissues (Fig. 6J,K). Taken together, these results provide direct experimental evidence confirming that KIF18B is overexpressed in LUAD.
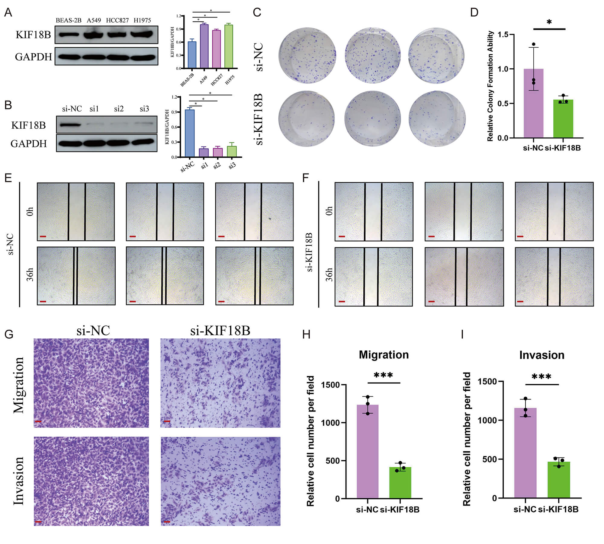
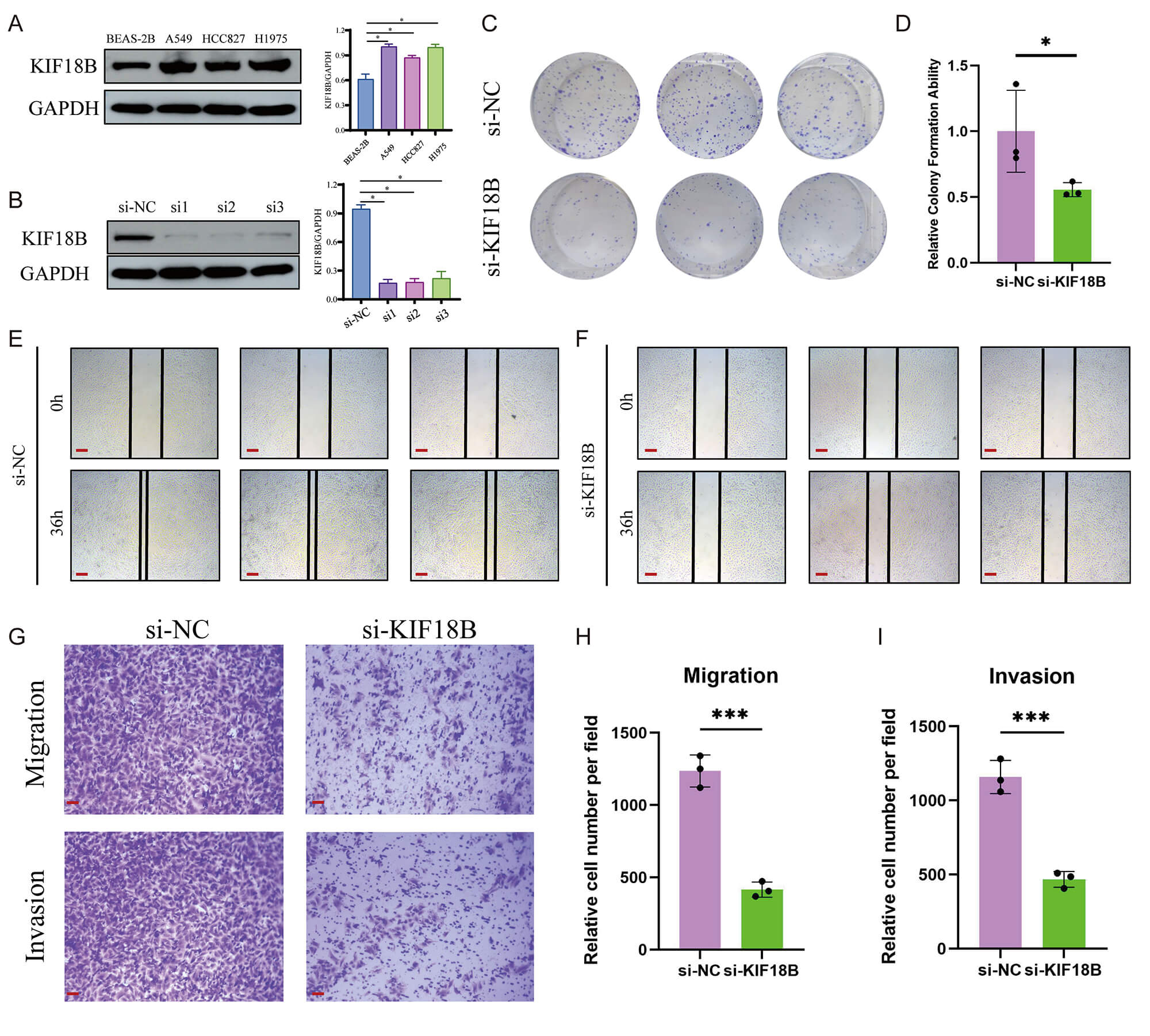
To establish a suitable in vitro model for functional studies, we first assessed the endogenous protein expression levels of KIF18B across a panel of human LUAD cell lines (A549, HCC827, H1975) and a normal human bronchial epithelial cell line (BEAS-2B). Western blot analysis revealed that KIF18B expression was notably upregulated in all cancer cell lines compared to the normal BEAS-2B cells. Among the tested cancer cell lines, A549 exhibited the highest abundance of endogenous KIF18B protein (Fig. 7A). Consequently, the A549 cell line was selected for all subsequent siRNA-mediated knockdown experiments.
Fig. 7.
Silencing of KIF18B impedes malignant phenotypes in LUAD cells
in vitro. (A) Western blot analysis of endogenous KIF18B protein levels
in human LUAD cell lines (A549, HCC827, H1975) and BEAS-2B. (B) Western blot
confirming the effective knockdown of KIF18B in A549 cells by three different
siRNAs. (C,D) Colony formation assay showing that KIF18B silencing reduces the
proliferative capacity of A549 cells. (E,F) Wound healing assay demonstrating
impaired migratory ability of A549 cells upon KIF18B knockdown. (G–I) Transwell
assays showing a significant reduction in both migration and invasion
capabilities of cells after KIF18B silencing. Representative images and
quantification are shown. *p
Then, we employed small interfering RNAs (siRNAs) to specifically silence its
expression in A549 cells. Three distinct siRNAs targeting KIF18B
(si-KIF18B#1, #2, and #3) and a negative control (si-NC) were transfected into
the cells. WB analysis demonstrated that all three si-KIF18B constructs
significantly reduced KIF18B expression levels compared to the si-NC group.
Notably, si-KIF18B#1 and si-KIF18B#2 exhibited the most potent silencing
effects (p
Following the successful knockdown of KIF18B in A549 cells, we investigated its
impact on key malignant characteristics. The colony formation assay revealed that
KIF18B depletion led to a significant reduction in both the number and size of
cell colonies, indicating that KIF18B is required for long-term proliferative
capacity (p
Lung cancer remains the leading cause of cancer-related mortality worldwide, with lung adenocarcinoma (LUAD) being its most prevalent and insidious subtype [19, 20, 21]. Despite significant progress in targeted therapy and immunotherapy, the 5-year survival rate for LUAD patients remains disappointingly low, primarily due to acquired drug resistance and frequent tumor recurrence [22, 23, 24]. This grim clinical reality underscores an urgent and persistent need to identify novel molecular drivers that can serve as both reliable prognostic biomarkers and effective therapeutic targets to improve patient outcomes [25].
KIF18B is frequently over‑expressed in a wide spectrum of
malignancies—including cervical, breast, hepatocellular, and melanoma—where
it drives tumor cell proliferation, migration, invasion and metastasis [26, 27, 28, 29].
Mechanistically, KIF18B activates several oncogenic signaling cascades:
it promotes Wnt/
In this study, we identified Kinesin Family Member 18B (KIF18B), a motor protein classically known for its role in mitotic regulation, as a critical oncogene in human malignancies. Through a comprehensive approach integrating pan-cancer bioinformatic analysis with targeted experimental validation in LUAD, our findings robustly position KIF18B as a key player in tumor progression. Our pan-cancer analysis revealed a striking pattern of KIF18B overexpression across a wide spectrum of cancers, which strongly suggests its fundamental role in tumorigenesis. The exceptional diagnostic accuracy of KIF18B, particularly in LUAD (AUC = 0.976), highlights its potential as a powerful clinical biomarker for distinguishing malignant from healthy tissue.
Our study provides compelling mechanistic insights into how KIF18B drives malignancy. The classical function of KIF18B is to ensure chromosomal stability during mitosis. Our bioinformatic data suggest that its overexpression disrupts this delicate balance, as evidenced by the strong positive correlation between KIF18B expression and key hallmarks of genomic instability, including aneuploidy, tumor ploidy, and mutation rates. Furthermore, high KIF18B expression was strongly associated with the activation of pathways central to cancer progression, such as the cell cycle, DNA damage response, and epithelial-mesenchymal transition (EMT). The observed co-expression with master regulators like CYCLINB1 and FOXM1 further implicates KIF18B as a core component of the cellular machinery that fuels relentless proliferation and invasion.
Crucially, our study did not rely solely on computational predictions. We proceeded to perform rigorous experimental validation, which serves as the cornerstone of our conclusions. We first confirmed the significant upregulation of KIF18B at both the mRNA and protein levels in clinical LUAD tissues and cell lines. Subsequently, by silencing KIF18B in A549 and H1975 cells, we directly demonstrated its functional necessity for maintaining malignant traits. The observed reduction in colony-forming ability and the stark impairment of migratory and invasive capacities upon KIF18B knockdown provide direct, tangible evidence of its oncogenic role. These in vitro results powerfully corroborate the functions predicted by our bioinformatic analyses, solidifying KIF18B’s status as a driver of LUAD progression.
Despite the comprehensive scope of this research, several limitations must be acknowledged. First, the bioinformatic analyses, while powerful, are inherently correlational and do not definitively establish causality. Second, our experimental validation was primarily conducted in two LUAD cell lines (A549 and H1975), and further studies across a broader panel of cell lines with diverse genetic backgrounds are needed to ensure the generalizability of our findings. Third, while we have identified the phenotypic outcomes of KIF18B knockdown, the precise downstream molecular pathways require more in-depth investigation. Finally, this study lacks in vivo data. Future research using xenograft or genetically engineered mouse models will be essential to validate the role of KIF18B in tumor growth and metastasis within a complex physiological system.
In conclusion, our integrated study systematically characterizes KIF18B as a widely expressed pan-cancer oncogene with significant prognostic and diagnostic value. We provide strong experimental evidence that KIF18B is indispensable for the proliferation, migration, and invasion of LUAD cells. These findings collectively establish KIF18B not only as a promising biomarker for predicting patient outcomes but also as a compelling therapeutic target. However, while our results highlight the potential of KIF18B as a therapeutic target, further research, including pharmacologic inhibition studies and in vivo validation, is necessary to substantiate these claims.
The public datasets analyzed in this study were sourced from their respective databases. The TCGA-LUAD cohort data were retrieved from The Cancer Genome Atlas (TCGA, https://xena.ucsc.edu/), while the GEO cohort data were acquired from the Gene Expression Omnibus (GEO, https://www.ncbi.nlm.nih.gov/gds/?term=). The datasets used and analyzed during the current study are available from the corresponding author on reasonable request.
Conceptualization, XTX; Data curation, JLH and XRS; Methodology, WWX and YWZ; Software, WWX; Investigation, YWZ, WWX and FJ; Resources, XRS; Visualization, XRS and FJ; Writing – original draft, JLH; Writing – review & editing, XTX. Supervision, JLH; Project administration, XTX; Funding acquisition, XTX. All authors contributed to editorial changes in the manuscript. All authors read and approved the final manuscript. All authors have participated sufficiently in the work and agreed to be accountable for all aspects of the work.
This study was conducted in compliance with the Declaration of Helsinki and received ethical approval from the Institutional Review Board of The Affiliated Hospital of Yangzhou University (Approval Number: 2024-YKL07-SW007). Informed consent was obtained from all participating.
We would like to express our gratitude to all those who helped us during the writing of this manuscript. Thanks to all the peer reviewers for their opinions and suggestions.
This study was supported by 2024 Yangzhou Basic Research Program (Joint Special Projects) - Health and Wellness Category (No. 2024-03-15).
The authors declare no conflict of interest.
Supplementary material associated with this article can be found, in the online version, at https://doi.org/10.31083/FBL47910.
References
Publisher’s Note: IMR Press stays neutral with regard to jurisdictional claims in published maps and institutional affiliations.







