1 Department of Cardiology, The Fifth Affiliated Hospital of Wenzhou Medical University, Lishui Central Hospital, 323000 Lishui, Zhejiang, China
†These authors contributed equally.
Abstract
Vascular smooth muscle cells(VSMCs) phenotypic switching under hyperglycemic conditions accelerates atherosclerotic progression. Notch receptor 3(NOTCH3), a critical stabilizer of VSMC homeostasis implicated in cerebral autosomal dominant arteriopathy with subcortical infarcts and leukoencephalopathy (CADASIL) pathogenesis, ensures vascular integrity; however, its interplay with RAN Binding Protein 1(RANBP1) during pathological hyperglycemia remains uncharacterized. We hypothesize that hyperglycemia-induced autophagic dysregulation is mechanistically governed by theNotch receptor 3 (NOTCH3)/RANBP1 axis, proliferative capacity, and apoptotic signaling in high glucose (HG)-stimulated VSMCs. The aim of this study was to elucidate the regulatory mechanisms of autophagy in VSMCs under HG conditions, with a focus on the NOTCH3/RANBP1 axis and its implications for vascular health.
Bioinformatics analysis was performed on NOTCH3 sequencing data, including weighted gene co-expression network analysis (WGCNA), screening of differentially expressed genes (DEGs), and construction of a protein-protein interaction (PPI) network, to identify the key gene, RANBP1. In vitro experiments, including cell counting kit-8 (CCK-8) assays, quantitative real-time polymerase chain reaction (qRT-PCR), Western blotting (WB), and flow cytometry, were conducted to examine the effects of NOTCH3 knockdown combined with RANBP1 overexpression on glucose-induced autophagy marker expression and cell viability in VSMCs.
NOTCH3 knockdown suppressed VSMC proliferation and induced apoptosis, and the cell cycle was stopped at the S phase. Analysis of VSMC sequencing data revealed 38 overlapping genes between the turquoise module and DEGs, 11 (HPF1, RANBP1, CRNKL1, LGALS3, RDX, ECM1, CXCL5, PA2G4, CENPS, ZNF830, and HIST1H4L) of which were significantly underexpressed in VSMC samples with si-NOTCH3. In a dose-dependent manner, HG therapy altered the expression of autophagy-related markers, upregulated NOTCH3, and downregulated phosphorylated mammalian target of rapamycin (p-mTOR). Downregulation of NOTCH3 aggravated the effects of HG on cell viability and autophagy, whereas overexpression of RANBP1 reversed these effects, suggesting an offsetting effect on HG-induced autophagy.
On the basis of sequencing technology, bioinformatics analysis and cell experiments, we conclude that the RANBP1/NOTCH3 axis is essential for the control of autophagy and survival of VSMCs under hyperglycemic stress and could provide new insight for the clinical treatment of VSMC-related diseases.
Keywords
- RANBP1
- NOTCH3
- vascular smooth muscle cells
- high glucose
- autophagy
Vascular smooth muscle cells (VSMCs) are central to the pathogenesis of a myriad of cardiovascular and cerebrovascular disorders, underpinned by their crucial roles in modulating vascular tone and facilitating vascular remodeling [1, 2]. These processes are foundational to the pathophysiology of conditions such as atherosclerosis, hypertension, and stroke [3, 4]. VSMCs maintain vascular homeostasis through complex processes, including contraction, migration, proliferation, and secretion of extracellular matrix components [3]. Dysregulation of these cellular functions often leads to the evolution and progression of vascular pathologies. Understanding the molecular mechanisms underlying VSMC behavior holds immense clinical importance, as it provides insights into disease etiology and offers potential therapeutic targets for intervention.
The Notch gene family is widely expressed in animal cells and plays important regulatory roles in the growth, development and apoptosis of various tissues and organs [5, 6]. Notch receptor 3 (Notch3) is expressed mainly in human arterial vascular smooth muscle cells. The autoregulatory function of the brain in Notch3 knockout mice is impaired. A Related study has shown that Notch3 mutation can lead to autosomal dominant subcortical infarcts and leukoencephalopathy (CADASIL) [7]. Morrow et al. [8] proposed that the Notch3 signaling pathway is a new important regulator of phenotypic transition in VSMCs. Notch3 plays a special role in the signal transduction mechanism in vascular smooth muscle cells . Notch3 can participate in the expression of mature VSMCs, and its signaling system is involved in angiogenesis and vascular remodeling as well as the differentiation and phenotypic regulation of VSMCs [9, 10]; thus, it plays an important role in maintaining the phenotypic stability of VSMCs [6, 11]. Understanding the complexity of NOTCH signaling can provide insights into cardiovascular and cerebrovascular disease processes and potential therapeutic targets for medical intervention.
VSMCs play a pivotal role in the pathogenesis of cardiovascular diseases, and their behavior is significantly influenced by the glucose environment. Under high glucose (HG) conditions, VSMCs undergo profound changes, including the activation of autophagy, a cellular process crucial for maintaining homeostasis by degrading and recycling damaged components [12, 13]. The regulation of autophagy in VSMCs by HG is complex and involves the interplay of various signaling pathways, such as the mTOR pathway, which is known to be suppressed by HG, thereby inhibiting autophagy in VSMCs [14]. RAN binding protein 1 (RANBP1) is integral to the regulation of the cell cycle, particularly in the control of mitotic spindle assembly and chromosome segregation [15]. The protein’s function in nucleocytoplasmic transport is highlighted by its ability to bind to Ran GTPase, facilitating the exchange of GDP for GTP and thereby influencing the nuclear import and export of various proteins [16]. This role is particularly important during cell division, where the precise control of protein localization is paramount for accurate segregation of genetic material. Additionally, the NOTCH signaling pathway, particularly NOTCH3, has been implicated in the regulation of VSMC phenotype and function [17], and its interaction with RANBP1 under HG-induced stress is of particular interest because of its potential roles in nuclear transport and cell cycle control [18, 19]. Our study aimed to elucidate the regulatory mechanisms of autophagy in VSMCs under HG conditions with a focus on the NOTCH3/RANBP1 axis and its implications for vascular health.
Given the established role of VSMCs in cardiovascular pathophysiology and the key involvement of the NOTCH signaling pathway in vascular biology, this study aimed to gain a deeper understanding of the molecular interactions that control these processes. NOTCH3 is a receptor in the NOTCH signaling pathway and is involved in vascular homeostasis and pathology. However, the impact of its interaction with RANBP1, a gene involved in nuclear transport and cell cycle control, under stressful conditions such as hyperglycemia, remains poorly understood. We hypothesized that glucose-induced autophagy is directly mediated by the RANBP1-NOTCH3 interaction, which remains poorly understood under stressful conditions such as hyperglycemia. Therefore, analyzing the regulatory effects of NOTCH3 and RANBP1 on autophagy pathways, proliferation, and apoptosis in VSMCs under HG-induced stress will provide a more comprehensive understanding of cellular responses under pathological glucose conditions.
We tested the sequencing data quality of 9 groups of VSMC data provided by
sequencing institutions, including 3 groups of si-NOTCH3-1, 3 groups of
si-NOTCH3-2, and 3 groups of normal controls (NCs), in which
NOTCH3 was knocked down by different small interfering RNAs (siRNAs).
Next, weighted gene coexpression network analysis (WGCNA) was carried out on all
genes in these samples via the “WGCNA” package (version 1.61) of R software
(Peter Langfelder and Steve Horvath, Los Angeles, CA, USA). The optimal soft
threshold power was determined to be 8, which meets the criteria for scale-free
networks (scale-free R2
Through the “limma” package of R software (version 3.6.1, R Foundation
for Statistical Computing, Melbourne, Victoria, Australia), we screened
upregulated and downregulated differentially expressed genes (DEGs) from 9 sequencing samples, with fold changes
(FCs)
To elucidate potential protein-protein interactions within the overlapping
genes, we conducted PPI network analysis via the Search Tool for the Retrieval of
Interacting Genes (STRING, https://string-db.org/) database. The resulting PPI
network was visualized using the open-source network visualization software
platform Cytoscape (https://cytoscape.org/). This visualization allowed for a
detailed examination of the interactions among proteins. Statistical significance
was assessed for the obtained results, with the significance threshold set at
p
We evaluated the clinical diagnostic significance of these key genes individually by analyzing ROC curves via the “timeROC” tool package in R (http://cran.r-project.org/web/packages/timeROC). At each threshold, we evaluated the sensitivity and 1-specificity, i.e., the true-positive rate and false-positive rate, to construct a ROC curve. Next, the 95% confidence interval (95% CI) and area under the curve (AUC) were calculated, with a higher AUC suggesting a gene with greater clinical diagnostic significance. Finally, the expression levels of key genes in the NC group and the si-NOTCH3 group were compared and visualized via the “ggplot2” package (version 3.6.3) of R software.
VSMCs, PASMCs, HASMCs and HUASMCs were purchased from Ningbo Mingzhou Biotech Co., Ltd. (Ningbo, Zhejiang, China), and incubated in DMEM (Gibco, Shanghai, China) supplemented with 10% FBS (Gibco, Shanghai, China) at 37 °C with 5% CO2. All cells were tested negative for mycoplasma and carried out by Short Tandem Repeat (STR) analysis.
As directed by the manufacturer, the Cell Counting Kit-8 assay (Beyotime Biotechnology, Shanghai, China) was used to assess the viability and proliferation of cells. Transfected cells were seeded on 96-well plates with 10 µL of CCK-8 solution added to the wells at 0 h, 24 h, 48 h, 72 h, 96 h, and 120 h, after which the cells were incubated for 2 hours. The absorbance value (optical density; OD) was detected at 450 nm on a microplate reader (BioTek microplate reader) (BioTek Instruments, Inc.Winooski, VT, USA).
The cells were cultured in DMEM (Gibco, Shanghai, China) supplemented with 10% FBS for an additional 48 hours after transfection with a nontargeting control (NC) or siRNA. After the cells were trypsinized, apoptosis was detected via an Annexin V-FITC Apoptosis Detection Kit (BD Biosciences, San Jose, CA, USA). Then, the cells were treated with Annexin V-propidium iodide (PI) at room temperature in the dark after being pelleted, washed with cold PBS, and suspended in cold PBS. The cells were stored on ice in the dark and then subjected to flow cytometric analysis using a FACSCalibur system (BD Biosciences). Cell Quest software (BD Biosciences) was used to evaluate the data.
Cells transfected with NC or siRNA were extracted after 48 hours, fixed with 70% ethanol overnight at –20 °C, and stained with PI (Sigma-Aldrich, Shanghai, China) while incubated with ribonuclease A (Takara Biotechnology, Dalian, China) for 30 minutes at room temperature. The cell cycle distribution was investigated via flow cytometry using a FACSCalibur system (BD Biosciences).
After reaching 50–60% confluence, HASMCs and HUASMCs were cultured in DMEM
containing various doses of glucose (5.5, 10.5, 15.5, and 25.5 mM;
Thermo Fisher Scientific, Waltham, MA, USA). Subsequently, HASMCs and HUASMCs
were cultured with 25.5 mM glucose for 0, 3, 6, 12, and 24 h. For transient
transfection, HASMCs and HUASMCs were seeded in 24-well plates at a density of 2
We utilized TRIZOL (Shanghai, China) for total RNA extraction and a reverse transcription kit from Vazyme (Nanjing, China) for cDNA synthesis. ABI 7900HT (SYBR Green Mix, Applied Biosystems Inc., Waltham, MA, USA) was used for quantitative PCR using system from Thermo Scientific. Relative expression was determined via the 2-ΔΔCt method and standardized to that of glyceraldehyde-3-phosphate dehydrogenase (GAPDH) as an internal control. All primers were synthesized by Invitrogen (Shanghai, China). The set of primer sequences is shown in Table 1.
| Target | Direction | Sequence ( 5′–3′) |
| Notch Receptor 3 (NOTCH3) | Forward | CCTGCCTGCCTCTATGACAAC |
| NOTCH3 | Reverse | ACACTCCTCGGTGTTACAGCC |
| LC3B | Forward | TGCCGTCCGAGAAAACCTTCAAAC |
| LC3B | Reverse | CGGGATTTTGGTAGGATGCTGCTC |
| p62 | Forward | CTGGGAGATGGGCACACC |
| p62 | Reverse | TGGGATCTTCCGATGGACCA |
| Beclin1 | Forward | TCCATTACTTGCCACAGCC |
| Beclin1 | Reverse | GCCATCAGATGCCTCCC |
| RAN binding protein 1 (RANBP1) | Forward | GCCGCCAAGAGGACAGTC |
| RANBP1 | Reverse | CATGAGAAGGCGGATGGT |
| GAPDH | Forward | GATGACATCAAGAAGGTGGTGAAG |
| GAPDH | Reverse | ACCCTGTTGCTGTAGCCATATTC |
qRT-PCR, quantitative real-time polymerase chain reaction; GAPDH; glyceraldehyde-3-phosphate dehydrogenase.
We conducted WB experiments according to previous methods [20]. The primary antibodies used includedanti-NOTCH3 (1:1000, ab300527, Abcam, Cambridge, UK), anti-mTOR (1:1000, ab32028, Abcam, Cambridge, UK), anti-p-mTOR (1:1000, ab109268, Abcam, Cambridge, UK), anti-LC3B (1:2000, ab192890, Abcam, Cambridge, UK), anti-p62 (1:1000, ab207305, Abcam, Cambridge, UK), anti-Beclin-1 (1:1000, ab302669, Abcam, Cambridge, UK), anti-RANBP1 (1:1000, ab133550, Abcam, Cambridge, UK), anti-PI3K (1:2000, ab180967, Abcam, Cambridge, UK), anti-p-PI3K (1:1000, ab138364, Abcam, Cambridge, UK), anti-AKT (1:2000, ab8805, Abcam, Cambridge, UK) and anti-p-AKT (1:1000, ab38449, Abcam, Cambridge, UK).
The R software suite was utilized for conducting the statistical analysis. The
mean
With respect to the data provided by the sequencing company, the WGCNA algorithm
was used to create a gene coexpression network, with the optimal soft threshold
set at
Fig. 1.
WGCNA identified key modules in the VSMC sequencing data. (A) The upper figure shows the determination of the optimal soft threshold in the gene coexpression network, and the lower figure shows the mean connectivity for different soft thresholds. (B) Cluster dendrogram of nine selected samples. The dendrogram (top) illustrates the clustering of samples, and the heatmap (bottom) shows the trait distribution, where color intensity represents trait values. (C) Gene dendrogram obtained on the basis of the clustering dissimilarity of topological overlap, with different color bands corresponding to different module colors. (D) Eigengene adjacency heatmap; the redder the color is, the stronger the correlation. (E) Heatmap of the correlations between gene modules and NOTCH3 knockdown samples. The numbers in the modules represent the correlation coefficients and p values. (F) Bar plot of the number of genes in each WGCNA module identified. WGCNA, weighted gene coexpression network analysis; VSMC, vascular smooth muscle cell; NOTCH3, Notch receptor 3.
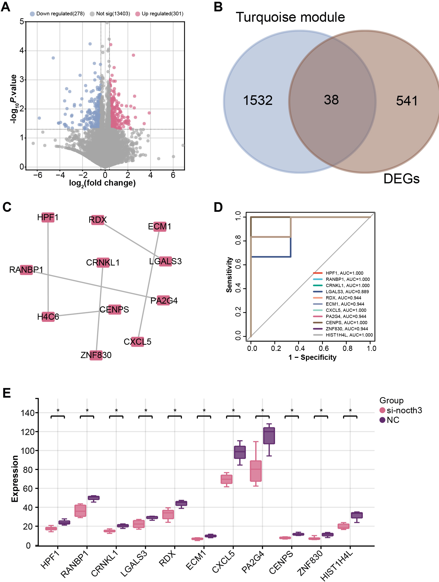
On the basis of the FC and p value screening criteria, 579 DEGs were identified from 9 samples, including 301 upregulated DEGs and 278 downregulated DEGs (Fig. 2A). Next, 38 overlapping genes were identified between the 579 DEGs and the turquoise module (Fig. 2B and Supplementary Table 1). These overlapping genes formed a PPI network with 11 nodes and 6 edges (Fig. 2C). Notably, genes such as HPF1, CRNKL1, RANBP1, CENPS, and HIST1H4L showed the maximum AUC value of 1, and the AUC values of the remaining genes were all greater than the significance threshold of 0.7, indicating that these genes have high diagnostic value (Fig. 2D). Furthermore, significant downregulation of the expression of these 11 genes was observed in the si-NOTCH3-treated samples (Fig. 2E). In this study, we selected the RANBP1 gene for subsequent research.
Fig. 2.
Screening, clinical diagnostic value and expression analysis of
11 candidate genes. (A) Volcano plot depicting the results of differential gene
expression analysis. Red represents upregulated DEGs, and purple represents
downregulated DEGs. (B) Venn diagram of the intersection of the turquoise module
and DEGs. (C) PPI network with 11 nodes and 6 edges. Nodes represent genes, and
edges represent interconnections between genes. (D) ROC curve analysis of 11 key
genes. A higher AUC indicates greater clinical diagnostic relevance of the gene.
(E) Boxplot of the expression analysis of 11 genes. The red box line represents
the si-NOTCH3 group, and the purple box line represents the NC group.
*p
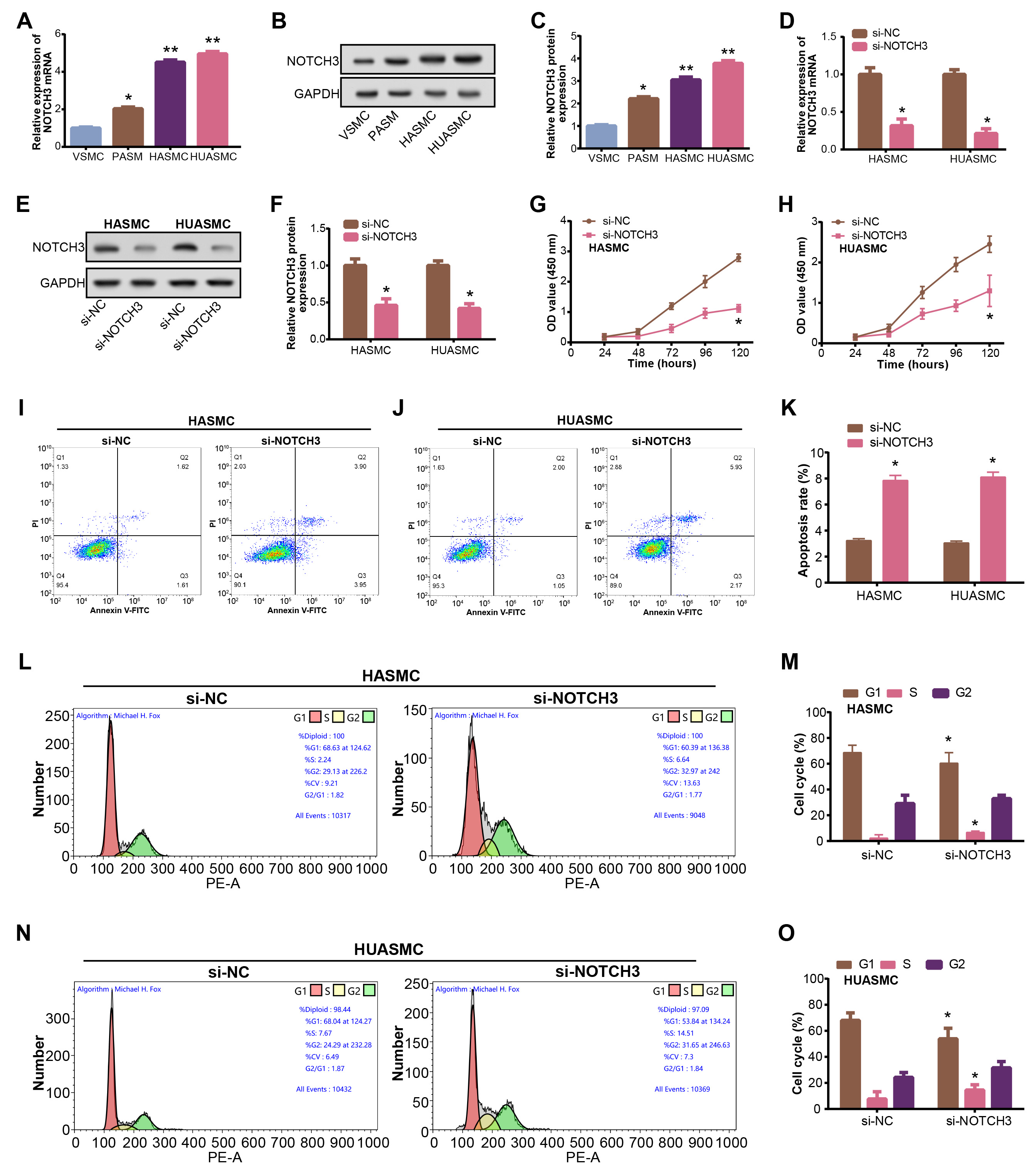
By qRT-PCR and WB, we systematically investigated the expression levels of NOTCH3 in various VSMCs, including PASMCs, HASMCs, and HUASMCs. NOTCH3 was significantly upregulated in VSMCs, particularly in HASMCs and HUASMCs (Fig. 3A–C). Consequently, HASMCs and HUASMCs were chosen for subsequent experiments. Subsequent knockdown of NOTCH3 in HASMCs and HUASMCs was confirmed by qRT-PCR and WB, which demonstrated effective downregulation (Fig. 3D–F). Proliferation assays via the CCK-8 method revealed significant inhibition of cell proliferation in HASMCs and HUASMCs after NOTCH3 knockdown (Fig. 3G,H). Flow cytometry analysis revealed a notable increase in the percentage of apoptotic HASMCs and HUASMCs following NOTCH3 knockdown (Fig. 3I–K), accompanied by cell cycle arrest in the S phase (Fig. 3L–O).
Fig. 3.
Effects of NOTCH3 knockdown on the proliferation,
apoptosis, and cell cycle of VSMCs. (A–C) The relative expression level of
NOTCH3 in VSMCs was detected via qRT-PCR and WB. VSMCs included PASMCs, HASMCs,
and HUASMCs. (D–F) Detection of NOTCH3 knockdown efficiency in HASMCs
and HUASMCs via qRT-PCR and WB. (G,H) The CCK-8 method was used to detect the
effect of si-NOTCH3 on HASMC and HUASMC proliferation. (I–K) Flow
cytometry was used to detect the percentage of apoptotic HASMCs before and after
NOTCH3 knockdown. (L–O) Flow cytometry was used to detect the cell
cycle status of HASMCs before and after NOTCH3 knockdown. *p
Vascular remodeling and inflammation are two frequent cardiovascular processes that are linked to activation of the mTOR signaling pathway [21]. As a pivotal signaling molecule in the regulation of cellular autophagy, the suppression of mTOR activity can initiate autophagic processes, which, in VSMCs, may further influence cell viability [22]. To evaluate the effect of HG on VSMC survival, cells were treated with glucose at different concentrations (5.5, 10.5, 15.5 and 25.5 mM). WB revealed a dose-dependent increase in NOTCH3 protein levels and a dose-dependent decrease in p-mTOR expression in VSMCs treated with 10.5, 15.5 and 25.5 mM glucose compared with those treated with 5.5 mM glucose (Fig. 4A–F). These findings suggest that higher glucose concentrations can significantly upregulate NOTCH3 while downregulating p-mTOR. Therefore, we selected a glucose concentration of 25.5 mM for use in further research. Further WB analysis revealed that as the duration of glucose treatment increased, NOTCH3 expression gradually increased significantly in HASMCs and HUASMCs, and p-mTOR expression decreased accordingly (Fig. 4G–L). Notably, while mTOR expression levels remained relatively stable, the decrease in p-mTOR reflects a reduction in its activated form, indicating suppression of the mTOR signaling pathway over time with high-glucose treatment.
Fig. 4.
Effects of the NOTCH3 and mTOR signaling pathways on VSMCs.
(A–F) WB detection of NOTCH3, p-mTOR, and mTOR expression in HASMCs and HUASMCs
after treatment with different concentrations (5.5 mM, 10.5 mM, 15.5 mM, and 25.5
mM) of glucose. (G–L) WB detection of NOTCH3, p-mTOR, and mTOR expression in
HASMCs and HUASMCs after treatment with 25.5 mM glucose for 0, 3, 6, 12, and 24
hours. *p
The viability of HASMCs and HUASMCs following 24 hours of treatment with various concentrations of glucose was assessed via the CCK-8 assay (Fig. 5A,B). Notably, cell viability significantly decreased with increasing glucose concentration. To investigate the influence of different glucose concentrations on VSMC autophagy, qRT-PCR and WB were used to measure the mRNA and protein expression levels of autophagy-related factors in VSMCs (Fig. 5C–H). Compared with the 5.5 mM glucose treatment group, the 10.5, 15.5, and 25.5 mM glucose treatment groups presented significant increases in LC3B (LC3 I/LC3 II) and Beclin-1 expression at both the mRNA and protein levels. Concurrently, the mRNA and protein expression levels of p62 significantly decreased. These results indicate that high-glucose concentrations exacerbate autophagic activity in VSMCs, as evidenced by the altered expression of key autophagy-related factors.
Fig. 5.
Effects of different concentrations of glucose on autophagy in
VSMCs. (A,B) CCK-8 detection of the viability of HASMCs and HUASMCs after
treatment with different concentrations of glucose (5.5 mM, 10.5 mM, 15.5 mM, and
25.5 mM) for 24 hours. (C–H) qRT-PCR and WB were used to detect the expression
levels of autophagy-related markers in HASMCs and HUASMCs after treatment with
different concentrations of glucose (5.5 mM, 10.5 mM, 15.5 mM, and 25.5 mM).
*p
To further explore the effects of various durations of HG treatment on autophagy, VSMCs were exposed to 25.5 mM glucose for 0, 3, 6, 12, and 24 hours. The protein and mRNA expression levels of LC3, p62, and Beclin-1 in VSMCs were assessed via WB and qRT-PCR (Fig. 6A–F). Compared with those in the 0-hour treatment group, significant increases in both the mRNA and protein levels of LC3B (LC3 I/LC3 II) and Beclin-1 were detected in the 3-, 6-, 12-, and 24-hour treatment groups. Conversely, the mRNA and protein expression levels of p62 substantially decreased over the same time intervals.
Fig. 6.
Effects of different durations of HG treatment on autophagy in
VSMCs. (A,B) qRT‒PCR was used to detect the expression levels of the
autophagy-related proteins LC3B, p62, and Beclin-1 in HASMCs and HUASMCs after
treatment with 25.5 mM glucose for 0, 3, 6, 12, and 24 hours. (C–F) WB detection
of the expression levels of the autophagy-related proteins LC3 I/LC3 II, p62, and
Beclin-1 in HASMCs and HUASMCs after treatment with 25.5 mM glucose for 0, 3, 6,
12, and 24 hours. *p
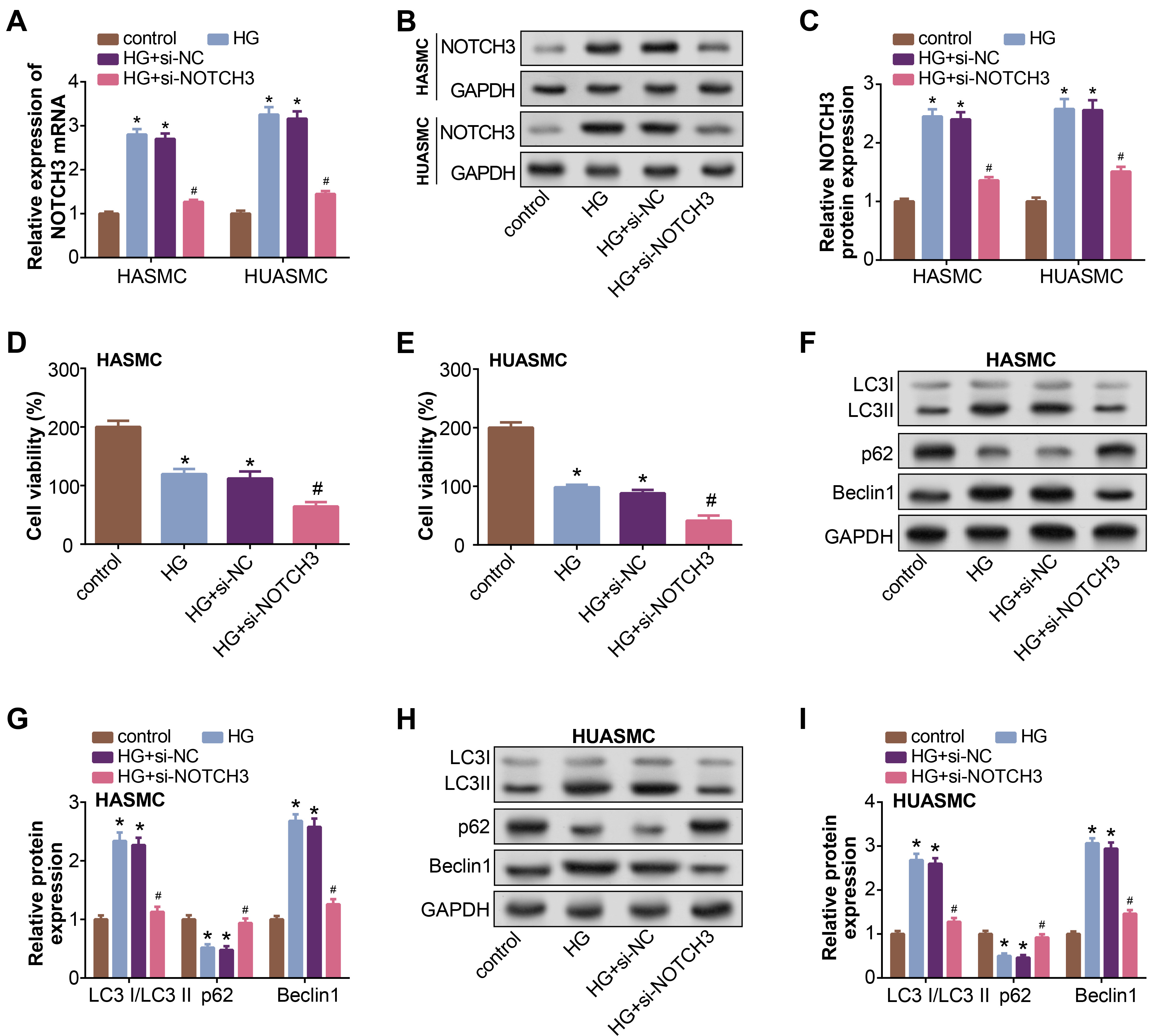
The results of qRT-PCR and WB analysis revealed that, compared with that after treatment with the siRNA negative control (si-NC), the expression of NOTCH3 was upregulated after 24 hours of treatment with 25.5 mM glucose. After the addition of si-NOTCH3, the HG-mediated upregulation of NOTCH3 expression was significantly inhibited (Fig. 7A–C). The assessment of cell viability via the CCK-8 assay revealed that HG treatment attenuated cell viability, and subsequent knockdown of NOTCH3 further led to a decrease in cell viability (Fig. 7D,E). WB analysis revealed that HG treatment caused a significant increase in autophagic LC3 I/LC3 II and Beclin-1 protein levels, and the addition of si-NOTCH3 alleviated this effect. In contrast, HG treatment resulted in a significant decrease in p62 protein levels in VSMCs, and this effect was reversed upon the addition of si-NOTCH3 (Fig. 7F–I).
Fig. 7.
Effects of NOTCH3 knockdown on HG-induced proliferation
and autophagy in VSMCs. (A–C) VSMCs were treated with 25.5 mM glucose for 24
hours. After NOTCH3 was knocked down, qRT-PCR and WB were used to detect
the knockdown efficiency of NOTCH3. (D,E) The CCK-8 method was used to detect the
viability of HASMCs and HUASMCs treated with 25.5 mM glucose for 24 hours and
NOTCH3 knockdown. (F–I) WB was used to detect the expression of
autophagy-related proteins in HASMCs and HUASMCs after NOTCH3 knockdown
and 25.5 mM glucose treatment for 24 hours. *p
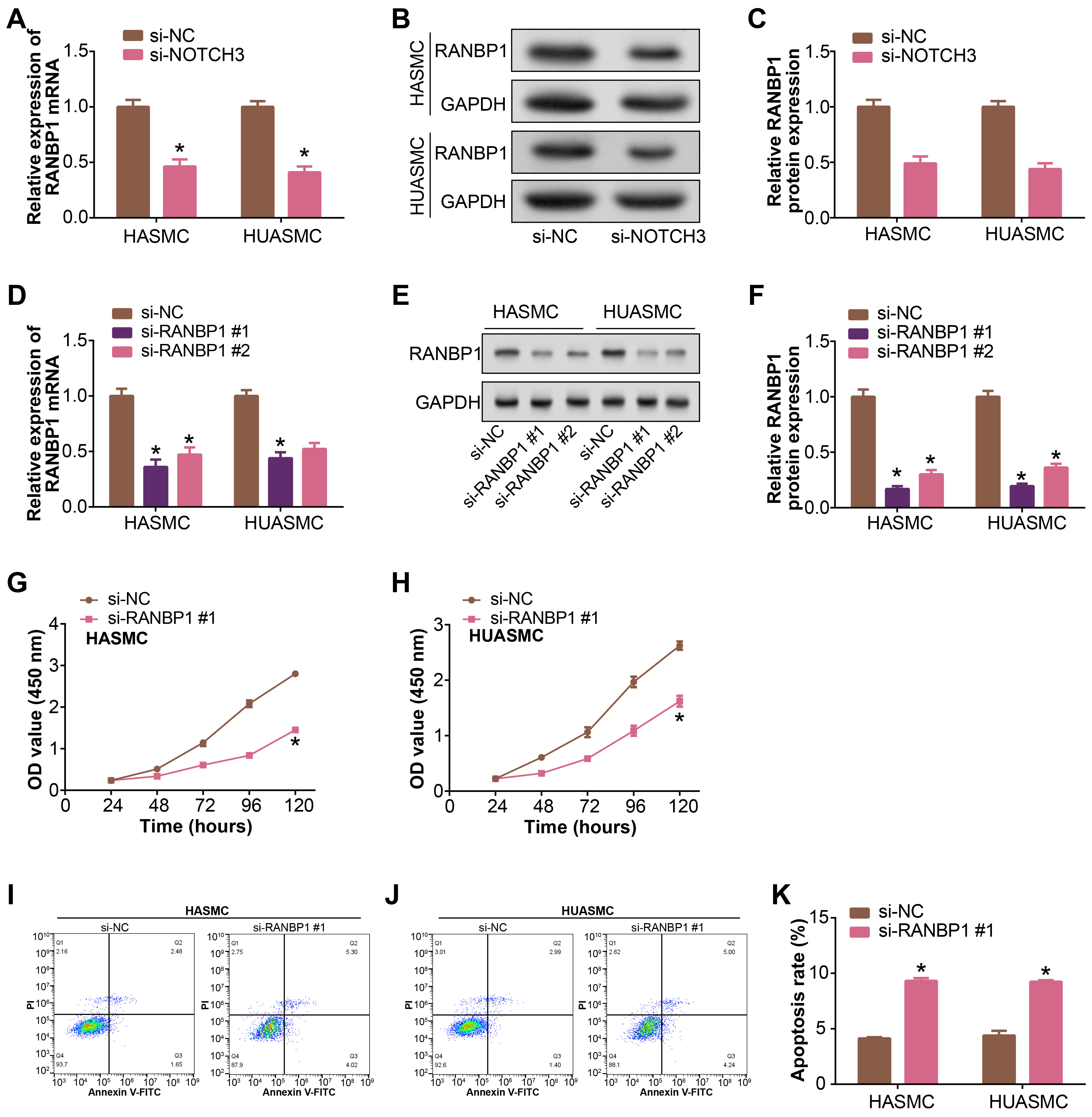
qRT-PCR and WB analyses revealed a significant decrease in RANBP1 expression in VSMCs after NOTCH3 was knocked down (Fig. 8A–C). The efficiency of RANBP1 knockdown was further validated through qRT-PCR and WB assays, with si-RANBP1 #1 demonstrating superior knockdown efficiency; thus, it was selected for subsequent experiments (Fig. 8D–F). RANBP1 knockdown inhibited cell proliferation, as detected by CCK-8 assay (Fig. 8G,H). Moreover, flow cytometry revealed that the apoptosis rate was significantly increased after RANBP1 knockdown, further indicating that RANBP1 is involved in the regulation of VSMC survival (Fig. 8I–K).
Fig. 8.
Effects of RANBP1 knockdown on VSMC proliferation and
apoptosis. (A–C) The mRNA and protein expression levels of RANBP1 in HASMCs and
HUASMCs after NOTCH3 knockdown were detected via qRT-PCR and WB. (D–F) Detection
of RANBP1 knockdown efficiency (si-RANBP1 #1,
si-RANBP1#2) in HASMCs and HUASMCs by qRT-PCR and WB. (G,H) CCK-8 assay
was used to detect the effect of RANBP1 knockdown on HASMC and HUASMC
proliferation. (I–K) Flow cytometry was used to detect apoptosis in HASMCs and
HUASMCs after RANBP1 knockdown. *p
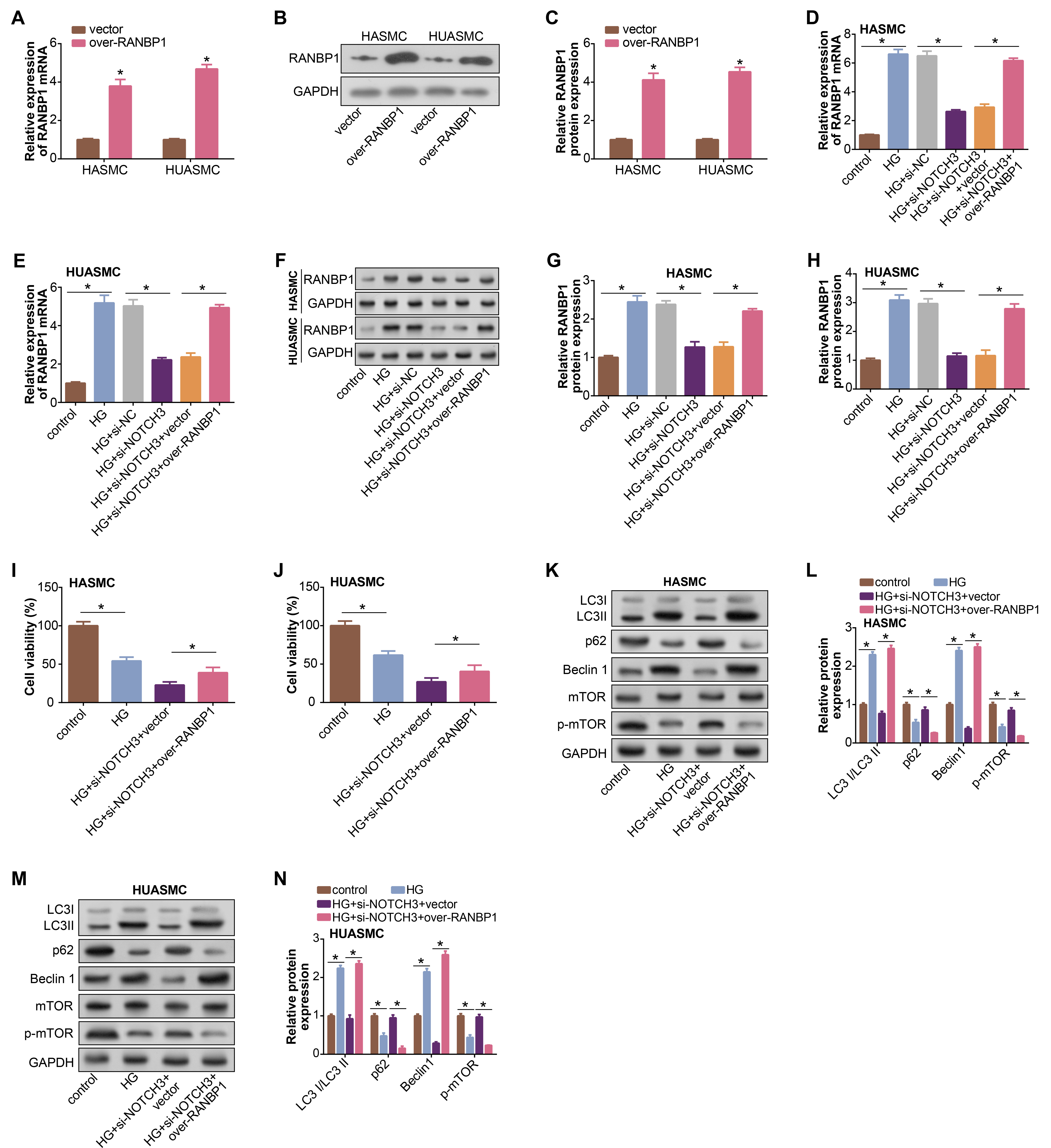
Validation through qRT-PCR and WB confirmed the effective overexpression of RANBP1 in VSMCs (Fig. 9A–C). Subsequent qRT-PCR and WB analyses revealed significant upregulation of RANBP1 expression in VSMCs upon exposure to HG. The addition of si-NOTCH3 attenuated this increase, whereas the introduction of RANBP1 overexpression plasmids amplified this increase (Fig. 9D–H). The results of the cell viability test revealed that HG significantly reduced cell viability. Under HG conditions, downregulation of NOTCH3 led to a further reduction in cell viability. On this basis, the overexpression of RANBP1 could partially counteract both of their detrimental effects on cell viability (Fig. 9I,J). Similarly, the WB results (Fig. 9K–N) revealed that RANBP1 overexpression counteracted the significant decrease in LC3 and Beclin-1 expression induced by si-NOTCH3. Furthermore, it reversed the large increase in p62 and p-mTOR expression caused by si-NOTCH3. After HG induction, the levels of the autophagy-related markers LC3 I/LC3 II and Beclin-1 increased, whereas the levels of p62 and p-mTOR decreased, indicating increased autophagic flux. After knocking down NOTCH3 in the presence of HG, we observed a significant decrease in the levels of LC3 II/I and Beclin-1 and the restoration of p62 and p-mTOR protein levels, suggesting that NOTCH3 may play a role in HG-induced autophagy. In HG-treated cells with NOTCH3 knockdown, the overexpression of RANBP1 reversed the HG-induced changes in the expression of autophagy-related markers, with increased levels of LC3 I/LC3 II and Beclin-1 but decreased p62 and p-mTOR protein levels. Our results indicate that RANBP1 is a key regulator of the NOTCH3-mediated autophagy pathway in VSMCs under HG conditions. The overexpression of RANBP1 can alleviate HG-induced changes in autophagy and viability, suggesting its potential as a protective mechanism against glucose-induced toxicity in vascular pathophysiology.
Fig. 9.
Effects of the RANBP1/NOTCH3 axis on
HG-stimulated VSMCs. (A–C) The overexpression efficiency of RANBP1 in HASMCs
and HUASMCs was measured by qRT-PCR and WB. (D–H) qRT-PCR and WB were used to
detect the expression level of RANBP1 in HASMCs and HUASMCs. The groups
were as follows: control; HG; HG+si-NC; HG+si-NOTCH3; HG+
si-NOTCH3+vector; and HG+ si-NOTCH3+over-RANBP1. (I,J)
CCK-8 detection of HASMCs and HUASMCs after different treatments. The groups were
as follows: control; HG; HG+si-NOTCH3+vector; and
HG+si-NOTCH3+over-RANBP1. (K–N) WB was used to detect the
expression of autophagy-related markers (LC3 I/LC3 II, p62, Beclin-1, mTOR, and
p-mTOR) in HASMCs and HUASMCs. The groups were as follows: control; HG;
HG+si-NOTCH3+vector; and HG+si-NOTCH3+over-RANBP1.
*p
The PI3K/Akt/mTOR pathway is known to play a crucial role in regulating autophagy [23]. We assessed the expression of key proteins in this pathway following HG treatment, NOTCH3 knockdown, and RANBP1 overexpression. The results showed that under HG conditions, the phosphorylation levels of PI3K, Akt, and mTOR were decreased, suggesting an increase in autophagic flux. Interestingly, when NOTCH3 was knocked down in the presence of HG, the phosphorylation levels of PI3K, Akt, and mTOR were restored. Moreover, the overexpression of RANBP1 reversed the effects of NOTCH3 knockdown. These findings suggest that NOTCH3 and RANBP1 may play roles in regulating HG-induced autophagy through the PI3K/Akt/mTOR pathway (Supplementary Fig.1).
Vascular smooth muscle cells (VSMCs), which are found mainly in the walls of human arteries and veins, are the primary cell constituents and are responsible for maintaining vascular tension [24]. Many cardiovascular disorders, including hypertension, atherosclerosis, and restenosis following angioplasty, are cytopathologically based on the structural and functional alterations of VSMCs [25]. Therefore, research on VSMCs is important for treating smooth muscle-related diseases.
Percutaneous coronary intervention is important for the
treatment of patients with coronary heart disease, and drug-eluting stents (DESs)
can inhibit the growth of VSMCs and effectively reduce the stenosis rate in the
stent by inhibiting endovascular hyperproliferation [26]. However, advanced
in-stent restenosis is still observed clinically, so it is necessary to find more
effective biological targets. Previous studies have shown that NOTCH3 is
associated with various cancers [27, 28] in terms of tumor invasiveness,
maintainability and chemotherapeutic resistance. Overexpression of NOTCH3 leads
to zinc finger E-box-binding homeobox 1 (ZEB-1) activity, reduces E-cadherin
expression, and increases fibronectin expression, thereby contributing to the
epithelial-mesenchymal transition (EMT) and tumor invasion [29]. Research by
Kennard S et al. [18] has shown that TGF-
On the basis of the sequencing analysis, we performed WGCNA on all genes in the sequencing samples provided by the sequencing company and selected the turquoise module for analysis. Moreover, we screened DEGs from these samples, identified those that intersected, performed bioinformatics analysis on the overlapping genes, and identified the hub gene RANBP1.
HG refers to elevated glucose levels in the cellular environment, which is known to impact cellular signaling pathways [30]. The NOTCH-mTOR signaling pathway involves interactions between NOTCH receptors and the mammalian target of rapamycin (mTOR), regulating various cellular processes [31]. A study [32] suggests that HG can activate the NOTCH-mTOR signaling pathway. NOTCH receptors, particularly NOTCH3, respond to high-glucose stimulation and contribute to cellular responses, such as autophagy and calcification. The mTOR signaling pathway, a key regulator of cellular growth and metabolism, has been implicated as a mediator in these processes [33]. Lin X et al. [34] revealed that exosomal NOTCH3 originating from high glucose-stimulated endothelial cells is pivotal in promoting VSMC calcification and aging. This process involves activation of the mTOR signaling pathway as a key mediator. We conducted in vitro cell experiments and found that knocking down NOTCH3 reduced the viability and increased the apoptosis of VSMCs. Additionally, the NOTCH3 and mTOR signaling pathways in VSMCs were activated by HG. These findings are similar to those of Cui Y et al. [35], who reported that the combination of HG and lipopolysaccharide (LPS) can trigger autophagy through the NOTCH3/mTOR signaling pathway in bovine kidney epithelial cells. In a related context, the same researchers reported that high glucose alone induces autophagy in bovine kidney epithelial cells via the NOTCH3-mediated mTOR signaling pathway, as evidenced by changes in cell viability, LC3 and Beclin-1 expression, and p-mTOR levels [36]. The interplay between high glucose and the NOTCH-mTOR signaling pathway has been investigated in different cell types, providing insights into the molecular mechanisms underlying cellular responses to elevated glucose levels. Understanding these pathways is crucial to unraveling the complexities of cellular behavior under hyperglycemic conditions, with potential implications for various physiological and pathological processes. In summary, our in vitro studies confirmed that HG conditions promote activation of the NOTCH3/mTOR signaling pathway, which plays a significant role in mediating VSMC responses, highlighting the potential of this pathway to target HG-induced vascular complications.
Autophagy-related proteins, including LC3I, LC3II, p62, and Beclin-1, play key
roles in autophagy, a cellular mechanism for degrading and recycling cellular
components [37]. LC3I is a cytoplasmic form of LC3, and during autophagy, it
undergoes lipidation to become LC3II [38]. The conversion of LC3I to LC3II is a
crucial step in autophagosome formation. LC3II is the lipidated form of LC3,
which is recruited to the autophagosomal membrane. The level of LC3II is commonly
used as a marker of autophagic activity. p62 is a selective substrate of
autophagy and serves as a link between ubiquitinated cargo and autophagosomes
[39]. It interacts with LC3, facilitating the engulfment of ubiquitinated
proteins into autophagosomes for degradation [40]. One of the main players in the
class III phosphatidylinositol 3-kinase complex that initiates autophagy is
Beclin-1 [41]. It participates in the nucleation of the autophagosome and is
crucial for the early stages of autophagy induction [42]. These proteins
collectively regulate the dynamic process of autophagy, ensuring the proper
elimination of damaged organelles and proteins, thereby maintaining cellular
homeostasis and contributing to overall cell health. Metformin, as studied by Qiu
X et al. [43], alleviates
RANBP1 is a human gene that encodes a protein involved in nucleocytoplasmic transport and the regulation of the Ran-GTPase cycle [46]. It is essential for various cellular processes, including the transport of proteins across the nuclear envelope and the modulation of cell cycle progression [15]. In a study by Zhang MS et al. [47], RANBP1 was identified as a key player in mitotic spindle assembly, controlling the amount and location of mitotic Ran-GTP production, which guarantees the accurate completion of Ran-dependent mitotic processes. The Rev-mediated posttranscriptional regulation of human immunodeficiency virus type 1 is hampered by mutations in the nuclear export signal of the human ran-binding protein RANBP1, according to research by Zolotukhin AS et al. [48]. This finding suggests a competitive interaction between Rev and RANBP1 in the nuclear export pathway. Moreover, the research conducted by Yau KC et al. [15] further supports the significant role of RANBP1 in mitotic regulation, specifically in controlling the spatial dynamics of RCC1 in human somatic cells during mitosis and ensuring the accurate execution of Ran-dependent mitotic events. Our study revealed that the RANBP1/NOTCH3 axis can serve as a key regulator of autophagy and cell survival in VSMCs under HG-induced stress. Among them, RANBP1 overexpression alleviated the harmful effects of hyperglycemia, indicating its therapeutic potential in combating HG-induced vascular injury.
The PI3K/Akt/mTOR pathway is a critical regulator of cellular metabolism and autophagy, and its dysregulation has been implicated in various pathological conditions, including diabetes-related vascular complications [49]. Our findings suggest that the RANBP1/NOTCH3 axis may intersect with this pathway to modulate autophagy under HG conditions. Specifically, we observed changes in the phosphorylation levels of PI3K, Akt, and mTOR in response to HG treatment and NOTCH3 knockdown, indicating possible crosstalk between these signaling molecules. The precise mechanisms require further investigation, but our data support a model in which RANBP1 and NOTCH3 influence autophagic flux through the PI3K/Akt/mTOR pathway, thereby impacting VSMC survival and function under HG conditions.
While our study provides valuable insights into the role of the RANBP1/NOTCH3 axis in regulating autophagy under high-glucose conditions in vascular smooth muscle cells (VSMCs), there are limitations that should be acknowledged. First, our work focused primarily on in vitro experiments, which may not fully replicate the complexity of in vivo environments. Second, the mechanisms by which RANBP1 and NOTCH3 interact have not been fully elucidated, particularly in the context of other signaling pathways that may be involved. Additionally, the study is limited to a specific cell type, and the generalizability of these findings to other cell types or disease models requires further investigation. To address the limitations of our study and further advance the understanding of the RANBP1/NOTCH3 axis in the regulation of autophagy under high-glucose conditions, future research should include in vivo validation of our in vitro findings, exploration of the detailed molecular interactions between RANBP1 and NOTCH3, and expansion of the research to different cell types to determine whether the observed effects are specific to VSMCs or more broadly applicable to other cell types affected by hyperglycemic conditions. These research directions will contribute to a comprehensive understanding of the role of the RANBP1/NOTCH3 axis in autophagy induced by high glucose and offer new perspectives for the treatment of cardiovascular diseases.
In summary, our study elucidates the critical role of the RANBP1/NOTCH3 axis in the regulation of autophagy and cell viability in VSMCs under HG conditions. WGCNA identified the turquoise module as a key gene module associated with VSMC traits. In addition, a set of genes with high diagnostic value was identified, among which RANBP1 was selected as a key gene in the response of VSMCs to NOTCH3 knockdown. In vitro experimental results revealed that HG exposure can regulate the expression of autophagy-related markers and reduce the viability of VSMCs, whereas NOTCH3 knockdown can exacerbate this effect. Notably, RANBP1 overexpression attenuated HG-induced autophagy and increased cell viability, suggesting the existence of a compensatory protective response. These findings highlight the therapeutic potential of targeting the RANBP1/NOTCH3 axis to mitigate the adverse effects of hyperglycemia on VSMCs, providing new insights into diabetic vascular complications. The potential clinical application of these findings lies in the development of targeted therapies that could modulate this axis to protect against vascular damage in those with diabetes. Future research should focus on in vivo validation of these mechanisms and explore the broader implications of the RANBP1/NOTCH3 axis in other cell types and disease contexts, paving the way for novel treatment strategies in diabetes-associated vascular diseases.
All the data in this study are available from the corresponding author upon reasonable request. The raw RAN-seq data can be found in the NCBI repository (accession number: GSE229241).
ZJX and JX designed the experiments and wrote the manuscript. WJL, XW, QLZ, and LCL performed the research. CL and WMH supervised the experiments and provided critical feedback on the experimental design and data interpretation. YJX and JYS analyzed the data. TMW made the figures and searched references. CLZ obtained funding acquisition, carried out project administration, designed the experiments, and revised the manuscript. All authors have reviewed and edited the manuscript and contributed to editorial changes. All authors have read and approved the final manuscript. All authors have participated sufficiently in the work and agreed to be accountable for all aspects of the work.
Not applicable.
Not applicable.
This study was supported by grants from the Lishui Science and Technology Bureau (2020SJZC060).
The authors declare no conflict of interest.
Supplementary material associated with this article can be found, in the online version, at https://doi.org/10.31083/FBL26850.
References
Publisher’s Note: IMR Press stays neutral with regard to jurisdictional claims in published maps and institutional affiliations.









