1 Department of Medical Oncology, First Affiliated Hospital of Xi'an Jiao Tong University, 710061 Xi'an, Shaanxi, China
2 Department of Medical Oncology, Shaanxi Provincial Cancer Hospital Affiliated to Medical School, Xi'an Jiao Tong University, 710061 Xi'an, Shaanxi, China
3 Department of Breast Surgery, Shaanxi Provincial People's Hospital, 710061 Xi'an, Shaanxi, China
4 Department of Epidemiology, Shaanxi Provincial Cancer Hospital Affiliated to Medical School, Xi'an Jiao Tong University, 710061 Xi'an, Shaanxi, China
Abstract
Background: Previous clinical studies have suggested that Toll-like receptor (TLR)2 had predictive function for endocrine resistance in HER2-positive breast cancer (BCa). Nevertheless, it remains unclear whether TLR2 would relate to development of endocrine therapy resistance in triple-positive breast cancer (TPBC). Methods: Bioinformatic analysis of TLR2 was carried out through a database. Ten tumor tissues were obtained from TPBC patients who underwent surgery, with five patients displaying primary resistance to tamoxifen (TAM) with the remaining 5 being sensitive. Different levels of proteins were identified through mass spectrometry analysis and confirmed through reverse transcription polymerase chain reaction (RT-PCR) and western blot. TAM-resistant cell lines (BT474-TAM) were established by continuous exposure to TAM, and TAM resistance was assessed via IC50. Additionally, TLR2 mRNA was analyzed through western blot and RT-PCR in BT474, BT474-TAM, MCF-7, and MCF10A cells. Furthermore, TLR2-specific interference sequences were utilized to downregulate TLR2 expression in BT474-TAM cells to elucidate its role in TAM resistance. Results: TLR2 had a correlation with decreased relapse-free survival in BCa patients from the GSE1456-GPL96 cohort, and it was involved in cancer development predominantly mediated by MAPK and PI3K pathways. TLR2 protein expression ranked in the top 5 proteins within the TAM-resistant group, and was 1.9 times greater than that in the sensitive group. Additionally, TLR2 mRNA and protein expression increased significantly in the established TAM-resistant BT474/TAM cell lines. The sensitivity of TAM was restored upon TLR2 downregulation in BT474/TAM cells. Conclusions: TLR2 might have a therapeutic value as it was involved in the TAM resistance in TPBC, with potential to be a marker for primary endocrine resistance.
Keywords
- TPBC
- TLR2
- endocrine therapy
- TAM-resistant
Breast cancer (BCa) is one of the most common types of cancer in women worldwide [1, 2, 3]. The classification of BCa was based on the expression of estrogen receptor (ER), progesterone receptor (PR) and human epidermal growth factor receptor 2 (HER-2). BCa is a heterogenous disease which can be divided into four groups according to molecular subtypes; Luminal A, Luminal B, HER2+, and triple-negative breast cancer (TNBC). The characteristics of these subgroups have been explained by Tsang et al. [4]. Patients of type Luminal B often exhibit significant resistance to endocrine therapy, leading to an unsatisfactory prognosis and a primary treatment challenge. These tumors usually tend to remain dormant and can trigger late metastases [5]. Specifically, triple-positive breast cancer (TPBC) of type Luminal B, which accounts for 6% to 12% of BCa cases, is particularly resistant to endocrine therapy, which is a major reason for the recurrence and metastasis of luminal BCa [6, 7]. The mechanism that causes resistance to endocrine therapy in this subtype is unclear.
Toll-like receptor (TLR) is a group of pattern-recognition receptors that can
recognize pattern associated with tissue damage [8]. Numerous studies have
identified the expression of TLRs in tumor tissues, including BCa, lung cancer
and pancreatic cancer, and emphasizes their roles in the carcinogenesis [9, 10, 11, 12].
The links between TLR2 and BCa have recently
garnered attention as they have been progressively uncovered. Investigators have
demonstrated that TLR2 has been associated with increasing metastasis and poor
prognosis in BCa [13]. Interferon-
This research aimed to explore the relationship between TLR2 and tamoxifen (TAM) resistance along with the specific regulatory mechanism. The potential findings could be applied in predicting resistance and disease prognosis.
The TLR2-related signaling pathways and the survival curves associated with BCa were obtained by Kyoto Encyclopedia of Genes and Genomes (KEGG) database (https://www.kegg.jp/kegg/) and PrognoScan database (http://dna00.bio.kyutech.ac.jp/PrognoScan/), respectively. The survival curve of relapse free survival (RFS) of BCa patients from GSE1456-GPL96 dataset [17] was generated via Kaplan-Meier plots through PrognoScan database and analyzed using log-rank test.
In this study, 10 TPBC patients were enrolled from 2020 to 2022, with all having undergone surgical resection at Shaanxi Provincial Cancer Hospital followed by endocrine therapy. The inclusion and exclusion criteria were listed in Supplementary Table 1. All the TPBC patients met the 2011 revised American Joint Committee on Cancer (AJCC) diagnostic criteria. If BCa was recurred within 2 years during adjuvant endocrine therapy or progression within 6 months during first-line endocrine therapy for metastatic BCa, it was considered to be primary endocrine resistant [18]. The parameters of clinical pathology are displayed in Supplementary Table 2. From the 10 cases, 5 exhibited primary resistance to endocrine therapy while the remaining 5 displayed sensitivity to endocrine therapy. This project was approved by the Ethics Committee of Shaanxi Provincial Cancer Hospital, and all participants provided written informed consent. The samples were immediately frozen in Tissue-Tek® O.C.T. Compound (Sakura Finetek, Torrance, CA, USA) and stored in liquid nitrogen (–196 °C) until they were used in the experiments.
Sections were incubated in xylene for 2.5 min which was repeated a second time for 1.5 min to deparaffinize the material. Then, sections were rehydrated by incubation in absolute ethanol for 1 min, 70% ethanol for 1 min and water for 1 min consecutively. Rehydrated tissue sections were carefully scraped with a clean scalpel with 30 µL tissue lysis buffer (0.1 M Tris-HCl, 0.1 M DTT, 0.5% polyethylene glycol 20,000 and 4% SDS), and then transferred into tubes (1 section per tube). Scraped tissues were centrifuged (600 rpm) and heated at 95 °C in a heating block. Six sections were processed at 95 °C for 60 cycles of alternating pressure (40,000 psi for 50 seconds and 5000 psi for 10 seconds in one whole cycle) using Barocycler devices. We collected the crude extract after 16,000 g for 10 min, and then performed cold acetone precipitation and evaporation at room temperature after washing the precipitated pellet with acetone 4 times to remove SDS. Then, 100 µL 8 M Urea 50 mM Triethylammonium bicarbonate buffer (TEABC) buffer with Halt™ Phosphatase Inhibitor Cocktail and Halt™ Protease Inhibitor Cocktail were added into each sample tube. Treated samples were sonicated and the supernatant was obtained after centrifuging at 16,000 rpm for 10 min. We used bicinchoninic acid (BCA) assay to calculate protein concentration.
Reduction and alkylation were performed on the protein lysate with 5 mM dithiothreitol (DTT) at 37 °C for 10 min and 10 mM iodoacetamide (IAA) in the dark for 15 min respectively. Fifty mM TEABC was used to dilute the sample solutions 5-fold and trypsin was used to digest them overnight at 37 °C. After digestion, samples were acidified in 1% trifluoroacetic acid (TFA) with the pH measured after 10 min. The sample was then centrifuged at 15,000 rpm for 5 min and the supernatant was collected. Tryptic peptides were desalted using Visiprep™ SPE Vacuum Manifold DL instrument. These steps were as follow: active columns with 100% acentonitrile (ACN) 3 mL one time, clean with 0.1% trifluoroacetic acid (TFA) 3 mL 2 times, load sample 2 times, wash with 0.1% TFA 3 mL 3 times, and elute sample by 40% ACN, 0.1%TFA 2 mL 2 times. Samples were lyophilized for two days.
Dried phosphopeptides were resuspended in 80% ACN/0.1% TFA solution and mixed with prepared Ni-NTA agarose beads. The peptides and IMAC beads were mixed in a proportion of 1:1 and incubated for 1 h at room temperature. The peptide-bead mixture was centrifuged and the flow-through was saved for further analysis. The beads were resuspended in the washing solution and transferred onto a stage tip with a C18 plug. The beads were washed once with washing solution. The enriched phosphopeptides were eluted twice with 4% ammonium hydroxide into a collection tube containing 4% TFA. The enriched phosphopeptides were dried in a vacuum and stored at –80 °C for liquid chromatography tandem mass spectrometry (LC-MS/MS) analysis.
LC-MS/MS analysis on enriched phosphopeptides was conducted by using Orbitrap Eclipse mass spectrometer (Thermo Fisher Scientific) coupled with a NanoLC-MS system (Proxeon, Easy Nano-LC). The protocol for mass spectrometric data, parameters and the SEQUEST score cut-off has been described in former studies [14, 15]. All mass spectrometry proteomic data has been deposited to the ProteomeXchange consortium (http://proteomecentral.proteomexchange.org) via the PRoteomics IDEntifications (PRIDE) partner repository with the dataset identifier.
The human TPBC BCa cell line BT474 [19], the human ER+ BCa cell line MCF7 and the normal epithelial breast cell line MCF-10A came from Procell Life Science Technology Co., Ltd. (WuHan, China).
MCF-7 cells were cultured in Dulbecco’s modified eagle medium (DMEM) cell culture medium (HyClone) with 10% fetal bovine serum (FBS; Gibco, Carlsbad, CA, USA) and 1% Penicillin/Streptomycin (Sigma-Aldrich). MCF-10A cells were FBS-free DMEM (HyClone) medium. MCF-10A cells were treated with the DMEM/F-12 medium (HyClone) containing 10% FBS (Gibco), 100 ng/mL cholera toxin (Sigma-Aldrich), 5 µg/mL hydrocortisone (Sigma-Aldrich) and 10 µg/mL insulin (Sigma-Aldrich).
TPBC cells were cultured in DMEM (HyClone) with 10% FBS (Gibco) and 1%
antibiotic solution penicillin-streptomycin (Sigma-Aldrich). Then 1 µM of
the endocrine drug tamoxifen (TAM, Xi’an, China) was added to the medium for
months to obtain the endocrine drug resistant BCa cell line BT474-TAM. Whether
theBT474-TAM cells were TAM-resistant or not was analyzed through cell viability
test and the half maximal inhibitory concentration (IC50) analysis. The Real-Time
Quantitative Reverse Transcription (qRT-PCR) and western blot were used to detect
the levels of TLR2 expression in the TPBC drug-resistant cell line BT474-TAM,
TPBC drug-sensitive cell line BT474, MCF7, and MCF10A, respectively. All cells
were cultivated at 37 °C in a 5% CO
The IC50 values of the original and drug-resistant BT474 cell lines were
measured by 3-(4,5)-dimethylthiahiazo (-z-y1)-3,5-di-phenytetrazoliumromide
(MTT). After transfection, the cell was digested with trypsin, and the cell
density was adjusted to 2.5
siRNA targeted at TLR2 (siTLR2) was designed and synthesized by Shanghai GenePharma Co., Ltd. (Shanghai, China). BT-474 or BT-474/TAM cells were incubated in a 24-well plate overnight, and then transfected with 5 µL siTLR2 or control siRNA (NC-siRNA) using 5 µL Lipofectamine® 2000 (Invitrogen, Thermo Fisher Scientific, Inc.) in DMEM medium with 10% FBS but without antibiotics at 37 °C for another 6 h. Transfection efficiency was then evaluated through RT-PCR of the TLR2 mRNA expression level. Transfections were performed in triplicate.
After transfection, BT-474 or BT-474/TAM cells were digested with trypsin, and
the cell density was adjusted to 2.5
MCF-10A, MCF-7, BT-474, BT-474/TAM cells were cultured in six-well plates and
exposed to TAM or DMSO for 48 h. Then cells were rinsed with precooled
phosphate-buffered saline (PBS) and then lysed into 50 µL RIPA lysate
containing protease inhibitors (100 µg/mL PMSF) on ice for 20 min. The cell
lysate was collected into a new Eppendorf Micro Test Tubes (EP) and stored at
–20 °C for future use. Protein was quantified by BCA quantification method. The
protein samples were then mixed with 5
The required microporous enzyme label plates were prepared. Fifty µL standard solution, 10 µL sample, 40 µL sample diluent and 100 µL horseradish peroxidase (HRP) linked antibody were added into each well, mixed and incubated for 60 min. Fifty µL substrate A and 50 µL substrate B were added to each well, mixed and incubated at 37 °C for 15 min without light. Fifty µL stop buffer was added to each well and the absorbance read at 450 nm within 15 min.
IHC protocol was performed with an automated Ventana equipment
(Ventana Medical Systems, Tucson, AZ). Ten percent neutral
buffer formalin was used to fix the tissues. Total volume was 15 to 20 times the
volume of the tissue. The goal was to penetrate no more than 2 to 3 mm into solid
tissue or 5 mm into porous tissue over 24 h. At room temperature
(15–25 °C), the tissue was fixed on a section of
Data were expressed as the mean
The potential regulatory function of TLR2 was investigated by bioinformatics analysis. The diagram of the Tocris Biosciences showed that TLR2 mainly affected cell proliferation, apoptosis, and drug resistance through the MAPK and PI3K-Akt signaling pathways (Fig. 1a). In the GSE1456-GPL96 cohort, which enrolled a total of 159 BCa patients, patients were divided into high and low TLR2 mRNA group using the expression cutoff value of 0.43 (Fig. 1b). High TLR2 mRNA patients had a significantly decreased relapse-free survival (RFS) compared to those with low TLR2 mRNA expression (HR = 1.71 [0.94–3.13], p = 0.006, Fig. 1c).
Fig. 1.TLR2 related signaling pathways and prognosis in BCa. (a) KEGG pathway analysis revealed that TLR2 affected cell proliferation, apoptosis, and drug resistance mainly through the MAPK and PI3K-Akt signaling pathways. (b) Distribution of TLR2 mRNA expression level in 159 BCa patients from the GSE1456-GPL96 cohort. Blue line indicated the optimal cutoff value of TLR2 mRNA expression, and patients were divided into high and low TLR2 mRNA expression group based on the cutoff value. (c) The difference in RFS between BCa patients with high and low TLR2 mRNA expression. p = 0.006. BCa, breast cancer; RFS, relapse-free survival; TLR, Toll-like receptor; KEGG, Kyoto Encyclopedia of Genes and Genomes.
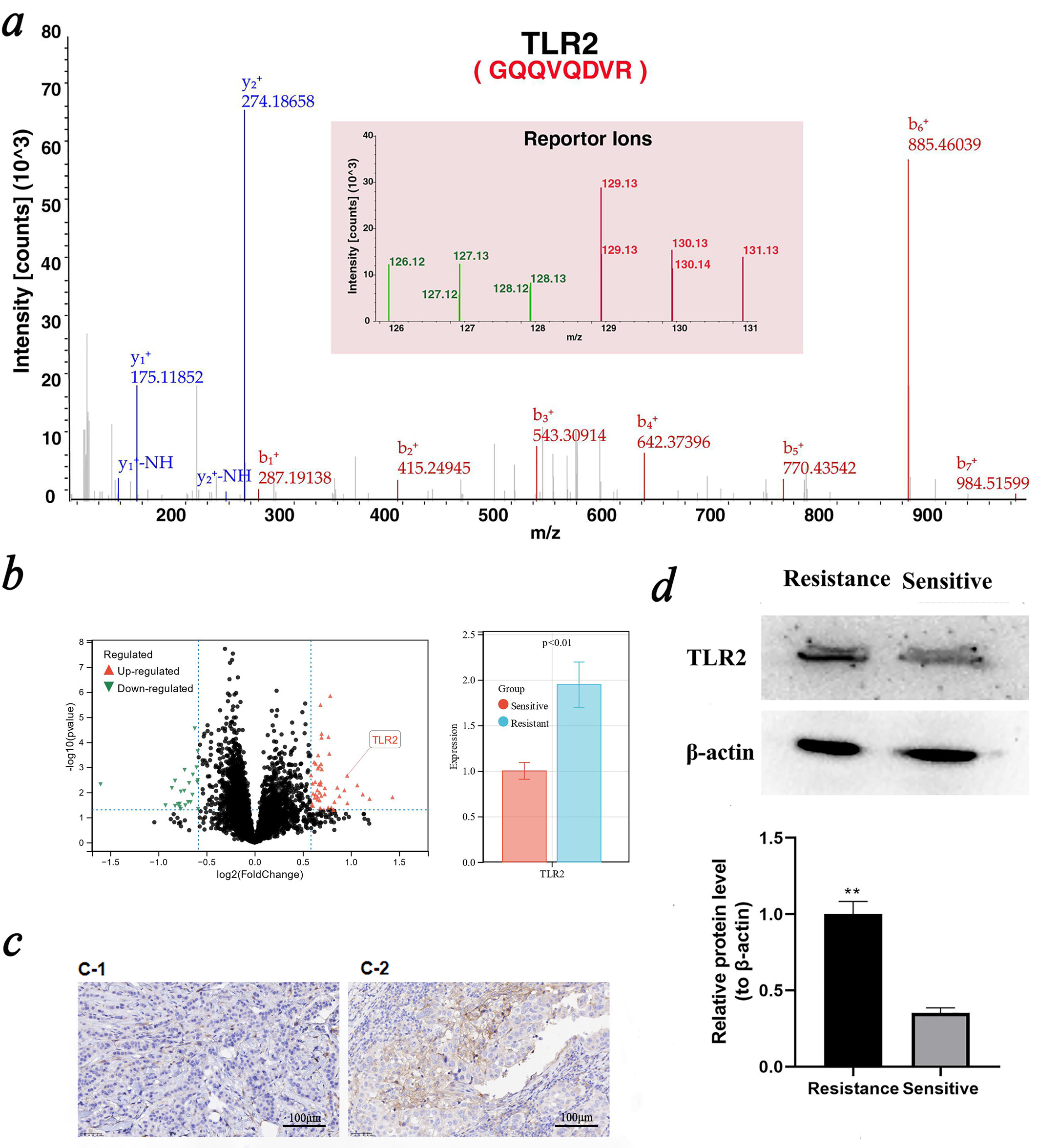
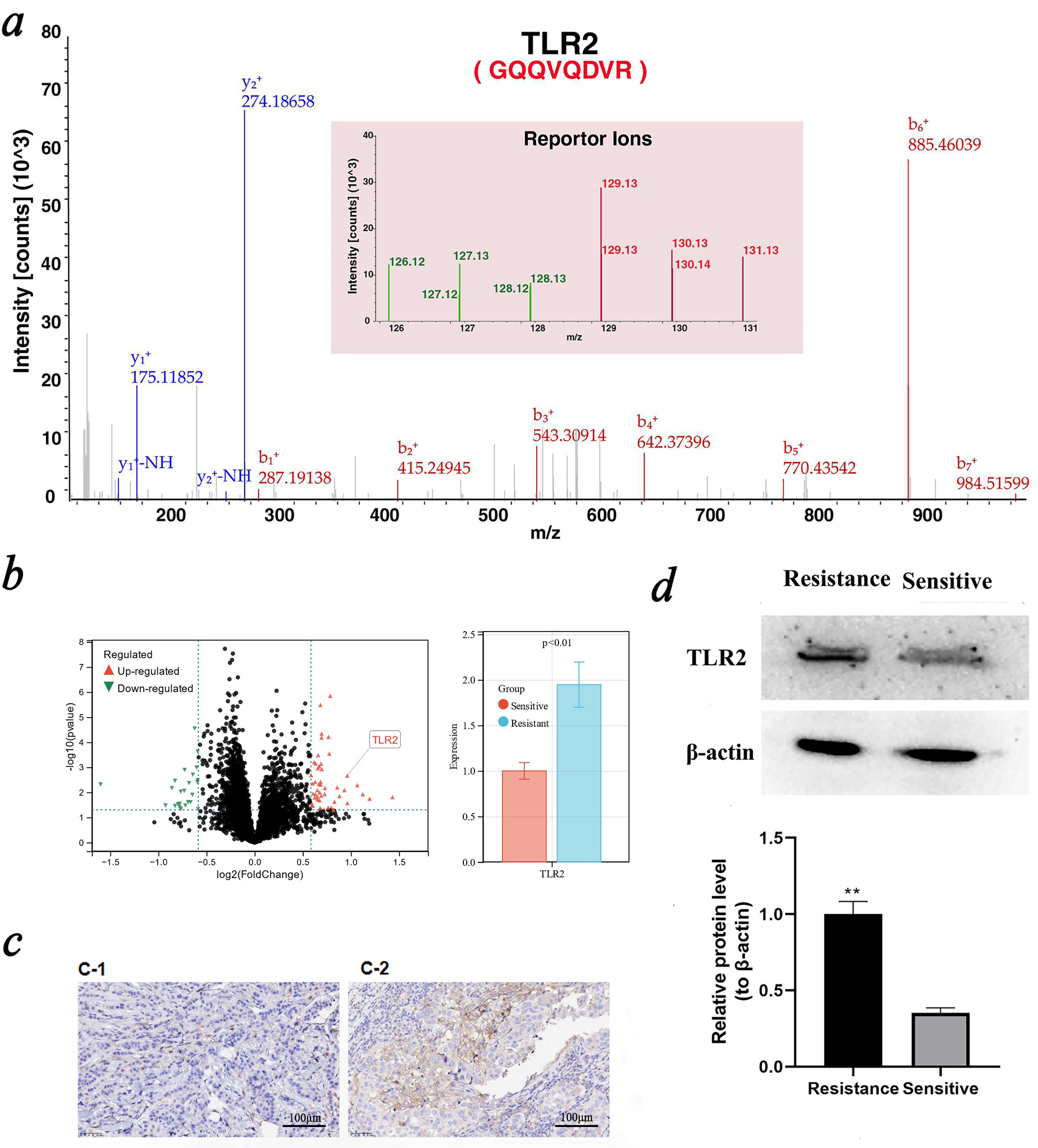
The Ltq-Orbitrap Velos mass spectrometer, combined with a NanoLC-MS system, was used for liquid chromatography tandem-mass spectrometry analysis of phosphopeptide enrichment to analyze the differences in proteomics between TPBC patients who were sensitive or resistant to endocrine therapy. Mass spectrometry analysis showed that TLR2 expression was significantly different between the endocrine therapy sensitive group and the drug resistant group (Fig. 2a). The difference in TLR2 protein expression between the two groups was further analyzed using a volcano map, which showed TLR2 expression was 1.95 times higher in TAM-resistant TPBC tissues than in TAM-sensitive tissues (Fig. 2b). Immunohistochemistry further confirmed that TLR2 was highly expressed in TPBC patients with TAM resistance (Fig. 2c). This was consistent with the result of western blot analysis, which showed that TAM-resistant TPBC tissues had a significantly higher level of TLR2 protein (Fig. 2d).
Fig. 2.Proteomics study showed the difference in the
TLR2 protein levels between TPBC with sensitivity and endocrine resistance. (a)
Different proteins were identified through protein mass spectrometry between
TAM-resistant TPBC and TAM-sensitive TPBC. (b) A volcano plot depicted an
elevated TLR2 protein expression in TAM-resistant TPBC tissues compared to
TAM-sensitive TPBC. (c) The expression of TLR2 was detected in two groups of TPBC
(scale = 50 µm). (d) Difference in TLR2 protein level between sensitive and
resistant groups. **p
Stable cell lines resistant to TAM treatment (BT474/TAM) were obtained by continuous exposure to TAM. Several tests, including IC50, cell viability, and cell clone formation analysis, were applied to confirm the TAM resistance. The results revealed that the IC50 of TAM in drug-resistant cell lines was significantly higher than that of the parental cell lines (Fig. 3a). Cell viability analysis further showed that BT474/TAM cells had significantly higher cell viability than the sensitive cell line under the same concentration of TAM (Fig. 3b). In accordance with this, cell clone formation analysis revealed that BT474/TAM cells had more cell clones than BT474 cells under the same concentration of TAM exposure (Fig. 3c). All these results supported the successful induction of a TAM-resistant cell line. However, treatment with TAM did not significantly inhibit glutamine intake in BT474/TAM cells (Fig. 3d).
Fig. 3.Detect an endocrine drug resistance model of TPBC. (a) IC50 was
detected to confirm the resistance of TAM resistant cell lines by MTT. (b) MTT
was used to detect cell viability at different TAM concentrations. (c) Effect of
TAM on clone formation in BT474 and BT474/TAM cells. (d)
Effect of TAM on glutamine intake in drug resistant cells. ***p
The obtained TAM-resistant TPBC cell lines (BT474/TAM) had significantly higher
TLR2 mRNA (Fig. 4a) and protein levels (Fig. 4b,c) than BT474, MCF-7 and MCF-10A
cells. The results showed that the expression of TLR2 in the drug-resistant cell
line BT474-TAM was significantly higher than that in the other groups (p
Fig. 4.TLR2 involved in the TAM resistance in TPBC cell lines. (a)
TLR2 mRNA expression level in different types of cells. (b,c) Western blot
showing the TLR2 protein expression levels in different types of cells. (d) TLR2
mRNA expression level in si-TLR2 and control groups. (e) Protein expression level
in si-TLR2 and control groups. (f) IC50 of TAM in si-TLR2 cells and control
group. (g) Cell viability of si-TLR2 cells and control group under different
doses of TAM exposure for 24 h. *p
In the current era of precision medicine, TPBC is known to have unique biological and genomic characteristics. It is mainly seen in the luminal B subtype with high prevalence of PI3KCA mutations and fewer TP53 mutations, compared with HER2+/Hormone Receptor (HR)- tumors [20]. The level of lymphocyte interstitial infiltration in co-expressing hormone receptor was lower in HER2+/HR+ tumors in terms of the immune microenvironment [21]. Clinical data showed that triple positive BCa shared similar characteristics with triple negative BCa, including higher degrees of malignancy, rapid progression, and poor prognosis [22]. It has been clinically observed that HER2+/HR+ BCa is less sensitive to anti-HER2 drugs used in chemotherapy, and has a lower rate of pathological complete response (pCR) compared with HER2+/HR- BCa [23, 24]. It has been acknowledged that TPBC is less sensitive to endocrine therapy which might be attributed to the crosstalk between the HER2 and HR pathways [25]. There is extensive crosstalk between HER2 and estrogen receptor pathways, both of which could drive cell proliferation and cancer development [26]. Estrogen receptor signaling can be reactivated during anti-HER2 therapy as a mechanism of drug resistance, and the BCa proliferation index is higher for HR+/HER2+ BCa than HR-/HER2+ BCa [26].
TAM is an antagonist of ER
While the available evidence about the
impact of TLR2 on the development and drug resistance of BCa are limited,
insights from research on other types of cancer have facilitated the
comprehension of its role in cancer. Its expression increased in colon cancer
cells that were resistant to chemotherapeutic agents such as 5-fluorouracil
and oxaliplatin [36]. This can be explained by the activation of the TLR2/6
heterodimer which reduces the expression of Mir-125b-5p, a miRNA that controls
epithelial to mesenchymal transformation (EMT) and expression of drug-resistance
related proteins. Thereby, drug resistance occurred and cell migration and
invasiveness increased. Moreover, TLR2 combined with HMBG1 activated
transcription of proto-cytokines such as IL-6, transforming growth
factor-
Polysaccharide krestin (PSK) acted as an agonist for TLR2. Previous studies
demonstrated that in-vitro treatment with PSK can activate human natural killer
(NK) cells and enhance trastuzumab mediated antibody-dependent cellular
cytotoxicity (ADCC). Also PSK activates dendritic cells (DC) and CD8
In current study, we found that elevated TLR2 expression corelated to BCa prognosis and their interaction through TLR2, MAPK and PI3K-Akt signaling pathways might affect cell proliferation, apoptosis, and resistance. Furthermore, we observed a significant difference in TLR2 expression levels between parental and drug-resistant TPBC cells. Di Lorenzo et al. [16] have confirmed that TLR2 promoted CSC survival and self-renewal was important in HER2-driven BCa development. Wang et al. [15] found evaluated high tumor TLR2 expression, which corelated to poor intracavitary B subtype OS and resistance to endocrine therapy. Therefore, from our protein expression levels, we could see that there was no difference in TLR2 expression between ER positive MCF-7 cell line and the normal MCF-10A cell line [15, 16]. These findings have allowed important perspective for TPBC management and warrant further investigation into the use of TLR2-related drugs to restore endocrine therapy sensitivity.
TLR2 was involved in the TAM resistance in TPBC, which might be a therapeutic marker for primary endocrine resistance. The identification of TLR2’s role in TAM resistance can offer a new perspective into understanding the mechanisms of endocrine therapy resistance and serve as a new method for drug development to benefit patients with TPBC.
The datasets used and/or analyzed during the current study are available from the corresponding author on reasonable request.
YW and JinY made substantial contributions to conception and design. GW and XW performed the research. JiaoY provided help and advice on the experiments. YS and BZ analyzed the data. All authors contributed to editorial changes in the manuscript. All authors read and approved the final manuscript. All authors have participated sufficiently in the work and agreed to be accountable for all aspects of the work.
This study was approved by the Medical Ethics Committee of the Shaanxi Provincial Cancer Hospital Affiliated to Medical School Xi’an Jiao Tong University (approval number: 202373). All participants provided written informed consent.
Not applicable.
This project is supported by the following organizations: National Natural Science Foundation of China (82203123). Shaanxi Province Technology Committee Project (2021JM576). Incubation project of Shaanxi Cancer Hospital, National Science and Natural Foundation (SC211005). Department of science and technology of Shaanxi Province (2023-JC-YB-828). Xi’an Municipal Bureau of Science and Technology (23YXYJ0156).
The authors declare no conflict of interest.
References
Publisher’s Note: IMR Press stays neutral with regard to jurisdictional claims in published maps and institutional affiliations.




