Academic Editor

Article Metrics

  • Fig. 1.

    View in Article
    Full Image
  • Fig. 2.

    View in Article
    Full Image
  • Fig. 3.

    View in Article
    Full Image
  • Fig. 4.

    View in Article
    Full Image
  • Fig. 5.

    View in Article
    Full Image
  • Information

  • Download

  • Contents

Abstract

Background: Alzheimer’s disease (AD) is characterized by the deposition of amyloid-β peptide (Aβ) in the brain. Aβ is produced by sequential β- and γ-secretase cleavages of amyloid precursor protein (APP). Clinical trials targeting β- and γ-secretases have all failed, partly because of the strong side effects. The aims of this work were to determine if the direct cleavage of APP by γ-secretase inhibits Aβ production, and to identify γ-cleavage-inhibiting signals within APP that can be targeted to prevent Aβ generation without inhibiting any enzyme. Methods: An APP mutant mimicking secreted APPγ was overexpressed in cells to test β-cleavage and Aβ production. APP deletion and truncation mutants were overexpressed in cells to identify the γ-secretase-inhibiting domain. The intracellular transport of the mutants was examined using immunofluorescence. Co-immunoprecipitation was performed to investigate the molecular mechanisms. Results: The APP N-terminal fragment mimicking the direct γ-cleavage product was not cleaved by beta-secretase 1 to produce detectable Aβ. However, in cells, the C-terminal fragments of APP longer than the last 116 residues could not be cleaved by γ-secretase in cells. No deletion mutant was cleaved by γ-secretase. C99, the direct precursor of Aβ, was no longer a γ-secretase substrate when green fluorescent protein was fused to its N-terminus. The large ectodomains prevented access to γ-secretase. Conclusions: Enabling the direct γ-cleavage of APP is a new and valid strategy to reduce Aβ. However, APP does not inhibit γ-cleavage via a specific inhibitory sequence in the ectodomain. Other methods to fulfill the strategy may benefit AD prevention and therapy.

1. Introduction

Alzheimer’s disease (AD), the most common cause of dementia, is a progressive neurodegenerative disease characterized by continuous cognitive decline. The extracellular neuritic plaques with β-amyloid protein (Aβ), as the major component, is the hallmark and earliest neuropathology of AD [1]. Lower Aβ throughout life is associated with a longer life span without cognitive decline [2].

Aβ is produced by sequential β- and γ-cleavage of the amyloid precursor protein (APP). APP is a type I transmembrane protein containing a large extracellular domain (or ectodomain), a hydrophobic transmembrane domain, and a small intracellular domain. In the amyloidogenic pathway, APP is first cleaved at the β-site close to the end of the ectodomain by β-secretases to generate a secreted N-terminal fragment (sAPPβ) and the C-terminal fragment C99, and C99 is further cleaved by γ-secretase within the transmembrane domain to shed Aβ. The β-cleavage of APP producing Aβ1-x is considered to be the rate-limiting step in this process, and beta-secretase 1 (BACE1), the major β-secretase cleaving APP at the β-site is indispensable for neuritic plaque formation in vivo [3]. The γ-secretase consists of four major subunits: presenilin-1/2, anterior pharynx-defective 1 (APH-1), presenilin enhancer 2 (PEN2), and nicastrin (NCT) [4]. In the γ-secretase protein complex, presenilin-1/2 are the catalytic subunit, and NCT is required for assembly of the γ-secretase and substrate priming [5, 6].

In the non-amyloidogenic pathway, APP is cleaved by α-secretases at the α-site to generate sAPPα and a C-terminal fragment comprising the last 83 residues of APP (C83), or by the θ-secretase BACE2 to produce the C-terminal fragment C80 [7]. C83 and C80 shed truncated Aβ after γ-cleavage [8].

Normally, γ-secretase does not directly cleave its substrates before truncation of the ectodomain of the substrates by other enzymes [9]. Such a rule also applies to APP. The α- and β-secretases first remove the large majority of the ectodomain of APP before γ-secretase can cleave the transmembrane domain of the resulting C-terminal fragment. However, some γ-secretase substrates such as cluster of differentiation 269 (CD269, also known as B-cell maturation antigen or tumor necrosis factor receptor superfamily, member 17) on the surface of plasma cells and amyloid-like protein 1 (APLP1), an APP-like protein, can be directly cleaved by γ-secretase. CD269 contains an ectodomain of only 57 residues and APLP1 has a non-canonic transmembrane to allow direct γ-cleavage [10, 11]. It is worth noting that most, if not all studies demonstrating the requirement of removing the large ectodomain of APP before γ-cleavage have been performed in cell-free systems. Nonetheless, the intracellular processing of APP could be more complicated and dependent on a number of factors such as the location and post-translational modifications of APP and the secretases, the microenvironments, binding proteins, changing pH, and ion strengths [12, 13]. None of these factors could be explicitly re-established in cell-free experiments.

While β- and γ-secretases are crucial for Aβ generation and AD pathogenesis, they are also required for many fundamental biological functions [14, 15]. As an example, Notch1 is one of the best characterized γ-secretase substrates, playing essential roles in cell proliferation, cell fate, differentiation, cell death, immune defense, neurogenesis, and neuronal activities [16, 17, 18, 19, 20]. Notch1 is a receptor at the cell surface. After final cleavage by γ-secretase, the cytoplasmic domain of Notch1 is released into the nucleus as a transcriptional regulator. Inhibiting γ-secretase abolishes Notch1 signaling, leading to adverse effects [21]. All clinical trials targeting β- and γ-secretases for AD therapy have been halted, mainly because of the adverse side effects [22, 23].

Some interesting questions are as follows. (1) Direct cleavage of APP by the γ-secretase has never been observed. If it can be achieved by artificial means, can the resulting N-terminal fragment (dubbed sAPPγ) containing the entire Aβ sequence be further cleaved by β-secretases and shed Aβ? (2) Is there a sequence in the ectodomain of APP that inhibits the γ-cleavage of APP? If so, methods could be developed to target this sequence and induce direct γ-cleavage of full-length APP, thereby reducing Aβ production without inhibiting any enzyme.

To address these questions, this study showed that sAPPγ is not a favored substrate of β-secretase and therefore, the strategy of enabling γ-cleavage of full-length APP is valid for Aβ reduction. However, γ-cleavage of full-length APP is not inhibited by a specific sequence in the ectodomain of APP; instead, the large size of the ectodomain abrogates this cleavage. Even green fluorescent protein (GFP), a protein irrelevant to APP, impedes the γ-cleavage of C99 when fused to the N-terminus of C99. Mechanistically, GFP fused to the N-terminus of C99 prevents the binding of C99 with NCT, a subunit of the γ-secretase, suggesting a spatial effect impairing the accessibility of γ-secretase to C99.

2. Materials and Methods
2.1 Plasmid Construction

Plasmid pcDNA4-mic-hisA was used as the expression vector, cDNA coding for APP695 was used as the template, and the fragments of interest were amplified by polymerase chain reaction (PCR). The signal peptide of APP was added to the N-termini of the truncated APP fragments by PCR. The coding sequence for the FLAG tag was inserted behind the signal peptide of APP or at the end of the C-terminal of C99 to generate plasmids expressing N- or C-terminal FLAG-tagged protein. For endoplasmic reticulum (ER) retention, the last four residues Glutamine-Methionine-Glutamine-Asparagine (QMQN) of the APP C-terminal fragments were replaced by Lysine-Lysine-Glutamine-Asparagine (KKQN).

2.2 Cell Culture and Transfection

HEK293 cells purchased from American Type Culture Collection (CRL-1573; Manassas, VA, USA) were cultured in high-glucose Dulbecco’s Modified Eagle Medium (Servicebio, Wuhan, China) containing 10% fetal bovine serum (ProCell Therapies, New York, NY, USA), 1 mM sodium pyruvate, and 4 mM L-glutamine at 37 °C, 5% CO2. The plasmids were transfected into cells using polyethylenimine according to the manufacturer’s instructions. After culturing for 24 h, cells were treated with or without the γ-secretase inhibitor L685458 (MedChemExpress, Monmouth Junction, NY, USA) for 3 h before cell lysis. The BACE1 inhibitor MK-8931 (MedChemExpress) was also introduced for 3 h before cell lysis. Authentication of cell lines was performed by the company (Procell, Wuhan, Hubei Province, China). We performed mycoplasma test every 20 days using the MycoBlue Mycoplasma Detector (Vazyme, Nanjing, Jiangsu Province, China).

2.3 Primary Mouse Cortical Neuron Cultures

E18 cortical neurons of the APP Swedish mutant transgenic mouse (Stock No. C001076) were prepared as previously described. Briefly, the mouse cortices were dissected out, and the meninges were completely removed under a dissection microscope. The cortices were pooled in a 15 mL tube and digested with trypsin at 37 °C with gentle rotation for 20 min. Then the digestion solution was removed and cells were dissociated by pipetting with inactivation solution (Minimum Essential Medium containing 0.6% D-[+]-glucose, 1 mM pyruvate, 10% horse serum, 2.5% bovine serum albumin (BSA), and 2.5% trypsin inhibitor). Cells were cultured in neurobasal medium supplemented with B27 in poly-D-lysine-coated plates. The culture medium was replaced every 3 days. Plasmid transfection was performed using Lipofectamine 8000 (Beyotime, Beijing, China) according to the manufacturer’s instructions.

2.4 Western Blot Analysis

The cell lysates were resolved by sodium dodecyl sulfate (SDS) polyacrylamide gel electrophoresis, and the proteins were electrotransferred to nitrocellulose membranes. The membranes were blocked in phosphate-buffered saline containing 3% BSA for at least 1 h. The primary antibody used to detect APP and its C-terminal fragments was C20 (a rabbit polyclonal antibody reacting with the last 20 amino acids of APP, in-house generated, see [7]). Anti-FLAG antibody (Sigma, St. Louis, MO, USA) was used to detect the FLAG tag, and anti-BACE antibody (Cell Signaling Technology, Danvers, MA, USA) was used to detect BACE1. For Aβ detection, 82E1 (Immune-Biological Laboratories, Inc., Minneapolis, MN, USA) and 6E10 (BioLegend, San Diego, CA, USA) primary antibodies specifically reacting with Aβ were used. The protein bands were quantified using ImageJ-2 (National Institutes of Health, Bethesda, MD, USA) software.

2.5 Co-Immunoprecipitation

Cells were lysed in co-immunoprecipitation (co-IP) buffer (50 mM HEPES, pH 7.4, 250 mM NaCl, 0.5% Triton X-100) supplemented with protease inhibitors. The lysates were cleared by centrifugation at 15,000 ×g for 20 min, and added to anti-FLAG magnetic beads (Sigma). The reaction was incubated overnight at 4 °C with rotation. After three washes with co-IP buffer, the precipitated proteins were eluted using 2× SDS sample buffer and boiled for 5 min.

2.6 Immunofluorescence

At 24 h after transfection, cells were fixed in 4% paraformaldehyde and permeabilized in 0.2% Triton X-100. After blocking in 5% BSA, cells were stained with C20 antibody for APP or the fragments and GM130 (BD Biosciences, Franklin Lakes, NJ, USA) for the Golgi. The primary antibodies were detected with Alexa 568 and Alexa 488 secondary antibodies (Abcam, Cambridge, MA, USA). DNA was stained with 46-diamidino-2-phenylindole (DAPI). Images were taken using the BZ-X810 fluorescence microscope (Keyence, Chicago, IL, USA).

2.7 Statistical Analyses

Statistical analyses were performed using GraphPad Prism 8 (GraphPad Software, San Diego, CA, USA). Results are expressed as the mean ± standard deviation. The two-tailed t-test was used to analyze the difference between two groups. p < 0.05 was considered statistically significant.

3. Results
3.1 β-Secretase Inefficiently Cleaves sAPPγ

To determine if sAPPγ can be further cleaved by β-secretase to produce Aβ, we overexpressed in HEK293 cells an APP fragment spanning residues 1 to 636 (as in the APP695 isoform, 636 is the end of Aβ40) to mimic sAPPγ (Fig. 1a). To enhance β-cleavage for clear Aβ detection, residue substitutions by the Swedish mutation (K594N/M595L, as in APP695) were introduced into this protein to enhance Aβ production. For the detection of APP N-terminal fragments in the conditioned medium, a FLAG tag was inserted after the signal peptide of APP. Compared to full-length APP containing the Swedish mutations (APPswe), the expression levels of sAPPγ in cells and in conditioned media (detected using anti-FLAG antibody) were similar to those of APPswe (APPswe is cleaved by α- or β-secretases, and the resulting N-terminal fragments sAPPα and sAPPβ are secreted), but Aβ production from sAPPγ was below the detectable level. By contrast, Aβ produced from APPswe by endogenous β- and γ-secretases was clearly detected (Fig. 1b,c). To further confirm that sAPPγ is not a β-secretase substrate, we co-expressed BACE1 with APPswe or sAPPγ in HEK293 cells, and treated the cells with or without the BACE inhibitor MK-8931. If sAPPγ can be weakly cleaved by β-secretase, the overexpression of BACE1 may enhance the cleavage. Upon β-secretase inhibition, the protein levels of full-length APPswe were greatly increased (p = 0.0001) and the N-terminal fragment sAPPβ produced by BACE1 cleavage in cells was abolished, both of which indicated that β-secretase was successfully inhibited. Because of the short duration of β-secretase inhibition, the extracellular sAPPβ in the conditioned media was unaffected (Fig. 1d). By contrast, the overexpressed sAPPγ displayed no difference with or without MK-8931 treatment in both the cells and conditioned media (Fig. 1d). Hence, although having never been observed, sAPPγ, if it exists, is not a favored substrate of endogenous β-secretase. Inducing direct γ-cleavage of full-length APP before β-cleavage is a valid strategy to reduce Aβ production without affecting these secretases. A method to counter the mechanism by which full-length APP suppresses γ-cleavage would benefit AD prevention and therapy.

Fig. 1.

sAPPγ does not produce Aβ. (a) Schematic diagram comparing the difference of full-length APP (APPswe) and sAPPγ. The box with dashed lines indicates that the last 59 residues in full-length APP is absent in sAPPγ. The arrows indicated the cleavage sites that APP been cleaved for Aβ production. SP: signal peptide of APP to guide APP or sAPPγ into the secretion pathway (residues 1–17); FLAG: FLAG tag inserted after the signal peptide; KM670/671NL: substitution by Swedish mutations; TM: transmembrane domain. (b) Expression of APPswe and sAPPγ in HEK293 cells, and sAPPα and sAPPβ derived from APPswe by α- and β-cleavages, respectively and directly overexpressed sAPPγ in conditioned media. (c) Aβ in the conditioned media of cells expressing APPswe and sAPPγ were blotted using both the 82E1 antibody (to detect the N-terminus of C99 and Aβ with a primary amine) and the 6E10 antibody (N-terminus of Aβ as the epitope). (d) APPswe or sAPPγ, was co-expressed with BACE1 in HEK293 cells, and full-length APPswe, sAPPβ derived from APPswe by β-cleavage, and sAPPγ in cells and in conditioned media were detected by Western blotting. The relative amounts of protein bands with or without MK-8931 treatment were plotted. The numbers represent the mean ± standard deviation (***p < 0.001, ns: non-significant). n = 3 or more independent experiments for all figures. sAPPγ, soluble amyloid precursor protein γ; Aβ, amyloid-β peptide; APP, amyloid precursor protein.

3.2 γ-Secretase does not Cleave Full-Length APP in Primary Neurons

Previous cell-free studies have suggested that γ-secretase does not cleave APP because of the large ectodomain of APP. However, APP is a protein destined to the secretion pathway, and its cleavage is closely regulated by the changing intraorganellar environments that cannot be explicitly re-established in cell-free systems. For example, we previously reported that nascent APP in the ER is not efficiently cleaved by β- or α-secretases, and the γ-cleavage of C99 in the ER is inefficient because the γ-secretase in the ER is inactive. By contrast, in the Golgi apparatus and later compartments along the secretion pathway, the cleavages of APP and C99 are activated [13, 24]. Moreover, APP is a type I transmembrane protein with the ectodomain either inside the lumen of organelles (including ER, the Golgi, and vesicles for transport) during anterograde transport to the plasma membrane or in the extracellular space when APP is present on the plasma membrane. Like most proteins in the canonic secretion pathway, APP is synthesized on ER surface and translocates into the ER lumen via its signal peptide to enter the secretion pathway. The transmembrane domain of APP stops the translocation, which leaves a short intracellular cytoplasmic domain (APP intracellular domain [AICD]) in the cytoplasm. After entry into the ER, APP is further transported through the Golgi for further modification (APP maturation), and then to the plasma membrane, from where APP is quickly internalized back through the endosomes to the Golgi or to the lysosome for degradation [12]. Along the secretion pathway, the luminal pH of the organelles gradually decreases, and it is unclear how the changing pH affects APP processing. To test in cells if γ-secretase directly cleaves full-length APP, we treated the primary cortical neurons of the APP Swedish mutant transgenic mice (PNAPP) with the γ-secretase inhibitor L685458 for 3 h. Western blotting using the C20 antibody, which detects APP and all APP C-terminal fragments containing the last 20 residues, revealed that full-length APP was unaffected by γ-secretase inhibition (Fig. 2a). In stark contrast, C99 (p = 0.0005) by β-secretase and C83 (p = 0.0002) by α-secretase were greatly increased by the γ-secretase inhibitor, and the increase of C83 in terms of fold was significantly higher than that of C99 (Fig. 2a). As γ-secretase activity is also linked to autophagy–lysosome functions that may affect the protein levels of APP and APP C-terminal fragments, we also inhibited the lysosome with chloroquine (CHL) in PNAPP. Distinct from γ-secretase inhibition, CHL treatment significantly increased mature APP (p = 0.0002; Fig. 2b). As such, it is unlikely that γ-secretase inhibition caused overall lysosome inhibition, because at least for full-length APP, its degradation in lysosome was unaffected by the γ-secretase inhibitor. These results are in line with cell-free studies in that full-length APP is not a substrate of the γ-secretase, but given the complexity of the intracellular environments and regulatory machineries in cells, the mechanism underlying the inability of the γ-secretase to cleave full-length APP might be different.

Fig. 2.

γ-secretase does not cleave full-length APP in primary neurons. (a) PNAPP (primary neurons from APP Swedish mutant transgenic mice) were treated with or without the γ-secretase inhibitor L685458 (GSI) for 3 h. The cell lysates were analyzed by Western blotting for APPswe using the C20 antibody targeting the last 20 amino acids of APP. The relative amounts of protein bands with or without γ-secretase inhibition were plotted. (b) PNAPP were treated with or without CHL overnight, and the cell lysates were also analyzed by Western blotting for APPswe. The relative amounts of protein bands with or without CHL treatment were plotted. The numbers represent the mean ± standard deviation (***p < 0.001, ns: non-significant). n = 3 or more independent experiments for all figures. CHL, Chloroquine.

3.3 The γ-Secretase-Inhibiting Juxtamembrane Helix of APP is not a Factor Preventing γ-Cleavage of Full-Length APP

To determine if there is a signal in the ectodomain of APP that inhibits the γ-cleavage of APP, we first assessed the juxtamembrane helix (JH) domain in APP. The JH is an α-helix structure within the C99/Aβ region. A previous study showed that the JH can partially inhibit the γ-cleavage of C99, and the peptide composed of the residues of JH could be used as an efficient γ-secretase inhibitor [25]. We recently also reported that releasing JH-mediated γ-secretase inhibition by the binding of clusterin to the JH strongly enhances γ-cleavage of C99 [26]. To the best of our knowledge, the JH is the best, if not the only characterized γ-secretase inhibiting motif in APP/C99. To determine if the JH in APP also prevents γ-cleavage of full-length APP, the APPF615P mutant was overexpressed in HEK293, and the cells were treated with a γ-secretase inhibitor for 3 h. The F615P substitution is sufficient to disrupt the α-helix structure of the JH [7]. While C83 (p = 0.0004) derived from this APP mutant was apparently increased by γ-secretase inhibition, similar to wild-type APP (Fig. 3a), the full-length APPF615P protein remained unchanged (Fig. 3b). Because of the inhibition of α-cleavage by the F615P substitution [27], C99 (p = 0.0027) produced from APPF615P relative to C83 (p = 0.0001) appeared to be much higher than that from wild-type APP. Therefore, the JH is not necessary for the inhibition of γ-cleavage of full-length APP.

Fig. 3.

The JH is not necessary for the inhibition of γ-cleavage of full-length APP. APPwt (a) and the APPF615P mutant (b) were overexpressed in HEK293 cells and the cells were treated with or without the γ-secretase inhibitor L685458 for 3 h. The cell lysates were analyzed by Western blotting for APP and C-terminal fragments using the C20 antibody targeting the last 20 amino acids of APP. The relative amounts of protein bands with or without γ-secretase inhibition were plotted. The numbers represent the mean ± standard deviation (**p < 0.01, ***p < 0.001, ns: non-significant). n = 3 or more independent experiments for all figures. JH, juxtamembrane helix.

3.4 There is no Single Specific Sequence in the Ectodomain of APP that Inhibits γ-Cleavage of Full-Length APP

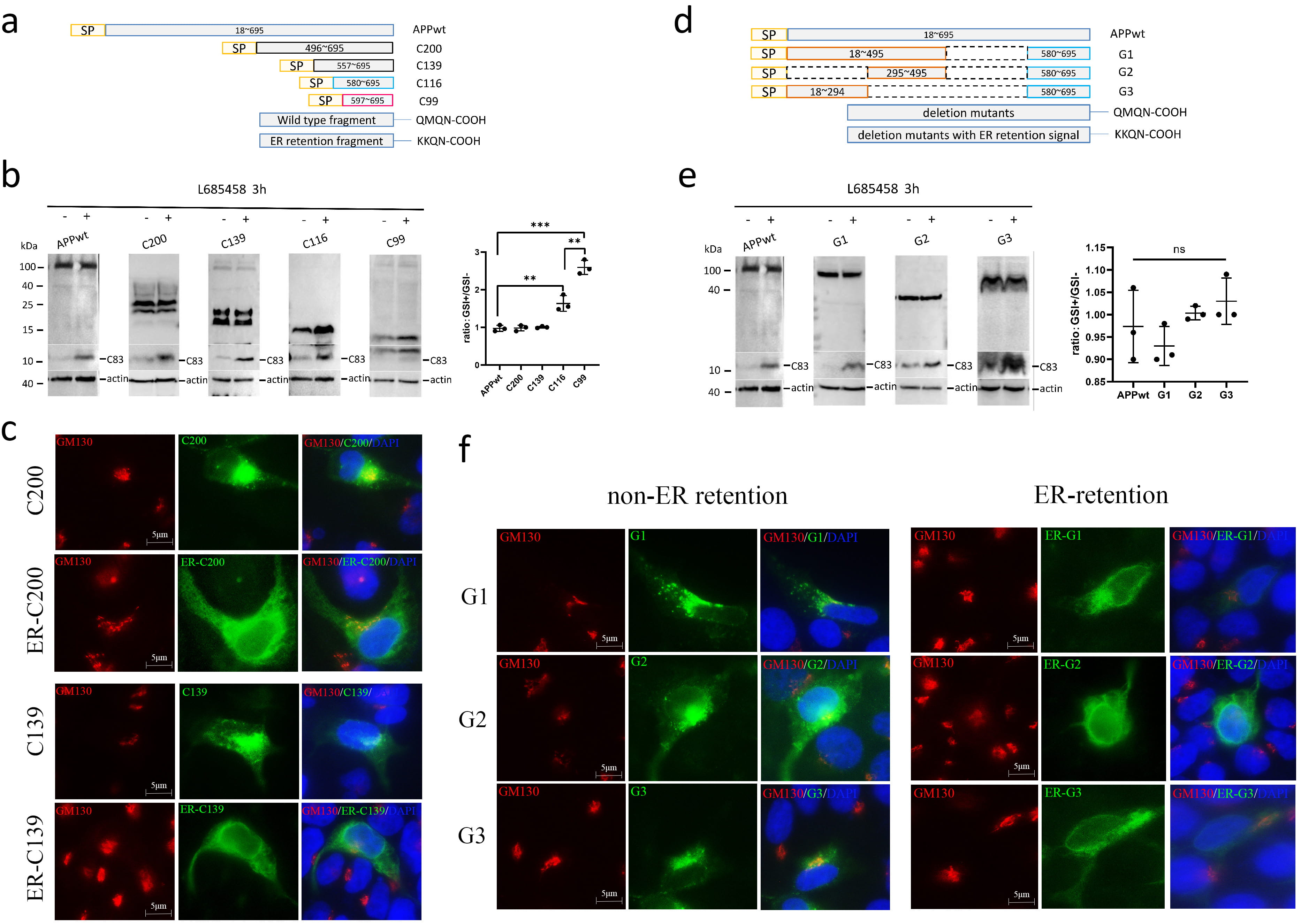
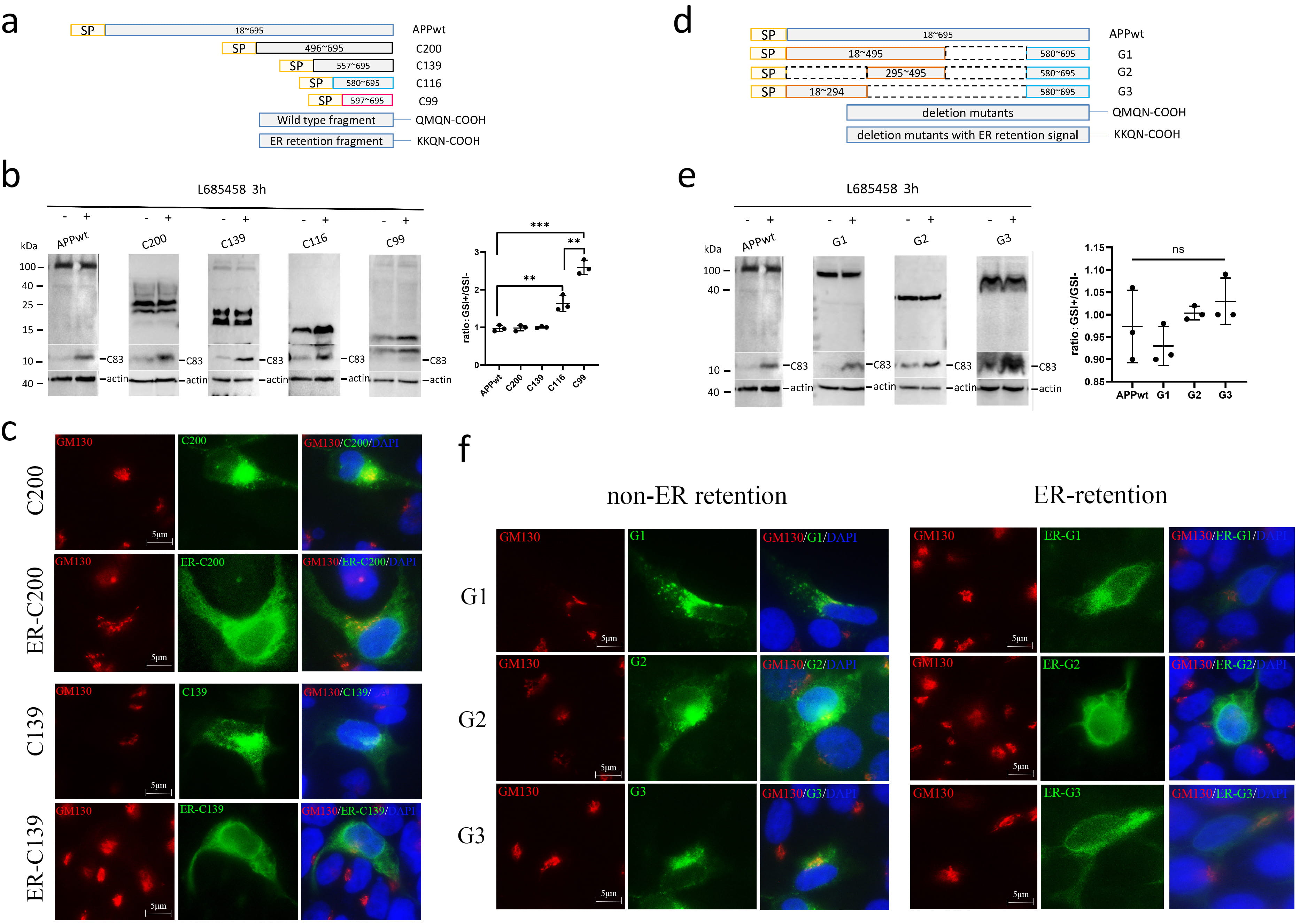
To further explore whether there is an inhibitory domain in the ectodomain of APP, we generated several plasmids to express the C-terminal fragments C200, C139, C116 and C99 that contain the last 200 (starting from residue 496), 139 (starting from residue 564), 116 (starting from residue 579), and 99 residues of APP, respectively. Based on the predicted structures, these sites are not within helical or β-sheet structures. To ensure the correct topology, the signal peptide of APP was fused to the N-termini of these fragments (Fig. 4a). When overexpressed in HEK293 cells, all of these fragments could be cleaved by endogenous α-secretases into C83, with C116 and C99 as the least efficient substrates for α-secretases, possibly because of the absence of the O-glycosylation sites Thr576 in these two fragments [28] (Fig. 4b). C200 and C139 showed strong upper bands above the expected size (Fig. 4b). These upper bands probably due to post-translational modifications suggested that these fragments, similar to full-length APP, were exported out of the ER to later organelles where α-, β- and γ-cleavages take place. Upon γ-secretase inhibition, C83 generated from these fragments was remarkably increased, indicating that γ-secretase was successfully inhibited in these cells. However, among these fragments, only C99 (p = 0.0002) and C116 (p = 0.0069) were upregulated by γ-secretase inhibition, and the upregulation of C99 was more robust than that of C116 (p = 0.0041) (Fig. 4b). Similar to full-length APP, other fragments longer than C116 and their modified forms did not respond to γ-secretase inhibition (Fig. 4b). With the exception of the overexpressed C99 itself, other fragments longer than C99 produced little C99 because without the Swedish mutation, β-cleavage by endogenous β-secretases was extremely weak. We did not use the AICD to indicate γ-cleavage because the AICD could also be produced from C83 derived from these fragments, which may confound the results. Since the γ-secretase is active in post-ER organelles, we questioned if C200 and C139 were successfully exported out of ER, even though they were cleaved into C83 by α-secretase. Immunofluorescence for overexpressed C200 and C139 revealed a mixed localization of these two fragments in the ER, the Golgi, and some vesicle-like structures. Staining in the perinuclear Golgi-like structure was the most prominent. By contrast, when the dibasic motif was introduced into the C-terminal tails of these two fragments to retain them in the ER through the COPI vesicle-dependent retrograde transport mechanism, these fragments displayed a typical polygonal network and perinuclear pattern of the ER (Fig. 4c). Hence, these two fragments efficiently entered the secretion pathway, and not being cleaved by γ-secretase was not a consequence of ER retention.

Fig. 4.

The γ-secretase does not cleave APP C-terminal fragments longer than C116. (a) Schematic diagram showing the truncation. For ER retention, the last four residues QMQN of the fragments were replaced by KKQN. SP: signal peptide of APP. (b) APP and the truncation mutants were overexpressed in HEK293 cells, and the cells were treated with or without the γ-secretase inhibitor L685458 for 3 h. The cell lysates were analyzed by Western blotting using the C20 antibody for APP, the mutants, and the carboxy-terminal fragments (CTFs) generated from these APP variants by endogenous α- and β-secretases. The ratios of protein bands with γ-secretase inhibition (GSI+) to those without γ-secretase inhibition (GSI-) were plotted. (c) HEK293 cells were transfected with the plasmids expressing the truncation fragments with or without the ER retention signal. The cell after fixation were co-stained using C20 antibody for the fragments and GM130 antibody for the Golgi. (d) Schematic diagram showing the deletion mutants of APP. Dashed lines indicate the deleted regions. (e) APP and the deletion mutants were overexpressed in HEK293 cells, and the cells were treated with or without the γ-secretase inhibitor L685458 for 3 h. The cell lysates were analyzed by Western blotting using the C20 antibody for APP, the mutants, and the CTFs generated from these APP variants by endogenous α- and β-secretases. The ratios of protein bands with γ-secretase inhibition to those without γ-secretase inhibition were plotted. (f) HEK293 cells were transfected with the plasmids expressing the deletion mutants with or without the ER retention signal. The cell after fixation were co-stained using C20 antibody for the fragments and GM130 antibody for the Golgi. The numbers represent the mean ± standard deviation (***p < 0.001, **p < 0.01, ns: non-significant). n = 3 or more independent experiments for all figures. ER, endoplasmic reticulum; QMQN, Glutamin-Methionine-Glutamine-Asparagine; KKQN, Lysine-Lysine-Glutamine-Asparagine.

To determine if the sequence N-terminal to C116 in APP contains a γ-cleavage-inhibiting sequence, we further generated three APP deletion mutants: one with the sequences 496–579 deleted (G1), one containing signal peptides 295–495 and 580–695 (C116) (G2), and one with sequences 296–579 deleted (G3) (Fig. 4d). All of these deletion mutants were cleaved by the endogenous α-secretases, and the resulting C83 was upregulated by γ-secretase inhibition, but still, the overexpressed mutants stayed the same with or without γ-secretase inhibition (Fig. 4e). Since the deleted regions combined cover the entire sequence N-terminal to C99, there is unlikely a single specific domain to inhibit the γ-cleavage of APP in the N-terminus of APP. Similar to the C200 and C139 fragments, all of these deletion mutants of APP enter the secretion pathway without being retained in the ER (Fig. 4f).

3.5 The Large Ectodomain N-Terminal to C99 Inhibits the Binding with the γ Secretase Subunit NCT

Previous studies on the γ-cleavage of Notch protein demonstrated that the longer extracellular structure of Notch results in lower cleavage efficiency by γ-secretase [29], which explains why the first truncation of Notch is required for γ-cleavage. Since we failed to identify a specific sequence in the ectodomain of full-length APP that inhibits γ-cleavage of APP, we considered that the γ-cleavage of APP could follow the same principle as that for Notch cleavage. To unambiguously test the hypothesis that the size, but not the sequence of the ectodomain is the inhibitory factor, the GFP was inserted between the signal peptide of APP and C99 (Fig. 5a). GFP is a protein irrelevant to APP or APP processing, and it is simply to increase the size of the ectodomain. When overexpressed into HEK293 cells, the GFP-C99 chimera was robustly expressed but showed no change upon γ-secretase inhibition. By contrast, C99 without fused GFP was significantly increased by the γ-secretase inhibitor (p = 0.0022; Fig. 5b). Hence, the long ectodomains, instead of a specific sequence, suppress the γ-cleavage of APP.

Fig. 5.

GFP fused to the N-terminus of C99 prevents the binding and the cleavage of C99 by γ-secretase. (a) Schematic diagram showing the structures of artificial C99 variants. SP, signal peptide; GFP, green fluorescent protein; FLAG, FLAG tag fused to the C-terminus of C99 or GFP. (b) Effects of γ-secretase inhibition on C99 and GFP-C99. C99 and GFP-C99 were expressed in HEK293 cells and the cells were treated with or without γ-secretase inhibitor for 3 h. The cell lysates were blotted using C20 antibody for C99, GFP-C99, and C83 produced from C99 and GFP-C99. The ratios of protein bands with γ-secretase inhibition (GSI+) to those without γ-secretase inhibition (GSI-) were plotted. (c) C99, GFP-C99, and GFP-FLAG as a negative control were overexpressed in HEK293 cells. These proteins were IP’d with anti-FLAG magnetic beads from cell lysates, and the co-IP’d endogenous NCT was detected using an NCT-specific antibody. The relative amount of protein bands with or without MK-8931 treatment were plotted. The numbers represent the mean ± standard deviation (**p < 0.01). n = 3 or more independent experiments for all figures.

To investigate the mechanism by which the large ectodomain inhibits γ-cleavage, we performed co-IP of C99 and GFP-C99 with endogenous NCT. NCT is a subunit in the γ-secretase complex that is crucial for γ-secretase activity and substrate priming [30]. While C99 apparently interacted with NCT, the interaction of GFP-C99 chimera with NCT was no stronger than the background signal (Fig. 5c). Therefore, the large ectodomain impairs the accessibility of γ-secretase to APP or its C-terminal fragments, which precludes the γ-cleavage within the transmembrane domain of APP.

4. Discussion

AD is a devastating disease without a cure. Since the discovery of the amyloidogenic pathway as the contributing factor to neritic plaques and AD pathogenesis, great attempts have been made to target molecules in these pathways for AD therapy. Inhibiting β-and γ-secretases for AD therapy used to be considered a promising strategy. However, almost all clinical trials using inhibitors of these enzymes were halted before the scheduled trial was finished, mostly because of the strong side effects. A number of studies have indicated that both BACE1, the major β-secretase, and the γ-secretase may cleave a variety of substrates for essential biological functions, and directly inhibiting them would inevitably affect these functions, which leads to the side effects. Specific inhibition of the cleavages of APP/C99 by these two enzymes remains unrealistic at this time. Therefore, we determined if there is a method to circumvent this technical difficulty by altering the sequential order of β- and γ-secretase cleavages. Such a strategy could be designed very specific for APP without affecting other functions of β- and γ-secretases.

Our results showed that sAPPγ, if exists, can be efficiently released out of cells despite the presence of part of the transmembrane domain. The β-cleavage of sAPPγ appeared to be very weak because Aβ production from sAPPγ or the β-cleavage of sAPPγ was much lower than from APP. One of the possible reasons is that sAPPγ can be directly secreted into the extracellular space, which reduces the amount of sAPPγ available for β-cleavage. Another explanation is that the β-cleavage of APP requires APP being anchored onto the membrane to allow the access of β-secretases to the priming and cleavage sites in APP. Without being anchored on the membrane, sAPPγ could be diffusive in the lumen of organelles, and the chance to encounter β-secretases would be lowered. Moreover, the conformation of sAPPγ could be different from that of full-length APP being anchored on the membrane.

We further determined if there is a certain sequence in APP that inhibits γ-cleavage of APP. If true, antibodies or other small molecules could be designed to bind this domain or motif, which releases γ-secretase inhibition and allows the γ-cleavage of full-length APP to generate sAPPγ. However, our results indicated that there appeared to be no such an inhibitory domain in APP. Instead, a large ectodomain, regardless of the sequence, would abrogate γ-cleavage. C139, a fragment with only 40 residues N-terminally flanking C99, is no longer cleavable by γ-cleavage. This conclusion is consistent with the results in previous studies using cell-free systems [21]. Mechanistically, the large ectodomain may serve as a spatial hindrance to keep γ-secretase away from APP or the longer C-terminal fragments of APP, as the binding of C99 with NCT is abolished by GFP fused to the N-terminus of C99.

Although we failed to identify a sequence in APP that can be targeted to induce the γ-cleavage of full-length APP, the strategy of enabling such a cleavage that normally does not happen remains to be valid for the prevention of Aβ generation without affecting other functions of γ-secretase. Methods other than searching for inhibitory domains in APP may help the achievement of the strategy.

5. Conclusions

Our results suggest that if γ-secretase could directly cleave full-length APP and generate the secreted fragment sAPPγ, it would abolish the production of Aβ. APP does not contain a specific inhibitory sequence for γ-secretase; instead, the large ectodomain of APP prevents γ-cleavage of APP, probably through a spatial effect. Hence, methods other than targeting a sequence of APP to release this inhibition may benefit AD prevention and therapy without causing the side effects of direct β- and γ-secretase inhibition.

Abbreviations

AD, Alzheimer’s disease; APP, amyloid precursor protein; BACE, beta-site amyloid precursor protein cleaving enzyme; sAPPα/β/γ, soluble amyloid precursor proteins-α/β/γ; NCT, nicastrin.

Availability of Data and Materials

Data generated and analyzed in this study are available from the corresponding author on reasonable request.

Author Contributions

ZW conceived and designed the experiments. YuanL, HL, WL, YuL performed the experiments. YuanL and ZW analyzed data. ZW contributed reagents, materials, and analytical tools. YuanL and ZW wrote the manuscript. All authors reviewed the manuscript. All authors read and approved the final manuscript. All authors have participated sufficiently in the work and agreed to be accountable for all aspects of the work.

Ethics Approval and Consent to Participate

This study was approved by the Ethics Committee of Xuanwu Hospital of Capital Medical University.

Acknowledgment

Not applicable.

Funding

This work was supported by National Natural Science Foundation of China (no. 81870832), and Beijing Committees of Education-Science Foundation of Beijing joint fund (no. KZ202010025040) to ZW.

Conflict of Interest

The authors declare no conflict of interest.

References

Publisher’s Note: IMR Press stays neutral with regard to jurisdictional claims in published maps and institutional affiliations.