Academic Editor

Article Metrics

  • Fig. 1.

    View in Article
    Full Image
  • Fig. 2.

    View in Article
    Full Image
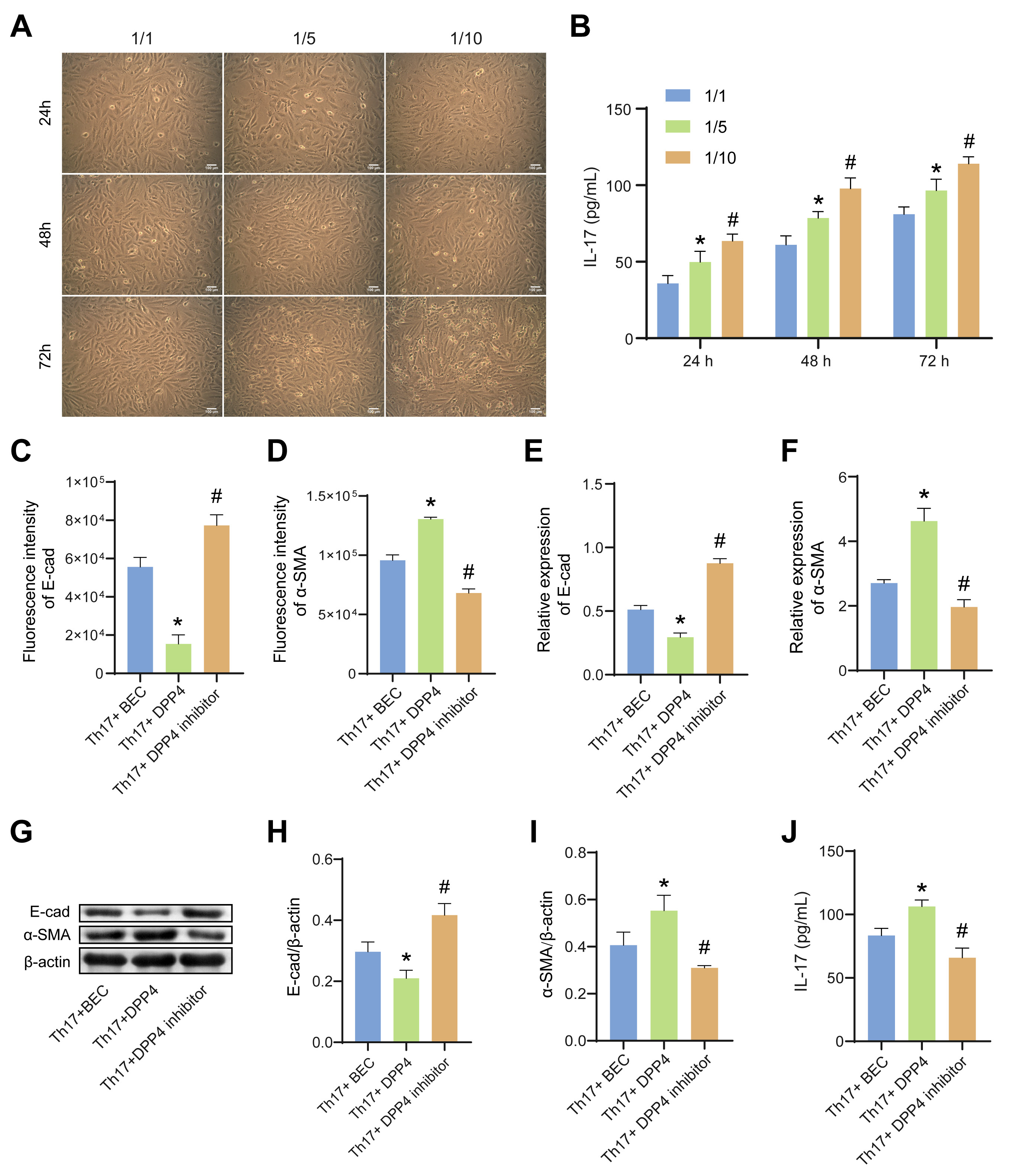
  • Fig. 3.

    View in Article
    Full Image
  • Fig. 4.

    View in Article
    Full Image
  • Fig. 5.

    View in Article
    Full Image
  • Information

  • Download

  • Contents

Abstract

Background: Dipeptidyl peptidase-4 (DPP4) is a transmembrane glycoprotein, prevalent across a variety of tissues and cells and can be foundin a solubilised in peripheral blood. This paper aims at determining the role of sCD26/sDPP4 in Th17 cell polarization and airway epithelial cell to epithelial mesenchymal transition (EMT) in asthma. Methods: Female C57BL/6J mice were treated with ovalbumin to constructed asthma mice. The CD4+ T cell, and bronchial epithelial cells (BECs) were purified from the spleens and bronchus of mice. The KRT8 expression in BECs were identified by immunofluorescence (IF). Th17 cells were differentiated from a CD4+ T cell. Flow cytometry was usewd to identify and calculate the Th17 and Treg cells. Mice woth asthma were treated by DPP4 overexpressing lentivirus or DPP4 inhibitor. Histopathological modifications were assessed by hematoxylin-eosin (HE), periodic acid Schiff (PAS), and Masson staining. The total number of leucocytes was detected using a hemocytometer. For detection, quantitative Real-time PCR (qRT-PCR), western blotting (WB), and IF were used to evaluate the expression of E-cadherin and alpha-smooth muscle actin (α-SMA). Enzyme-linked immunosorbent assay (ELISA) was performed to analyze the DPP4, IL-4, IL-5, IL-13 and IL-17 levels. Results: The findings suggest that sCD26/sDPP4 promote CD4+ T cells differentiation into Th17 cells in a depending on the applied dose. sCD26/sDPP4 up-regulated the expression of α-SMA and down-regulated the expression of E-cadherin in TGF-β1-induced mouse BECs, which was reversed by DPP4 inhibitor. Co-culture induced a synergic effect between Th17 cells and sCD26/sDPP4 on the formation of airway EMT in BECs. Furthermore, DPP4 inhibitor prevented lung-bronchial inflammatory infiltration, mucus secretion, goblet cell hyperplasia and collagen deposition in asthma mice. Meanwhile, DPP4 inhibitor decreased the levels of DPP4, IL-4, IL-5, IL-13, IL-17 and increased the total number of leukocytes in bronchoalveolar lavage fluid of asthma mice. In addition, DPP4 inhibitor also inhibited airway EMT and Th17 cell polarization in asthma mice. Conclusions: The results in this paper show that up-regulation of DPP4 enabled airway inflammation and airway remodeling in asthmatic mice by modulating the Th17/IL-17 axis and accelerating the airway EMT, which isa therapeutic target in asthma.

1. Introduction

Asthma is a chronic inflammatory disease of the respiratory system that causes repeated bronchoconstriction and airflow limitation [1]. The CD4+ T helper (Th) cells contribute significantly in the pathogenesis of asthma [2]. Clinically, asthma was generally divided into two categories: allergic asthma and non-allergic asthma [3]. In recent years, with the in-depth research on the pathogenesis of severe asthma and refractory asthma. It has been found that neutrophilic inflammation in the airways and airway remodeling are essential factors contributing to the occurrence of severe asthma and refractory asthma [4, 5]. IL-17, mainly produced by Th17 cells, stimulate the neutrophilic airway inflammation [6] and airway hyperresponsiveness that induces the pathogenesis of asthma [7, 8, 9]. Given the central role of IL-17 in the pathogenesis of asthma, the exploration of the factors regulating Th17 cell polarization and affecting the secretion of IL-17 by Th17 cells is crucial.

Dipeptidyl Peptidase-4 (DPP4) is a soluble glycoprotein with serine protease activity, expressed as CD26 on the cell surface in immune cells [1]. In asthma, CD26 is an activation marker, up-regulatedin lymphocytes, particulary in the CD4+ T cells [2]. Studies have confirmed that the expression of CD26 in lymphocytes of asthmatic patients was significantly increased [10]. Furhermore, the high expression of CD26 was associated by the differentiation of T lymphocytes into Th1 and Th17 [11, 12]. Further research is needed to investigate the potential mediation of airway neutrophil inflammation by DPP4 in asthma, by affecting Th17/IL-17 signaling.

Airway remodeling is a common pathological feature of severe asthma, resulting in permanent airway obstruction in up to 50% of cases and respiratory dysfunction [13]. Airway epithelial mesenchymal transition (EMT) is a vital mechanism of airway remodeling in asthmatic patients [14]. Previous studies have shown that IL-17 enhanced TGF-β1-induced EMT in bronchial epithelial cells (BECs) [15]. In addition, DPP4 could promote the EMT of BECs induced by TGF-β1 and the IL-17 had a synergistic effect on TGF-β1-induced EMT [16]. Based on the latter, the central hypothesis in this paper was that DPP4 could be related to airway inflammation and airway remodeling in asthma by promoting TGF-β1-induced airway EMT and modulating the Th17/IL-17 axis. Therefore, the effect of DPP4 on Th17 cell polarization initially investigated in vitro. Subsequently, the TGF-β1-induced bronchial epithelial cells (BECs) model and Ovalbumin (OVA)-induced mouse asthma model were established to assess the effect of DPP4 on airway EMT and remodeling in asthma.

2. Materials and Methods
2.1 Experimental Animal Parameters

Forty-five female C57BL/6J mice aged 6–8 weeks were obtained from Hunan SJA Laboratory Animal CO., LTD (Changsha, China). All mice were acclimated for one week, followed by subsequent experiments. The breeding conditions for mice were as follows: temperature and humidity ranges of 20~26 °C and 40~70% (respectively), and light cycle of 12/12 h of light/darkness. All mice had sustained access to food and water. Five female C57BL/6J mice were anesthetized by intraperitoneal injection of overdose 2% phenobarbital to obtain spleen and bronchus for isolation of CD4+ T cells and bronchial epithelial cells (BECs). Th17 cells were induced by 2 µg/mL anti-CD3 (100340, Biolegend, San Diego, CA, USA), anti-CD28 (102116, Biolegend, USA), 10 µg/mL anti-IFN-γ (505701, Biolegend, USA), 10 µg/mL anti-IL-4 (504102, Biolegend, USA), 5 ng/mL TGF-β1 (763102, Biolegend, USA), 20 ng/mL IL-6 (216-16, Peprotech, Rocky Hill, NJ, USA) and 50 ng/mL IL-23 (589002, Biolegend, USA) from CD4+ T cells. The CD4+ T cells and Th17 cells were identified using flow cytometry in Supplementary Fig. 1A. The BECs were identified by immunocytochemistry in Supplementary Fig. 1B. This experimental program presented in this paper was approved by the Institutional Animal Care and Use Committee of Guilin Medical University (NO. 201903190).

2.2 Culture and Differentiation of CD4+ T Cells

Female C57BL/6J mice (5 mice) were anesthetized by intraperitoneal injection of overdose 2% phenobarbital to obtain spleen. CD4+ T lymphocytes were purified from the spleens of mice using a CD4+ T cell isolation kit (130-104-454, Miltenyi biotec, Bergisch Gladbach, Germany) according to the manufacturer’s instructions. The isolated CD4+ T cells were cultured in RPMI-1640 containing 10% FBS, 2 mM L-glutamine, 5 µg/mL concanavalin A, 100 U/mL penicillin and 100 µg/mL streptomycin. Subsequently, the CD4+ T cells were split into the following six groups: control group, Th17 group, 10, 50, and 100 ng/mL DPP4 group, and the DPP4 inhibitor group. Cells in control group were treated with 2 µg/mL anti-CD3 (100340, Biolegend, USA) and anti-CD28 (102116, Biolegend, USA). Th17 group: based on the control group, 10 µg/mL Anti-IFN-γ (505701, Biolegend, USA), 10 µg/mL anti-IL-4 (504102, Biolegend, USA), 5 ng/mL TGF-β1 (763102, Biolegend, USA), 20 ng/mL IL-6 (216-16, Peprotech, USA) and 50 ng/mL IL-23 (589002, Biolegend, USA) was added. 10, 50, and 100 ng/mL DPP4 groups: based on the Th17 group; 10, 50, 100 ng/mL of reconstituted sCD26/sDPP4 (HG-PT010074, HonorGene, Changsha, China) were added respectively. The DPP4 inhibitor group: based on the 50 ng/mL DPP4 group, cells were initially treated with 10 µM DPP4 inhibitor (B3941, APEXBIO, USA) for 30 min. After 5 days of culture, cells and cell supernatants were collected for subsequent tests.

2.3 Isolation and Characterization of Mouse BECs

Female C57BL/6J mice (5 mice) were anesthetized by intraperitoneal injection of overdose 2% phenobarbital, then the bronchus was extracted. A moderate amount of 0.05% pronase pre-cooled in 4 °C was injected into the bronchi to cleanse the inner wall of the trachea. The entire trachea was filled with digestive enzymes and infiltrated in DMEM/F12 after being ligated. After incubating at 4 °C for overnight, the digestion was collected. The red blood cells were lysed by red blood cell lysis buffer (R1010, Solarbio, Beijing, China). BECs were obtained by removing the adherent fibroblasts after 1 h of incubation in complete medium.

2.4 EMT Induction of BECs

BECs were divided into the following four groups: Normal group (no intervention), TGF-β1 group (10 ng/mL TGF-β1), DPP4 group and the DPP4 inhibitor group. DPP4 group: 50 ng/mL of reconstituted sCD26/sDPP4 (HG-PT010074, HonorGene, China) were added to the TGF-β1 group. The DPP4 inhibitor group, based on the DPP4 group, cells were first treated with 10 µM DPP4 inhibitor (B3941, APEXBIO, Houton, TX, USA) for 30 min. After the cells were cultured for 72 h, the cell morphology changes were evaluated by a microscope (BA210T, Motic, Xiamen, China).

2.5 Co-Culture of Mouse BECs and Th17 Cells

BECs and Th17 cells were co-cultured at a ratio of 1:1, 1:5, and 1:10 in a complete medium with 10 ng/mL TGF-β1 (763102, Biolegend, USA). Cell morphology evolutions were assessed usinga microscope (BA210T, Motic, China). The co-culture experiments’ results were used for the selection ofthe optimal ratio of BECs and Th17 for subsequent experiments. BEC cells were divided into the following three groups: Th17 + BECgroup, Th17+ DPP4 group, and Th17 + DPP4 inhibitor group. Th17 + BEC group: BECs and Th17 cells were co-cultured at the optimal ratio in a complete medium with 10 ng/mL TGF-β1. Th17 + DPP4 group: Based on the Th17 + BEC group, 50 ng/mL reconstituted sCD26/sDPP4 (HG-PT010074, HonorGene, China) was added. Th17 + DPP4 inhibitor group: Based on the Th17 + DPP4 group, BECs and Th17 cells were first treated with 10 µM DPP4 inhibitor (B3941, APEXBIO, USA) for 30 min.Cells and cell supernatants were collected for subsequent detection after being cultured for 72 h.

2.6 Experimental Grouping and EStablishment of a Mouse Asthma Model

Forty female C57BL/6J mice were divided into four groups: control group, OVA group, OVA + DPP4 group, and OVA + DPP4 inhibitor group. No-loaded overexpressing lentivirus (oe-NC) and DPP4 overexpressing lentivirus (oe-DPP4, NM_010074, HG-LV010074, HonorGene, China) were purchased from HonorGene. The mice in control group were treated with normal saline and oe-NC. The mice in OVA group were intraperitoneal-injected with lentivirus 30 min before OVA (A5503, Sigma-Aldrich, Darmstadt, Germany) ultrasonic nebulization. Moreover, the mice in OVA + DPP4 group were intraperitoneal-injected of oe-DPP4 30 min before OVA ultrasonic nebulization. The mice in OVA+DPP4 inhibitor group were intraperitoneal injected with 200 mg/kg DPP4 inhibitor (B3941, APEXBIO, USA) 30 min before OVA ultrasonic nebulization. On days 0 and 12, mice were sensitized by intraperitoneal injection of 0.2 mL of aluminum hydroxide gel, containing 10 µg of OVA. Mice in the control group received the same volume of normal saline. Subsequently, from day 18 to day 23, all groups of mice received 5% OVA for 30 min daily, through the airway. Afterwards, mice were exposed to 5% OVA once every two days for 30 min until operated on day 56.

2.7 Bronchoalveolar Lavage

The airways of the mice were lavaged three times with 0.4 mL of PBS by tracheal intubation. Subsequently, the bronchoalveolar lavage fluid (BALF) was centrifuged at 2000 g for 5 min (4 °C) and the supernatant was collected for subsequent experiments. The pellets were resuspended in 50 µL pre-cold PBS and the cells were calculated by a hemocytometer.

2.8 Flow Cytometry

The CD4+ T cells and lymphocytes were collected for flow cytometry assay. Cells were fixed and permeabilized by Fixation/Permeabilization concentrate (00-5123-43, eBiosciences, San Diego, California, USA). For Th17 cell detection, cells were stimulated using Cell Stimulation Cocktail (00-4975-93, eBiosciences, USA) for 4 h before fixation and permeabilization. Subsequently, cells were labeled with FITC-conjugated CD4 antibody (11-0041-82, eBiosciences, USA) and PE-conjugated IL-17A antibody (12-7179-42, eBiosciences, USA) or FITC-conjugated CD4 antibody (11-0041-82, eBiosciences, USA), PE-conjugated CD25 antibody (12-0250-42, eBiosciences, USA) and APC-conjugated Foxp3 antibody (17-5773-82, eBiosciences, USA). Finally, the staining cells were analysed by flow cytometry (A00-1-1102, Beckman, CA, USA).

2.9 Western Blotting (WB)

Total proteins from cells or lung tissues were extracted using RIPA lysis buffer (AWB0136, abiowell, Changsha, China) containing protease inhibitor (583794, Jintai Hongda, Beijing, China) and quantified using a BCA kit. Equal protein was separated by 10% SDS-PAGE gel, and transferred to a PVDF membrane (Invitrogen, Carlsbad, CA, USA). The membranes were incubated with a primary antibody at 4 °C overnight, including E-cadherin (1:5000, rabbit, 20874-1-AP, Proteintech, USA), α-SMA (1:5000, rabbit, 55135-1-AP, Proteintech, USA), β-actin (1:5000, mouse, 66009-1-Ig, Proteintech, USA). Then, the membranes were incubated with a secondary HRP goat anti-rabbit IgG (1:6000, SA00001-2, Proteintech, USA) antibody or HRP goat anti-mouse IgG (1:5000, SA00001-1, Proteintech, USA) antibody at room temperature for 2 h. The images were collected using a ChemiScope6100 (Clinx, Shanghai, China) and the gray values of the protein bands were evaluated using a Bio-Rad Quantity One v4.62 (Bio-Rad, San Francisco, CA, USA).

2.10 Quantitative Real-Time PCR (qRT-PCR)

TRIzol reagent (15596026, Thermo Fisher Scientific, Waltham, MA, USA) was utilised to extract the total RNA from cells and lung tissues. RNA samples were subsequently applied to generate the cDNA by mRNA Reverse Transcription Kit (CW2569, CWBIO, Beijing, China). The expression of specific RNAs was quantified by UltraSYBR Mixture (CW2601, CWBIO, Beijing, China) in a QuantStudio1 Real-Time PCR System (ABI, Fosters, CA, USA). β-actin was used as reference gene and the primer sequences are listed in Table 1.

Table 1.Primer sequences.
Gene Sequence Length (bp)
E-cadherin F AGCCATTGCCAAGTACATCCTC 155 bp
R CGCCTTCTGCAACGAATCCC
α-SMA F GCCCCTGAAGAGCATCCGAC 179 bp
R CCAGAGTCCAGCACAATACCAGT
β-actin F ACATCCGTAAAGACCTCTATGCC 223 bp
R TACTCCTGCTTGCTGATCCAC

F, Forward Primer; R, Reverse Primer.

2.11 Enzyme-Linked Immunosorbent Assay (ELISA)

The levels of IL-17 (CSB-E04608m) in the cell supernatant and DPP4 (CSB-E08520m), IL-17 (CSB-E04608m), IL-4 (CSB-E04634m), IL-5 (CSB-E04637m), IL-13 (CSB-E04602m), TGF-β1 (CSB-E04726m), MMP9 (CSB-E08007m) in BALF were detected by ELISA kit (CUSABIO, Wuhan, China).

2.12 Histological Staining

Lung tissues were fixed with 4% paraformaldehyde, embedded in paraffin, and cut into sections. Sections were stained with hematoxylin-eosin (H&E), periodic acid Schiff (PAS) and Masson to evaluate the inflammation, epithelial injury, and degree of collagen deposition, respectively. Images were collected using a microscope (BA210T, Motic, Xiamen, China).

2.13 Immunocytochemistry (ICC)

BECs slides were prepared and fixed with 4% paraformaldehyde. After quenching with 3% H2O2, slides were incubated with KRT8 (17514-1-AP, Proteintech, Chicago, IL, USA) antibody overnight at 4 °C, followed by an incubation with anti-rabbit-IgG antibody-HRP polymer (7074P2, Cell Signaling Technology, Boston, MA, USA) for 30 min at 37 °C. The immunoreactivity was observed with diaminobenzidine (DAB). Yellow or tan stain was considered positive. Images were collected using a microscope (BA210T, Motic, China) and analysed using Image-Pro Plus software (Media Cybernetics, Bethesda, MD, USA).

2.14 Immunofluorescence (IF)

Co-staining was conducted on lung tissue sections attached on BECs slides. Antigen retrieval of tissue sections was performed in an electromagnetic oven using EDTA (pH 9.0) in boiling water for 24 min. Slides and sections were eventually incubated overnight at 4 °C with primary antibodies against E-cadherin (20874-1-AP, PTG, USA) and α-SMA (66516-1-Ig, PTG, USA). Subsequently, CoraLite488–conjugated Affinipure Goat Anti-Rabbit IgG (H+L) (SA00013-2, Proteintech, USA) or CoraLite488–conjugated Affinipure Goat Anti-Mouse IgG (H+L) (SA00013-1, Proteintech, USA) were incubated with slides and sections for 90 min at 37 °C. Nuclei were stained with DAPI for 10 min at 37 °C. Images were collected using a microscope (BA210T, Motic).

2.15 Statistical Analysis

The data was analyzed using GraphPad Prism 8.0 (GraphPad, San Diego, CA, USA). The results from the data presented were the form of mean ± standard deviation. The normality and homogeneity of variance were tested to confirm the normality of the data distribution and homogeneity of variance. Statistical differences were assessed by unpaired two-tailed Student’s t test between two groups. One-way analysis of variance (ANOVA) was applied to statistical differences among multiple groups. Tukey’s test was used for pairwise comparison after one-way ANOVA. Statistical significance was defined at p < 0.05.

3. Results
3.1 sCD26/sDPP4 Promoted Th17 Cell Polarization and IL-17 Secretion

CD4+ T cells were successfully isolated and (Supplementary Fig. 1A), treated with sCD26/sDPP4 to explore Th17 cells polarization and IL-17 secretion. Flow cytometry detection of Th17 cells revealed that 10–100 ng/mL sCD26/sDPP4 significantly promoted the Th17 polarization. The higher concentrations of sCD26/sDPP4 were accompanied by a higher degree of polarization of Th17 cells. After the addition of the DPP4 inhibitor, the effect of sCD26/sDPP4 was inhibited (Fig. 1A,B). In addition, the change trend of IL-17 level in cell supernatant was consistent with the Th17 cells (Fig. 1C). Therefore, sCD26/sDPP4 could promote Th17 cell polarization and IL-17 secretion in a dose-dependent manner.

Fig. 1.

sCD26/sDPP4 promoted Th17 polarization and the secretion of IL-17. CD4+ T cells were induced differentiation into Th17 cells and treated with sCD26/sDPP4 or dipeptidyl peptidase-4 (DPP4) inhibitor. (A,B) The ratio of Th17 cells was detected by flow cytometry. (C) The level of IL-17 in the cell supernatant was analyzed by enzyme-linked immunosorbent assay (ELISA). Data was showed as the mean ± SD, *p < 0.05 vs control, #p <0.05 vs Th17 group, &p < 0.05 vs 50 ng/mL DPP4 group.

3.2 sCD26/sDPP4 Promoted EMT in TGF-β1-Induced BECs

The influence of sCD26/sDPP4 on EMT in TGF-β1-induced BECs was further analysed. BECs were identified by immunocytochemical staining and the expression of KRT8 was positive (Supplementary Fig. 1B). As shown in Fig. 2A, after TGF-β1 treatment, cell-to-cell contact was reduced, and cells became spindle-forming fibroblasts. IF (Fig. 2B,C, Supplementary Fig. 1C,D) and WB (Fig. 2F–H) were used to evaluate the expression of E-cadherin and α-SMA in BECs. Compared with the normal group, the protein level of E-cadherin decreased in the TGF-β1 group, while the protein level of α-SMA increased. sCD26/sDPP4 enhanced TGF-β1-induced down-regulation of E-cadherin and up-regulation of α-SMA, while DPP4 inhibitors alleviated the effects of sCD26/sDPP4. In addition, the mRNA level of E-cadherin decreased in the TGF-β1 group and a further decrease following sCD26/sDPP4 treatment, while the level of α-SMA was reversed. DPP4 inhibitor reversed the effect of sCD26/sDPP4 as expected (Fig. 2D,E). The above results indicated that sCD26/sDPP4 promoted TGF-β1-induced EMT in BECs.

Fig. 2.

sCD26/sDPP4 promoted EMT in TGF-β1-induced bronchial epithelial cells (BECs). The BECs were treated with TGF-β1, sCD26/sDPP4 or DPP4 inhibitor. (A) The cell morphology changes of BECs were observed by microscope. (B,C) The fluorescence intensity of E-cad and α-SMA in BECs. (D,E) The mRNA expression of E-cad and α-SMA in BECs were evaluated by qRT-PCR. (F–H) The protein levels of E-cad and α-SMA in BECs were assessed by western blotting (WB). Data was showed as the mean ± SD, *p < 0.05 vs Normal, #p < 0.05 vs TGF-β1 group, &p < 0.05 vs TGF-β1+ DPP4 group. E-cad, E-cadherin; EMT, epithelial mesenchymal transition.

3.3 sCD26/sDPP4 Regulated EMT in Mouse BECs by Modulating the Th17/IL-17 Axis

In order to explore the interaction between BECs and Th17 cells, the latter were successfully induced from CD4+ T cells (Supplementary Fig. 1A). BECs were co-cultured with Th17 at the ratio of 1:1, 1:5, 1:10 for 24 h, 48 h, and 72 h. The EMT degree of BECs was gradually deepened by the increase of the cell ratio and the prolongation of culture time (Fig. 3A). Moreover,the level of IL-17 in the cell supernatant was also gradually increased (Fig. 3B). Therefore, the BECs and Th17 were co-culture at the ratio of 1:10 for 72 h for subsequent experiments. The protein levels of E-cadherin and α-SMA in BECs were detected by IF (Fig. 3C,D, Supplementary Fig. 2A,B) and WB (Fig. 3G–I). Compared with the Th17+BEC group, the protein level of E-cadherin was down-regulated and protein level of α-SMA was up-regulated in the Th17+DPP4 group. However, the addition of the DPP4 inhibitor could reverse this process. The mRNA expression of E-cadherin and α-SMA was accordant with the protein expression (Fig. 3E,F). In addition, compared with the Th17+BEC group, the level of IL-17 in the Th17+DPP4 group was significantly increased (Fig. 3J), suggesting that sCD26/sDPP4 could promote the secretion of IL-17. The increase of IL-17 level was accompanied by the deepening of EMT in BEC cells, indicating that sCD26/sDPP4 and Th17 cells had a synergistic effect on the formation of EMT. The combination of the above results suggest that sCD26/sDPP4 promoted EMT in BECs by modulating the Th17/IL-17 axis.

Fig. 3.

sCD26/sDPP4 promoted EMT in BECs by modulating the Th17/IL-17 axis. In (A,B), the BECs were co-cultured with Th17 at the different ratio, while in (C–J), the BECs were co-cultured with Th17 at the ratio of 1:10 and treated with sCD26/sDPP4 or DPP4 inhibitor. (A) Microscope estimation of the cell morphology changes of BECs. (B) The IL-17 level in the cell supernatant of BECs co-cultured with Th17 was analyzed by ELISA. (C,D) The fluorescence intensity of E-cad and α-SMA in BECs. (E,F) The mRNA expression of E-cad and α-SMA in BECs was assessed by qRT-PCR. (G–I) The protein levels of E-cad and α-SMA in BECs were measured by WB. (J) The level of IL-17 in the cell supernatant of BECs co-cultured with Th17 at the ratio of 1:10 and treated with sCD26/sDPP4 or DPP4 inhibitor was analyzed by ELISA. Data was showed as the mean ± SD, in Fig. 3B, *p < 0.05 vs 1/1, #p <0.05 vs 1/5; and in Fig. 3C–J, *p < 0.05 vs Th17+BEC group, #p < 0.05 vs Th17+DPP4 group. E-cad, E-cadherin.

3.4 Overexpression of DPP4 Promoted Airway Inflammation in OVA-Induced Asthmatic Mice

The role of DPP4 in OVA-induced asthmatic mice was further investigated. An OVA-induced asthma mouse model was established to evaluate the effects of DPP4 on asthma. Compared with the control group, the concentration of DPP4 in the BALF of asthmatic mice increased, and the total number of leukocytes decreased (Fig. 4A,B). After oe-DPP4 treatment, the concentration of DPP4 in the BALF of asthmatic mice was further increased, while the total number of leukocytes decreased (Fig. 4A,B). DPP4 inhibitors has the opposite effect in OVA-induced asthma mouse (Fig. 4A,B). HE staining indicated that oe-DPP4 could significantly promote OVA-induced BECs shedding and inflammatory cell infiltration in lungs-bronchi (Fig. 4C). Similarly, PAS staining demonstrated that oe-DPP4 enhanced OVA-mediated bronchial goblet cells proliferated and increased mucus secretion in lungs-bronchi (Fig. 4D). In addition, compared with the OVA group, the levels of IL-4, IL-5, and IL-13 in the BALF of mice in the DPP4 group were distinctly increased (Fig. 4E–G). DPP4 inhibitor could alleviate OVA-induced bronchial inflammation and reduce the levels of IL-4, IL-5, and IL-13 in the BALF of asthmatic mice (Fig. 4C–G). These results confirmed that oe-DPP4 promoted airway inflammation in asthmatic mice.

Fig. 4.

Overexpression of DPP4 promoted airway inflammation in asthmatic mice. (A) The level of DPP4 in the bronchoalveolar lavage fluid (BALF) was analyzed by ELISA. (B) The total number of leukocytes in the BALF was calculated by a hemocytometer. (C) Hematoxylin-eosin (HE) staining. (D) Periodic acid Schiff (PAS) staining. (E–G) The levels of IL-4, IL-5 and IL-13 in the BALF were assessed by ELISA. Data was showed as the mean ± SD, *p < 0.05 vs control group, #p < 0.05 vs OVA group, &p < 0.05 vs OVA+DPP4 group.

3.5 Overexpression of DPP4 Promoted Airway EMT in OVA-Induced Asthmatic Mice

The collagen fibers in the bronchus of the mice in the OVA group were significantly proliferated compared with the control group (Fig. 5A). Overexpression of enhanced OVA-induced bronchus collagen fibril deposition in lungs-bronchi, which was significantly improved by DPP4 inhibitor (Fig. 5A). The protein levels of E-cadherin and α-SMA in the bronchial-lung tissue of mice were assessed by IF (Fig. 5B,C, Supplementary Fig. 3A,B) and WB (Fig. 5F). Compared with the OVA group, the mRNA and protein expressions of E-cadherin in the bronchial-lung tissue of mice in the DPP4 group were down-regulated, while α-SMA was up-regulated. Overexpression of DPP4 significantly promoted airway EMT, whereas DPP4 inhibitors relieved airway EMT in asthmatic mice. Evolutions of the mRNA levels of E-cadherin and α-SMA were consistent with the proteins levels (Fig. 5D,E). In addition, oe-DPP4 significantly increased the concentration of IL-17, TGF-β1, and MMP9 in the BALF of OVA-induced asthmatic mice (Fig. 5G–I). Similarly, oe-DPP4 enhanced the OVA-mediated reduction of Treg cells while contributing to an increase in the ratio of Th17 cells. In contrast, DPP4 inhibitors reversed the OVA-mediated increases of Th17 and IL-17 in asthma mice (Fig. 5J,K, Supplementary Fig. 3C,D). The above results demonstrated that oe-DPP4 increased the levels of TGF-β1 in airway and regulated the Th17/IL-17 axis, thereby mediating airway EMT and causing airway remodeling.

Fig. 5.

Overexpression of DPP4 promoted airway epithelial mesenchymal transition (EMT) in OVA-induced asthmatic mice. (A) Masson staining. (B,C) The fluorescence intensity of E-cad and α-SMA in lungs-bronchi of mice. (D,E) The mRNA expression of E-cad and α-SMA in lungs-bronchi of mice were evaluated by quantitative Real-Time PCR (qRT-PCR). (F) The protein levels of E-cad and α-SMA in lungs-bronchi of mice were estimated by WB. (G–I) The levels of IL-17, TGF-β1 and MMP9 in BALF were analyzed by ELISA. (J,K) The ratio of Th17 and Treg cells in the airways of mice was detected by flow cytometry. Data was showed as the mean ± SD, *p < 0.05 vs control, #p < 0.05 vs OVA group, &p < 0.05 vs OVA+DPP4 group. E-cad, E-cadherin.

4. Discussion

CD26/DPP4 is a multifunctional glycoprotein with broad distribution, which can exist both in the form of homodimers on the surface of immune cells and in a solubilized form in body fluids [17]. Studies have shown that CD26 was highly expressed on the surface of Th17 cells and participated in coordinating the immune response of Th17 cells in human inflammatory diseases [11]. Zhao et al. [12] confirmed that the expression of CD26 was conducive to the differentiation of CD4+ T cells to Th17 cells. Meanwhile, there other studies have demonstrated that Th17/IL-17A could induce the accumulation of neutrophils in the airways and eventually participate in the pathogenesis of neutrophilic asthma [5, 13, 18]. Therefore, the impacts of DPP4 on Th17 cell polarization in vitro was initially investigated, and the results suggested that sCD26/sDPP4 promoted Th17 cell polarization in a dose-dependent manner, while DPP4 inhibitors could inhibit Th17 cell polarization. The change in IL-17 concentration was consistent with the change in Th17 cell count. In conclusion, sCD26/sDPP4 could promote the secretion of IL-17 by promoting the polarization of Th17 cells.

EMT is a dynamic process in which epithelial cells gradually lose their epithelial characteristics and acquire mesenchymal characteristics [19]. During EMT, polarized bronchial epithelial markers such as cytokeratin and E-cadherin are down-regulated, and mesenchymal-specific markers such as α-SMA and vimentin are up-regulated [20]. Studies have indicated that BECs could be transformed into myofibroblasts after EMT, thereby promoting asthma airway remodeling [21]. In this paper, BECs of mice were stimulated with TGF-β1 for 72 h, and the cell morphology changed from goose-warm stone-like to spindle-like and fibroblast-like morhologies. sCD26/sDPP4 significantly promoted the EMT process induced by TGF-β1. Compared with the TGF-β1 group, the expression of E-cadherin was down-regulated while the expression of α-SMA was up-regulated in the DPP4 group, and DPP4 inhibitor reversed the effects of DPP4. In addition, one of our previous studies showed that the chronic inflammatory environment provided by IL-17 was beneficial to the TGF-β1-induced EMT in BECs [15]. And another study has shown that IL-17 and DPP4 had a synergistic effect on the formation of EMT [16]. The findings in this paper indicated that sCD26/sDPP4 promoted Th17 cells to secrete IL-17 to further promote EMT in BECs.

OVA, one of the most abundant glycoprotein allergens, induces IgE production and Th2 immune responses in asthmatic patients [22]. To further explore the role of DPP4 in asthma, an OVA-induced asthmatic mouse model was established. We observed that DPP4 significantly aggravated airway inflammation in asthmatic mice, while promoting mucus secretion, goblet cell hyperplasia, and collagen deposition. Additionally, DPP4 increased the levels of Th2 cell-derived cytokines IL-4, IL-5 and IL-13 in the BALF of asthmatic mice. These cytokines not only contribute to airway inflammation and airway hyperresponsiveness, but also induce subepithelial fibrosis [23, 24, 25]. TGF-β1 is a central mediator is involved in tissue repair and fibrosis progression, and induces EMT in multiple organs [26]. In our study, the concentration of TGF-β1 in the BALF of DPP4 group mice was increased compared with the OVA group. Meanwhile, oe-DPP4 significantly down-regulated the E-cadherin expression and up-regulated the α-SMA expression in bronchial of asthmatic mice. These results suggest that oe-DPP4 could promote the asthmatic airway EMT, subsequently promoting airway remodeling in asthmatic mice.

In addition, researches have revealed that the decreased expression of E-cadherin in the lung tissue of asthmatic patients results in the loss of airway barrier function, which further promotes the occurrence of airway remodeling [27]. A Th17/Treg imbalance has been reported in acute OVA challenge or house dust mite-induced asthmtic mouse models [28, 29]. Similar to the previous findings, Th17/Treg imbalance was also confirmed in our OVA-induced asthmatic mouse model. The number of Th17 cells in the airways of asthmatic mice increased, while the number of Treg cellsdecreased. Overexpression of DPP4 promoted the differentiation of CD4+ T cells to Th17 cells but not Treg cells, therefore further accelerated this imbalance. Meanwhile, compared with the OVA group, the level of IL-17 in the BALF of the DPP4 group mice were also significantly increased. High levels of IL-17 were related to the airway inflammation, responsiveness, and remodeling in asthmatics [30, 31]. Therefore, oe-DPP4 promote airway inflammation and remodeling in asthmatic mice by promoting airway EMT and Th17 cell polarization.

5. Conclusions

Our in vitro results have shown that sCD26/sDPP4 could promote the Th17 cell polarization and IL-17 secretion, promote the TGF-β1-induced airway EMT. In addition, Th-17 and DPP4 exhibited a synergistic effect on the formation of EMT. Compatible with the results of our in vitro experiments, oe-DPP4 also promoted airway EMT and Th17 cell polarization in OVA-induced asthmatic mouse models. In summary, the findings in this paper show that DPP4 promotes airway inflammation and airway remodeling by modulating the Th17/IL-17 axis and accelerating the airway EMT.

Availability of Data and Materials

All the data included in this article are available from the corresponding author upon reasonable request.

Author Contributions

LL: Writing-original draft; Conceptualization; Data curation; Formal analysis; Visualization. FL: Writing-original draft; Methodology; Data curation; Formal analysis; Visualization. RL, YJ, HL, BX, JW, and ZL: Data curation; Formal analysis; Visualization. LM: Design; Writing-review & editing; Project administration. All authors contributed to editorial changes in the manuscript. All authors read and approved the final manuscript.All authors have participated sufficiently in the work and agreed to be accountable for all aspects of the work

Ethics Approval and Consent to Participate

This work was approved by the Institutional Animal Care and Use Committee of Guilin Medical University (NO. 201903190).

Acknowledgment

Special thanks to the Affiliated Hospital of Guilin Medical University for the technical assistance.

Funding

This work was supported by grants from the National Natural Science Foundation of China (No. 81760009, No. 82260008), and the Guangxi Natural Science Foundation (No. 2022GXNSFAA035452).

Conflict of Interest

The authors declare no conflict of interest.

References

Publisher’s Note: IMR Press stays neutral with regard to jurisdictional claims in published maps and institutional affiliations.