Academic Editor

  • Graham Pawelec

Article Metrics

  • Fig. 1.

    View in Article
    Full Image
  • Fig. 2.

    View in Article
    Full Image
  • Fig. 3.

    View in Article
    Full Image
  • Fig. 4.

    View in Article
    Full Image
  • Information

  • Download

  • Contents

Abstract

Background: Gui Shao Tea (GST), a long-aged tea with a Chinese herbal aroma, can treat many stubborn and malignant diseases, according to traditional Chinese medicine. This research aimed to discover and define GST, study the anti-gastric cancer effects of GST extracts and preliminarily elucidate the mechanism of action in the PI3K/Akt signaling pathway and the gut microbiota. Methods: GST was analyzed by GC/MS and HPLC. Cell proliferation, the cell cycle and apoptosis were evaluated by a CCK8 assay and flow cytometry. The effects of GST extracts on tumor inhibition and survival time were explored by a gastric cancer xenograft model in nude mice. The PI3K/Akt signaling pathway was assessed by western blotting and immunohistochemistry. Gut microbiota detection and fecal microbiota transplantation were performed to examine whether the tumor inhibition observed in mice was related to gut microbiota changes. Results: The ingredients in GST, mostly terpenes and their derivatives, were novel and more concentrated than those in tea made from the branches and leaves of the same plant species, Camellia sinensis, picked and produced the same year, while the levels of polyphenols and alkaloids were significantly reduced. In BGC-823, MGC-803, and SGC-7901 gastric cancer cells, GST extracts significantly inhibited proliferation (p = 0.037), induced G0/G1 arrest (p < 0.001) and promoted early apoptosis (p = 0.041). In mice, gastric tumor growth was significantly inhibited in both the high-dose (HTF) and middle-dose (MTF) GST-fed groups. The inhibition rate in the HTF group was 33.77% on Day 14 (p = 0.042), and that in the MTF group was 55.21% on Day 14 (p = 0.002) and 61.6% on Day 28 (p = 0.008). The survival time of MTF group mice was significantly prolonged by 22.2% (p = 0.013). GST extracts inhibited the PI3K/AKT signaling pathway in gastric cancer cells (p = 0.016) and tissues (p = 0.029), downregulated the protein p-Rb and further downregulated E2F1, thereby affecting the cell cycle and proliferation. GST extracts altered the gut microbiota in mice, but these alterations alone were insufficient to inhibit gastric cancer growth. Conclusions: We confirmed the anti-gastric cancer effects of GST extracts, which might provide new approaches and methods for research and development of gastric cancer drugs.

1. Introduction

Gastric cancer is one of the most common malignant tumors globally; it has the third highest mortality rate among all cancers [1], and China ranks second worldwide in both gastric cancer incidence and mortality [2]. The overall prognosis of terminal gastric cancer patients is poor due to the high heterogeneity of this disease [3, 4]. Gastric cancer is regulated by multiple signaling pathways. In particular, the PI3K/AKT signaling pathway is frequently activated [5, 6, 7, 8, 9], cyclinD1 is a known downstream target of the PI3K/AKT pathway [10], and cyclinD1 binds to CDK4/6 to regulate progression in the G1 phase of the cell cycle. Because tumorigenesis is largely dependent on uncontrolled progression of the cell cycle, the cyclinD1 pathway has emerged as an ideal target for gastric cancer therapy [11, 12, 13, 14]. In recent years, the gut microbiota has been found to be closely related to many cancers [15], including colorectal cancer [16] and liver cancer [17]. Changes in the composition and diversity of the gut microbiota have also been found in patients with gastric cancer [18]. Enterobacteriaceae abundance is associated with the occurrence and prognosis of gastric tumors [19], while some bacterial taxa are predictive markers of gastric cancer [20].

Camellia sinensis (L.) Kuntze (Theaceae) is an important natural plant. At present, anticancer research related to this plant has been mainly based on the polyphenols [21, 22, 23, 24, 25, 26, 27, 28, 29, 30] and alkaloids [31, 32] in its branches and leaves such as catechins, flavonoids, flavonoid glycosides, phenolic acids, and phenolics. According to traditional Chinese medicine texts, the branches and leaves of C. sinensis that have been stored for more than 20 years (called long-aged tea) and have a Chinese herbal aroma after being soaked or boiled can treat a variety of stubborn and malignant diseases [33, 34]. Current studies suggest that the specific aroma and elements of the herbs may be the result of the Maillard reaction occurring during the processing and storage of long-aged tea [35, 36]. Due to the long storage time, a large number of Maillard reaction products are produced after decades of oxidation, which may also furnish an antioxidant activity to this long-aged tea [37].

To clarify the changes in long-aged tea with a Chinese herbal aroma when boiled, we first formulated a test and found that this tea was completely different from tea made from the branches and leaves of the same species of plant, C. sinensis, which contains polyphenols, theanine, and alkaloids, so we named and defined the long-aged tea as Gui Shao Tea (GST). Then, to verify whether GST is effective against gastric cancer, we explored its anti-gastric cancer effect and investigated the molecular mechanism of water-soluble extracts of GST involving the PI3K/Akt signaling pathway and gut microbiota.

This is the first scientific research on GST, which is no longer limited to the general records in traditional Chinese medicine texts. The importance of these findings lies in the discovery of innovative anti-gastric cancer plant extracts and the hypothesis explaining how GST affects the development of gastric cancer.

2. Materials and Methods
2.1 Experimental Samples

Four samples that met the standards for GST were collected in Peking (a is from the Chinese Tea Company Guangxi Branch ‘Chinese Tea Brand’, China), Guangxi (b is from the Guangxi Wuzhou Qianyuan Green Leaf Tea Company ‘Farmer’s Brand’, China), Yunnan (d is from the Yunnan Menghai Chunfurun Tea Company ‘Chunfurun Brand’, China), and Guangdong (e is from the Chinese Tea Company Yunnan Branch ‘Chinese Tea Brand’, China). They were all kept in dark, relatively sealed, ventilated and odor-free places under controlled temperature (<30 °C) and humidity (<50%) for more than twenty years. Every three months, specialists regularly checked the moisture, contamination and other sensory qualities of the tea samples, the fever phenomenon in the tea stacks and the temperature, humidity and ventilation in the warehouses. Two samples generated from the branches and leaves of C. sinensis plants, which were the same species as the plant used to produce the GST samples, were picked and produced in the same year; these samples were considered the raw material for GST but had not been stored and were selected as controls (NC, c is from the Chinese Tea Company Guangxi Branch ‘Chinese Tea Brand’, China, and f is from the Chinese Tea Company Yunnan Branch ‘Chinese Tea Brand’, China). The Guangdong Institute of Microbiology, China, detected physicochemical properties, such as aflatoxin and heavy metal levels, and performed microbial tests, such as testing for Staphylococcus aureus. The Guangdong Provincial Center for Disease Control and Prevention, China, performed acute toxicity tests. All test results were in line with Chinese food hygiene standards. The China National Analytical Center, Guangzhou (Guangdong Institute of Analysis), and the School of Traditional Chinese Medicine at Southern Medical University undertook the formal identification of these samples. Voucher specimens were deposited in the Department of Biochemistry and Molecular Biology, School of Basic Medical Sciences, Southern Medical University (No. GST001). Experimental studies performed with these samples, including their collection, complied with the IUCN Policy Statement on Research Involving Species at Risk of Extinction and the Convention on the Trade in Endangered Species of Wild Fauna and Flora.

2.2 Gas Chromatography–Mass Spectrometry (GC/MS) Detection

After being crushed and passed through a 20-mesh sieve, 50 g of experimental sample was placed in a headspace-solid phase microextraction device at 80 °C for 20 min. The GC inlet mode was set in the split mode with a split ratio of 5:1. The inlet temperature was 250 °C. The carrier gas (He) was set in the constant flow mode with a flow velocity of 1.0 mL/min. The analytical column was a TG-5MS capillary quartz column (30 m × 250 μm × 0.25 μm, Thermo, Waltham, MA, USA). The heating program was a 3-min hold at an initial temperature of 60 °C, a 10-min hold at 150 °C after increasing the temperature by 5 °C/min, and then a 9-min hold at 250 °C after increasing the temperature by 5 °C/min; the protocol took a total of 60 min. MS detection was performed under electron impact (EI) ionization conditions by operating in the full-scan acquisition mode in the 30–550 amu range. The electron energy was 70  eV with the temperatures of the ion source and transfer line set to 230 °C and 250 °C, respectively. The sample was subjected to the above chromatographic conditions to obtain the total odor profile of the volatile molecules in the sample, and the relative content of each compound was obtained by area normalization. The Wiley275 and NIST14 databases were used to automatically and manually search the peaks of the integrals, and relevant literature was used to identify the chemical components.

2.3 High-Performance Liquid Chromatography (HPLC) Detection

After being crushed and passed through a 20-mesh sieve, 0.2 g of experimental sample was extracted at 70 °C with 5 mL of preheated 70% methanol solution for 20 min. The extraction process was repeated twice. Then, the extract solutions were combined, cooled to room temperature, and centrifuged at 3500 r/min for 10 min. The supernatant was decanted, diluted to volume with a 70% methanol solution in a 10-mL volumetric flask and then filtered through a 0.45-μm PTFE syringe filter into HPLC vials as the test solution.

The chromatographic conditions applied were the result of optimization of the elution mode, pH of the mobile phase, column temperature and flow rate. They included maintaining an Agilent-C18 column (250 mm × 4.6 mm, 5 μm) at 30 °C, using a 0.2% formic acid-water solution (mobile phase A) and acetonitrile (mobile phase B) with a gradient elution mode of 88% A (0 min) 88% A (15 min) 80% A (25 min) 80% A (30 min) 88% A (35 min) at a flow rate of 1.0 mL/min, and detection at a wavelength of 278 nm. A peak map was obtained based on the above detection conditions, the peak area of each component was measured, and the content of each chemical component was calculated by linear regression analysis of the injection amount (X, mg/mL) by the peak area (y).

2.4 GST Extracts

Among the four GST samples, the sample with the highest number of new components and significantly concentrated components was selected (Fig. 1E), ground into powder, and soaked in 5× boiled water by weight for 20 min. The extraction process was repeated four times. Following filtration, the water extracts were combined and evaporated to dryness under reduced pressure at 60 °C using a reduced pressure concentrator to obtain a dry paste, which is referred to as ‘GST extracts’ in this article.

Fig. 1.

Overview of the total ion chromatograms of the GST and NC samples generated by GC/MS. (A,B,D,E) GST; (C,F) NC.

2.5 Cell Culture and CCK8 Assay

The human poorly differentiated mucinous gastric adenocarcinoma cell line MGC-803, human poorly differentiated gastric adenocarcinoma cell line BGC-823, human moderately differentiated gastric adenocarcinoma cell line SGC-7901 and human gastric mucosal epithelial cell line GES-1 were donated by the Department of Gastroenterology, Nanfang Hospital, Southern Medical University (China); the cell lines were recently authenticated by STR profiling and tested for mycoplasma contamination. Cells were cultured in complete RPMI-1640 medium (Gibco, Grand Island, NY, USA) containing 10% inactivated calf serum (Gibco, Grand Island, NY, USA). Cell culture was performed at 37 °C in a 5% CO2 humidified atmosphere.

BGC-823, MGC-803, SGC-7901 and GES-1 cells were seeded in 96-well plates at a density of 104 cells/well in 100 μL of medium. After the cells in each well were cultured to 60–70% confluence, they were treated with GST extracts (dissolved in deionized water and autoclaved) at different concentrations (0, 5, 10, 20, 30, 40, 60 and 80 μg/mL) for 48 h. Ten microliters of CCK8 solution (Dojindo, Kawasaki City, Kanagawa Prefecture, Japan) was added to the wells, and the cells were cultured for 4 h. Next, the optical density (OD) was detected at 450 nm with a multifunctional microplate reader. The inhibition rate was calculated as inhibition rate (%) = (a – b)/a × 100, where a and b represent the absorbances of the untreated group and the experimental group, respectively [38].

BGC-823, MGC-803, SGC-7901 and GES-1 cells were seeded in 96-well plates at a density of 104 cells per well, and each cell line was divided into a GST group and a control group with 5 duplicate wells per group. After 24 h of culture to allow cell adherence, each well was treated with 20 μg/mL GST extract solution or sterile water and tested at 24, 48, 72, 96 and 120 h after treatment. Next, 10 μL of CCK8 solution was added to each well. After further culture for 4 h, the optical density (OD) was detected at 450 nm with a multifunctional microplate reader. The cell proliferation curve was plotted with time (T) on the horizontal axis and OD on the vertical axis.

2.6 Flow Cytometry Propidium Iodide (PI) Staining to Detect the Cell Cycle

BGC-823, MGC-803, SGC-7901 and GES-1 cells were seeded in six-well plates at a density of 1.2 × 106 cells per well, and each cell line was divided into a GST group and a control group with 3 parallel wells per group. Each well was treated with 20 μg/mL GST extract solution or sterile water, collected after 72 h and fixed overnight in 70% ethanol at 4 °C. The fixed cells were washed and resuspended in phosphate-buffered saline (PBS) containing 0.1 mg/mL RNase A at 4 °C and incubated with 800 μL of a 50 μg/mL PI solution (Multi Sciences, Hangzhou,China) for 30 min in the dark at 37 °C. The stained cells were analyzed by flow cytometry on a FACSCalibur.

2.7 Annexin V-FITC/PI Staining to Detect Apoptosis

BGC-823, MGC-803, SGC-7901 and GES-1 cells were seeded in six-well plates at a density of 1.2 × 106 cells per well, and each cell line was divided into a GST group and a control group with 3 parallel wells per group. Each well was treated with 20 μg/mL GST extract solution or sterile water. After 72 h, the cells in each group were collected and washed with PBS, and a single-cell suspension was prepared with the binding buffer provided with the kit. After being mixed with 5 μL of Annexin V-FITC (Multi Sciences, Hangzhou, China) and 10 μL of PI (Multi Sciences, Hangzhou, China), the cells were gently shaken for 5 min and then incubated for 30 min in the dark at room temperature. Flow cytometry performed on a FACSCalibur was used to detect cell apoptosis rates. Annexin V+/PI- cells in the lower right quadrant (early apoptotic) and Annexin V+/PI+ cells in the upper right quadrant (late apoptotic) were counted to determine the number of apoptotic cells.

2.8 Nude Mice and in Vivo Tumor Inhibition Experiments

Sixty 5-week-old BALB/c nude mice (half male and half female) (Quality Certificate of Laboratory Animals in Guangdong Province of China No. 44002100008649) were provided by the Animal Experimental Center of Southern Medical University (Guangzhou, China).

Nude mice were reared under specific pathogen-free conditions with free access to food and water, and gastric cancer models were established by subcutaneous injection of BGC-823 cells. When the tumor diameter reached more than 8 mm (approximately 2 weeks), the nude mice were randomized into two experimental groups: one group was used to observe tumor-suppressive effects, and the other group was used to observe the survival time of the tumor models; each group contained 24 nude mice, half male and half female. Each group was divided into four subgroups: the low-dose GST-fed group (LTF), middle-dose GST-fed group (MTF), high-dose GST-fed group (HTF), and negative control group (harbored tumors but treated with saline; NC). There was also a blank control group (subcutaneous injection of saline and treatment with saline; CK). Each group included 6 nude mice, half male and half female.

The doses of GST extracts used for intragastric administration were 0.5, 1.5, and 2.5 g/kg of body weight (BW) for nude mice, which were equivalent to 4.5, 13.5, and 22.5 g/kg of BW GST for nude mice, respectively. The lowest dose for nude mice was calculated based on the daily human consumption of GST. Mice were orally administered 400 μL of water solution containing GST extracts (0.01, 0.03, and 0.05 g for the LTF, MTF, and HTF groups, respectively) or 400 μL of sterile saline (for the NC and CK groups) using a feeding needle. Each group was treated once per day at the same time by gavage until the observation time point set in the experimental protocol or a humane endpoint. Before gavage, the water solutions of the GST extracts were sterilized at high temperature (120 °C) and high pressure (103–115 kPa). The relative tumor volume (RTV) is equal to Vt/V0, where Vt is the tumor volume at the end of the experiment and V0 is the tumor volume at the beginning of the experiment. The tumor growth inhibition value (TGI) is equal to [1 – RTV (experimental group)/RTV (control group)] × 100%.

The observation time points set in the experimental protocol for animals used to observe tumor-suppressive effects, including those detected by immunohistochemistry (IHC) and gut microbiota evaluation, required euthanasia by cervical dislocation at different times followed by tumor collection; the time points included day 14 for the HTF group and day 28 for the MTF, LTF, and NC groups. The humane endpoints for animals used to observe the survival time were weight loss greater than or equal to 20% of BW, an inability to ambulate, an inability to reach food or water, tumors greater than or equal to 10% of BW, tumor ulceration, and a body condition score of 1 or less using the IACUC-approved scoring system. At the end of a study, the animals were euthanized by continuous CO2 inhalation for at least 15 min after respiratory arrest following an IACUC-approved protocol.

2.9 Western Blot Analysis

BGC-823 cells were treated with a 20 μg/mL GST extract solution or 40 μmol/L LY294002 (Sigma, Burlington, MA, USA) solution dissolved in dimethyl sulfoxide (DMSO), and the cells were collected after 72 h. Cell lysates were prepared using RIPA lysis buffer supplemented with phenylmethanesulfonylfluoride, incubated on ice for 20 min, centrifuged at 4 ℃ and 13000 rpm for 20 min, and the supernatant was collected after the centrifugation was complete. For protein quantification, the BCA (Thermo Fisher Scientific, Waltham, MA, USA) assay method was used. Sodium dodecyl sulfate-polyacrylamide gel electrophoresis (SDS-PAGE, 5–15%) was used to separate the total protein; the electrophoretic conditions were a constant voltage of 90 V for the stacking gel for 20 min and a constant voltage of 160 V for the separation gel for 80 min, and the separated proteins were transferred to polyvinylidene difluoride membranes (Millipore, Burlington, MA, USA). The membrane was completely immersed in 3% BSA-TBST and blocked by shaking at room temperature for 30 min. The primary antibody was diluted with 3% BSA-TBST, incubated at room temperature for 10 min, and held at 4 °C overnight. The next day, the membrane was incubated at room temperature for 30 min. The membrane was washed 5 times for 3 min each with TBST. The secondary antibody was diluted with 5% nonfat dry milk-TBST and shaken gently for 40 min at room temperature. The membrane was washed 6 times for 3 min each with TBST. Antigen-antibody interactions were detected using an enhanced chemiluminescence fluorescence system (Thermo Scientific Pierce, Waltham, MA, USA). The antibodies used were as follows: a rabbit anti-Akt monoclonal antibody (Cell Signaling Technology, Danvers, MA, USA, CST4691, 1:500), a rabbit anti-p-Akt polyclonal antibody (Abcam, Cambridge, UK, ab8933, 1:500), a rabbit anti-cyclinD1 monoclonal antibody (Abcam, Cambridge, UK, ab16663, 1:200), a rabbit anti-Rb monoclonal antibody (Abcam, Cambridge, UK, ab181616, 1:500), a rabbit anti-p-Rb polyclonal antibody (Abcam, Cambridge, UK, ab47763, 1:500), a rabbit anti-E2F1 monoclonal antibody (Abcam, Cambridge, UK, ab179445, 1:500), a rabbit anti-β-actin monoclonal antibody (Abcam, Cambridge, UK, ab179467, 1:1000), and an HRP-labeled goat anti-rabbit IgG secondary antibody (Abcam, Cambridge, UK, ab6721, 1:1000).

2.10 Immunohistochemistry (IHC)

Tumor tissues were collected from the HTF group on the 14th day and from the MTF, LTF, and NC groups on the 28th day and fixed with 4% paraformaldehyde. Then, IHC analysis was performed using paraffin-embedded tissue sections that underwent conventional dehydration, clearing, waxing, embedding, and slicing. After the paraffin sections were baked for 60 min, the tissues were conventionally dewaxed in dimethyl benzene and water, washed with PBS and heated with trisodium citrate for antigen retrieval. Then, a 3% peroxidase blocking solution was added, and the sections were washed with PBS. The slides were incubated with primary antibodies specific for p-Akt, cyclinD1, p-Rb, and E2F1 overnight at 4 °C in a refrigerator and then rinsed with PBS. A corresponding secondary antibody was added, and the slides were incubated at room temperature for 45 min. Traditional methods were used for DAB color development, hematoxylin counterstaining, dehydration, sealing, and microscopy imaging. The images were analyzed with Image-Pro Plus (Media Cybernetics, United States); brown particles indicated positive expression, and positive staining in images was quantified as integrated optical density (IOD)/area, i.e., the average density = sum of densities/area sum [39]. Specifically, 5 positive fields were selected from each section, and the mean of the mean densities was calculated. The antibodies used were as follows: a rabbit anti-p-Akt polyclonal antibody (Abcam, Cambridge, UK, ab8933, 1:200), a rabbit anti-cyclinD1 monoclonal antibody (Abcam, Cambridge, UK, ab16663, 1:100), a rabbit anti-p-Rb polyclonal antibody (Abcam, Cambridge, UK, ab47763, 1:200), a rabbit anti-E2F1 monoclonal antibody (Abcam, Cambridge, UK, ab179445, 1:200), and an HRP-labeled goat anti-rabbit IgG secondary antibody (Abcam, Cambridge, UK, ab6721, 1:500).

2.11 Gut Microbiota Detection

Feces were collected from nude mice in each group every 7 days with an Eppendorf (EP) tube and stored in a –80 °C freezer until the humane endpoint occurred. In the experiment, 200 mg of each fecal sample was weighed, mixed with 1 ml of 70% ethanol, and centrifuged at 10,000 rpm for 3 min at room temperature. Then, the supernatant was discarded, and 1× PBS was added to the remaining sample, which was then shaken and mixed before being centrifuged at 10,000 rpm for 3 min at room temperature; again, the supernatant was discarded. The sample was inverted on blotting paper for 1 min until no liquid flowed out and then baked in an oven at 55 °C for 10 min to completely evaporate any residual alcohol. DNA was extracted using an OMEGA kit EZNATM Mag-Bind Soil DNA Kit (OMEGA, Norcross, GA, USA), and PCR amplification was performed. The PCR primers were fused with the V3-V4 universal primer for the MiSeq sequencing platform. The universal primers were as follows: F: CCCTACACGACGCTCTTCCGATCTG(Barcode)CCTACGGGNGGCWGCAG and R: GACTGGAGTTCCTTGGCACCCGAGAATTCCAGACTACHVGGGT ATCTAATCC. The first round of PCR amplification conditions were 94 °C for 3 min; 5 cycles of 94 °C for 30 s, 45 °C for 20 s, and 65 °C for 30 s; 20 cycles of 94 °C for 20 s, 55 °C for 20 s, and 72 °C for 30 s; and finally 72 °C for 5 min and 10 °C indefinitely. Next, a second round of amplification was performed, and Illumina bridge PCR-compatible primers were introduced. The conditions were 95 °C for 3 min; 5 cycles of 94 °C for 20 s, 55 °C for 20 s, and 72 °C for 30 s; and finally 72 °C for 5 min and 10 °C indefinitely. The PCR products were recovered using Beckman’s Agencourt AMPure XP kit (Beckman, Brea, CA, USA) and then subjected to 16S DNA sequencing. The V3-V4 region was amplified.

2.12 Fecal Microbiota Transplantation (FMT)

Gastric cancer models were established with nude mice by subcutaneous injection of BGC-823 cells and divided into donor and transplantation groups, which included 4 subgroups with 6 mice (3 males and 3 females) in each group. There was also a blank control group (CK) containing 6 mice (3 males and 3 females). The mice in the donor and transplantation groups were considered eligible FMT recipients if their tumor diameter exceeded 8 mm. Donors were intragastrically fed the low, middle, or high dose of GST extracts or fed normal saline (LTF, MTF, HTF, and NC groups, respectively). The transplantation groups corresponding to the donor groups for FMT were designated the low-dose GST-fed transplantation group (LTT), middle-dose GST-fed transplantation group (MTT), high-dose GST-fed transplantation group (HTT), and negative control transplantation group (NCT). FMT was performed by oral administration using fresh graft material made from a total of 200 mg of feces from the same donor group, which was resuspended in 2 mL of sterile saline, vigorously mixed for 10 s, and centrifuged at 800 rpm for 3 min, with the pellet discarded. The preparation process was usually performed within 10 min to prevent changes in the bacterial composition. The treatment was administered to the mice at 100 μL/day until the humane endpoint.

2.13 Acute Toxicity Tests Performed with GST Extracts

We commissioned the Guangdong Provincial Center for Disease Control and Prevention, China, to conduct acute toxicity tests with GST extracts in accordance with the standard procedures prescribed by China.

2.14 Statistical Analysis

A two-tailed Student’s t test was employed to analyze both the in vitro data and in vivo data. One-way ANOVA was applied to analyze tumor growth. The Mantel-Cox (log-rank) test was used for survival analysis. All analyses were performed with SPSS 20.0 (IBM Corp., Chicago, IL, USA). A threshold of p < 0.05 was defined as statistically significant.

3. Results
3.1 The Composition of GST Changed Significantly

GST and NC samples were analyzed by GC/MS and HPLC. The results showed that compared with the NC group, new components appeared in the GST group, including vitispirane, tridecane, 2,6,10-trimethyldodecane, 6,10-dimethyl-2-undecanone, thujopsene, hydroxydihydroedulan, 2,6-di-tert-butyl-p-benzoquinone, β-selinene, n-nonyl cyclohexane, methyl 2-endo-acetamidobicyclo[2.2.1]heptane-2-exo-carboxylate, 3-methyl-hexadecane, 5,6-dihydro-5,6-dimethyl benzo[c]cinnoline, nonadecane, etc. Significant increases were also detected in the GST group, including 6-methyl-5-hepten-2-one, α-limonene, α-terpinene, α-phellandrene, 2-methyl-pentadecane, etc. (Fig. 1, Tables 1,2). Most of these new and increased components were terpenes and their derivatives, among which there were more monoterpenes and fewer sesquiterpenes.

Table 1.Comparison of the nonvolatile compounds in the GST and NC samples by HPLC.
No. CAS Compound name Content, mg/g
A B C D E F
1 83-67-0 Theobromine 0.52 0.19 1.03 0.07 0.19 1.52
2 58-55-9 Theophylline 0.45 0.27 0.98 0.01 0.04 0.31
3 58-08-2 Caffeine 6.30 3.79 24.16 1.49 1.71 29.07
4 989-51-5 EGCG 191.80 18.84 116.62
5 1257-08-5 ECG 35.23 26.51 105.14 17.06 14.75 98.98
Table 2.Comparison of the volatile compounds in the GST and NC samples by GC–MS.
No. CAS Compound name Sample abundance, %
A B C D E F
1 20126-76-5 4-Carvomenthenol 1.64 1.2
2 127-91-3 β-pinene 13.52 12.61 9.29 6.27
3 555-10-2 β-phellandrene 6.76 4.59 2.04
4 123-35-3 β-myrcene 8.88 7.39 2.95 1.47
5 13877-91-3 β-ocimene 1.74 1.53 0.77 0.77
6 110-93-0 6-Methyl-5-hepten-2-one 1.06 0.45 0.21
7 138-86-3 α-Limonene 11.16 27.36 6.31 7.58 26.41
8 99-86-5 α-terpinene 2.95 2.25 1.48
9 99-83-2 α-phellandrene 5.5 4.05 1.58 0.58
10 65416-59-3 Vitispirane 0.59 5.98
11 629-50-5 Tridecane 0.56 0.81
12 3891-98-3 2,6,10-Trimethyldodecane 0.95 1.95 0.69
13 1604-34-8 6,10-Dimethyl-2-undecanone 1.15 0.63
14 470-40-6 Thujopsene 1.21 1.32
15 1344702-48-2 Hydroxydihydroedulan 1.09 0.76
16 719-22-2 2,6-Di-tert-butyl-p-benzoquinone 1.05 1.4 1.51
17 17066-67-0 β-Selinene 0.78 2.13
18 2883-02-5 n-Nonyl cyclohexane 1.1 1.17
19 137986-80-2 Methyl 2-endo-Acetamidobicyclo[2.2.1]heptane-2-exo-carboxylate 2.41 2.47 2.47
20 1560-93-6 2-Methyl-pentadecane 2.68 1.62 1.52
21 65990-71-8 5,6-dihydro-5,6-dimethyl benzo[c]cinnoline 1.92 1.35 1.31
22 6418-43-5 3-Methyl-hexadecane 1.44 1.52 2.14
23 629-92-5 Nonadecane 1.21 0.78 0.83 0.7
24 78-70-6 Linalool 0.77 1.17 1.62 2.82
25 10482-56-1 α-Terpineol 1.17 1.94
26 17092-92-1 dihydroactinidiolide 1.53 0.99 1.54
27 119-36-8 Methyl salicylate 0.39 1.17 0.77 17.8
28 79-77-6 β-Ionone 3.61 0.67 1.81 3.19
29 74367-33-2 Propanoic acid 2-methyl-2,2-dimethyl -1-(2-hydroxy-1-methylethyl) propyl ester 1.09 0.87
30 85-91-6 Methyl N-methyl anthranilate 4.13 3.74
31 60305-17-1 δ-Cadinene 1.86 0.97
32 781-33-9 1,1-Diphenyl-2-methylpropene 2.17 2.17
33 6416-39-3 2,3-Dihydro-1-methyl-3-phenyl-1H-indene 1.62 1.97

In the GST group, other components, particularly polyphenols and alkaloids, were decreased, including EGCG, ECG, theobromine, theophylline, caffeine, linalool, dihydroactinidiolide, methyl salicylate, β-ionone, etc. Some components were also absent in the GST group, including α-terpineol, propanoic acid 2-methyl-2,2-dimethyl-1-(2-hydroxy-1-methylethyl)propyl ester, methyl N-methyl anthranilate, δ-cadinene, 1,1-diphenyl-2-methylpropene, 2,3-dihydro-1-methyl-3-phenyl-1H-indene, etc. (Fig. 1, Tables 1,2).

In terms of composition, GST was completely different from the tea made from the branches and leaves of the same plant species, C. sinensis, which contains polyphenols, theanine, and caffeine simultaneously. In view of the significant increase in terpenes and their derivatives in GST extracts, and given that the anti-tumor activity of terpenes is well known, we choose the sample (Fig. 1E) with the highest number of new components and significantly concentrated components among the four GST samples, extracted it and performed antitumor experiments with the GST extracts.

3.2 GST Extracts Inhibited Gastric Cancer Growth in Vitro and in Vivo and Prolonged Nude Mouse Survival

We obtained 79 g of extracts from 700 g of GST, and the extraction rate was 11.3%. The viability of BGC-823, MGC-803, and SGC-7901 cells with different concentrations of GST extracts were detected using the CCK8 method at 48 h. The results showed that GST extracts significantly inhibited cell viability in a concentration-dependent manner (Fig. 2A). The IC50 values for BGC-823, MGC-803, and SGC-7901 cells at 48 h were 19.31 μg/mL, 20.65 μg/mL and 21.47 μg/mL, respectively; therefore, the average concentration of 20 μg/mL was selected for the next experiment. The results of a CCK8 assay showed that the GST extracts significantly inhibited gastric cancer cell proliferation (p = 0.037) but had no obvious inhibitory effect on human gastric mucosal epithelial GES-1 cells (Fig. 2B). The flow cytometry results showed that the GST extracts inhibited the cell cycle by arresting it in the G0/G1 phase (p < 0.001) (Fig. 2C) and promoted early apoptosis (p = 0.041) (Fig. 2D).

Fig. 2.

Inhibition of gastric cancer by GST extracts in vitro and in vivo. (A) GST extracts inhibited BGC-823, MGC-803, and SGC-7901 cell viability in a concentration-dependent manner. (B) The CCK8 assay results showed that the GST extracts significantly inhibited BGC-823, MGC-803, and SGC-7901 gastric cancer cell proliferation without clear inhibitory effects on human gastric mucosal epithelial GES-1 cells. *p = 0.037, compared with the control group. (C) The cell cycle of BGC-823, MGC-803, and SGC-7901 gastric cancer cells and GES-1 cells was analyzed using flow cytometry. The results showed that the GST extracts inhibited the cell cycle in gastric cancer cells via G0/G1 arrest. *p < 0.001 and ** p = 0.028, compared with the control group. (D) BGC-823, MGC-803, and SGC-7901 gastric cancer cells and GES-1 cells were stained with annexin-V FITC and PI and detected by flow cytometry. Annexin V+/PI– cells in the lower right quadrant (early apoptotic) and Annexin V+/PI+ cells in the upper right quadrant (late apoptotic) were counted to determine the number of apoptotic cells. The results showed that the GST extracts induced apoptosis in gastric cancer cells. *p = 0.041, compared with the control group. (E) Gastric tumor growth was significantly inhibited in the HTF group on the 14th day (p = 0.042) and in the MTF group on the 14th day (p = 0.002) and the 28th day (p = 0.008) compared with the NC group, *p < 0.05. (F) Tumors from the nude model mice administered GST extracts from the HTF, MTF, LTF, and NC groups. (G) The survival time of the nude mice with gastric cancer xenografts in the MTF group was significantly prolonged compared with that in the NC group (p = 0.013).

The GST extracts were administered to model mice with gastric cancer, and on the 14th and 28th days, at least 5 nude mice from each group had survived. The results showed that gastric tumor growth was significantly inhibited in the HTF and MTF groups. The inhibition rate of the HTF group on the 14th day was 33.77% (p = 0.042), and the inhibition rate of the MTF group was 55.21% on the 14th day (p = 0.002) and 61.6% on the 28th day (p = 0.008) (Fig. 2E,F, Table 3). The survival time of the MTF group was significantly prolonged by 22.2% compared with that of the NC group (p = 0.013) (Fig. 2G, Table 4). Although the survival time of the HTF group was shorter than that of the NC group, there was no significant difference (p = 0.434) (Fig. 2G, Table 4). There were no significant differences in tumor growth (p = 0.060) (Fig. 2E,F, Table 3) or survival time (p = 0.469) (Fig. 2G, Table 4) between the LTF group and the NC group. Therefore, we concluded that treatment with GST extracts at a suitable dose (MTF) not only had a strong tumor growth inhibitory effect but also prolonged mouse survival time. These results suggest that GST extracts have the potential to treat gastric cancer.

Table 3.Inhibitory effects of different doses of GST extracts on the gastric cancer tumor volume in nude mice.
Group n 14th day RTV 14th day TGI 28th day RTV 28th day TGI
HTF 5 3.361 ± 1.0291 33.77%
MTF 5 2.273 ± 0.4272 55.21% 3.607 ± 0.7104 61.60%
LTF 5 3.502 ± 1.6563 31.00% 6.192 ± 2.1495 34.09%
NC 5 5.075 ± 1.429 9.394 ± 1.582
F 4.422 5.169
p 0.019 0.024
In vivo, GST extracts significantly inhibited the growth of gastric cancer.
1 vs. NC, p = 0.042; 2 vs. NC, p = 0.002; 3 vs. NC, p = 0.060; 4 vs. NC, p = 0.008; 5 vs. NC, p = 0.101.
Table 4.Survival times of nude mice with gastric cancer in the fecal bacteria donor and transplantation groups.
Survival time n Donor group Transplantation group
mean median mean median
High-dose 5 22 ± 3.9501 17 ± 0.548 44.8 ± 2.154 45 ± 2.191
Middle-dose 5 37.4 ± 1.7202 39 ± 0.894 44.4 ± 6.447 34 ± 2.191
Low-dose 5 34.4 ± 3.5013 31 ± 1.095 46.8 ± 7.187 44 ± 6.145
NC 5 30.6 ± 1.600 28 ± 1.112 34.6 ± 4.408 38 ± 3.477
Chi-Square Log Rank 8.549 0.785
p 0.036 0.853
The survival time of the MTF group was significantly longer than that of the NC group, and the survival time of the HTT group was significantly prolonged compared with that of the HTF group.
1 vs. NC, p = 0.434; 2 vs. NC, p = 0.013; 3 vs. NC, p = 0.469; high-dose transplantation group vs. high-dose donor group, p = 0.002.
3.3 GST Extracts Inhibited the PI3K/Akt Signaling Pathway in Gastric Cancer

Given that our results suggest that GST extracts play a role in the transition of gastric cancer cells from G1 to the S phase, we used western blotting to analyze the expression of key regulators of the cell cycle in the PI3K/Akt signaling pathway of BGC-823 cells after GST extract treatment. The results showed that the expression levels of p-Akt, cyclinD1, p-Rb, and E2F1 were significantly lower than those in BGC-823 cells not treated with GST extracts (control group) (p = 0.016). When BGC-823 cells were treated with the PI3K/Akt signaling pathway inhibitor LY294002, the pathway changes were similar to those observed in the GST extracts treatment group (p = 0.023) (Fig. 3A), indicating that GST extracts can inhibit the PI3K/Akt signaling pathway in gastric cancer.

Fig. 3.

Inhibition of the PI3K/Akt signaling pathway in gastric cancer by GST extracts. (A) Western blot results for BGC-823 cells showed that the expression levels of p-Akt, cyclinD1, p-Rb, and E2F1 in the GST extracts treatment group were significantly lower than those in the control group (*p = 0.016). When the PI3K/Akt signaling pathway inhibitor LY294002 was administered, the pathway changes were similar to those observed in the GST extracts treatment group. **p = 0.023, compared with the control group. (B) The immunohistochemistry results showed that the expression levels of p-Akt, cyclinD1, p-Rb, and E2F1 in the MTF group were significantly suppressed, which was consistent with the western blot results. *p = 0.029, compared with the NC group (200×).

Next, we used IHC to detect changes in the PI3K/Akt signaling pathway in tumor tissues from the GST extracts treatment group. The results showed that the expression levels of p-Akt, cyclinD1, p-Rb, and E2F1 in the MTF group were significantly suppressed (p = 0.029) (Fig. 3B), which was consistent with the western blot results.

3.4 GST Extracts Changed the Gut Microbiota of Nude Mice with Gastric Cancer

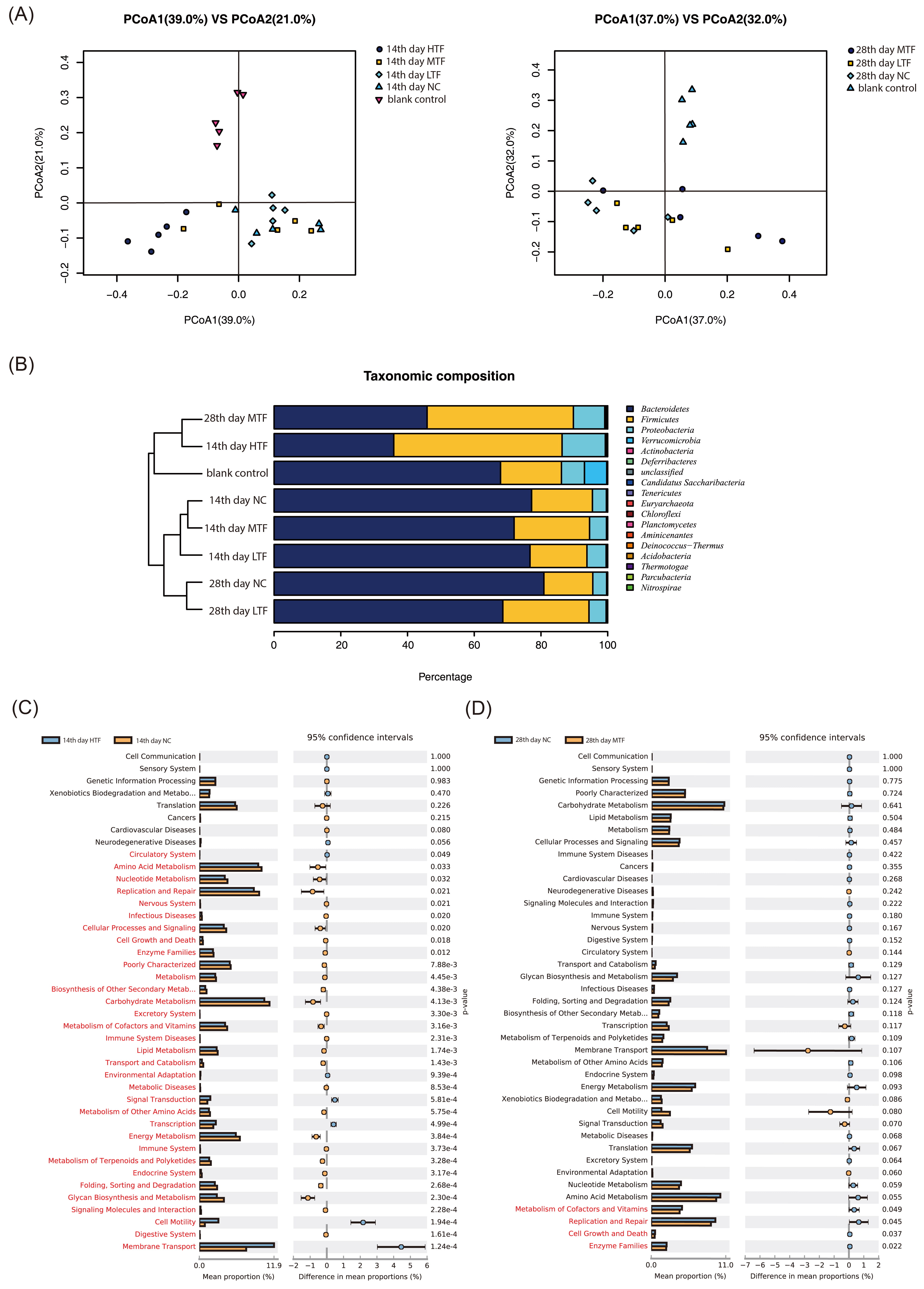
The effect of GST extracts on the gut microbiota of nude mice with gastric cancer was detected by 16S DNA sequencing. UniFrac-based principal coordinate analysis (PCoA) revealed distinct clustering of the microbiota composition in each group (Fig. 4A). The gut microbiota of the MTF group on the 28th day and that of the HTF group on the 14th day were similar to that of the normal group (CK) (Fig. 4B). Taxonomic profiling demonstrated that the ratio of Firmicutes to Bacteroidetes decreased over time in the NC group and increased over time in each GST-fed group. In particular, this ratio was significantly higher in the MTF group on the 28th day and in the HTF group on the 14th day than those in the NC and blank control groups. Additionally, Proteobacteria abundance was notably increased in all GST-fed groups (Fig. 4B). Differences in bacterial function between the NC group and the MTF group on the 28th day or the HTF group on the 14th day were identified by Kyoto Encyclopedia of Genes and Genomes (KEGG) analysis, which revealed that the altered microbiota functions were mainly concentrated in metabolism, growth, death, enzymes, replication, and repair (p < 0.05) (Fig. 4C,D).

Fig. 4.

GST extracts altered the gut microbiota composition in a nude mouse model of gastric cancer. The gut microbiota composition in the feces of mice harboring gastric cancer xenografts treated with or without GST extracts was analyzed using 16S DNA sequencing (n = 5 for each group). (A) Plots were generated using the weighted version of UniFrac-based PCoA. (B) Taxonomic profiling of the gut microbiota in different groups at the phylum level. (C,D) Analysis of the functional differences in the gut microbiota based on KEGG analysis showed that the changes were mainly focused on metabolism, growth and death, enzymes, replication and repair (red indicates p < 0.05 between the GST-fed groups and the NC group).

Because GST extracts altered the gut microbiota of nude mice with gastric cancer and inhibited tumor growth, we speculated that the alteration of gut microbiota most likely lead to tumor suppression. To test this hypothesis, we performed FMT experiments and found that tumor growth was not inhibited in any of the transplant groups on the 14th day (p = 0.742) or the 28th day (p = 0.572) (Table 5). Although the survival time of the HTT group was significantly longer than that of the HTF group (p = 0.002), there was no significant extension of survival in the other transplant groups (Table 4).

Table 5.Inhibitory effect of fecal transplantation on the gastric cancer tumor volume in nude mice.
Group n 14th day RTV 28th day RTV
HTT 5 3.490 ± 1.678 6.021 ± 3.721
MTT 5 3.258 ± 1.560 5.624 ± 2.162
LTT 5 2.977 ± 1.296 4.309 ± 0.924
NCT 5 2.598 ± 0.362 4.369 ± 0.602
F 0.418 0.691
p 0.742 0.572
Gastric cancer growth was not affected by fecal microbiota transplantation.
3.5 Acute Oral Toxicity of GST Extracts

The acute oral toxicity of GST extracts was LD50 = 10.80 g/kg of BW (GST was LD50 = 95.6 g/kg of BW) in female Kunming mice and LD50 = 12.60 g/kg of BW (GST was LD50 = 111.5 g/kg of BW) in male Kunming mice; both values indicated that GST extracts were nontoxic.

4. Discussion

Current studies on C. sinensis have mainly focused on polyphenols and alkaloids; however, our results show that these polyphenols and alkaloids are greatly reduced or absent in GST, so the active ingredients in GST are clearly not the polyphenols and alkaloids that have always been of concern. In contrast, terpenes and their derivatives, especially monoterpenes and sesquiterpenes, are increased significantly in GST, and even some new terpenes, such as limonene, which has been shown to have significant anticancer effects, have been found [40, 41]. Terpenoids, the largest category of natural products, include more than 30,000 different compounds, most of which are derived from plants and are primary or secondary metabolites of plants. In animals and humans, terpenoids have anticancer activity [42], and these molecules include paclitaxel [43], artemisinin [44], ganoderic acid [45], limonene [40, 41], etc., so terpenoids are important candidates for cancer therapy. The terpenoids in GST were increased significantly, and even new terpenoids were identified, which is likely to be the molecular basis for the treatment of stubborn and malignant diseases recorded in traditional Chinese medicine texts. It is worth mentioning that one of the emerging components is the norisoprenes (degradants of sesquiterpenes) vitispirane, on which few research articles have been published, and it may have some special pharmacological effects that deserve further study.

As a new focus, we aimed to explore whether GST has an anticancer effect in a gastric cancer model. The in vitro results showed that GST extracts could inhibit the growth of gastric cancer cells; in view of the relatively good inhibitory effect of GST extracts on BGC-823 cells, we chose to use BGC-823 cells to establish a gastric cancer model in nude mice, and found that GST extracts could inhibit the growth of gastric cancer in vivo and prolong the survival of nude mice. All these results suggest that GST extracts have the potential to treat gastric cancer. In addition, the results showed that the HTF group exhibited significantly inhibited tumor growth on the 14th day, but the survival time was not significantly different from that of the NC group, although it appeared that the HTF group had a shorter survival time than the NC group. To explain this result, we performed an acute oral toxicity test, and the results showed that GST extracts are nontoxic, suggesting that a high dose of GST extracts may have other side effects that require further research. In short, although we conducted a preliminary exploration in a gastric cancer model, GST extracts showed very surprising antigastric cancer effects, which suggests that GST has important potential for the development of therapeutic drugs for gastric cancer.

Furthermore, our results showed that GST extracts reduced the expression of the key cell cycle regulatory proteins p-Akt, cyclinD1, p-Rb and E2F1. Once cyclinD1 binds to CDK4/CDK6, Rb is phosphorylated. p-Rb is then released from E2F1, which in turn acts as a transcription factor engaged in cell cycle progression and cell proliferation. Our results indicated that GST extracts inhibit the PI3K/Akt signaling pathway and cyclinD1, accounting for G0/G1 arrest through the PI3K-Akt-cyclinD1-Rb-E2F1 pathway and ultimately inhibiting gastric cancer cell proliferation. We only investigated cell cycle-related changes in the PI3K/Akt signaling pathway; there are also PI3K/AKT/mTOR [46], PTEN/PI3K/AKT [47], Wnt/β-catenin [48], Notch [49], NF-kB [50] and other signaling pathways [51] related to gastric cancer, so further research is needed to determine whether GST extracts affect other signaling pathways.

Then, we investigated whether the inhibitory effect of GST extracts on gastric cancer is related to the gut microbiota. The results showed that GST extracts could significantly change the composition of the gut microbiota in the HTF and MTF groups; in particular, the ratio of Firmicutes to Bacteroidetes as well as the abundance of Proteobacteria were greatly increased, whereas these taxa decreased in the NC group over time. Bacteria residing in the human gastrointestinal tract are typically classified into four phyla: Firmicutes, Bacteroidetes, Proteobacteria, and Actinobacteria [52]. The effects of microbiota on cancer development may be contradictory as some bacteria have been reported to facilitate carcinogenesis, whereas others appear to inhibit carcinogenesis in the gastrointestinal tract [53, 54]. Baxter et al. [55] found in mice models that several members of the Bacteroidales (Bacteroides, Parabacteroides, Alistipes, and Porphyromonodaceae) were positively correlated with tumor development, whereas members of the Clostridiales, particularly Clostridium Group XIVa, were associated with a decreased cancer risk. Bacteroides is one of the genera most strongly correlated with higher rates of tumorigenesis and is known as a mucin degrader, and several genes linked to mucin degradation are positively correlated with tumor incidence. Studies have linked mucin degradation by Bacteroides with intestinal inflammation, and it is possible that an overabundance of these or other mucin degraders could undermine the integrity of the mucosal barrier, leading to increased inflammation [56], and inflammation is a well-established risk factor for many cancers [57]. Our results showed that GST extracts reduced Bacteroidetes abundance in the HTF and MTF groups, and tumors were also suppressed. Lopetuso et al. [58] also found that the only identified precursor of esophageal adenocarcinoma (EAC) was Barrett’s esophagus (BE), and during the transition from BE to EAC, the ratio of Firmicutes to Bacteroidetes gradually decreased. Our results showed the same trend in the NC group, but GST extracts reversed this trend in the HTF and MTF groups. Zhou et al. [59] obtained bacteria with potent antimalignancy activities, which mostly belonged to Actinobacteria but also included lineages of other phyla such as Proteobacteria and Firmicutes. Our results also found that GST extracts increased Proteobacteria and Firmicutes in the HTF and MTF groups, which suggested that GST extracts could inhibit gastric cancer in nude mice by increasing antimalignancy bacteria. However, when H. pylori is added as a factor, the results are reversed; this has been confirmed in previous studies, and H. pylori-positive and H. pylori-negative individuals show significantly different bacterial communities [60, 61].

Because GST extracts altered the gut microbiota of nude mice with gastric cancer and inhibited tumor growth, we speculated that the alteration of gut microbiota most likely lead to tumor suppression. To determine that GST extracts inhibited gastric cancer in nude mice by modulating gut microbiota, we performed an FMT experiment; however, the FMT experiment found no effect on the growth of gastric cancer. This result showed that although the GST extracts could change the gut microbiota of nude mice, they could not inhibit the growth of gastric cancer by changing only the gut microbiota. Therefore, whether the inhibitory effect of GST extracts on gastric cancer depends on the components themselves or whether the components and gut microbiota play a role together in suppressing cancer needs further study. In addition, future studies may address whether changes in the gut microbiota have other effects on nude mice.

Limitations should be considered for this study. First, this study aimed to discover a new product, GST, and preliminarily confirm that GST extracts have anti-gastric cancer effects, so the sample size was small and the treatment course was relatively short. Second, we found that tumor growth was inhibited in the MTF group, while the survival time was significantly prolonged, but whether the middle dose of GST extracts is the best dose for gastric cancer therapy needs to be further studied. Finally, GST extracts are a complex mixture of multiple plant components. Existing studies have found that the antitumor effects of some plant extracts are derived from specific components [62], while the effects of other plant extracts are derived from the synergistic effect of multiple components [63]. We have only initially studied the anti-gastric cancer effect of GST extracts, and the active components are still unclear, so whether there is a synergistic effect among the components has not been studied.

For the first time, this study characterized long-aged tea with a Chinese herbal aroma when boiled, designated it as GST, and conducted an antigastric cancer study. As part of the research results, we have applied for and obtained two Chinese invention patents [64, 65].

5. Conclusions

GST is completely different from tea made from the branches and leaves of the same plant species, C. sinensis, which is picked and produced in the same year; specifically, the ingredients in GST, which are largely terpenes and their derivatives, were found to be novel and more concentrated, whereas the polyphenols and alkaloids were significantly reduced. GST extracts could significantly inhibit the growth of gastric cancer in vitro and in vivo, prolong survival in nude mice, inhibit the PI3K/Akt signaling pathway, and change the gut microbiota of nude mice. This study confirms that GST extracts have the potential to inhibit gastric cancer and provides new approaches and methods for the research and development of drugs for gastric cancer.

Author Contributions

YL and ZX designed the research study. YL, ZJ, HY, JY, JZ, JW and ZX performed the research. ZX provided help and advice on conception, acquisition of data and supervision. YL, ZJ, HY, JY, JZ, JW and ZX analyzed the data. YL, ZX, ZJ and HY wrote the manuscript. All authors contributed to editorial changes in the manuscript. All authors read and approved the final manuscript.

Ethics Approval and Consent to Participate

All procedures performed in studies involving plants complied with the IUCN Policy Statement on Research Involving Species at Risk of Extinction and the Convention on the Trade in Endangered Species of Wild Fauna and Flora. Animal experiments were approved by the Institutional Animal Care and Use Committee (IACUC) of Southern Medical University (Permission No.2017037) and were carried out in strict accordance with the recommendations in the Guide for the Care and Use of Laboratory Animals of the National Institutes of Health.

Acknowledgment

Thanks to Quanhong Zhu for GST extracting. Thanks to Feilong Chen for detection of GC-MS and HPLC. Thanks to Xuhui Tan for assisting in statistical analysis.

Funding

The main source of funding for this research was from YL and ZX. In addition, this research was funded by Undergraduate Innovation and Entrepreneurship Training Program of Guangdong [grant numbers S202112121124, 202112121348]; Science and Technology Planning Project of Guangdong Province [grant number 2015A010107005]; and Natural Science Foundation of Guangdong Province [grant number 2017A030310022].

Conflict of Interest

The authors declare no conflict of interest.

References

Publisher’s Note: IMR Press stays neutral with regard to jurisdictional claims in published maps and institutional affiliations.