1 Experimental Medicine Center, the Affiliated Hospital of Southwest Medical University, 646000 Luzhou, Sichuan, China
2 State Key Laboratory of Biotherapy, West China Hospital, Sichuan University, 610000 Chengdu, Sichuan, China
3 Department of Thyroid and Vascular Surgery, the Affiliated Hospital of Southwest Medical University, 646000 Luzhou, Sichuan, China
Academic Editor: Viviana di Giacomo
Abstract
Background: Our previous study revealed aberrant miR-4463 expression in the vascular tissues of patients with arteriosclerosis obliterans of the lower extremities (ASO), but the role of miR-4463 was largely ambiguous. In the current study, we aimed to explore the function of miR-4463 in hypoxia-induced endothelial cells and determine its molecular mechanisms. Methods: CCK-8 assay and flow cytometry were performed to evaluate cell viability and apoptosis. Adenovirus carrying mRFP-GFP-LC3 was employed to monitor cellular autophagy, and mitochondrial membrane potential was determined by JC-1 staining. Moreover, dual-luciferase reporter gene assay, qPCR, western blot and siRNA analysis were carried out to explore the potential molecular mechanisms. Results: Hypoxia significantly elevated the miR-4463 expression in primary human umbilical vein endothelial cells (HUVEC). Overexpression of miR-4463 inhibited hypoxia-induced autophagy by suppressing the formation of autophagosomes and autolysosomes, resulting in reduced cell viability and increased apoptosis, and these effects were reversed by miR-4463 inhibitor. Furthermore, activation of autophagy induced by miR-4463 inhibitor attenuated HUVECs apoptosis in hypoxic conditions. Mechanically, the results of the dual-luciferase reporter gene assay discovered that miR-4463 directly targeted Unc-51 like kinase 1 (ULK1). The silence of ULK1 blocked miR-4463 inhibitor-activated autophagy and further facilitated apoptosis under hypoxic conditions. Conclusions: Our findings indicate that miR-4463 is an essential regulator of hypoxia-induced autophagy and apoptosis in endothelial cells via directly targeting ULK1. Inhibition of miR-4463 might be a potential strategy to protect endothelial cells and maintain vascular function in patients with lower limb ischemia and its complications.
Keywords
- miR-4463
- autophagosomes
- autolysosomes
- apoptosis
Ischemic vascular diseases cause substantial injuries to the vascular endothelial cells, eventually bringing damage to surrounding tissues [1]. Macroautophagy, also known as autophagy, is an adaptive response to stressful conditions, including starvation, hypoxia, endoplasmic reticulum (ER) stress and infection, in which both intracellular organelles and cytoplasmic proteins are degraded to produce energy and substrates for organelles’ re-synthesis to maintain cell functions during those stressful situations [2, 3, 4, 5, 6]. During the progression of ischemia-induced injury, promoting autophagy plays a protective role in ischemia- or ischemia/reperfusion (I/R)-induced tissue damage through inhibition of apoptosis and oxidative stress [3, 7, 8, 9]. It is widely considered that autophagy is essential for cell survival, differentiation, and homeostasis under ischemia or hypoxia stresses [10, 11, 12, 13]. However, the underlying regulatory mechanisms are still not fully understood.
microRNA (miRNAs), which are endogenous, noncoding, and single-stranded RNA molecules, are involved in regulating various pathophysiologic processes, including apoptosis, cell proliferation, differentiation, and autophagy [14]. Several miRNAs are reported as essential regulators of autophagy and apoptosis in ischemic diseases [3, 15, 16, 17]. Liu et al. [18] reported that 14 miRNAs were differentially expressed in a mouse aortic endothelial cell model of chronic intermittent hypoxia and 6 miRNAs of them are apoptosis- or autophagy-related target genes. Mo et al. [19] reported that inhibition of miR-195 promoted cell proliferation and activation of autophagy in endothelial progenitor cells under hypoxic conditions. Gao et al. [20] reported that miR-19a protected cardiomyocytes against hypoxia-induced lethality at least in part via autophagy activation. Besides, Li Z revealed that miR-26b was an inhibitory regulator of brain microvascular endothelial cell autophagy and survival by targeting ULK2 under oxygen-glucose deprivation/reoxygenation conditions [21]. These results revealed that miRNAs play extensive and critical regulatory roles in autophagy when cells encounter ischemia and hypoxia.
Our previous study has demonstrated that miR-4463 expression was altered in the vascular tissues of patients with arteriosclerosis obliterans (ASO) of the lower extremities as well as in endothelial cells under hypoxic conditions [22]. However, the functions of miR-4463 in hypoxic conditions and whether miR-4463 participates in hypoxia-induced autophagy are still unknown. In this study, we aimed to investigate the role of miR-4463 in regulating autophagy and apoptosis under hypoxic conditions and elaborate on the relative mechanisms.
Primary human umbilical vein endothelial cells
(HUVECs) were purchased from ATCC and grown in DMEM low glucose medium (Gibco,
Grand Island, USA) with 10% FBS (Gibco, Grand Island, USA), 100 U/mL penicillin,
100 U/mL streptomycin at 37 (C with
5%CO
miR-4463 mimic, miR-4463 inhibitor, and negative control (NC) were purchased from Guangzhou RiboBio Co., LTD. ULK1 siRNA and vehicle sequence were purchased from Santa Cruz Biotechnology. miR-4463 mimic (50 nmol/L), miR-4463 inhibitor (100 nmol/L), NC (100 nmol/L), ULK1 siRNA (100 nmol/L), and vehicle (100 nmol/L) were transfected in HUVECs with Ribo FECTTM CP Transfection Kit (RiboBio, Guangzhou, China).
Adenovirus mRFP-GFP-LC3 (Ad-mRFP-GFP-LC3) was purchased from Hanbio (Hanbio,
Shanghai, China). HUVECs were cultured in a dish with a diameter of 35 mm until
the cell density reached 40%–60%. The medium was replaced with 2 mL fresh
medium and 5
Total RNA was isolated according to instructions using miRNA Mini Kit (QIAGEN,
Hilden, Germany). Then 500 ng total RNA was reverse-transcribed to cDNA by
miScript II RT Kit (QIAGEN, Hilden, Germany). miRNA expression analysis was
carried out using the miScript SYBR Green PCR kit in the ABI StepOne Plus PCR
system (Applied Biosystems). snRU6 (U6) was used as a reference gene for
miR-4463. For ULK1 detection, 500 ng total RNA was reverse-transcribed to cDNA by
ReverTra Ace qPCR RT Kit (TOYOBO, Shanghai, China), and the qPCR was carried out
with QuantiNova SYBR Green PCR Kit (QIAGEN, Hilden, Germany). GAPDH was used as
an internal reference gene. The sequence of ULK1 and GAPDH mRNA primers is as
follows: ULK1F: CCT GCT GAG CCG AGA ATG, ULK1R: CTG CTT CAC AGT GGA CGA CA.
GAPDHF: ATGCTGGCGCTGAGTACGTC, GAPDHR: GGTCATGAGTCCTTCCACGATA. Each experiment was
performed in triplicate, and the 2
HUVECs were plated in 96-well plates by 3
HUVECs apoptosis was determined by flow cytometry using an Annexin V-fluorescein isothiocyanate (FITC) apoptosis detection kit (BD Biosciences, San Jose, USA) according to the manufacturers’ instructions.
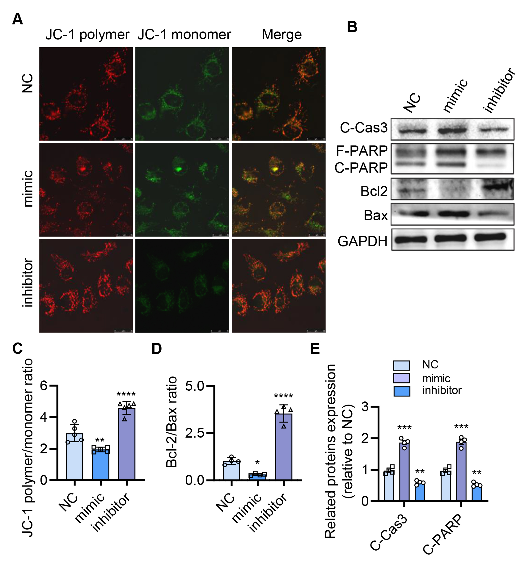
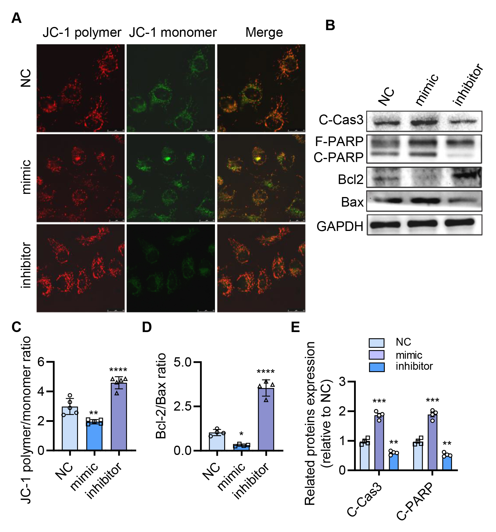
The mitochondrial membrane potential was performed by a Mitochondrial Membrane Potential Assay Kit with JC-1 (Beyotime, Shanghai, China). Briefly, HUVECs were planted in a plate and treated with transfection and hypoxia. Then HUVECs were incubated with JC-1 working solution for 20 min at 37 °C and observed by confocal microscopy. The polymer of JC-1 in the mitochondrial matrix was shown as red fluorescence, while the monomer of JC-1 in the cytoplasm represents unhealthy cells (green fluorescence). The fluorescence signal intensity was calculated by Image J software (National Institutes of Health, USA).
HUVECs were lysed by RIPA buffer, and 30
The wild type (WT) and mutant (MUT) 3’UTR of ULK1 mRNA were cloned and ligated to the vector to generate the recombinational vector. For the luciferase report assay, HUVECs were cultured in 96-well plates and transfected with the recombinational vector and miR-4463 mimic, recombinational vector, and control by Lipofectamine 3000. The cells were analyzed with a dual-luciferase reporter assay system (Promega, Wisconsin, USA) according to the manufacturer’s instructions with a Lumat LB 9507 luminometer (Berthold, Nashua, USA).
Experimental data were expressed as mean
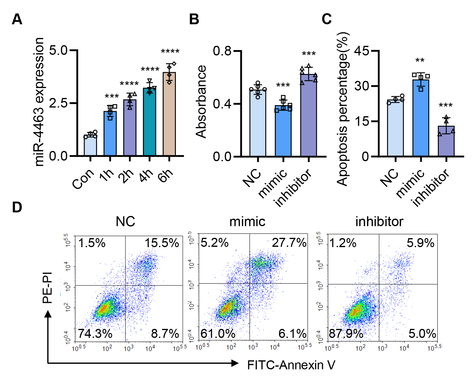
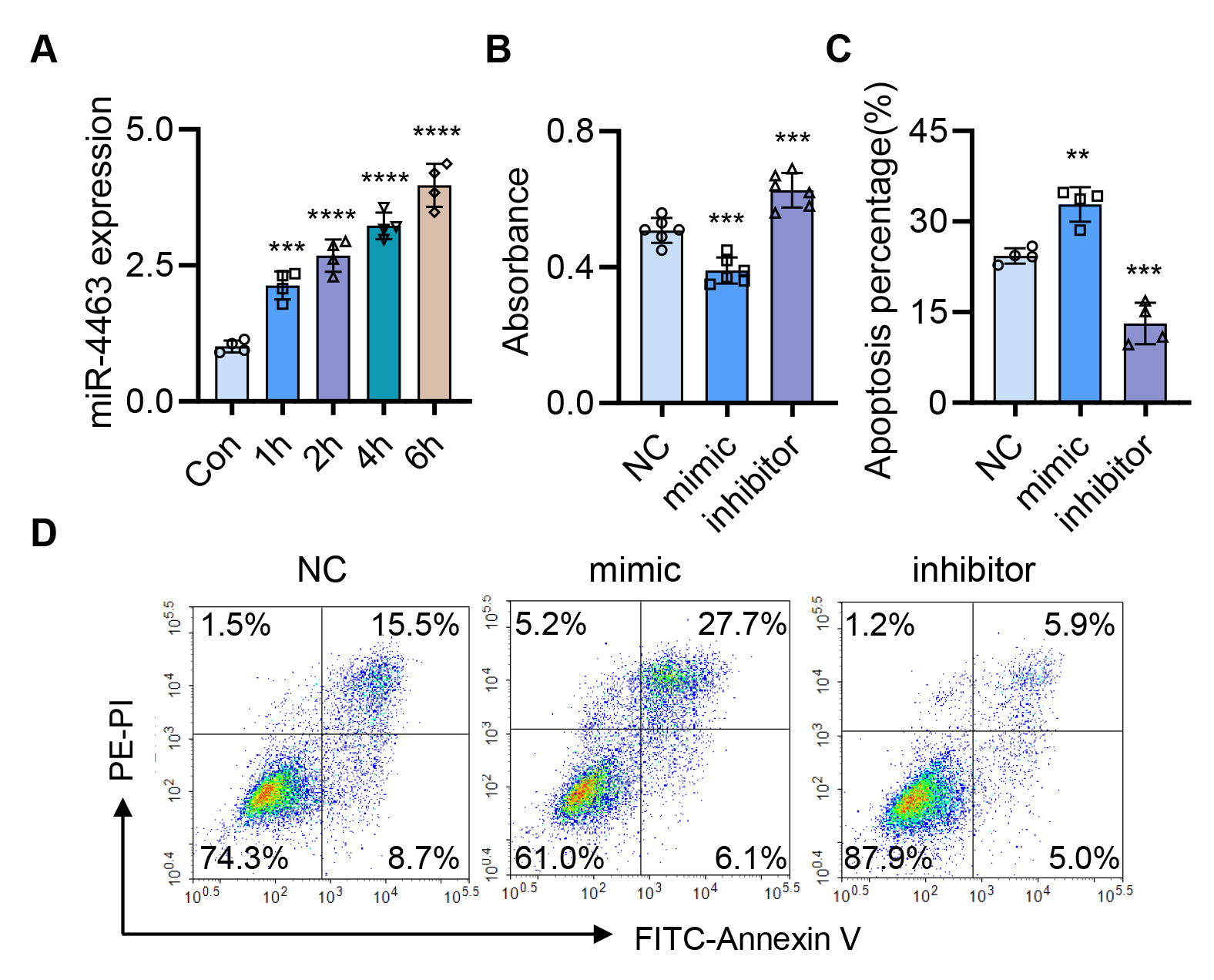
To confirm the effects of hypoxia on miR-4463 expression, we detected miR-4463
levels in HUVECs treated with hypoxia. We found that hypoxia elevated miR-4463
levels in a time-dependent manner (Fig. 1A). To investigate the functional role
of miR-4463 in HUVECs under hypoxic conditions, we detected the cell viability in
HUVECs after transfection with miR-4463 mimic, inhibitor, and NC following
treatment with hypoxia for 6 h. The results showed that miR-4463 mimic reduced
cell viability and accelerated HUVEC apoptosis while miR-4463 inhibitor treatment
exerted opposite effects on HUVECs under hypoxic conditions (Fig. 1B–D). We
further detected the mitochondrial membrane potential (MMP,
Fig. 1.The expression and effect of miR-4463 on HUVECs apoptosis under
hypoxic conditions. (A) Hypoxia elevated miR-4463 expression in HUVECs.
***p
Fig. 2.miR-4463 regulates MMP and Bcl-2/Bax ratio in HUVECs under
hypoxic conditions. (A,C) MMP levels were detected by JC-1 staining. (B,D,E)
Levels of C-Caspase 3, F-PARP, C-PARP, Bcl-2 and Bax were determined by western
blot (B) and relative quantitative analysis (D,E). *p
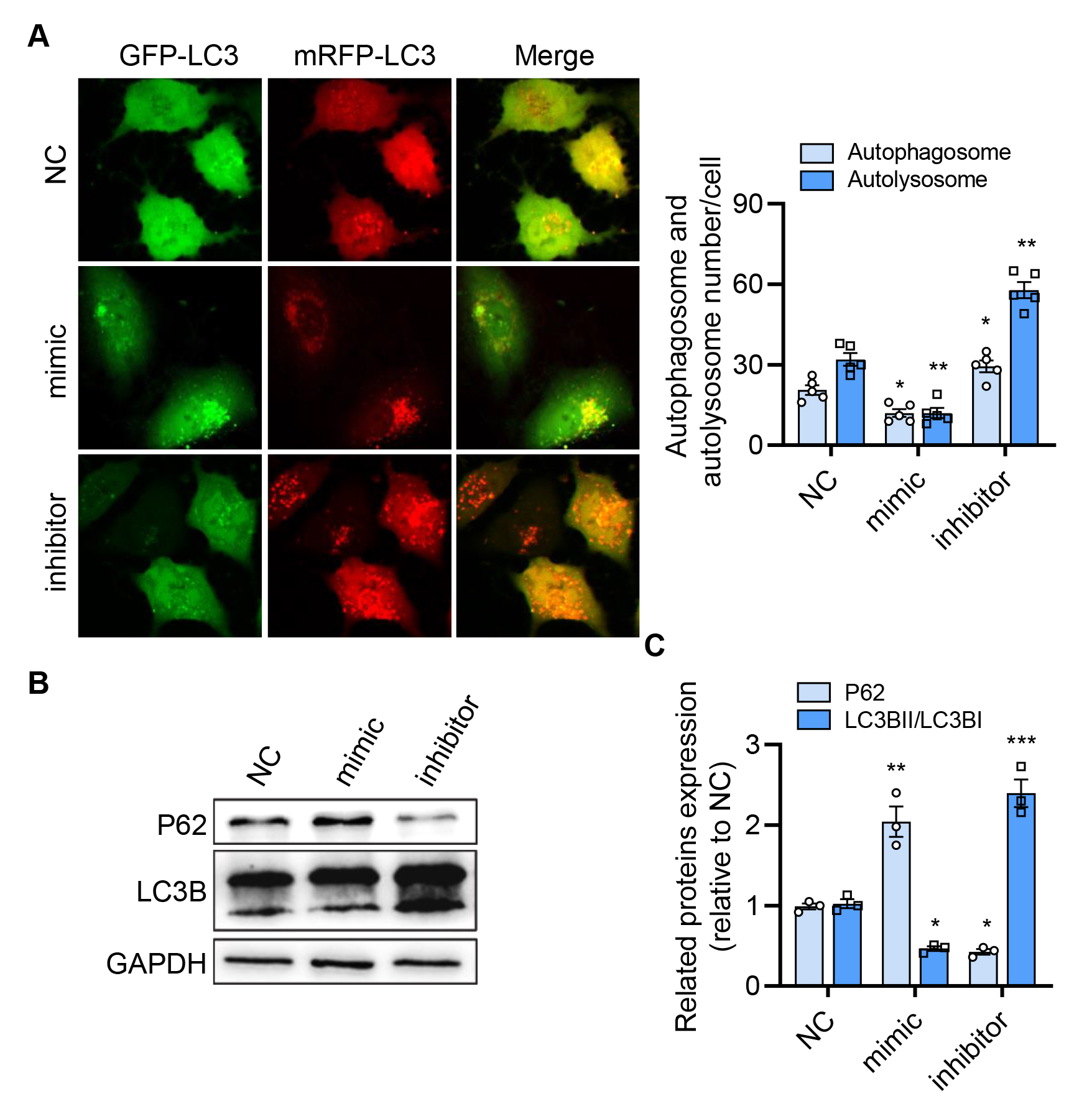
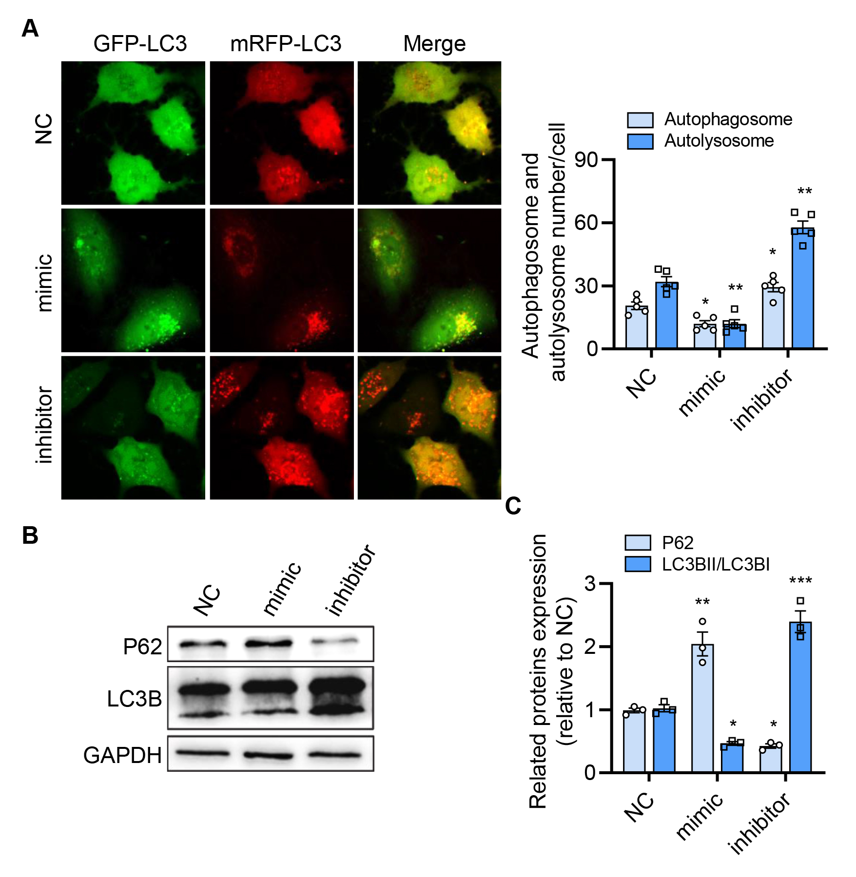
To explore whether miR-4463 regulates HUVECs autophagy under hypoxic conditions, we further determined the autophagosomes and autolysosomes distribution in HUVECs co-transfected with Ad-mRFP-GFP-LC3 and NC, miR-4463 mimic or miR-4463 inhibitor. We observed that up-regulation of miR-4463 decreased autophagosomes and autolysosomes compared with NC group in HUVECs under hypoxic conditions. Down-regulation of miR-4463 showed opposite effects (Fig. 3A). Consistent with the effects of miR-4463 on autophagosomes and autolysosomes, miR-4463 mimic suppressed the transformation of LC3I to LC3II and sustained P62 level. In contrast, down-regulation of miR-4463 promoted the LCB3II expression and P62 degradation (Fig. 3B,C). In conclusion, these results indicate that miR-4463 regulates autophagosomes and autolysosomes to influence autophagy progression.
Fig. 3.The effect of miR-4463 on autophagy HUVECs under hypoxic
conditions. (A) The autophagosomes and autolysosomes were observed in HUVECs
after co-transfection with Ad-mRFP-GFP-LC3 and NC/miR-4463 mimic/inhibitor under
hypoxic conditions by laser confocal microscopy. (B,C) The expression of P62 and
LC3B was determined by western blot (B) and relative quantitative analysis (C).
*p
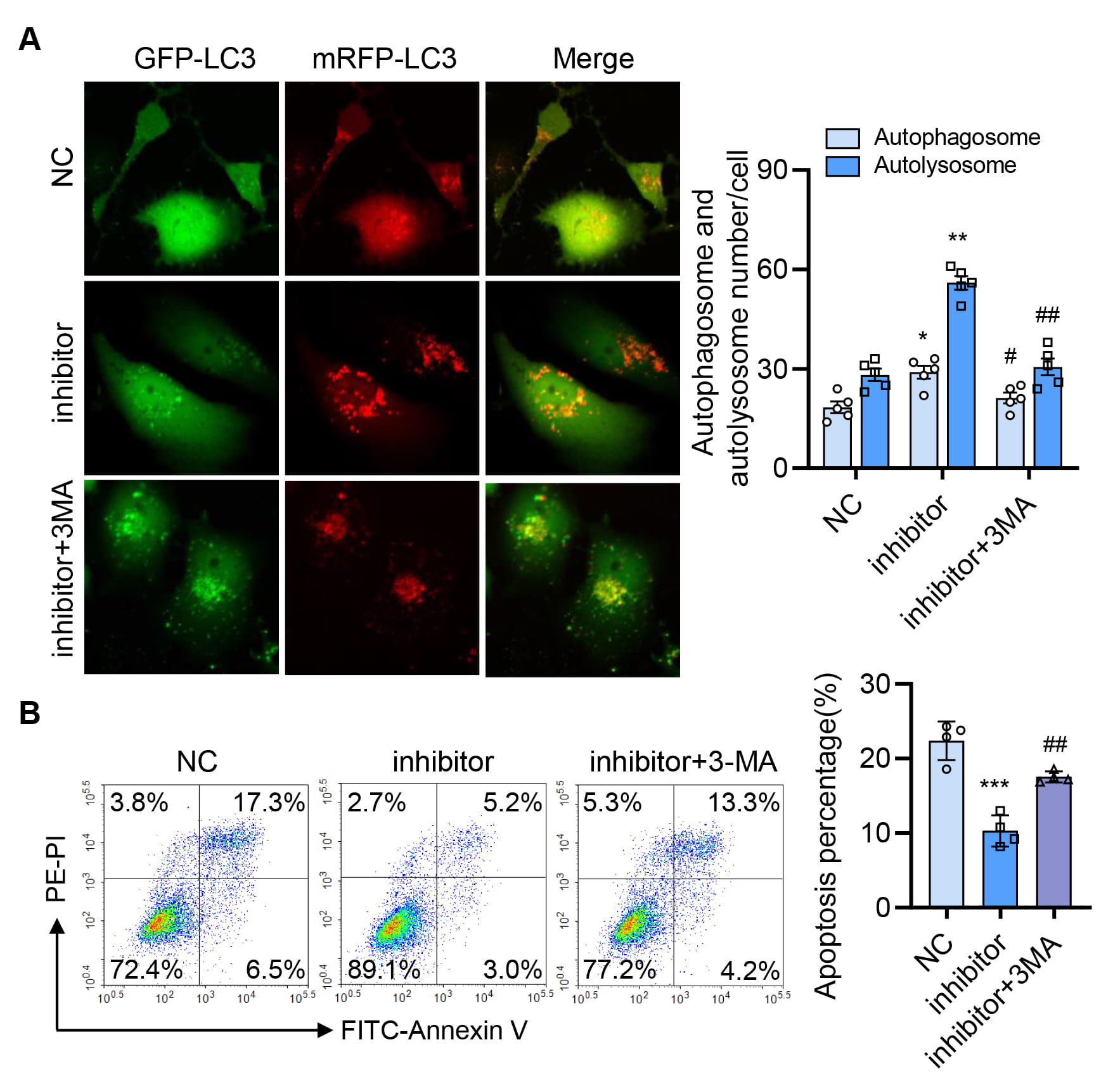
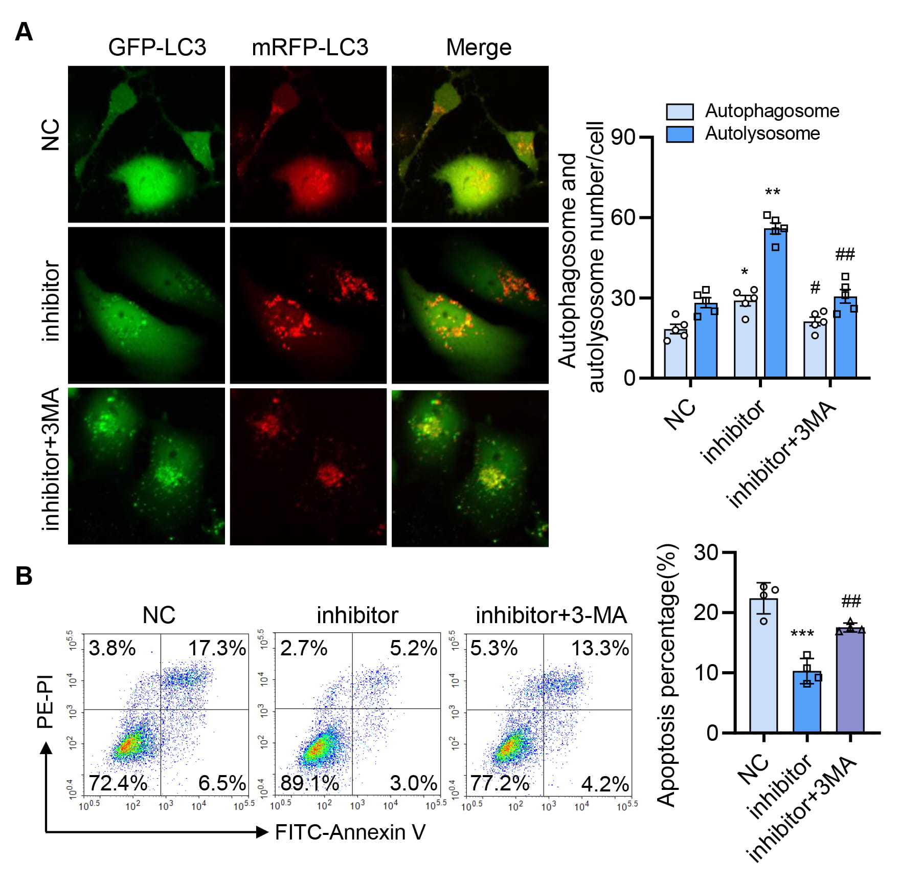
The above results exhibited that miR-4463 inhibitor remarkably decreased apoptosis and promoted autophagy in HUVECs under hypoxic conditions. To clarify the probable correlation of autophagy with miR-4463-mediated apoptosis, we used 3-MA to inhibit autophagy in HUVECs with miR-4463 knockdown. We observed that 3-MA reversed the promotive effect of miR-4463 inhibitor on the formation of autophagosomes and autolysosomes (Fig. 4A). Furthermore, 3-MA abolished the protection of miR-4463 inhibitor from hypoxia-induced apoptosis (Fig. 4B). These results suggest that down-regulation of miR-4463 inhibits apoptosis induced by hypoxia through enhancing autophagy.
Fig. 4.Inhibition of autophagy deteriorates hypoxia-induced apoptosis
in HUVECs. HUVECs were transfected with Ad-mRFP-GFP-LC3 and then treated with
NC, miR-4463 inhibitor, miR-4463 inhibitor combined with 3-MA. Later, HUVECs were
exposed to hypoxia for 6 h. (A) The autophagosomes and autolysosomes were
observed and counted. (B) The flow cytometry chart and histogram were determined.
*p
To explore the probable molecular mechanism of the effect of miR-4463 on autophagy and apoptosis, we predicted the potential target genes of miR-4463 using TargetScan and miRDB. ULK1 attracted our attention among these predicted target genes. As shown in Fig. 5A, the wild type (WT) and mutated (MUT) sequences of ULK1 3’-UTR were cloned and ligated to the luciferase reporter plasmid. The dual-luciferase report gene assay results showed that miR-4463 reduced the luciferase reporter activity significantly compared to NC, and mutations in ULK1 3’-UTR binding sites reversed the effects (Fig. 5B), indicating that ULK1 is a target gene of miR-4463. Besides, miR-4463 mimic decreased the ULK1 expression at both mRNA and protein levels while miR-4463 inhibitor showed an opposite effect under hypoxic conditions (Fig. 5C,D). These data suggest that miR-4463 directly targeted the ULK1 3’UTR region to negatively regulate its expression at translational and post-translational levels.
Fig. 5.miR-4463 directly targets ULK1. (A) The predicted binding sites
of miR-4463 within ULK1 3’UTR and its mutated version by mutagenesis are as
shown. (B) Down-regulation of luciferase activity by ULK1 3’UTR was dependent on
miR-4463. **p
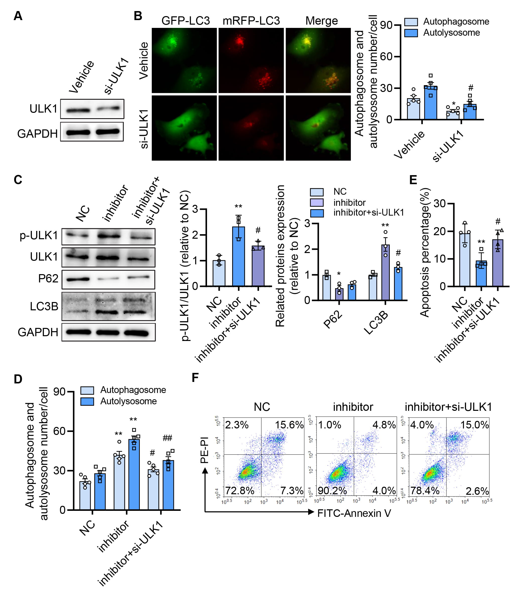
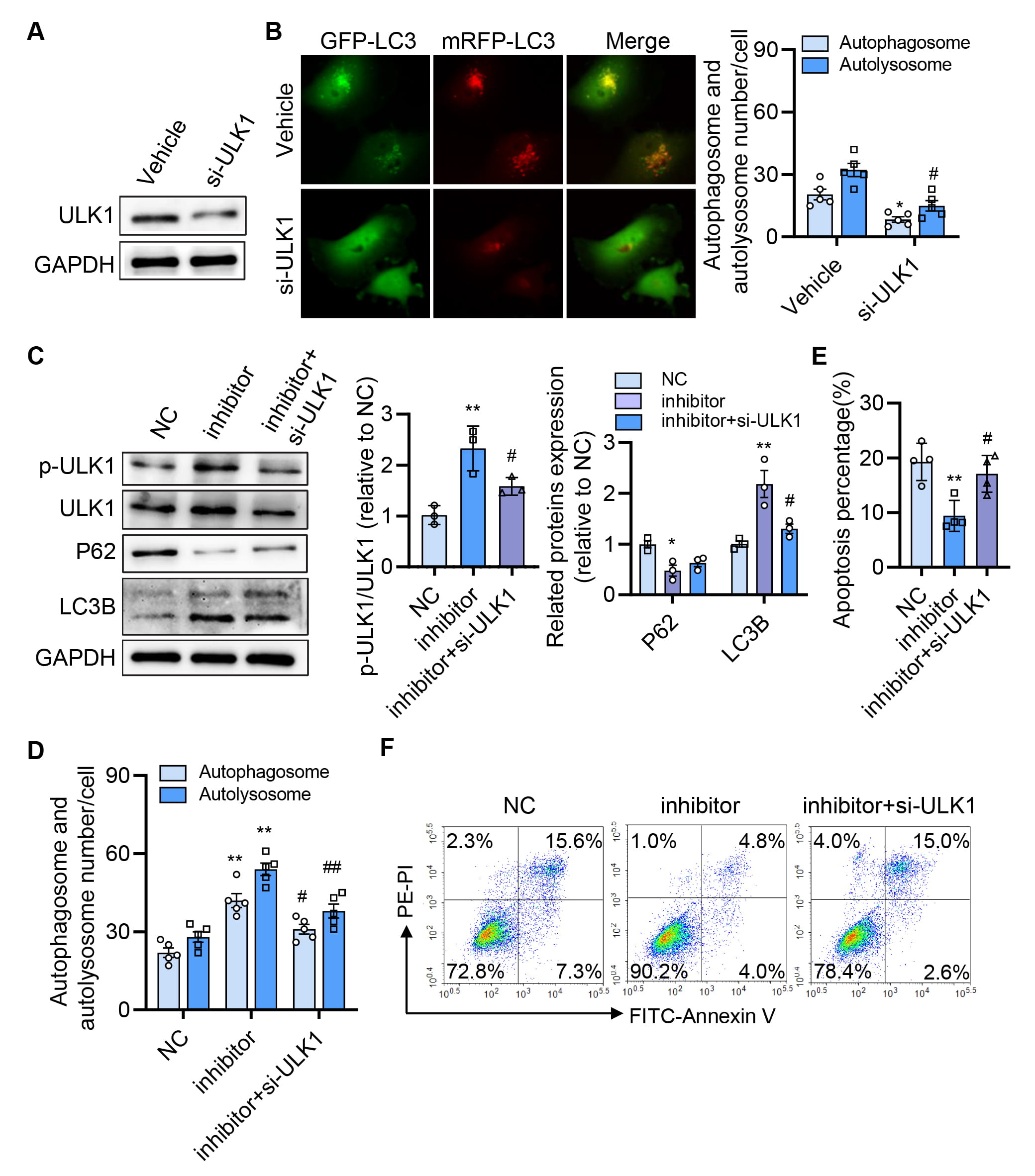
To elaborate on whether miR-4463 mediates autophagy and apoptosis via ULK1 in hypoxic conditions, we introduced ULK1 siRNA to knockdown ULK1. As shown in Fig. 6A, ULK1 siRNA (si-ULK1) significantly knocked down the ULK1 protein level compared with transfection vehicle. Knockdown of ULK1 significantly suppressed the number of autophagosomes and autolysosomes in HUVECs under hypoxic conditions (Fig. 6B). Moreover, we observed that ULK1 siRNA reversed the effects of miR-4463 inhibitor on autophagosome and autolysosome formation, total and phosphorylated ULK1 and P62 levels, P62 level, and LC3BI-to-LC3BII transition under hypoxic conditions (Fig. 6C,D). Knockdown of ULK1 reversed the effects of miR-4463 inhibitor-regulated cell apoptosis in HUVECs (Fig. 6E,F), which indicates that ULK1 is responsible for miR-4463 inhibitor-regulated autophagy and apoptosis.
Fig. 6.Silence of ULK1 blocks miR-4463-regulated autophagy in HUVECs
under hypoxic conditions. (A) ULK1 siRNA (si-ULK1) decreased the protein level
of ULK1. (B) The autophagosomes and autolysosomes were observed and counted in
HUVECs after transfection with Vehicle and si-ULK1 and further treated with
hypoxia for 6 h. (C) The levels of p-ULK1, ULK1, P62 and LC3B were determined by
western blot. (D–F) HUVECs were transfected with NC, miR-4463 inhibitor and
miR-4463 inhibitor with si-ULK1, and further treated with hypoxia. The number of
autophagosomes and autolysosomes was calculated (D) and the apoptosis rate (E,F)
was determined. *p
Studies have revealed that miRNAs are involved in autophagy and apoptosis. However, the mechanisms are not yet fully understood. Here, we discovered that miR-4463 was highly expressed in HUVECs under hypoxic conditions. Down-regulation of miR-4463 decreased hypoxia-induced apoptosis through maintaining MMP in HUVECs. Moreover, down-regulation of miR-4463 promoted the formation of autophagosomes and autolysosomes by targeting ULK1 to strengthen autophagy and promote survival.
Researches have reported that aberrant miR-4463 expression is observed in
patients with polycystic ovary syndrome (PCOS) [23] and patients with ASO [22].
Our previous study found that H
ULK1, as a mammalian homolog of yeast Atg1, acts as an initiator to transduce signals to downstream mediators and thereby regulate autophagy [30]. Recently, studies revealed that ULK1 expression was correlated with hypoxia treatment. ULK1 level was transcriptionally induced by chronic or short-term hypoxia, but decreased under prolonged hypoxic conditions [30, 31]. And Allavena G et al. [30] reported that under conditions of amino acid and serum deprivation, the ULK1 protein was rapidly depleted. These results suggest that a variety of factors coordinately controls the cellular level of ULK1. Previous studies reported several miRNAs, including miR-372, miR-93, miR-26a, miR-17, modulated cell survival and apoptosis by targeting ULK1 [32, 33, 34, 35]. In this study, we verified that miR-4463 directly targeted ULK1 at the transcriptional and post-transcriptional levels. In the process of autophagy, phosphorylation of ULK1 at one set of highly conserved sites (ULK1 Ser317, Ser467, Ser555, Ser637) has been implicated in modulating the formation of the autophagosomes. Here we observed that miR-4463 inhibitor promoted ULK1 phosphorylation at Ser555 in hypoxic conditions and increased autophagosomes and autolysosomes along with LC3BI-to-LC3BII transition. The blockage of these effects by ULK1 siRNA suggests that miR-4463 regulates autophagic activity at least partially through the interaction of miR-4463 with ULK1 mRNA and mediating ULK1 phosphorylation at Ser555.
In conclusion, our results demonstrate that hypoxia promotes miR-4463 expression in HUVECs. Down-regulation of miR-4463 enhances autophagy activation to promote cell survival by targeting ULK1 to accelerate the formation of autophagosomes and autolysosomes (Fig. 7). These findings suggest that miR-4463 might be a critical regulatory factor in promoting endothelial cell survival when exposed to hypoxia. Further studies are warranted to fully understand the relationship between the pathway regulated by miR-4463 under hypoxic conditions on a more fundamental level, which also must be involved in animal models and clinical samples in the future. Nonetheless, our data indicate that inhibiting miR-4463 might be a potential target for the survival of endothelial cells and the maintenance of vascular function in patients with lower limb ischemia and its complications.
Fig. 7.The schematic diagram of the role of miR-4463 in autophagy and apoptosis under hypoxic conditions. Hypoxia promotes miR-4463 expression in HUVECs. Down-regulation of miR-4463 enhances autophagy activation to improve cell survival by targeting ULK1 to accelerate the formation of autophagosomes and autolysosomes.
ASO, arteriosclerosis obliterans; HUVECs, human umbilical vein endothelial cells; ULK1, Unc-51 like kinase 1; ER, endoplasmic reticulum; I/R, ischemia/reperfusion; CCK-8, cell counting kit-8; FITC, fluorescein isothiocyanate; MMP, mitochondrial membrane potential.
XZ conceived the study and revised the manuscript. XH performed the experiments and wrote the paper. FW and YZ carried out western blot experiments. JW and YL revised the paper. All authors contributed to editorial changes in the manuscript. All authors read and approved the final manuscript.
Not applicable.
We would like to thank Xiaoping Tang for his assistance in confocal microscopy.
This work was supported by the National Natural Science Foundation of China (Grant number: 81800421), Luzhou and Southwest Medical University Joint Project (Grant number: 2017LZXNYD-T10), the subject of Sichuan Education Department (Grant number: 18ZB0648).
The authors declare no conflict of interest. JW is serving as the guest editor of this journal. We declare that JW had no involvement in the peer review of this article and has no access to information regarding its peer review. Full responsibility for the editorial process for this article was delegated to VDG.







