1 Key Laboratory of Bio-organic Fertilizer Creation, Ministry of Agriculture and Rural Affairs, College of Resource and Environment, Anhui Science and Technology University, 233100 Bengbu, Anhui, China
2 School of Life Science and Technology, Tongji University, 200092 Shanghai, China
Abstract
Background: Foliar pathogen infection can induce the enrichment of beneficial microbial consortia in plant rhizosphere, but the mechanism for enhanced plant resistance is unclear. Methods: We investigated the effects of foliar pathogen infection on bacterial communities in maize rhizosphere using high throughput sequencing. Results: Maize plants grown in non-sterilized soils displayed stronger defense against the foliar pathogen Setosphaeria turcica than those in sterilized soils. Foliar pathogen infection further triggered the shift in the structure and composition of rhizosphere bacterial communities. The pathogen-infected plants specially promoted rhizosphere colonization of several bacterial taxa. The Pseudomonas genus increased in the rhizosphere after pathogen infection. Other bacterial genera such as Chitinophaga and Flavobacterium were also greatly enriched in the rhizosphere of pathogen-infected plants. Furthermore, the enriched bacterial species were isolated and were shown to interact synergistically to promote biofilm formation. Although both the Chitinophaga and Flavobacterium species did not induce plant defense, the Pseudomonas species markedly increased the resistance of plants against S. turcica. Furthermore, the consortium consisting of the Pseudomonas, Chitinophaga and Flavobacterium species (CONpcf) conferred long-acting disease resistance of maize plants as compared to the individual Pseudomonas species. Furthermore, the inoculation with the CONpcf significantly induced a marked increase in the levels of DIMBOA in maize leaves, indicating that the consortium-induced increases of DIMBOA levels partially contributed to enhancing disease resistance of plants. Conclusions: Foliar infection of maize plants by S. turcica specifically recruited a group of beneficial rhizosphere bacteria, which conferred enhanced plant defense against pathogen infection. This study provided important evidence that above-ground pathogen infection participated in the mediation of below-ground microbiome for regulating plant defense systems.
Keywords
- Rhizosphere microbiome
- Disease resistance
- Benzoxazinoid
- Setosphaeria turcica
During long-term evolution, plants have developed intricate innate immune systems against diverse pathogen attacks. Besides innate defense mechanisms, plants can increase the pathogen defense-related ability by sensing various biotic elicitors such as pathogen-derived molecules and beneficial microbe-released chemical signals [1, 2]. It has been well demonstrated that several rhizobacterial strains can effectively prevent the infection of foliar and soil-borne pathogens by activating the induced systemic resistance (ISR) [3, 4]. The rhizobacteria-induced ISR responses are widely present in various plant species, conferring the increased broad-spectrum resistance against pathogenic microbes such as viruses, bacteria and fungi [5, 6, 7, 8]. The defense responses of plants triggered by rhizobacteria are not associated with direct activation of defense-related pathways, but precisely perceive bacteria-derived elicitors to provoke more efficient defense actions against pathogen infection [9]. Beneficial rhizobacteria can prime the entire plants to enhance defense against diverse pathogens via the mechanism of ISR, which is dependent on the jasmonic acid (JA)/ethylene (ET)-signaling pathways [2, 3, 5, 6]. A growing body of evidence indicates a pivotal role of root-associated microbiome including enormous rhizosphere microbes in inducing ISR in plants [10, 11].
Attacks of plants by foliar pathogens can change the rhizosphere microbiome, and in turn mediate the interactions of plants with pathogens [12, 13, 14]. The rhizosphere bacterial community structure of citrus plants was affected by Candidatus Liberibacter asiaticus infection [13]. Colonization of Arabidopsis roots by Bacillus subtilis FB17 can be enhanced when the leaves experience the attack of Pseudomonas syringae pv. tomato [15]. Root colonization of B. subtilis FB17 triggers the ISR responses and increases the resistance of Arabidopsis plants against pathogen infection. Upon exposure to the foliar pathogen Hyaloperonospora arabidopsidis (Hpa), Arabidopsis thaliana greatly increases rhizosphere colonization by specific bacterial species, including Xanthomonas, Stenotrophomonas and Microbacterium [12]. These bacterial strains can interact synergistically and induce systemic resistance against foliar pathogen infection. Furthermore, foliar pathogen infection in a first generation of plants enhances the ability of a second generation of plants grown in the same soil to resist pathogen invasion [16]. Soil-borne legacy is driven for their next generation to resist the pathogen by recruiting beneficial microbes [16]. The shifts of the rhizosphere microbial community are primarily attributable to plant-specific selection, yet the rhizosphere assemblage of disease resistance-inducing microbiome is a result of the pathogen-triggering effects [17]. Collectively, these results advance our understanding of the roles of root microbiome in mediating plant-pathogen interaction and inducing host systemic resistance. Recruitment of disease resistance-inducing microbes requires the stimulation of pathogens, after which plants signal for assistance in the rhizosphere [12].
Phytoalexins are important defensive metabolites of plants [18, 19]. The biosynthesis of phytoalexins in plants can be considerably elicited by the attacks of microbial pathogens [20]. In maize, benzoxazinoids (BXs) are the most ubiquitous phytoalexins that play a pivotal role in defense against pathogen infection [21, 22]. The biosynthetic pathways of BXs have been well characterized (Supplementary Fig. 1). The biosynthesis of BXs is firstly controlled by the Bx1 gene, which encodes an indole-3-glycerol phosphate (IGP) lyase that can catalyze the IGP into free indole [21]. Subsequently, the conversion of free indole into 2,4-dihydroxy-2H-1,4-benzoxazin-(4H)-one (DIBOA) is sequentially catalyzed by four cytochrome P450 monooxygenases (Bx2 to Bx5) [21]. The DIBOA can be glucosidated into the DIBOA-Glc, and the process is controlled by both the Bx8 and Bx9 genes, encoding the putative cytosolic glucosyl transferases [22]. The DIBOA-Glc is then converted into the DIMBOA-Glc by both the Bx6 (a DIBOA-Glc dioxygenase) and Bx7 (a TRIBOA-glc O methyl transferase) [23]. When plants are challenged by insect and pathogens, the glucosidated DIMBOA (DIMBOA-Glc) can be rapidly hydrolyzed by the glucosidase Glu1 and Glu2 into the DIMBOA, which displays antimicrobial activities [24]. High accumulation of DIMBOA greatly elevates the ability of plants to withstand the invasion of diverse pathogens [25]. It is increasingly recognized that beneficial soil microorganisms such as Pseudomonas fluorescens and arbuscular mycorrhizal fungus (AMF) can induce the biosynthesis of DIMBOA in leaves, which contributes to increased resistance of maize plants against pathogens including Rhizoctonia solani and Setosphaeria turcica [26, 27]. Mounting evidence has indicated that biofilm formation is essential for root colonization by beneficial soil bacteria [12, 28]. Bacteria-forming biofilms containing exopolysaccharides hold bacterial communities together, which help them colonize the host rhizosphere [12]. Many studies have demonstrated that there is a threshold level for root colonizing bacteria to trigger ISR of host plants against microbial pathogens [4, 5, 11, 26]. In nature, different bacteria species are able to interact synergistically in the formation of biofilms and enhance the ability of plants to inhibit pathogen infection [12]. However, the mechanisms of the consortia-mediated disease resistance of plants and synergism between microbes in the consortia remain largely lacking.
Herein, our study provided important evidence that infection of maize leaves with S. turcica reshaped rhizosphere bacterial communities, which contributed to restriction of lesions. The plants cultivated in non-sterilized soils displayed smaller lesion area than those grown in sterilized soils. Moreover, the infection of maize leaves by S. turcica induced significant increases of specific bacterial species in the rhizosphere. We also assessed the impacts of the enriched bacterial species on disease resistance of maize plants. Interactions among these bacterial species were further examined. By combination of these investigations, we examined how S. turcica-induced changes of rhizosphere microbiome and enrichment of specific bacterial species conferred the enhanced resistance of maize plants against foliar pathogen infection.
Maize (Zea mays inbred line Anke35) was used in this study [26]. Maize seeds
were sterilized with 0.1% HgCl
To investigate the effects of foliar pathogen infection on rhizosphere bacterial community, soil samples were collected from both the control and pathogen-infected plants grown in non-sterilized soils at 3 and 6 weeks after S. turcica infection, respectively. About 250 mg of soil samples adhering to root systems from 10 pots (three plants of each pot) per treatment was used to extract total DNA using the PowerSoil® DNA Isolation Kit (Mobio, Carlsbad, USA; Cat No. 12888). Total DNA samples from each pot were pooled to generate one replicate. For each treatment, 10 replicates were subjected to the amplicon-based high-throughput sequencing of the V3–V4 regions of 16S rRNA genes on an Illumina MiSeq platform [30]. Raw sequenced reads were submitted to the China National GeneBank Nucleotide Sequence Archive (CNSA) database (accession No. CRA004253). Low-quality, adapter and primer sequences were removed from the raw reads. Based on the UPARSE pipeline, the sequences were processed for constructing an operational taxonomic unit (OTU) table. Alpha diversity of microbial communities was evaluated using both Shannon and Chao1 indexes. For beta diversity analysis, non-metric multidimensional scaling (NMDS) was performed for examining the differences in microbial communities based on a Bray-Curtis dissimilarity matrix. Rhizosphere bacterial communities from maize plants exposed to 3 and 6 weeks of sterile water (mock) and foliar pathogen treatments were compared.
About 1.0 g of rhizosphere soils from pathogen-infected plants was added to 100
mL of 0.75% NaCl and shaken for 1 h. Then, soil suspensions were diluted
serially and 100
To conduct pot assays, three-week-old maize plants were cultivated in
autoclaved-sterilized soils. The isolated bacterial strains were cultured in
nutrient broth medium at 28
To conduct RNA-Seq, three-week-old maize plants grown in sterilized soils were
inoculated with bacterial suspensions for 7 d. Then, leaves were sprayed with
spore suspensions of S. turcica at a concentration of 5
To measure the content of DIMBOA, four-week-old maize plants grown in sterilized
soils were inoculated with bacterial suspensions at the final density of 5
Each treatment was performed with at least three biological replicates. All data
were analyzed using SPSS 8.0 software (Cary, NC, USA) with significant
differences using one-way analysis of variance followed by Duncan’s multiple
range tests at p
To examine whether foliar pathogen challenge induced a shift in the rhizosphere
microbiome, the changes of microbial communities and plant phenotypes were
monitored over a period of 6 weeks after S. turcica infection (Fig. 1a).
We monitored disease symptoms in maize plants cultivated in both non-sterilized
and sterilized soils. After 6 weeks of exposure to S. turcica, the
plants cultured in non-sterilized soils displayed significantly smaller lesion
area than those grown in sterilized soils (Fig. 1b). Moreover, the profiles of
rhizosphere bacterial communities were analyzed by 16S rRNA gene amplicon
sequencing. Microbial diversity and richness was estimated by both Shannon and
Chao1 indexes, respectively. As shown in Fig. 1c, the Shannon index of bacterial
communities from plants with foliar pathogen attack was notably higher than those
without pathogen infection after 6 weeks of treatment. Similar results were
observed from the analysis using the Chao1 index method (Fig. 1d). Non-metric
multidimensional scaling (NMDS) analysis revealed distinct differences in the
compositions of rhizosphere bacterial communities between the control and
pathogen-infected plants, which were statistically significant as analyzed by
PERMANOVA (p = 0.001, R
Fig. 1.Effects of S. turcica infection on the rhizosphere
bacterial communities of maize plants. (a) Three-week-old maize plants grown in
non-sterilized soils were subjected to treatment with or without S.
turcica. Rhizosphere bacterial communities were examined in the plants after 3
and 6 weeks of sterile water (mock) and foliar pathogen treatments. (b)
Three-week-old maize plants grown in both the non-sterilized (NS) and sterilized
(S) soils were challenged by S. turcica. Relative lesion area was
assessed at 6 weeks post pathogen infection (n = 15 biological replicates). (c)
Diversity (Shannon) and (d) richness (Chao1) of rhizosphere bacterial communities
(n = 10 biological replicates). (e) NMDS analyses of rhizosphere bacterial
communities (n = 10 biological replicates). M3W, plants grown in the NS soils at
3 weeks of mock treatment; M6W, plants grown in NS soils at 6 weeks of mock
treatment; P3W, plants grown in NS soils at 3 weeks of foliar pathogen infection;
P6W, plants grown in NS soils at 6 weeks of foliar pathogen infection. Different
letters indicated significant differences using one-way ANOVA followed by Ducan’s
multiple range test at p
As shown in Fig. 2a, maize plants grown in the non-sterilized soils with or without foliar pathogen attack displayed similar bacterial community compositions with major phyla of Proteobacteria, Acidobacteria and Bacteroidetes. Proteobacteria is the most abundant bacterial phylum, accounting for about 30%, followed by Acidobacteria, Bacteroidetes, Verrucomicrobia and Patescibacteria. Other bacterial phyla such as Actinobacteria, Chloroflexi, Cyanobacteria and Gemmatimonadetes accounted for about 10% of the bacterial relative abundance. However, Proteobacteria was the most abundant phylum in the rhizosphere samples of plants at 6 weeks of pathogen infection (P6W) compared with the other samples. In the rhizosphere of pathogen-infected plants (P3W and P6W), the relative abundances of several phyla such as Chitinophagaceae, Pseudomonadaceae, Xanthomonadaceae, Flavobacteriaceae and Sphingomonadaceae notably increased as compared to the respective controls (M3W and M6W) (Fig. 2b).
Fig. 2.Analyses of the rhizosphere bacterial community structures in
both the control and pathogen-infected plants. (a) Taxonomic analyses at the
phylum level. (b) Correlation of relative abundances at the family level between
the control and pathogen-infected plants. The plot families (relative abundance
(RA)
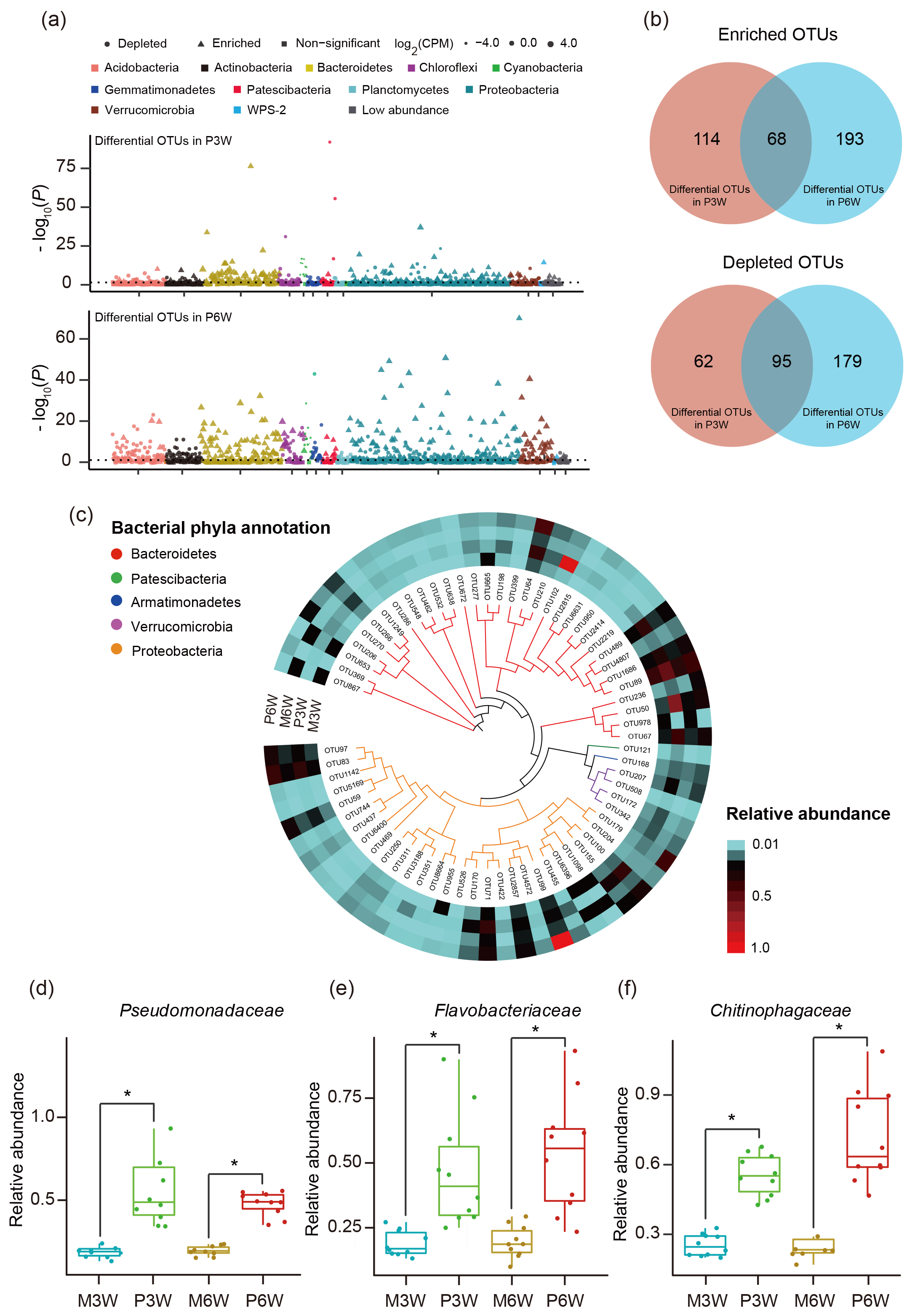
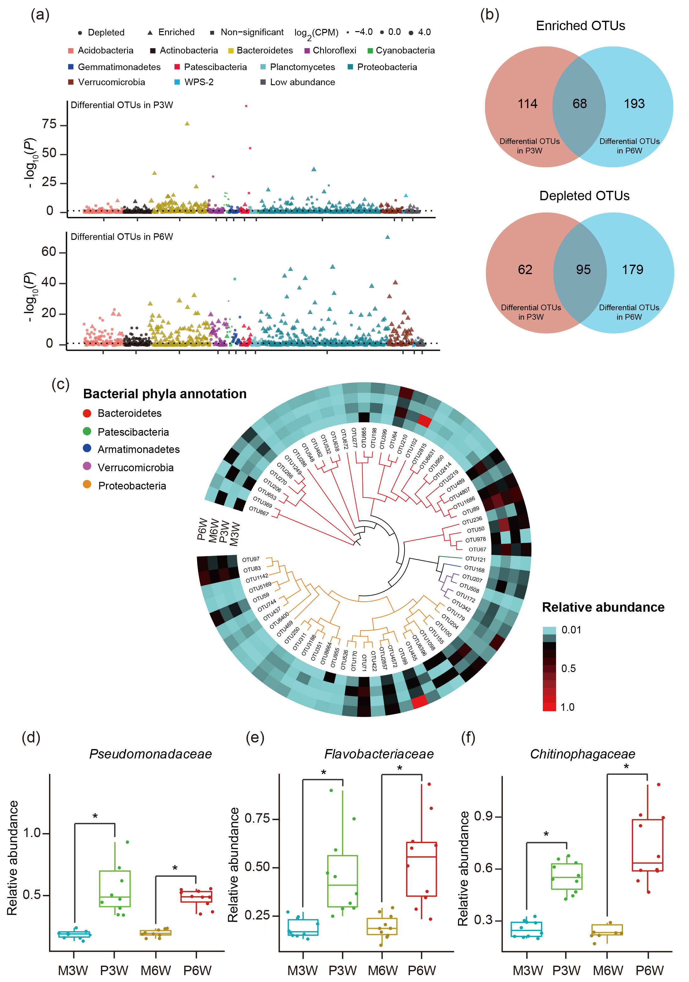
We further investigated differences in the rhizosphere bacterial communities at the OTU level. Manhattan plots showed that the OTUs that were enriched in the rhizosphere of pathogen-infected plants belonged to diverse bacterial phyla such as Acidobacteria, Proteobacteria, Actinobacteria, Bacteroidetes, Chloroflexi, Firmicutes and Verrucomicrobia (Fig. 3a). A total of 182 and 261 bacterial OTUs were specifically enriched in the pathogen-infected plants (P3W and P6W), respectively. Marked overlaps of enriched or depleted OTUs at 3 and 6 weeks of pathogen infection were detected: 68 enriched (37.4% in P3W; 26.1% in P6W) and 95 depleted (60.5% in P3W; 34.7% in P6W) OTUs were detected in the rhizosphere of pathogen-infected plants, respectively (Fig. 3b). In addition, the enriched OTUs shared in the pathogen-infected plants belonged to five phyla, namely Proteobacteria (39), Bacteroidetes (33), Verrrucomicrobia (4), Patescibacteria (1) and Armatimonadetes (1) (Fig. 3c). The relative abundances of Pseudomonadaceae, Flavobacteriaceae and Chitinophagaceae in the rhizosphere soils from pathogen-infected plants were about two-fold more than those in the controls (Fig. 3d–f). Moreover, we isolated candidate bacterial strains from the rhizosphere of the pathogen-infected plants. Among these isolates, three bacterial strains were used for the following assays including Pseudomonas sp. P15, Chitinophaga sp. P32 and Flavobacterium sp. P67, which respectively corresponded to the observed OTU155, OTU206 and OTU64 that were considerably enriched in the rhizosphere of pathogen-infected plants.
Fig. 3.Taxonomic analyses of differential OTUs between the control and
pathogen-infected plants. (a) Manhattan plots showing the enriched and depleted
OTUs in the rhizosphere of pathogen-infected plants. (b) Overlapping OTUs
enriched and depleted in the rhizosphere of pathogen-infected plants. (c)
Neighbor-joining analyses of the shared OTUs enriched in both the P3W and P6W
samples. Relative abundances of the shared OTUs enriched in both the P3W and P6W
samples at the family level including Pseudomonadaceae (d),
Flavobacteriaceae (e) and Chitinophagaceae (f). Significant
differences were analyzed using Student’s t-test at p
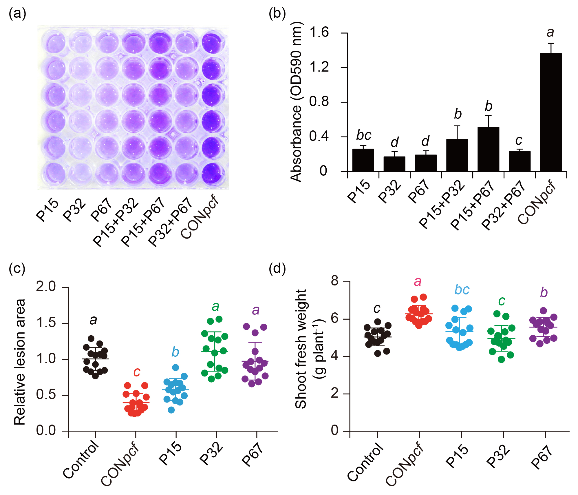
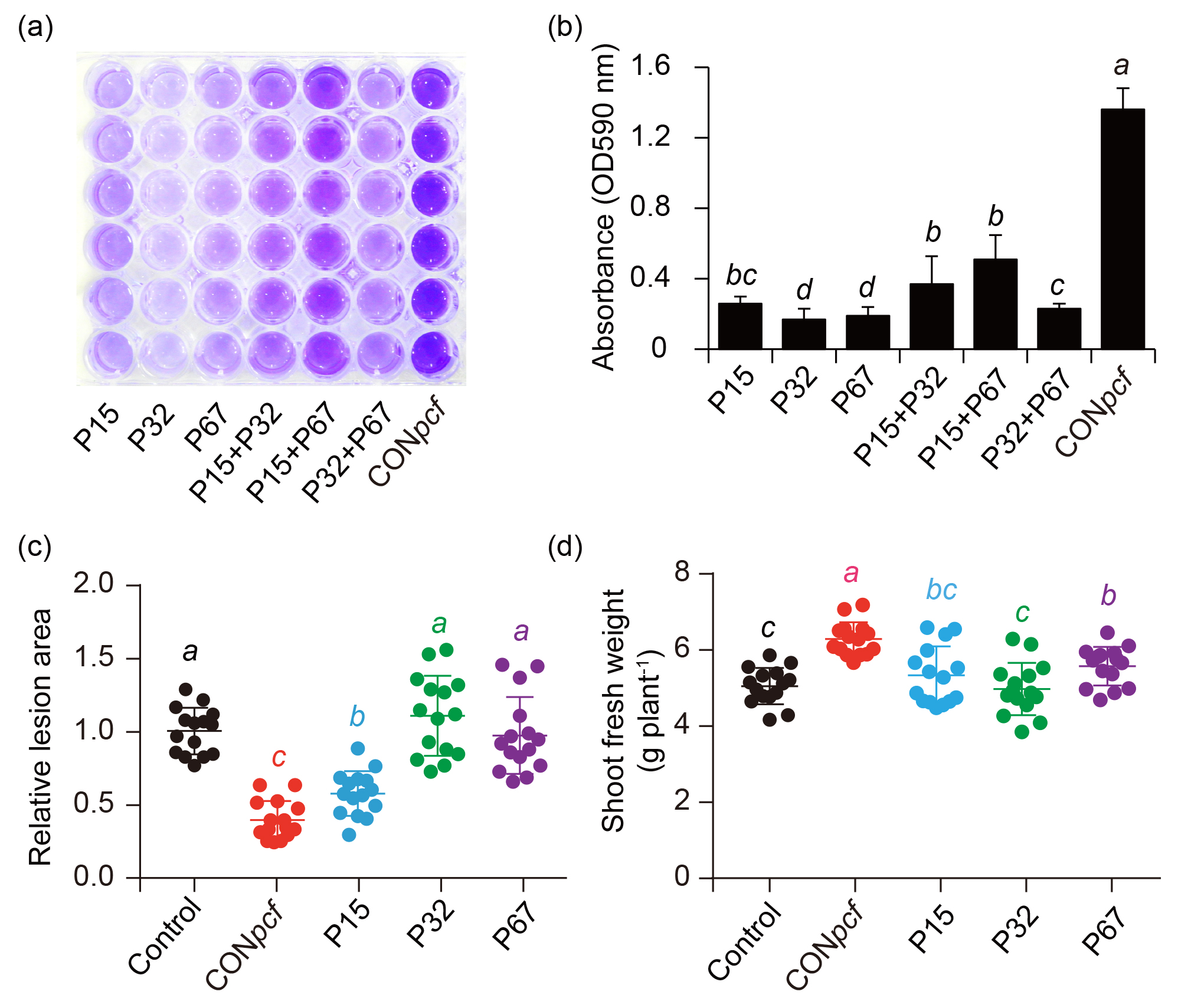
Interspecific cooperation of different bacterial species can synergistically promote biofilm formation [32]. Herein, we investigated whether the biofilm-forming ability was enhanced by synergistic interaction of three rhizosphere bacterial isolates, including Pseudomonas sp. P15, Chitinophaga sp. P32 and Flavobacterium sp. P67. The three strains exhibited synergistic effects on biofilm formation, as co-culture of the three strains significantly promoted biofilm formation (Fig. 4a,b). This indicated that foliar pathogen-infected plants allowed the synergistic assemblage of the three strains, which acted as a potentially funtional consortium.
To further assess the biological correlation of this consortium consisting of Pseudomonas sp. P15, Chitinophaga sp. P32 and Flavobacterium sp. P67 (CONpcf), three-week-old maize plants grown in sterilized soils were inoculated with the individual strain or the consortium for 7 d, and were then challenged with S. turcica for 2 weeks. Rhizosphere colonization of maize plants by Pseudomonas sp. P15 markedly suppressed S. turcica infection, as reflected by reduced lesion area, but none of the other two strains (Chitinophaga sp. P32 and Flavobacterium sp. P67) significantly reduced lesion area (Fig. 4c). Moreover, the plants inoculated with CONpcf exhibited smaller lesion area than the individual strain-treated plants. The CONpcf-inoculated plants displayed smaller lesion area than the individual strain. In addition, qPCR analyses showed that the populations of Pseudomonas sp. P15, Chitinophaga sp. P32 and Flavobacterium sp. P67 was significantly higher in the rhizosphere of the CONpcf-inoculated plants compared with the individual strain-inoculated plants (Supplementary Fig. 3). Additionally, rhizosphere inoculation with the consortium improved shoot fresh weights (Fig. 4d).
Fig. 4.Synergistic effects of different bacterial strains on biofilm
formation. (a) Three bacterial isolates (Pseudomonas sp. P15,
Chitinophaga sp. P32 and Flavobacterium sp. P67) were cultured
in 96-well plates for 16 h. Then, biofilm formation was assessed by crystal
violet staining. (b) Absorbance of purple-red complex, which indicated the
polysaccharides in the biofilm (n = 6). (c) Three-week-old maize plants grown in
sterilized soils were inoculated with individual strain or CONpcf for 7
d, and were then challenged by S. turcica. Relative lesion area was
assessed at 2 weeks post pathogen infection (n = 15). (d) Three-week-old maize
plants grown in sterilized soils were inoculated with individual strain or
CONpcf for 2 weeks. Then, shoot fresh weights of both the non-inoculated
(control) and inoculated plants were determined. Different letters indicated
significant differences among different experimental groups (ANOVA, mean,
To explore the mechanisms of the consortium-induced plant defense, RNA-Seq was applied to investigate gene expression profiling for screening differentially expressed genes in maize leaves between the control (–CONpcf) and CONpcf-inoculated (+CONpcf) plants infected with the foliar pathogen S. turcica (+Pst). Three-week-old maize plants grown in sterilized soils were inoculated with the CONpcf for 7 d, and were then exposed to S. turcica for 3 d. A total of 1037 (741 up-regulated and 296 down-regulated) and 1745 (662 up-regulated and 1083 down-regulated) genes were differentially expressed in the experimental group I (G1, +CONpcf vs –CONpcf) and II (G2, +CONpcf+Pst vs –CONpcf+Pst), respectively (Fig. 5a,b, Supplementary Tables 3,4). GO enrichment analyses for these differentially expressed genes (DEGs) showed that diverse processes associated with metabolism, oxidation-reduction and regulation of systemic acquired resistance were markedly impacted by the CONpcf or combined treatments of the CONpcf and S. turcica (Supplementary Fig. 4). Moreover, 87 shared DEGs were significantly up-regulated in both the G1 and G2 (Supplementary Table 5). Among the shared DEGs, the transcription levels of several genes involved in the metabolic pathways of BXs was greatly enhanced in the maize leaves (Fig. 5c). Upon exposure to S. turcica, the expression of Glu2 encoding a putative glucosidase was observably higher in the inoculated plants than the controls (Fig. 5c).
Fig. 5.Transcriptome analyses of CONpcf-inoculated maize leaves. Three-week-old maize plants grown in sterilized soils were inoculated with CONpcf for 7 d, and were then challenged with S. turcica for 3 d. Total RNA extracted from leaves from both the control and inoculated plants was used for RNA-Seq analyses, including the experimental group I (G1, +CONpcf vs –CONpcf) and II (G2, +CONpcf+Pst vs –CONpcf+Pst). (a) Numbers of DEGs. (b) Venna diagram of shared and specific DEGS. (c) Transcription profiles of several BX biosynthetic-related genes (Bx2, Bx6, Bx7, Bx8 and Glu2) in both the G1 and G2 (ns, not significant).
The metabolite DIMBOA can function as a signal molecule to mediate defense responses against pathogenic bacteria, fungi and aphids [24, 33, 34, 35]. As shown in Fig. 6a, after 7 d of CONpcf treatment, leaves from the inoculated plants accumulated more DIMBOA content than those from the non-inoculated (control) plants, whereas the content of DIMBOA was strikingly higher in the leaves from the CONpcf-treated plants than those from the individual strain-treated plants. It has previously been shown that BXs are mostly abundant at the early growth stages of maize seedlings, and gradually declined with maize growth [33]. For that, we assessed the impacts of CONpcf or individual strain on leaf DIMBOA levels during six week of growth. As shown in Fig. 6b, the leaves from the CONpcf-treated plants remained higher DIMBOA levels than those from the control plants after 6 weeks of inoculation, whereas no notable difference was observed between the control and individual strain-inoculated plants. Accordantly, after 2 weeks of S. turcica infection, the leaves from the CONpcf-inoculated plants exhibited a marked reduction of lesion area as compared to the control or individual strain-treated plants (Fig. 6c). In addition, qPCR analyses showed that the populations of the Pseudomonas species were strikingly higher in the CONpcf-inoculated plants than the Pseudomonas-inoculated plants after 6 weeks of treatment (Fig. 6d).
Fig. 6.Effects of individual bacterial strain and the consortium
CONpcf on the content of DIMBOA in maize leaves. (a) Three-week-old
maize plants grown in sterilized soils were treated with the individual strain
(Pseudomonas sp. P15, Chitinophaga sp. P32 or
Flavobacterium sp. P67) or CONpcf for 7 d. DIMBOA was
determined in the leaves. (b) The content of DIMBOA in the leaves from both the
control and inoculated plants at 6 weeks of bacterial inoculation. (c) After 2
weeks of S. turcica infection, relative lesion area from both the
control and inoculated leaves was assessed. (d) qPCR analyses of the
Pseudomonas population in the rhizosphere soils of Pseudomonas-
and CONpcf-inoculated plants. Different letters indicated significant
differences among different experimental groups (ANOVA, mean,
Recently, foliar pathogen infection has been reported to reshape rhizosphere microbial community [12]. However, more information is needed on whether the changes of rhizosphere microbial community induced by foliar pathogens suppress the subsequent disease symptoms. Our results showed that maize plants grown in the sterilized soils exhibited larger lesion area than those grown in the non-sterilized soils. Therefore, recruitment of rhizosphere microbiota by pathogen-infected plants likely participates in the mediation of plant-pathogen interactions.
Although previous research signifies the importance of rhizosphere microbiome in the tritrophic interactions of pathogen-plant-microbe [36, 37, 38, 39, 40], the detailed evidence supporting this view is generally lacking. We found here that the foliar pathogen-infected plants shifted the rhizosphere bacterial communities and greatly enriched specific bacterial species such as Pseudomonas. Similar phenomena have been observed in a recent study, in which Arabidopsis plants challenged by Hpa recruit specific bacterial species in the rhizosphere to induce systemic resistance [12]. Wheat plants exposed to pathogen attacks can also shift the rhizosphere microbial communities and recruit specific bacterial species in the rhizosphere [41]. In this study, foliar pathogen infection increased the diversity and richness of rhizosphere bacterial communities, while no observable differences were found between the non-pathogen challenged plants sampled from different growth times (3 and 6 weeks) under non-sterilized conditions. Similarly, there are not significant differences in the bacterial diversity and richness of rhizosphere microbiome among different developmental stages of Arabidopsis plants [42]. However, foliar pathogen infection resulted in the changes of microbial community and promoted the colonization of specific bacterial species in the maize rhizosphere. Our study showed that foliar pathogen caused a significant increase in gram-negative bacteria such as Chitinophagaceae, Flavobacteriaceae and Pseudomonas species. The differentiation of rhizosphere microbes recruited by pathogen-infected plants might result from different plant and pathogen species, and regional conditions such as soil types and weather conditions [12, 16, 43, 44, 45]. Previously, several members of the Pseudomonadales, typically including Pseudomonas species, benefit plant health, such as improved plant growth and induced systemic resistance [46, 47, 48, 49, 50, 51]. The Pseudomonas species widely exist in the phyllosphere, rhizosphere and within the roots, indicating that plants recruit the Pseudomonas species to confront pathogen invasion [49, 50, 51, 52]. We found here that the Pseudomonas species distinctly increased in the rhizosphere of maize plants after foliar pathogen infection. Thus, plants can respond variably to pathogen infection and shift the rhizosphere microbiota, dynamically dominating different bacterial species.
Previous studies had indicated that the increased DIMBOA content can enhance the ability of plants to resist various bacterial and fungal pathogens. When plants experience pathogen infection, the conversion of DIMBOA-Glc into the toxic form DIMBOA can be promoted by the glucosidases Glu1 and Glu2 [21]. In this study, inoculation with the consortium consisting of Pseudomonas, Chitinophaga and Flavobacterium species markedly up-regulated the expression of several BX biosynthetic-related genes in maize leaves. S. turcica infection further caused higher accumulation of DIMBOA in the leaves of the consortium-inoculated plants. It has been well documented that DIMBOA exhibit the strong ability to suppress the hyphal growth of S. turcica in vitro [24, 25]. These findings confirm a previous report that beneficial rhizobacteria increase BX synthesis and resistance to S. turcica in maize [26]. In this study, higher population of the Pseudomonas species colonized in the rhizosphere of the consortium-treated plants than that of the only Pseudomonas species-treated plants. In nature, several bacterial species can interact to form functional consortia for improving plant growth and health [53, 54, 55]. Bacterial biofilm formation plays a vital role in the colonization of the hosts [56, 57, 58, 59, 60]. In this study, foliar infection with S. turcica promotes the growth of specific bacterial species in the rhizosphere. Mutual interaction with these enriched bacterial species including Pseudomonas, Chitinophaga and Flavobacterium enhanced biofilm formation. As a potential consortium, the enriched bacterial species benefited the host plants as together they effectively enhanced the resistance of maize plants against S. turcica and better competed for the rhizosphere ecological niche. Collectively, our findings suggested that the biosynthesis of DIMBOA induced by the consortium conferred long-lasting defense actions, which contributed to the reduced disease occurrence to the S. turcica leaf challenges.
In summary, we infer that S. turcica-infected maize plants restructure the rhizosphere bacteria community and recruit specific bacteria species for confronting foliar pathogen infection.
Mutual interactions among the recruited bacteria species are beneficial to form biofilm and thus occupy the rhizosphere niche for acquiring root-secreted nutrients and initiate signals for ISR. The strains in the consortium did not inhibit growth of the other strains, and their cooperation confers long-acting defense of the host plants against pathogen invasion. According to our findings, increasing a plant’s ability to recruit a functional consortium is a feasible way to enhance host defense against foliar pathogens. Developing compatible and beneficial consortia for plant protection to explore interactions with their hosts will be a new avenue for modern agricultural practice.
XL conceived and designed the experiments; LZ and SW performed the experiments; LZ and HD analyzed the data; HD and SW contributed reagents and materials.
Not applicable.
We thank Xudong Sun and Laisheng Meng for technical assistance.
This research was funded by the Key Research and Development Projects of Anhui Province (202004a06020003), the Outstanding Talent Cultivation Program in Colleges and Universities of Education Department of Anhui province (gxypZD2020038), the Natural Science Foundation of Education Department of Anhui province (KJ2018ZD051), the Natural Science Foundation from Anhui province (1908085QC110), the Open Funds of the Anhui Province Key Laboratory of Farmland Ecological Conservation and Pollution Prevention (KLFECPP201802), and the School-enterprise Cooperation Projects (ZHEP2019001).
The authors declare no conflict of interest.
Supplementary material associated with this article can be found, in the online version, at https://www.fbscience.com/Landmark/articles/10.52586/4966.






