1 Center of Reproduction and Genetics Integrated Traditional Chinese and Western Medicine, The Hospital Affiliated to Shandong University of Traditional Chinese Medicine, 250014 Jinan, Shandong, China
2 Department of Gynecology of Traditional Chinese Medicine, Shandong University of Traditional Chinese Medicine, 250014 Jinan, Shandong, China
Abstract
Background: Dysregulated migration and invasion of endometrial stromal cells is
implicated in the pathogenesis of endometriosis. Hypoxia functions as critical
microenvironmental factor that results in promotion of endometrial stromal cells
migration and invasion through up-regulation of autophagy. Paeonol functioned as
a tumor suppressor in human ovarian cancer and promoted cytoprotective autophagy.
However, the role of paeonol in hypoxia-induced autophagy in endometriosis
remains unknown. Methods: Stromal cells were isolated from endometriotic patients by enzymatic
digestion of ectopic endometrial tissues, and then characterized by
immunohistochemical analysis of cytoskeleton 19 (CK19) and vimentin. Cellular
morphology was evaluated under microscope. Cell viability, proliferation and
apoptosis of stromal cells were assessed by Cell Counting Kit-8, EdU labeling and
flow cytometry, respectively. Wound healing and transwell assays were performed
to detect metastasis of the stromal cells. Hypoxia-induced autophagy was
evaluated through immunohistochemistry and western blot. Results: Paeonol treatment dosage dependently decreased cell proliferation and
metastasis of the ectopic endometrial stromal cells (ecESCs), while promoted the
cell apoptosis. Hypoxia-induced autophagy in the ecESCs was repressed by paeonol
through down-regulation of LC3-II/LC3-I and Beclin-1, while up-regulation of p62.
Hypoxia-inducible factor-1
Keywords
- Paeonol
- Metastasis
- Endometrial stromal cells
- HIF-1α
- Autophagy
- Endometriosis
Endometriosis is an estrogen-dependent benign chronic disease [1], and affects 2–10% of premenopausal women as a major cause of infertility and chronic pelvic pain [2]. Endometriosis is generally characterized by the presence of endometrial glands and extracellular matrix, and defined as extra-growth of the endometrial tissues [3]. The pathogenesis of endometriosis is still unclear, and the most widely accepted theory is the implantation theory in which endometrial tissue is implanted outside the uterus through an open fallopian tube during the menstrual cycle [4]. Meanwhile, the enhanced proliferation, adhesion, migration and invasion of endometrial cells, including stromal and epithelial cells, facilitated the ectopic implantation of the endometrial tissues and development of endometriotic lesions [5]. The suppression of endometrial stromal cells metastasis contributed to amelioration of endometriosis [5].
Autophagy is an evolutionary conservative mechanism that eliminates and circulates non-essential cytoplasmic components to maintain homeostasis [6]. Dysregulated autophagy in the eutopic or ectopic endometrium retarded cell apoptosis and promoted hyperplasia of stromal cells and endometriotic tissues, thus contributing to the pathogenesis of endometriosis [7]. The level of autophagy is relatively high in the ectopic endometrium of patients with ovarian endometriosis [8], and autophagy could promote the migration and invasion of endometrial stromal cells under the condition of hypoxia [9]. Inhibition of autophagy inhibited the angiogenesis of endometriosis and attenuated the ectopic endometriotic lesions [10]. Therefore, regulation of autophagy might be helpful for the suppression of endometrial stromal cells metastasis.
Paeonol (4-methoxy-2-hydroxyacetophenone), an active compound extracted from traditional chinese medicine, demonstrated antioxidant, anti-tumor, anti-inflammatory and immunomodulatory effects [11]. For example, paeonol promoted colorectal cancer cell apoptosis [12], and retarded non-small-cell lung cancer motility [13]. Moreover, paeonol decreased vascular endothelial growth factor to enhance radiotherapy-induced apoptosis of ovarian cancer [14]. However, whether paeonol has an effect on endometriosis has not been studied yet. Paeonol activated autophagy flux in ovarian cancer [15], and promoted autophagy to demonstrate anti-atherosclerotic in vascular smooth muscle cell [16]. Additionally, oxidized low-density lipoprotein-induced vascular endothelial cell autophagy was suppressed by paeonol [17]. The detailed role of paeonol on autophagy in endometriosis needs further research.
This study aimed to investigate roles of paeonol on migration and invasion of isolated ectopic endometrial stromal cells (ecESCs), as well as endometriotic lesion in rats. Specifically, whether autophagy was implicated in paeonol-mediated progression of endometriosis was also determined.
Patients (N = 7; age of 18 to 50) with ovarian endometriosis were recruited at
The Hospital Affiliated to Shandong University of Traditional Chinese Medicine.
The presence of endometriosis was confirmed by pathological examination and
laparoscopy. The pathological examination was performed by an experienced
fertility specialist based on the criteria of Noyes. The study was approved by
the Center of Reproduction and Genetics, The Hospital Affiliated to Shandong
University of Traditional Chinese Medicine and the patients signed written
informed consents. Laparoscopy was performed to isolate the ectopic endometrial
tissues, and the normal endometrial tissues were also isolated from regularly
cycling women without endometriosis. The tissues were digested with collagenase A
and DNase (Sigma Aldrich, St. Louis, MO, USA) for 2 hours. The cells were then
cultured in DMEM medium (Lonza, Basel, Switzerland) containing 10% fetal bovine
serum (Lonza) at 37
The isolated ecESCs were formalin-fixed and soaked in 0.3% Triton X-100.
Following incubation with 3% H
pcDNA-mediated over-expression of HIF-1
The ecESCs with indicated transfection and treatment, as well as normal
endometrial stromal cells and IOSE80 cells, were plated and incubated with Cell
Counting Kit-8 solution (Dojindo, Tokyo, Japan) for 2 hours. Absorbance at 450 nm
was determined by Microplate Autoreader (Thermo Fisher Scientific). For EdU
staining, cells were incubated with diluted EdU solution (1:1000, Sigma
Aldrich, St. Louis, MO, USA) for 2 hours, and then fixed in 4% paraformaldehyde.
Cells were incubated with 100
The ecESCs with indicated transfection and treatment were stained using an Annexin V-fluorescein isothiocyanate apoptosis detection kit (Beyotime, Beijing China). The proportion of apoptotic cells was determined via flow cytometer (Attune, Life Technologies, Darmstadt, Germany).
The ecESCs with indicated transfection and treatment were plated and scratched by a plastic tips. Forty-eight hours later, the wound was calculated under microscope (Olympus). For transwell assay, cells in serum-free medium were seeded in the upper Matrigel-coated Transwell chamber, and medium with 20% fetal bovine serum was added into the bottom chamber. Forty-eight hours later, the invasive cells in the bottom chamber were fixed with paraformaldehyde and stained with 0.1% crystal violet before measurement under microscope (Olympus).
The ecESCs with indicated transfection and treatment were fixed with 4% paraformaldehyde before incubation with 5% bovine serum albumin for 1 hour. Specific antibody against LC3B (1:300; Abcam, Cambridge, MA, USA) was applied to incubated the cells overnight. Following incubation with FITC-conjugated secondary antibody (1:100; Abcam, Cambridge, MA, USA), DAPI was used to stain cell nucleus before measurement under fluorescence microscope (Olympus).
Total RNAs extracted from ecESCs by TRIzol Reagent (Sigma Aldrich) were reversed
into cDNAs under cDNA synthesis kit (Thermo Fisher Scientific, Waltham, MA, USA).
SYBR Green Master (Roche, Mannheim, Germany) was applied to determined mRNA
expression of HIF-1
Experiments were performed according to National Institutes of Health Laboratory
Animal Care and Use Guidelines. and approved by The Hospital Affiliated to
Shandong University of Traditional Chinese Medicine. Female SD rats (6–8 weeks
old, 200–220 g) were purchased from Envigo (Indianapolis, IN, USA), and housed
in cages with 12:12 h light and dark cycles and controlled environment (24
Rats were sacrificed by carbon dioxide inhalation, the serum samples were
collected, and then performed with commercial ELISA kits (Krishgen Biosystem,
Mumbai, India) to determine levels of IL-1
The endometriotic lesions were surgically removed from the rats, and fixed in
formalin. The paraffin-embedded tissues were cut into 5
Proteins extracted from ecESCs or endometriotic lesions were separated by
SDS-PAGE, and then transferred to PVDF membranes (Sigma Aldrich). The membrane
was blocked in 5% bovine serum albumin before incubation with primary antibodies
against HIF-1
Data with at least three times repeat were presented as mean
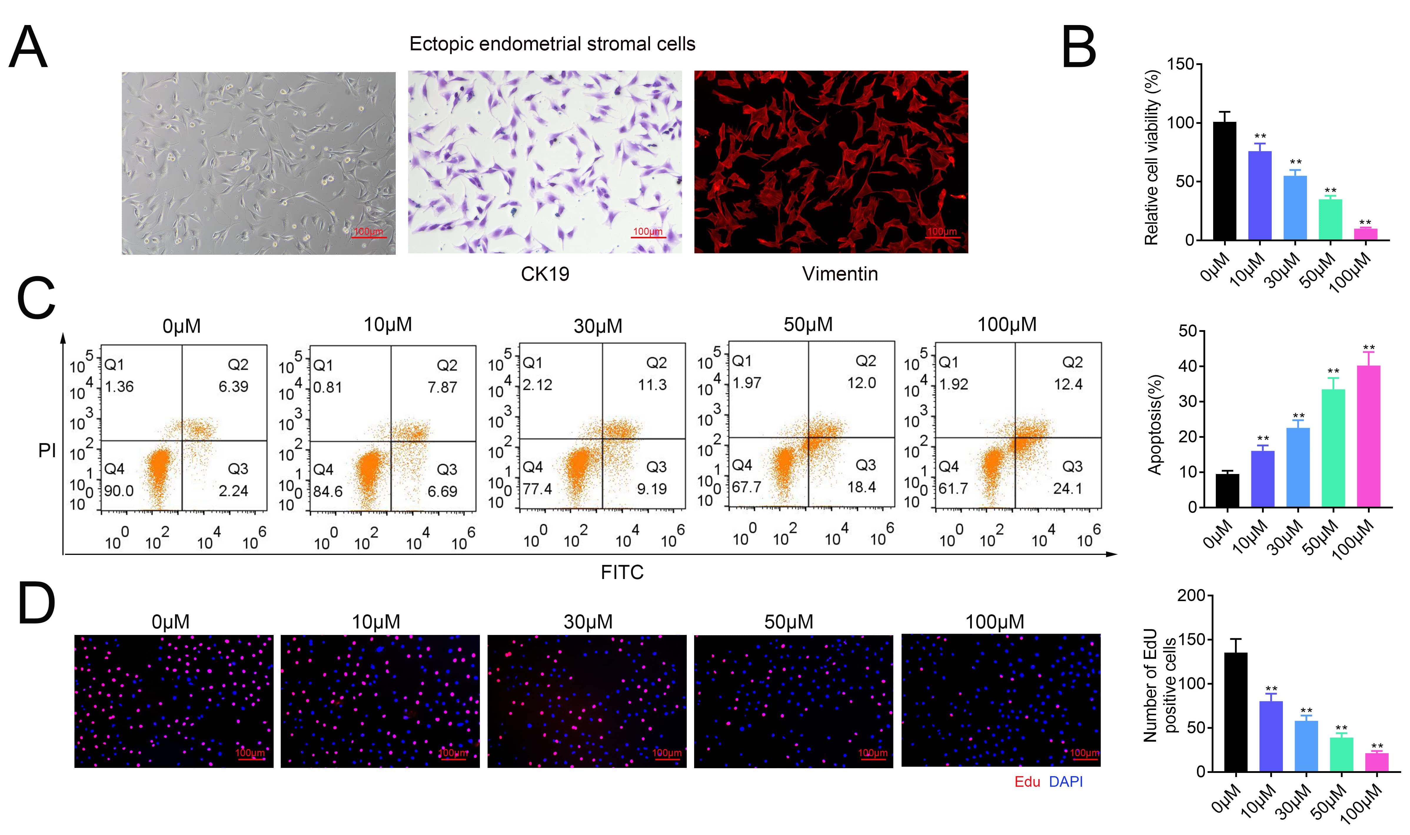
To explore the effects of paeonol on endometriosis, ecESCs were isolated and
characterized under microscope. The cells showed spindle shape (Fig. 1A).
Moreover, immunohistochemical analysis demonstrated negative staining of CK19 and
positive staining of vimentin (Fig. 1A), indicating that endometrial stromal
cells were successful isolated. The ecESCs under hypoxia treatment were applied
to paeonol condition. Results showed that paeonol condition dosage dependently
reduced cell viability of ecESCs (Fig. 1B), while dosage dependently promoted
cell apoptosis of ecESCs (Fig. 1C). However, paeonol 100
Fig. 1.Paeonol repressed cell proliferation of ecESCs.(A) Isolated ecESCs showed spindle shape, negative staining of CK19 and positive
staining of vimentin. Scale bar: 100
The role of paeonol on metastasis of endometriosis was then investigated. Data from wound healing (Fig. 2A) and transwell (Fig. 2B) assays demonstrated that cell migration and invasion of ecESCs were dosage dependently repressed by paeonol treatment, suggesting the anti-invasive role of paeonol on ecESCs.
Fig. 2.Paeonol repressed cell migration and invasion of ecESCs.(A) Paeonol dosage dependently reduced cell migration of hypoxia-induced ecESCs. N =
3. Scale bar: 100
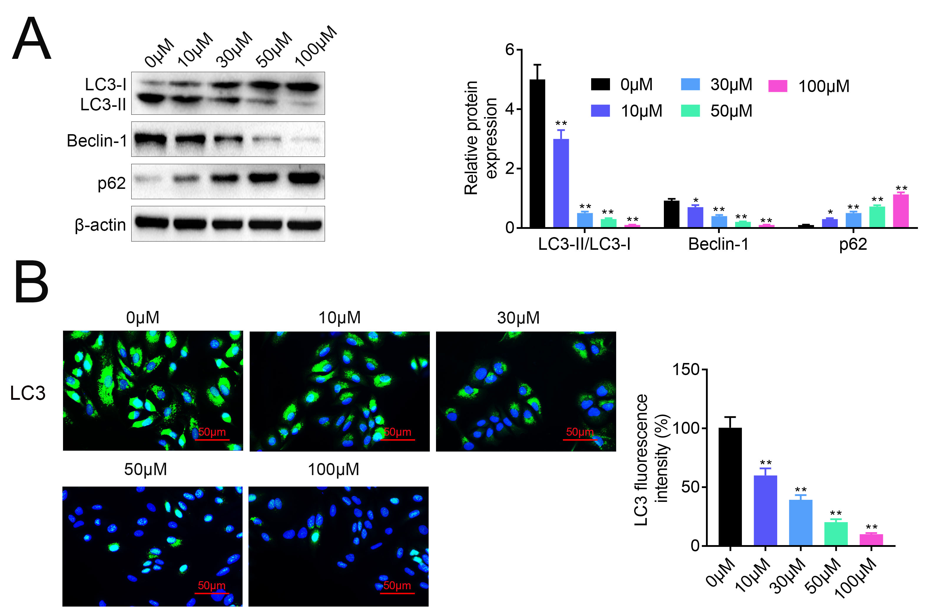
To explore role of paeonol in autophagy of ecESCs, indicators of autophagy, including LC3B, Beclin and p62, were examined. As shown in Fig. 3A, paeonol treatment dosage dependently induced decrease in LC3-II and Beclin, and increase in p62, suggesting that paeonol repressed autophagy of ecESCs. Moreover, there was a gradual decrease in the immunofluorescence of LC3 in ecESCs (Fig. 3B), further confirming that paeonol could induce suppression of autophagic flux in ecESCs.
Fig. 3.Paeonol repressed autophagy of ecESCs.(A) Paeonol dosage dependently reduced LC3-II and Beclin, while increase of p62 in
hypoxia-induced ecESCs. N = 3.(B) Paeonol dosage dependently reduced LC3 through immunofluorescence analysis. N =
3. * p
Hypoxia-induced HIF-1
Fig. 4.Paeonol repressed HIF-1
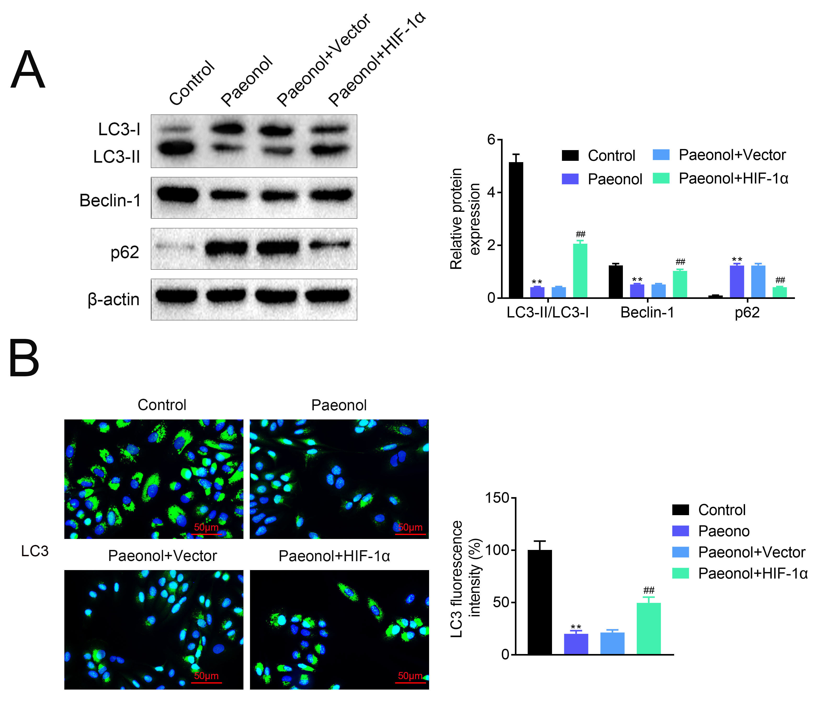
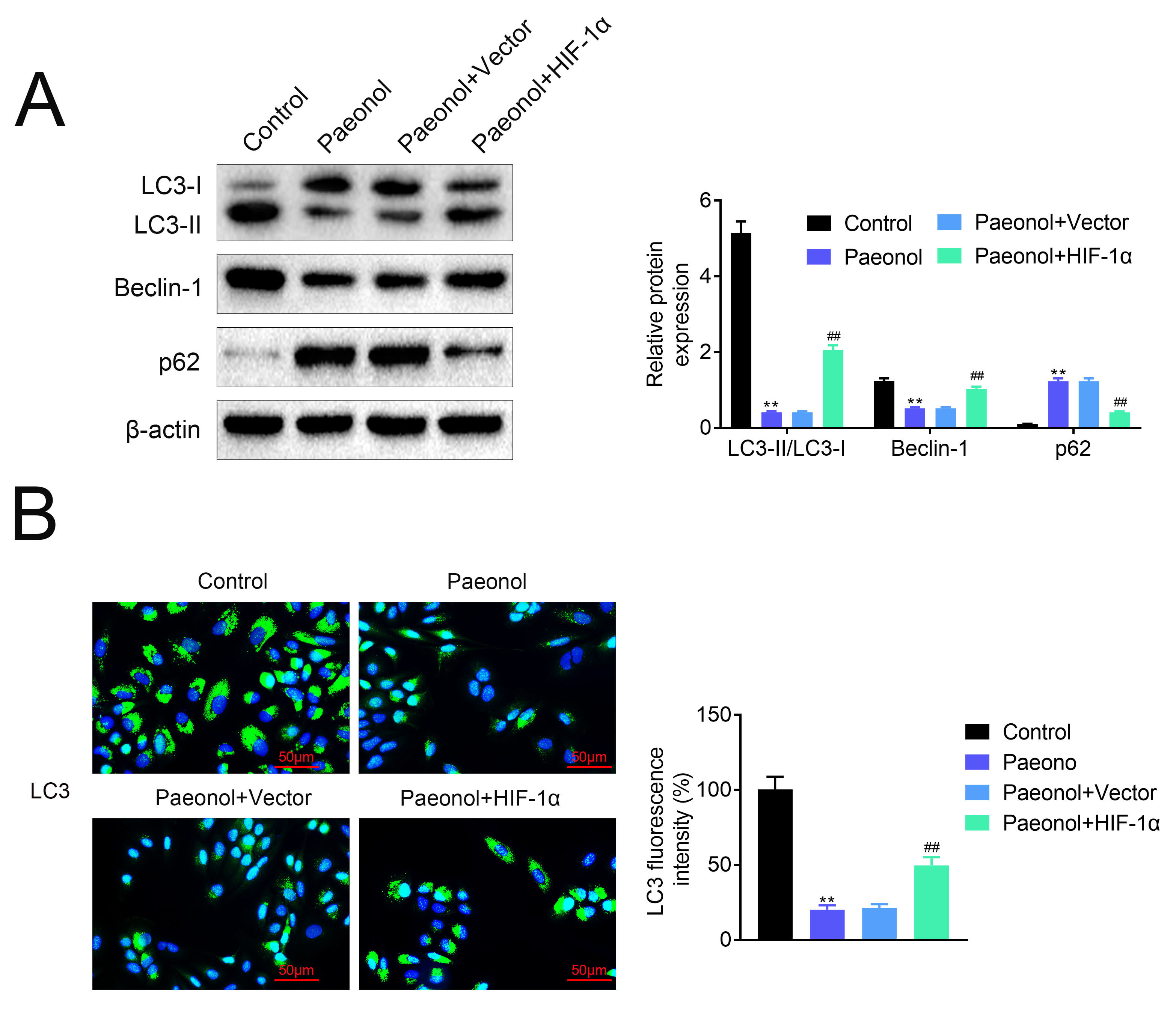
The ecESCs transfected with pcDNA-mediated HIF-1
Fig. 5.Paeonol repressed autophagy of ecESCs through down-regulation of
HIF-1
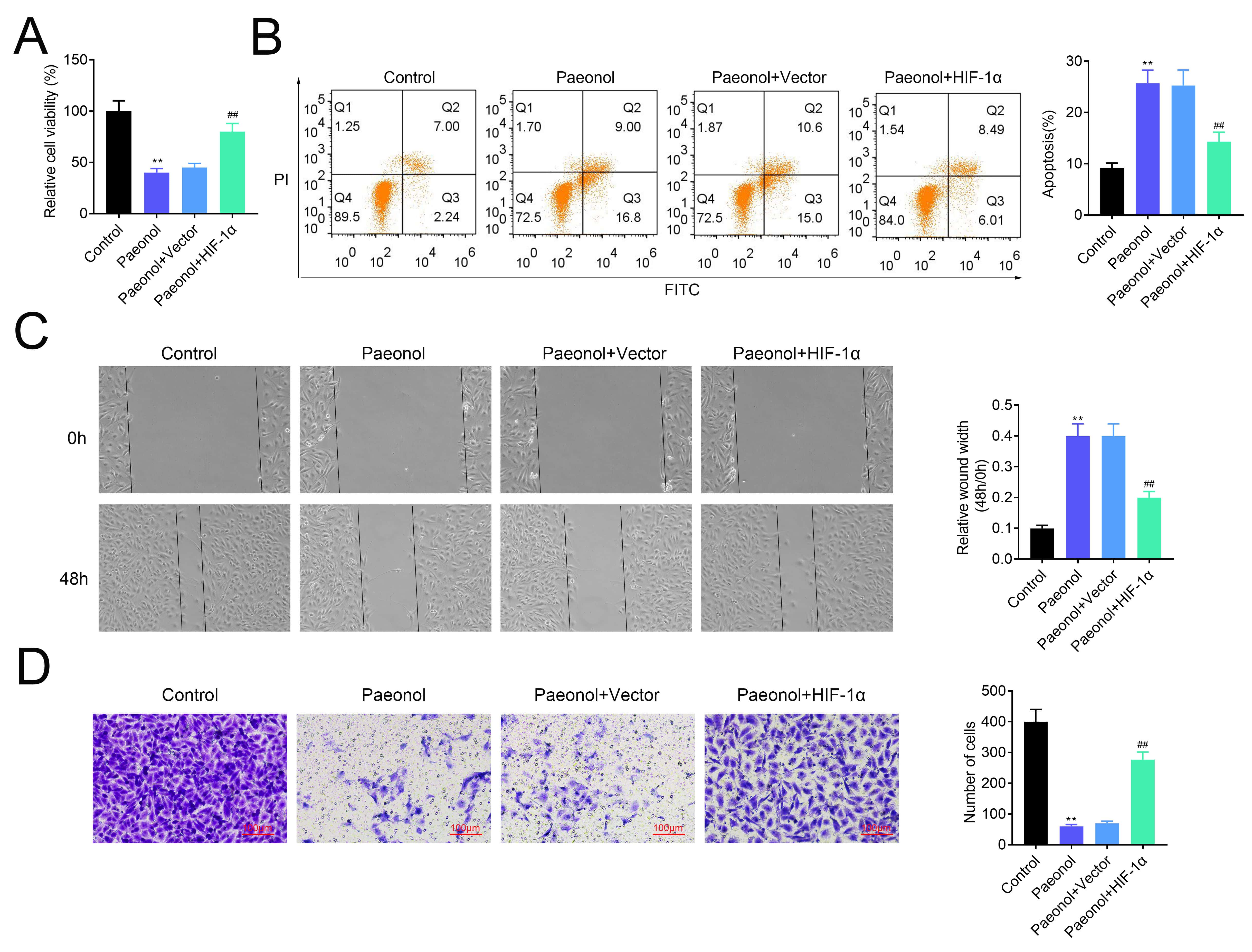
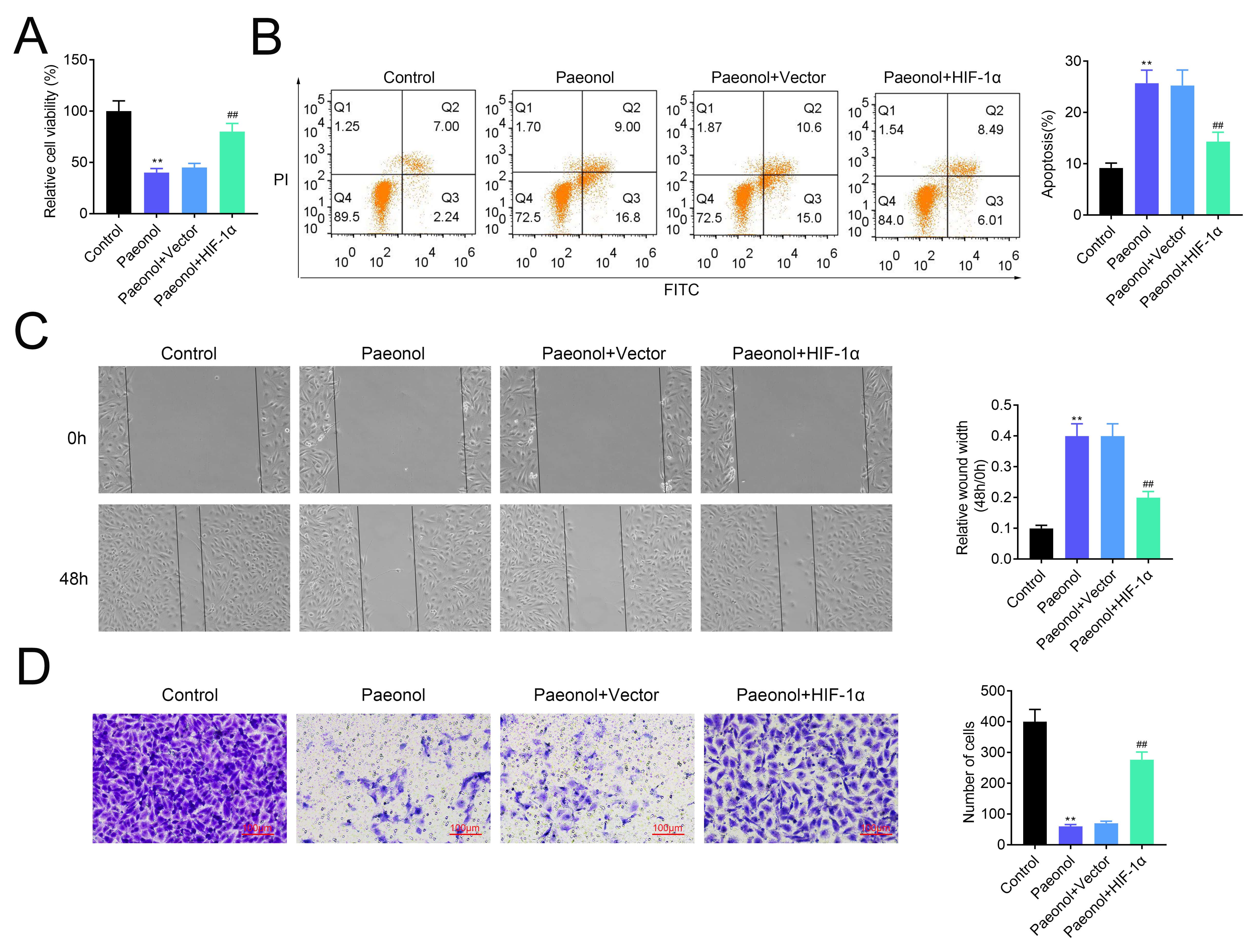
The ecESCs transfected with pcDNA-mediated HIF-1
Fig. 6.Paeonol repressed migration and invasion of ecESCs through
suppression of autophagy.(A) Over-expression of HIF-1
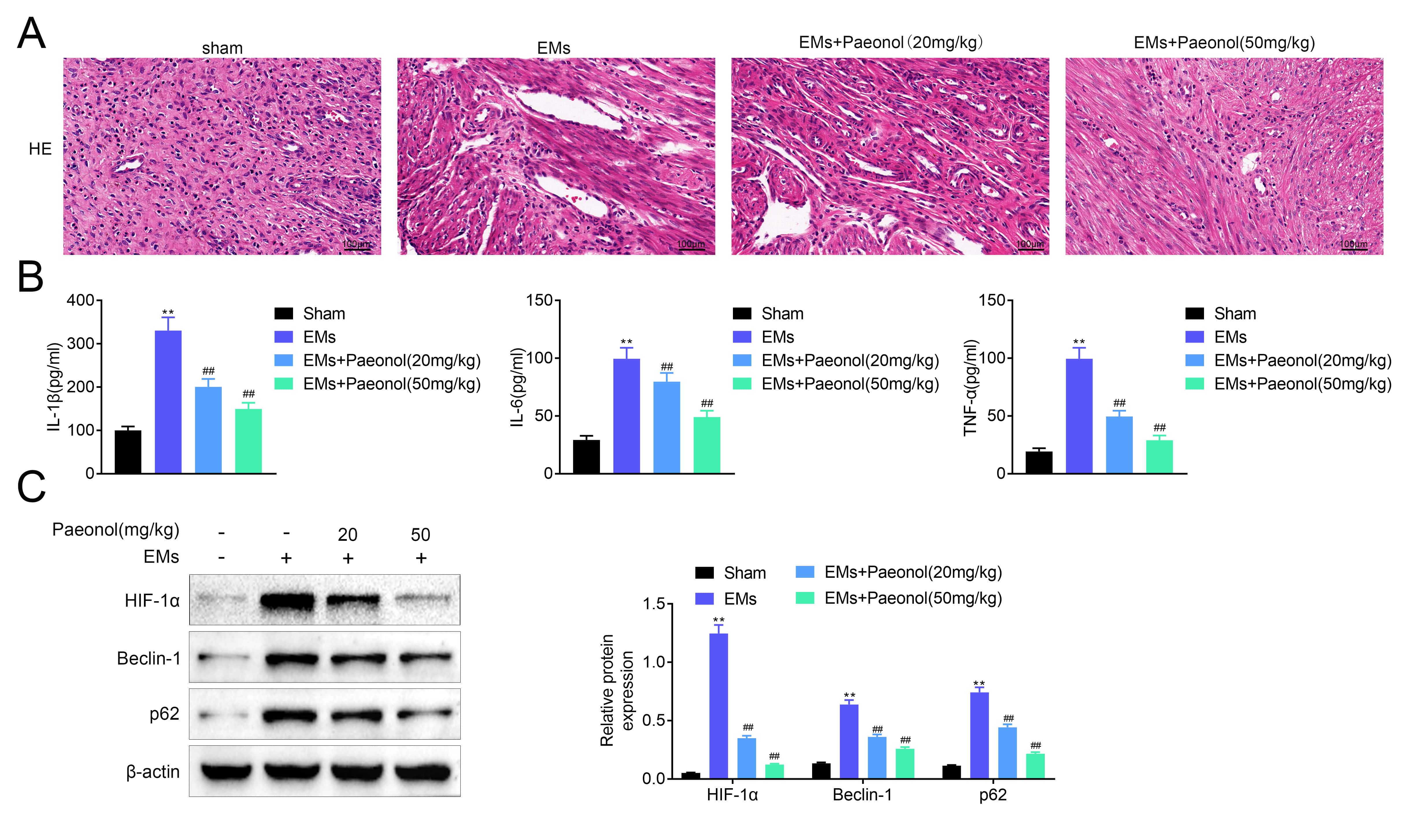
To investigate role of paeonol in in vivo endometriosis, endometriotic
rats were established through transplantation of uterine tissue towards intestine
mesentry. Histopathological analysis by H&E staining showed hallmarks of
endometriosis in the endometriotic rats, as demonstrated by perforation of
stroma, increased number of glands and thickening walls of endometrial glands
compared with the sham group (Fig. 7A). In addition, the number and thickened
walls of glands were reduced by paeonol (Fig. 7A). Serum levels of IL-1
Fig. 7.Paeonol ameliorated endometriotic lesions of rats in a
HIF-1
Previous study has shown that the dysregulation of endometrial stromal cells leads to endometriotic lesions during the development of endometriosis [5]. Endometriosis was found to be related to increased risk of clear-cell carcinoma and other malignancies [18]. Impaired autophagy was found to be closely associated with stage and prognosis of endometriosis, and mediated the cell proliferation, apoptosis, migration and invasion of endometrial cells [19]. Inhibition of autophagy contributed to suppression of endometrial cell migration and invasion [20]. Since paeonol promoted cytoprotective autophagy in ovarian cancer cells [15], and suppressed the oxidized low-density lipoprotein-induced vascular endothelial cell autophagy [17], the functional role of paeonol in autophagy, migration and invasion of endometrial stromal cells was investigated in this study.
The increase in endometrial stromal cell migration and invasion contributed to epithelial-to-mesenchymal transition in endometriosis [21]. Suppression of endometrial stromal cell migration and invasion could ameliorate endometriotic lesions [22]. Results in this study indicated that paeonol treatment decreased cell viability, proliferation, migration and invasion of ecESCs, and promoted the cell apoptosis. In vivo endometriosis showed that paeonol ameliorated hallmarks of endometriosis in the endometriotic rats, suggesting that paeonol might ameliorate endometriotic lesions during the development of endometriosis. Since epithelial-to-mesenchymal transition was considered as the original establishment of endometriotic lesions [23], the effects of paeonol on epithelial-to-mesenchymal transition of ecESCs should be investigated in the further study.
Autophagy was found to be promoted in ovarian endometriosis [8], and the
induction of autophagy resulted in abnormal apoptosis during development of
endometriosis [24]. Expression of HIF-1
HIF-1
In general, our results showed that paeonol repressed migration and invasion of
ecESCs through attenuation of hypoxia-triggered autophagy, and ameliorated
histopathological changes and inflammatory response of endometriotic rats in a
HIF-1
CP and ZW designed the study, supervised the data collection, XX analyzed the data, interpreted the data, WY, XW and YQ prepared the manuscript for publication and reviewed the draft of the manuscript. All authors have read and approved the manuscript.
Written informed consent was obtained from a legally authorized representative(s) for anonymized patient information to be published in this article. All animal care and treatments were done as approved by Animal Care Committee, the Hospital Affiliated to Shandong University of Traditional Chinese Medicine.
Thanks to all the peer reviewers for their opinions and suggestions.
This work was supported by the Project of Shandong Traditional Chinese Medicine Administration (Grant No. 2019-0116) and National Natural Science Foundation of China (Grant No. 81774355).
The authors declare no conflict of interest.
All data generated or analyzed during this study are included in this published article.
Supplementary material associated with this article can be found, in the online version, at https://www.fbscience.com/Landmark/articles/10.52586/4961.
CK19, cytoskeleton 19; ecESCs, ectopic endometrial stromal cells;
HIF-1







