Frontiers in Bioscience-Landmark (FBL) is published by IMR Press from Volume 26 Issue 5 (2021). Previous articles were published by another publisher on a subscription basis, and they are hosted by IMR Press on imrpress.com as a courtesy and upon agreement with Frontiers in Bioscience.
1 Department of Oncology, Beijing Friendship Hospital, Capital Medical University, Beijing 100050, China
2 Department of Gastroenterology, Beijing Friendship Hospital, Capital Medical University, National Clinical Research Center for Digestive Disease, Beijing Digestive Disease Center, Beijing Key Laboratory for Precancerous Lesion of Digestive Disease, Beijing, 100050, China
Abstract
Ovarian serous adenocarcinoma is one of the most common and fatal malignancies among women worldwide. The tumor microenvironment plays a critical role in tumor initiation, proliferation, and metastasis. Immune scores and stromal scores of the tumor microenvironment were determined using the ESTIMATE. Immune cell infiltration was assessed using TIMER and differentially expressed genes (DEGs) were determined using the R/Bioconductor package of edgeR. Survival analysis was carried out using a univariate Cox model and Kaplan-Meier survival, and gene functional information was obtained through Gene Ontology and KEGG pathway analysis. Survival analysis revealed 39 DEGs that significantly influenced the prognosis of ovarian serous adenocarcinoma patients and were correlated with immune cell abundance. Functional enrichment and protein-protein interaction network analyses further indicated that these genes are primarily involved in immune-related responses. Finally, we verified the prognostic value of these genes via GEO. The present results reveal the genes associated with the tumor microenvironment of ovarian adenocarcinoma, potentially providing prognostic information.
Keywords
- Gene expression omnibus
- The cancer genome atlas
- tumor microenvironment
- prognosis
- ovarian serous adenocarcinoma
Ovarian cancer (OC) is one of the common and fatal malignancies among women worldwide (1). Ninety percent of ovarian cancers are epithelial, the most common being serous carcinoma, for which accounts for 52% of all cases (2). Despite advancements in the diagnosis and treatment of serous ovarian cancer, the mortality rate remains high owing to the lack of specific early symptoms and effective detection methods (2). Gene expression analysis based on TCGA data has reported that ovarian serous adenocarcinoma is primarily of four subtypes: proliferative, mesenchymal, immunoreactive, and differentiated; the immunoreactive subtype has a better prognosis (3-4). Clinical trials have revealed the potential of immunotherapy to improve the prognosis of patients. However, most of these studies are still in the preliminary stage, and patients administered immunotherapy may experience different adverse reactions (5-7). Hence, it is important to establish accurate and effective biomarkers to develop early detection and immunotherapeutic methods to treat ovarian serous adenocarcinoma.
Previous studies have reported that aberrantly expressed genes in tumor tissues potentially serve as prognostic biomarkers for numerous cancers including gastric cancer, colorectal cancer, and cutaneous melanoma (8-10). Moreover, these genes are regulated by the tumor microenvironment (TME). The TME, comprising tumor cells, immune cells, and non-immune cells (including endothelial cells and stromal cells), plays an important role in tumorigenesis (11). TME analysis has become the basis of predicting treatment responses, and the TME algorithm, ESTIMATE, has been recently developed (12) to assess immune and stromal cell infiltration levels in tumor tissues, using two enrichment scores: one based on immune-related genes, called the “immune” score; the other is determined on the basis of non-immune genes, called the “stromal” score.
This study focused on the genetic characteristics of the TME for ovarian serous adenocarcinoma. Based on the integration of immune and stromal scores of TME with immune cells and genes, we extracted some TME-related genes, which are associated with immune cell infiltration and the prognosis of ovarian serous adenocarcinoma patients. Cross-validation of large samples in TCGA and GEO databases would provide robust evidence regarding such gene expression profiles. Therefore, this study may reveal the predictive potential of previously unreported genes.
Level 3 gene expression profiles (level 3 data) of OC patients up to July 18, 2019 were obtained from TCGA data portal (https://tcga-data.nci.nih.gov/tcga/) and quantified using Affymetrix HT-HG-U133A. Patient clinical characteristics including sex, age, histological type, stage, subtypes, and survival were also downloaded from TCGA. All 469 OC patients were ovarian serous adenocarcinoma Immune scores and stromal scores were determined using ESTIMATE (https://bioinformatics.mdanderson.org/estimate/) data. For validation, expression profiling of OC patients performed in accordance with the Gene Expression Omnibus (GEO) database (GSE9891, GSE26712, and GSE17260, up to August 29, 2019), with 573 patients with reported survival times and outcomes.
The abundance of six types of immune cells, ie, B cells, CD4+ T cells, CD8+ T cells, neutrophils, macrophages, and dendritic cells, and their association with the survival of ovarian serous adenocarcinoma patients were determined using TIMER up to July 18, 2019 (https://cistrome.shinyapps.io/timer/). To verify the accuracy of the evaluation scores, we divided ovarian serous adenocarcinoma patients into high-score and low-score groups in accordance with the median score, and the cell infiltration and DEGs were determined in these groups. Differential mRNA expression levels in ovarian serous adenocarcinoma (high-score and low-score groups) were determined using R/Bioconductor package of edgeR. A fold change > 2, p-value < 0.05 were set as the cutoffs for significantly DEGs. TIMER uses a previously reported statistical method to infer the abundance of tumor-infiltrating immune cells (TIICs) on the basis of gene expression profiles. A correlation between the expression levels of prognostic genes and the levels of TIICs were revealed via TIMER.
A heatmap of immune-cell proportions and DEGs for ovarian serous adenocarcinoma patients stratified by immune scores and stromal scores was generated using the pheatmap2 package in R software. Volcano plots of DEGs were generated using the gplots package in R software.
To identify potential prognostic genes, Kaplan-Meier survival and a univariate Cox model were was assessed using R software to investigate the correlation between immune/stromal scores and patent overall survival (OS). Kaplan-Meier plots were re-generated using GraphPad Prism5 software.
Gene Ontology (GO) and KEGG analysis of genes was performed using DAVID. A false discovery rate (FDR) < 0.05 was considered the cut-off. Results of the GO enrichment analysis were visualized by ggplot2 and GraphPad Prism5. The protein-protein interaction (PPI) network was determined from the STRING database (https://string-db.org/) and remodeled using Cytoscape software.
One-way analysis of variance was used to compare the immune and stromal scores in different groups using GraphPad Prism 5. The validation of TIICs between high-score and low-score groups were studied using Wilcoxon test. For all statistical tests, p values < 0.05 were considered as statistically significant.
Based on the ESTIMATE algorithm, the immune scores of 469 ovarian serous adenocarcinoma patients were distributed between -1498.58 and 2774.16, and the stromal scores ranged from -1988.05 to -1837.43. To further analyze the association between ESTIMAE scores and clinicopathological features, we downloaded the gene expression profile and clinical characteristics of the 469 patients from TCGA database. As shown in Table 1, the histological types among 469 OC patients were serous adenocarcinoma, among which accurate molecular classification of subtypes was successfully carried out for 281 patients: proliferative 22.420% (63/281), immunoreactive 28.470% (80/281), mesenchymal 22.776% (64/281), and differentiated 26.335% (74/281). The prognosis of the immunoreactive subtype was relatively better than that of the other three subtypes, and its immune scores were the highest, followed by the stromal scores (Figure 1A and B). The immune and stromal scores were not significantly correlated with the clinical stage (Figure 1C and D).
Figure 1Immune scores and stromal scores are associated with the subtypes of ovarian serous adenocarcinoma. Distribution of immune scores in different ovarian serous adenocarcinoma subtypes (n=469, p<0.001). B. Distribution of stromal scores in different ovarian serous adenocarcinoma subtypes (n=469, p<0.001). C. Distribution of immune scores in different clinical stages. D. Distribution of stromal scores in different clinical stages.
| Characteristics | Number of Subjects | Percent |
|---|---|---|
| Sex | ||
| • Female | 469 | 100 |
| Age | ||
| • < 60 | 248 | 52.878 |
| • ≥ 60 | 221 | 47.122 |
| Histological type | ||
| Serous cystadenocarcinoma | 469 | 100 |
| Histological subtype | ||
| • Differentiated | 63 | 13.433 |
| • Immunoreactive | 80 | 17.058 |
| • Mesenchymal | 64 | 13.646 |
| • Proliferative | 74 | 15.778 |
| • Unknown | 188 | 40.085 |
| Stage | ||
| • II | 25 | 5.330 |
| • III | 365 | 77.825 |
| • IV | 75 | 15.991 |
| • Unknown | 4 | 0.853 |
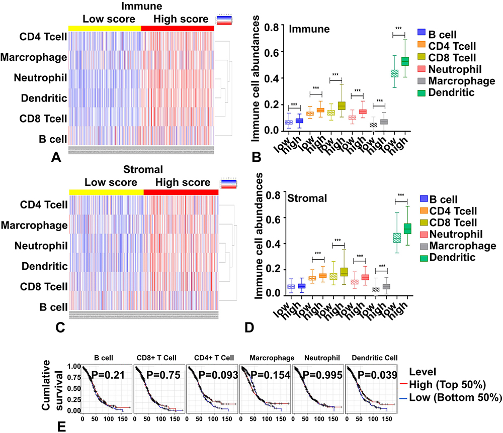
To verify the accuracy of the ESTIMATE scores, we determined the abundance of six types of immune cells, ie, B cells, CD4+ T cells, CD8+ T cells, neutrophils, macrophages, and dendritic cells, of the 469 patients via TIMER (https://cistrome.shinyapps.io/timer/). Based on the median immune/stromal scored, patients were divided segregated into high-score and low-score groups. The heatmap of immune cell abundance indicated that immune cell infiltration is significantly higher in the high-score than that in low-score group, regardless of the immune or stromal scores (Figure 2A and B), indicating that ESTIMATE scores can accurately assess immune cell abundance. Immune cell infiltration in ovarian serous adenocarcinoma patients was as follows: dendritic cells > CD8 + T cells > CD4 + T cells > neutrophils > B cells > macrophages (Figure 2C and D). Further analysis revealed that high levels of dendritic cells and CD4+T cells were positive prognostic factors; in particular, dendritic cell infiltration was significantly positively correlated with the OS ( Figure 2E).
Figure 2The abundance and infiltration of six types of immune cells in ovarian serous adenocarcinoma and its association with patient prognosis. Patients were divided into two groups on the basis of their immune/stromal scores ((high score, n=235) vs. (low score, n=234)). Red indicates immune cells with higher proportions and blue indicates immune cells with lower proportions. A-B. Heatmaps of immune-cell proportions of ovarian serous adenocarcinoma patients stratified by immune or stromal scores. C-D. Immune cell infiltration in ovarian serous adenocarcinoma. E. The overall survival of ovarian serous adenocarcinoma patients stratified by the infiltration of immune cells.
To investigate the correlation between global gene expression profiles and the tumor microenvironment in ovarian serous adenocarcinoma, we analyzed Affymetrix microarray data of 469 ovarian serous adenocarcinoma patients from TCGA. Based on a comparative analysis of immune scores, 166 DEGs were identified, of which 161 were upregulated and 5 were downregulated in the high-score group in comparison with the low-score group (Figure 3A). Similarly, based on the stromal scores, 165 DEGs were identified, of which 163 were upregulated and 2 were downregulated in the high-score group (Figure 3B ).
Figure 3Comparison of gene expression profiles with immune and stromal scores in ovarian serous adenocarcinoma. A-B. Volcano plot of differentially expressed genes (DEGs) in ovarian serous adenocarcinoma patients stratified by immune or stromal scores (p<0.05, fold change >2). Upregulated genes are indicated in red; downregulated genesare indicated in green.
Furthermore, 87 intersection DEGs in the stromal and immune score groups were identified (Figure 4A). Functional enrichment of the 87 intersection genes was further carried out. The top 10 GO terms including biological processes, cellular components, and molecular functions are enlisted (Figure 4B-D).
Figure 4GO functional analysis of intersection DEGs in the stromal and immune score groups.A. Venn diagram analysis of DEGs in the stromal and immune score groups. B-D. Gene Ontology analysis of identical DEGs in the stromal and immune score groups. p <0.05.
We further investigated whether the expression of DEGs was correlated with the prognosis of ovarian serous adenocarcinoma patients. Through the Kaplan-Meier survival and a univariate Cox model, we obtained 21 and 31 DEGs, respectively (39 DEGs in total), which significantly influenced the prognosis of ovarian serous adenocarcinoma patients, including 13 intersection genes (Figure 5A). Moreover, among the 13 intersection genes, 11 were positively associated with a better prognosis (Figure 5B-N).
Figure 5Differentially expressed genes (DEGs) associated with overall survival(days). Venn diagram of DEGs associated with overall survival on the Log-rank test and Cox regression analysis (p < 0.05). B-N. Kaplan-Meier survival curves for identical genes associated with overall survival on both the Log-rank test and Cox regression analysis.
Considering the association of the OS with the abundance of dendritic cells in ovarian serous adenocarcinoma, we investigated the correlation between DEGs and immune cell infiltration via TIMER. As expected, 12 of 13 intersection genes were positively correlated with dendritic cell infiltration (Table 2). The reliability of the prognostic values of these genes was further verified. Four genes (GBP2, ALOX5AP, CD2, and IDO1) were significantly positively correlated with infiltrating dendritic cells in ovarian serous adenocarcinoma. (Correlation coefficient>0.4, p<0.01; Figure 6A-D).
Figure 6Correlation between prognosis-related genes and immune cell infiltration. Expression levels of 4 prognosis-related and immune-related genes are correlated with dendritic cell abundance in ovarian serous adenocarcinoma (Cor>0.4, p<0.05). A-D. GBP2/ALOX5AP/CD2/IDO1 expression is significantly positively associated with dendritic cell infiltration levels.
| Gene | B Cell | CD8+ T Cell | CD4+ T Cell | Macrophage | Neutrophil | Dendritic Cell | ||||||
|---|---|---|---|---|---|---|---|---|---|---|---|---|
| Cor 1 | p | Cor 1 | p | Cor 1 | p | Cor 1 | P | Cor 1 | p | Cor 1 | p | |
| CXCL11 | 0.2707 | 1.65E-09 | 0.3559 | 8.78E-16 | 0.2206 | 1.05E-06 | 0.1163 | 0.0108 | 0.4692 | 1.21E-27 | 0.3952 | 2.15E-19 |
| GBP1 | 0.2459 | 4.81E-08 | 0.3442 | 8.43E-15 | 0.1903 | 2.70E-05 | 0.0229 | 0.6169 | 0.4378 | 6.79E-24 | 0.3712 | 4.00E-17 |
| CXCL13 | 0.1102 | 0.0157 | 0.3392 | 2.19E-14 | 0.3084 | 4.88E-12 | 0.0584 | 0.2014 | 0.3712 | 3.97E-17 | 0.3577 | 6.17E-16 |
| UBD | 0.2125 | 2.63E-06 | 0.2969 | 3.16E-11 | 0.2360 | 1.68E-07 | -0.0478 | 0.2961 | 0.3623 | 2.48E-16 | 0.3638 | 1.83E-16 |
| GBP2 | 0.2869 | 1.50E-10 | 0.4034 | 3.29E-20 | 0.2114 | 2.96E-06 | 0.0593 | 0.1947 | 0.5031 | 3.70E-32 | 0.4949 | 5.07E-31 |
| CXCL9 | 0.1989 | 1.14E-05 | 0.4015 | 5.15E-20 | 0.2682 | 2.37E-09 | 0.0254 | 0.5789 | 0.3380 | 2.72E-14 | 0.3897 | 7.42E-19 |
| ALOX5AP | 0.3027 | 1.25E-11 | 0.3730 | 2.72E-17 | 0.2994 | 2.12E-11 | 0.3379 | 2.75E-14 | 0.5740 | 2.06E-43 | 0.5321 | 1.89E-36 |
| TAP1 | 0.2693 | 2.02E-09 | 0.3364 | 3.66E-14 | 0.2028 | 7.52E-06 | 0.0012 | 0.9794 | 0.4276 | 9.20E-23 | 0.3820 | 3.98E-18 |
| C2 | 0.2321 | 2.73E-07 | 0.2275 | 4.72E-07 | 0.2379 | 1.33E-07 | 0.0865 | 0.0581 | 0.3488 | 3.55E-15 | 0.3199 | 6.98E-13 |
| NUAK1 | -0.1716 | 1.59E-04 | -0.0824 | 0.0713 | 0.0087 | 0.8496 | 0.1767 | 9.93E-05 | -0.0270 | 0.5545 | -0.0546 | 0.2321 |
| MMP9 | -0.0169 | 0.7119 | 0.0569 | 0.2134 | 0.3602 | 3.73E-16 | -0.0764 | 0.0945 | 0.3408 | 1.61E-14 | 0.3607 | 3.43E-16 |
| CD2 | 0.2499 | 2.89E-08 | 0.5860 | 1.33E-45 | 0.3199 | 6.93E-13 | 0.1610 | 0.0004 | 0.4894 | 2.86E-30 | 0.5234 | 4.13E-35 |
| IDO1 | 0.2513 | 7.20E-05 | 0.4735 | 4.88E-15 | 0.1713 | 0.0073 | -0.0337 | 0.6002 | 0.4932 | 2.31E-16 | 0.4120 | 2.04E-11 |
To further understand the association and function of the prognosis-related genes, we established a protein-protein interaction (PPI) network, using the STRING tool. With a comprehensive score of 0.25 as the cutoff, 39 prognostic genes were identified. Thirty-three gene nodes and 135 edges were obtained. CXCL9, CXCL10, CD74, GZMB, IDO1, MMP9, and PSMB9 displayed high values for the degree of connectivity, indicating that they are the core genes in this network (Figure 7A). Further functional enrichment analysis (GO/KEGG) indicated that these prognostic genes are strongly associated with the immune response (Figure 7B-C).
Figure 7Functional analysis of prognosis-related and immune-related genes. A. Protein-protein interaction (PPI) networks of differentially expressed genes. The color of a node in the PPI network reflects the log (FC) value, and the size of node indicates the number of interacting proteins with the designated protein. B. KEGG analysis of prognosis-related and immune-related genes. C. Gene Ontology analysis of prognosis-related and immune-related genes.
To avoid a bias during analysis of the TCGA cohort, we used the GEO database (GSE9891, GSE26712, and GSE17260) as a validation dataset. Twenty genes were correlated with the prognosis of OC patients, including the following 6 core genes: CXCL9, CXCL10, CD74, GZMB, MMP9, and PSMB9 (Figure 8A-F).
Figure 8Verification of prognosis-related and immune-related genes from The Cancer Genome Atlas and Gene Expression Omnibus (GEO) databases. F. Kaplan-Meier survival curves of differentially expressed genes in ovarian serous adenocarcinoma in the GEO database (P<0.05).
Recent studies have reported remarkable advancements in cancer immunotherapy targeting the tumor microenvironment, including therapies targeting novel immune checkpoints (e.g, PD-1, CTLA-4, and IDO1) or immune cells (NK, Treg) (13-14), however, the therapeutic effects are not satisfactory. One of the factors contributing to the unfavorable curative effect is the poor selection of target genes. Hence, the identification of new biomarkers closely associated with patient prognosis may reveal strategies to improve the response rate of immunotherapy. Considering the significance of the TME in tumorigenesis, the present study potentially provides novel insights into the genes associated with the TME.
ESTIMATE scores have long been considered to assess tumor purity, stromal cell levels, and the immune cell infiltration levels in tumor tissues. ESTIMATE scores are correlated with patient prognosis in several cancers, including breast cancer, (15) glioblastoma, (16-17) and esophageal cancer (18). Furthermore, OC patients in the GEO database with high immune and stromal scores had a longer survival time, suggesting that the tumor microenvironment is closely associated with patient outcomes (19). Similarly, our study shows that both immune and stromal scores are significantly correlated with the molecular subtypes of ovarian serous adenocarcinoma. The immunoreactive subtype displayed the highest immune score, followed by the stromal score. However, high scores indicates increased immune cell infiltration levels, and among six types of infiltrating immune cells, dendritic cells were the most abundant and correlated with a favorable prognosis, indicating that the TME is strongly associated with clinical outcomes in ovarian serous adenocarcinoma.
We further identified 87 DEGs in both the stromal and immune score groups. Consequently, 39 DEGs were found to significantly influence the prognosis of ovarian serous adenocarcinoma patients, including 13 intersection genes. In particular, 11 of 13 intersection DEGs were positively correlated with patient prognosis and dendritic cell infiltration, further affirming their prognostic value. Moreover, the validity of DC vaccines has been previously reported (20-21). However, it remains unclear whether the upregulation of these genes would enhance the effectiveness of DC vaccines.
Furthermore, GO functional analysis of DEGs and prognostic genes revealed that most of these genes are involved in the formation the extracellular matrix and the immune response in the TME, concurrent with previous reports on the role of the TME in solid tumors, indicating that the functions of immune cells and extracellular matrix molecules in constituting the TME in OC are interrelated (9,17). Moreover, several genes potentially playing an important role were identified through PPI network analysis: CXCL9, CXCL10, CD74, GZMB, IDO1, MMP9, and PSMB9.Finally, 20 of 37 identified genes from TCGA were confirmed to be positively associated with OC patient prognosis in the GEO database. Among these 20 genes, 6 key genes identified through PPI analysis were included (CXCL9, CXCL10, CD74, GZMB, MMP9, and PSMB9) and further assessed. CXCL9, CXCL10, and MMP9 are involved in OC pathogenesis or are important in predicting the patient OS. As chemokines induced by inflammatory response, CXCL9 and CXCL10 play an important role in tumorigenesis. CXCL9 and CXCL10 have a robust and independent prognostic value, indicating increasing immune cell infiltration and a tumor-suppressive effect in OC, (22-24) which was also consistent with our results. MMP9 enhances tumor cell migration and invasion in OC, indicating a poor patient prognosis (25-26).
The role of GZMB, CD74, and PSMB9 in OC remains unclear. PSMB9 encodes the immunoproteasome subunit. Proteasomes are a potential target for novel anticancer drugs and chemosensitizers (27). Proteasome inhibitors are reportedly effective in the treatment of OC, indicating that PSMB9 is potentially involved in OC pathogenesis (28) GZMB is associated with autophagy (29) and apoptosis, (30) and its upregulation enhances patient prognosis in colorectal cancer (31) CD74 is associated with patient prognosis in melanoma (32) and acute myeloid leukemia (33) and clinical stages of thyroid cancer (34) and gastric cancer (35). The significance of these three genes in OC has been neglected; however, the present study shows that they are potential biomarkers for ovarian serous adenocarcinoma.
Recently, integrated bioinformatics analysis is getting increasing attention, previous study had investigated the differentially expressed genes in the ovarian cancer samples in comparison with the normal ovarian samples using GEO datasets (36) Unlike this study, our study identified different specific prognostic gene profiles in the TME that also associated with patients’survival and the infiltration of immune cells based on the ESTIAMTE, TCGA and TIMER databases. Moreover, our research is highly focused on the transcriptional profiles of ovarian serous adenocarcinoma rather than on the wide-ranging tumor and non-tumor tissues. Additionally, satisfactory validation efficiency in GEO revealed that our prognostic gene profiles may have its potential for clinical application.
Elucidation of potential genetic changes in tumor cells and the TME would enhance the current understanding of tumor biology. Herein, we focused on differential gene profiles in the TME, which in turn influenced the clinical outcomes in ovarian serous adenocarcinoma patients. These genes potentially provide insights into the mechanisms underlying ovarian serous adenocarcinoma oncogenesis and pathogenesis. Furthermore, the correlation between these genes and immune cell infiltration suggests their potential to predict the immune response rate among ovarian serous adenocarcinoma patients receiving immunotherapy. This study has the following limitations. First, to ensure the accuracy of prognostic markers, we use a higher threshold, thus potentially excluding some potential DEGs. Second, the function and significance of these prognostic markers require further experimental validation.
In conclusion, this study, applying a systems biology approach, provides a more comprehensive understanding of the TME and reveals a set of genes potentially serving as prognostic biomarkers. Further studies of these genes may provide novel insights into the diagnosis and treatment of ovarian serous adenocarcinoma.
The datasets analyzed during the current study are publicly available from the following online databases: GEO (http://www.ncbi.nlm.nih.gov/geo/); TCGA (https://tcga-data.nci.nih.gov/tcga/); ESTIMATE (https://bioinformatics.mdanderson.org/estimate/); ESTIMATE (https://bioinformatics.mdanderson.org/estimate/); TIMER (https://cistrome.shinyapps.io/timer/); STRING database (https://string-db.org/). This study was fully supported by National Natural Science Foundation of China (81670474), The Digestive Medical Coordinated Development Center of Beijing Hospitals Authority, No. XXT01 and China Population Publicity and Education Center Research and Promotion Project(No. 2017-A001 ). Ruyue Tian conceived the project and wrote the manuscript. Ruyue Tian, Guiping Zhao, Anni Zhou, Huihui Li, Bangwei Cao participated in data analysis, discussion and language editing. Shuilong Guo reviewed the manuscript.
DEGs
differentially expressed genes
Ovarian cancer
the tumor microenvironment
tumor-infiltrating immune cells
overall survival
false discovery rate








