Frontiers in Bioscience-Landmark (FBL) is published by IMR Press from Volume 26 Issue 5 (2021). Previous articles were published by another publisher on a subscription basis, and they are hosted by IMR Press on imrpress.com as a courtesy and upon agreement with Frontiers in Bioscience.
1 Department of Thyroid Surgery, Taian Central Hospital, Taian, Shandong,271000, China
2 Department of Oncology; Taian Central Hospital, Taian, Shandong,271000, China
3 Shandong First Medical University, Shandong Academy of Medical Sciences, Taian, Shandong,271000, China
4 Department of Endocrinology; Taian Central Hospital, Taian, Shandong,271000, China
Abstract
Integrin beta- like 1 (ITGBL1), an extracellular matrix protein, plays an oncogenic role in diverse forms of cancers. To this end, we examined the importance of ITGBL1 in gastric cancer (GC). The upregulated expression of ITGBL1 in GC was associated with a poor prognosis. Moreover, upregulation of ITGBL1 enhanced cell mobility while silencing it exerted an opposite effect. Up-regulation of ITGBL1 significantly promoted phosphorylation of Akt, decreased the ratio of phosphorylated Akt in AGS/ITGBL1-shRNA and N87/ITGBL1-shRNA cells, enhanced cell mobility and proliferation. Silencing ITGBL1 had an opposite effect on Akt phosphorylation, cell mobility, and proliferation. These findings show that ITGBL1 regulates mobility and proliferation of GC likely through activation of Akt signaling.
Keywords
- ITGBL1
- Akt signaling
- Gastric cancer
- Cell proliferation
Gastric cancer (GC), the fourth most common malignancy worldwide, is still the second-leading cause of cancer death globally especially in East Asia (1-3). Despite advances in diagnostic, surgical techniques for its removal, and moleculary targeted drugs, the 5-year overall survival rate of patients with GC is still very low due to the unclarified molecular mechanisms underlying GC tumorigenesis and its progression (1). Therefore, investigations at the molecular level to better understand the underlying mechanism of oncogenesis are indispensable for improving diagnosis, prognosis, and treatment of this form of cancer.
During cancer development, the extracellular matrix (ECM), as a major component of tumor microenvironment, plays an important role in carcinogenesis and in tumor progression (4, 5). Numerous studies suggest that interactions between cancer cells and extracellular matrix protein mediate oncogenesis (6). However, how ECM protein participates in GC progression remains largely unknown. Integrin beta-like 1 (ITGBL1), is an extracellular matrix protein that is a member of the EGF-like protein family. This protein encompasses integrin-like cysteine-rich repeats (7). Recently, accumulating evidence indicate that ITGBL1 participates in tumorigenesis and progression by regulating cancer cell proliferation, migration, invasion and angiogenesis (8-10). Abnormal ITGBL1 expression has been detected in lung, breast and ovarian cancers, and its expression correlated with cell migration, invasion and cancer metastasis (8-10). For example, in non-small cell lung cancer, downregulating ITGBL1 promotes cancer cell invasion through Wnt/PCP signaling (8). Besides, ITGBL1, as a Runx2 transcriptional target, activates the TGF-beta signaling and promotes breast cancer bone metastasis (9). Moreover, Maciola et al found that overexpression of ITGBL1 promotes ovarian cancer cell migration and cell adhesion via Wnt/PCP signaling and FAK/SRC pathway (10). These data show invovlement of ITGBL1 in carcinogenesis and progression.
In this study, we report that ITGBL1 expression is frequently elevated in GC and such an increased expression correlates with shorter overall survival (OS). ITGBL1 overexpression promotes GC cell proliferation and invasion via activation of Akt pathway, whereas its knockdown inhibits cancer growth. These results indicate that ITGBL1 may be a promising therapeutic target for GC.
The study was approved by the ethics committee of Taian City Central Hospital and informed consent was obtained from all patients following the Declaration of Helsinki.
GC samples were obtained from 54 patients without receiving radiotherapy and chemotherapy before surgery. These samples were then fixed by formaldehyde and embedded in paraffin for tissue chips. The protocols of immunohistochemical staining scoring were described in the previous paper (11).
Gastric cell lines (BGC-823, SGC-7901, AGS and NCI-N87) and human normal gastric mucosal epithelial cell line (GES-1) were obtained from American Type Culture Collection (ATCC). All cells were maintained under standard culture conditions (370 C, 5% CO2) in the culture medium recommended by ATCC.
Total RNA was isolated with TRIzol (Invitrogen) following the manufacturer’s protocol. The reverse transcription reactions were conducted with SuperScript™ II Reverse Transcriptase (Invitrogen). Quantitative real-time PCR was performed using SYBR Green Supermix (ABI) in ABI 7500 PCR system. The transcript levels were normalized to β-actin. Primer sequences are listed in Table 1.
| Gene | Forward primer 5’- 3’ | Reverse primer 5’- 3’ |
|---|---|---|
| β-actin | GTCATTCCAAATATGAGATGCGT | GCTATCACCTCCCCTGTGTG |
| ITGBL1 | GAACTTCTTGCTGCTGGCGT | CTTACCATGGCCTCAGAGATGGC |
Tissue or cellular total protein was extracted with lysis buffer (P0028, Beyotime) according to the manufacturer’s protocol. Protein samples were separated by 10% SDS-PAGE and transferred onto nitrocellulose membranes. The membranes were then exposed to primary and secondary antibodies. The following antibodies were used in this study: ITGBL1 (1:1000, Sigma-Aldrich), β-actin (1:1000, Santa Cruz), Akt (1:2000, CST, USA), pAkt (1:2000, CST, USA). Bound antibodies were visualized with the ECL kit (Thermo Scientific).
Two ITGBL1 shRNAs and one control shRNA were obtained from Gene Pharma (Shanghai, China) for generating stable silenced ITGBL1 cell lines. To express ITGBL1 ectopically, vectors containing the ORF of ITGBL1 were obtained from Genecopoeia. Retroviral production and infection were performed as described previously (10). The alterations in ITGBL1 expression were testified by western blots before further use.
Cells were seeded in 96-well plates in triplicate at the initial density of 2 × 103cells/well with 100 μl culture medium and cultured at 370, 5% CO2. At various time points, groups of cells were incubated with 10 μl of cell counting kit (CCK-8, Dojindo, Japan). The absorbance values were measured at 450 nm using Power Wave XS microplate reader (BIO-TEK, USA).
Cells were plated in 6-well plates (500 cells per plate), cultured for 14 days at 370 C, 5% CO2, then fixed with formaldehyde and stained with 1% crystal violet before counting the number of colonies.
Collected cells were centrifuged, fixed overnight using cold 75% alcohol and incubated in 500 µl of staining buffer containing 25 µl of PI and 10 µl of RNase A for 30 min. The fluorescence was analyzed by flow cytometry. Data were collected and calculated using the FlowJo software. The cell numbers were counted in each cell cycle phase.
Transwell chambers (Corning, USA) were used for invasion assays. Indicated cells were cultured in serum-free culture medium overnight, and then 5×104 cells in 100 μl of serum-free medium were seeded into the upper chamber, and 500 μl medium with 10% FBS was added to the lower chamber. After 24 hours of incubation, we removed unpassed cells and then stained the membranes with 0.1% crystal violet for 30 min. The stained cells were counted in 5 randomly selected fields under microscope. The experiment was performed twice with each sample in triplicate.
All values are presented as the mean ± standard error and the number of lesions with the percentage. Student’s t-test is used to compare the measured results while paired t-test is used to compare the expression of ITGBL1 in paired GC tissues and matched normal tissues. Kaplan-Meier survival curve analysis was performed by GraphPad (version 6.0, USA) to detect the relationship between the expression of ITGBL1 and Overall survival (OS) All statistical procedures were conducted using the statistical software SPSS for Windows (version 16.0; SPSS, Chicago, USA). P < 0.05 was regarded as a statistically significant difference for comparisons between groups.
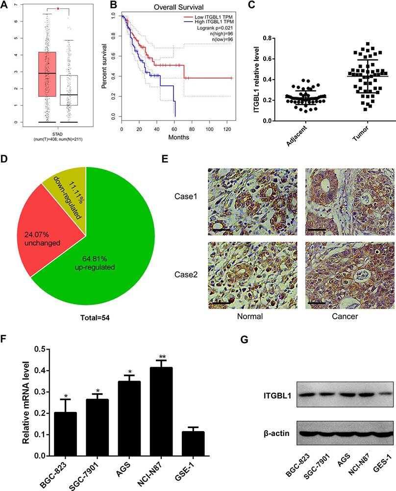
To elucidate the biological role of ITGBL1 in GC, we analyzed the original TCGA GC data by GEPIA (gepia.cancer-pku.cn) (12). We found that ITGBL1 was highly expressed in GC (STAD, Stomach adenocarcinoma) compared with the non-cancerous gastric tissues (P < 0.05, Figure 1A). We also confirmed the increased expression in 51 patient samples at RNA and protein levels as compared with adjacent non-tumorous tissues (Figure1C-E). As compared to the expression of ITGBL1 in normal gastric endothelium cell line (GES-1) its expression was increased in gastric cancer ell line (Figure1F, Figure1G).
Figure 1ITGBL1 upregulated in GC tissues and cell lines and predicted poor prognosis. A. TCGA GC cohort data showed the highly expression of ITGBL1 in GC compared with normal gastric tissues. B. Kaplan-Meier survival curve analysis of the ITGBL in collected TCGA GC cohort data indicated that gastric cancer patients with lower ITGBL1 expression showed prolonged survival compared with patients with high levels of ITGBL1. C. ITGBL1 is significantly up-regulated in fresh gastric cancer tissues. D. ITGBL1 is remarkably highly expressed in the majority of collected samples. E. Representative images of the protein level of ITGBL1 in GC tissues and normal tissues. scale bar 50μm.F-G, the mRNA and protein level of ITGBL1 in five indicated cell lines. All these results were in triplicate.
Next, we investigated the relationship between ITGBL1 and the clinical parameters of GC and found that there a is significantly negative correlation (Log-rank test) between the expression of ITGBL1 and overall survival (OS) (P = 0.021) (Figure 1B). These results indicate that ITGBL1 is overexpressed in GC and that such elevated expression is correlated with a poor prognosis.
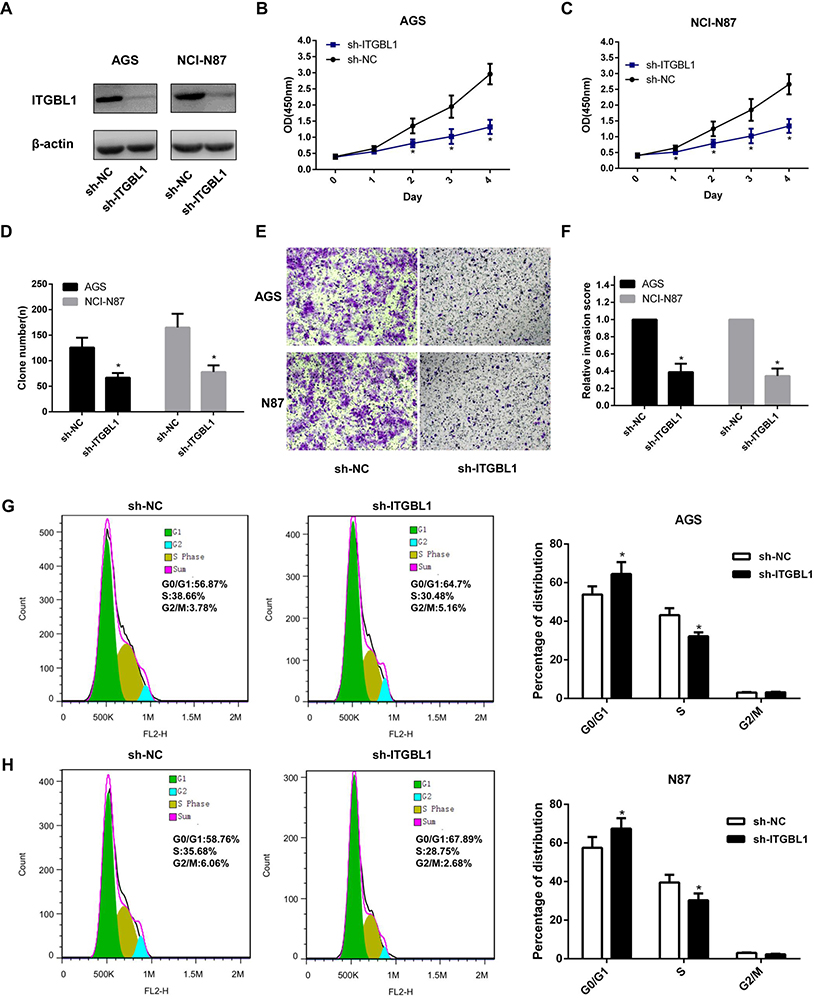
To further understand the role of ITGBL1 in tumor progression of GC, we stably silenced ITGBL1 in AGS and N87 cell lines (Figure 2A). Knocking down of ITGBL1 decreased cell growth, clone formation and in vitro invasion (Figure2B-F). To further elucidate the mechanism of growth inhibition, cell cycle analysis was performed. ITGBL1 silencing significantly changed phase distributions: a higher percentage were at G0/1 phase whereas a lower percentage of cells were in S phase. Taking together, silencing ITGBL1 significantly inhibits GC cell proliferation and invasion by inducing cell cycle arrest at G0/1 phase.
Figure 2Knockdown of ITGBL1 inhibited proliferation and invasion in GC cells. (A) Expression of ITGBL1 was measured by western blot in AGS and N87 cell lines. Downregulated ITGBL1 inhibited cell viability (B, C) and colony formation (D) and cell invasion (E, F) in AGS and N87 cell lines. (G, H) Flow cytometric analysis of cell cycle distribution following sh-NC and sh-ITGBL1 transfection. The data are mean ± SD (*P < 0.05 compared with sh-NC). All experiments were performed in triplicate.
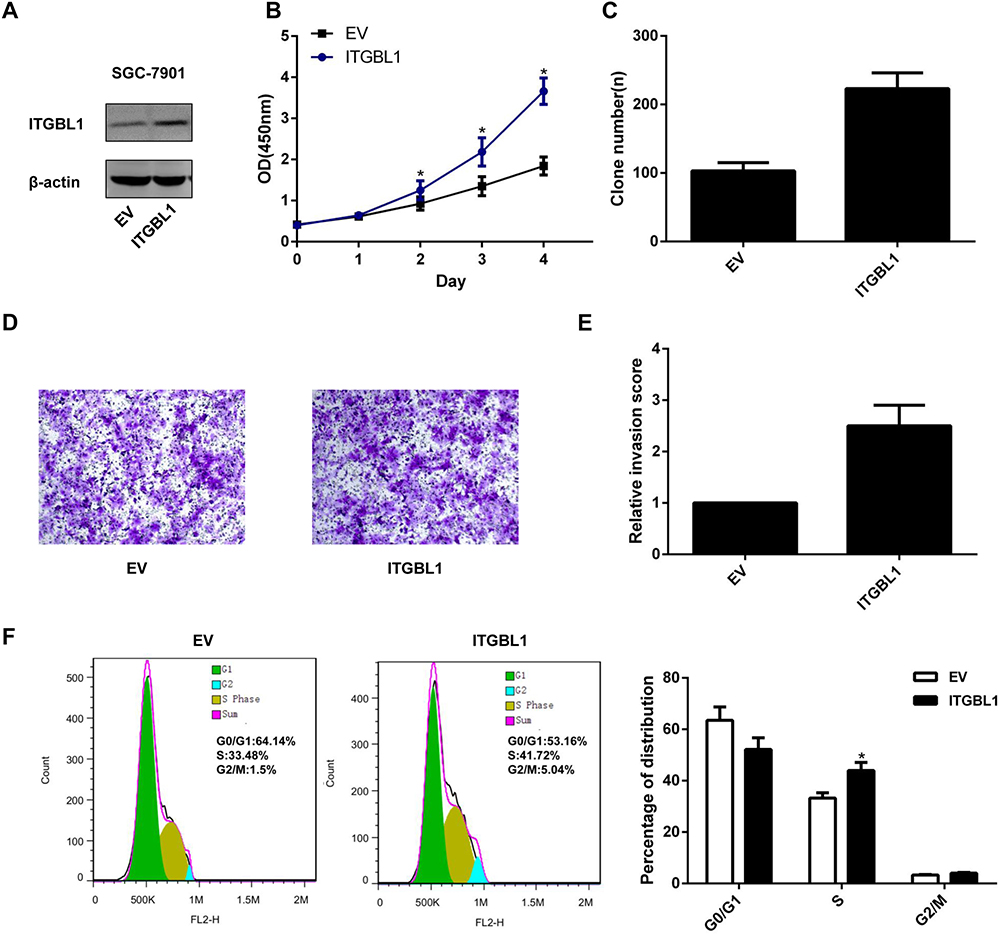
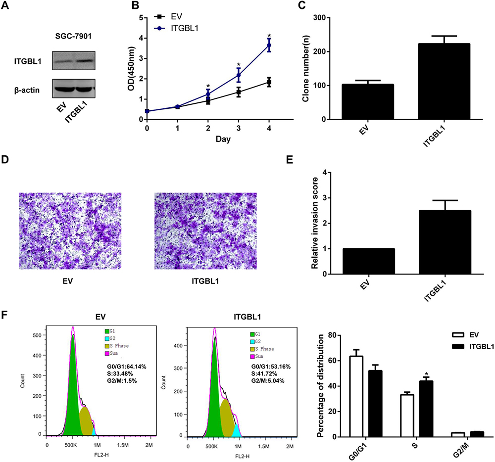
To confirm the biological functions of ITGBL1 in GC cells, we then ectopically expressed ITGBL1 in SGC-7901 cells as illustrated in Figure 3A. The ectopic expression of ITGBL1 significantly promoted SGC-7901 cell proliferation, clone formation and in vitro invasion (Figure 3B-E). Moreover, cell cycle analysis showed that overexpressed ITGBL1 increased the ratio of cells in S phase (Figure 3F). All these results from SGC-7901F cells strongly supported the findings that ITGBL1 promotes GC cell proliferation and invasion by affecting cell cycle phase distribution.
Figure 3Overexpression of ITGBL1 promotes proliferation and invasion in SGC-7901 cell line. (A) The expression of ITGBL1 was detected by western blot after ectopic expression in SGC-7901 cell line. Upregulated ITGBL1 elevates cell viability (B), colony formation (C) and cell invasion (D, E) in SGC-7901 cell line. (F) The cell cycle distribution after ectopic expression of ITGBL1 or control. The data are represented as mean ± SD (*P < 0.05 compared with control). All experiments were performed in triplicate.
Based on our previous data in which ITGBL1 induced S phase arrest and proliferation, we determined the expression of genes involved in these cellular processes, including NF-kB, JAK-STAT , Akt and mTOR pathway-associated proteins. We found that there was no correlation between the expression of ITGBL1 and the level of NF-kB, JAK-STAT and mTOR pathway-associated proteins (Figure 4).
Figure 4(A, B) Western blot showed that depletion of ITGBL1 did not affect the expression of phosphorylation of p65, JAK2, STAT3 and mTOR in AGS cells. (C, D) Western blot showed that overexpression of ITGBL1 had no relationship on the phosphorylation of p65, JAK2, STAT3 and mTOR in SGC-7901 cell line.
Akt signal pathway has been considered to play an important role in tumorigenesis of various cancers (13). It has been reported that Akt is overexpressed in gastric cancer and that such increased expression is associated with enhanced cell proliferation (14). We further explored whether ITGBL1 regulates cell proliferation by activation of Akt signaling. Figure 5A, shows that silencing ITGBL1 significantly inhibited phosphorylation of Akt in AGS/ITGBL1-shRNA and N87/ITGBL1-shRNA cells, while upregulation ofITGBL1 promoted phosphorylation of Akt in SGC7901/ITGBL1 cells (Figure 5B). Therefore, ITGBL1 may act as an upstream molecule of the Akt pathway. Next, we investigated whether ITGBL1 could activate the Akt pathway to regulate cell proliferation, by treating SGC7901/ITGBL1 cells with an Akt inhibitor (MK-2206 2HCl) (5 μM). Cell proliferation assays indicated that Akt inhibitor, MK-2206 could partially rescue ITGBL1 induced cell proliferation (Figure 5C). These results were further validated by another Akt inhibitor (AZD5362l) (300 nM) (Figure 5D). In conclusion, ITGBL1 plays an oncogenic role and can regulate cell proliferation and invasion via Akt signal pathway in GC.
Figure 5ITGBL1 regulates Akt/pAkt signaling in GC cell lines. A. Western blot revealed that depletion of ITGBL1 inhibits phosphorylation of Akt and decreases the ration of pAkt in AGS and N87 cells. B. overexpression of ITGBL1 promoted the phosphorylation of Akt and increased the ration of pAKT in SGC-7901 cell line. C, D. Akt inhibitor MK-2206 2HCl rescues the promotive effects in SGC-7901 overexpression stable cell lines which was confirmed by another Akt inhibitor, AZD5363. All experiments were performed in triplicate.
Extracellular matrix proteins also known as stroma, play a pivotal role in tumor development (15). Multiple studies have revealed that abnormal expression of ITGBL1 in various cancers and aberrant expression patterns of ITGBL1 are correlated with high tumor invasiveness, bone metastasis and poor survival (8-10). For example, overexpression of ITGBL1 promotes cell migration and adhesion in ovarian cancer. Moreover, upregulated ITGBL1 promotes bone metastasis in breast cancer. In non-small cell lung cancer, downregulated ITGBL1 promotes cancer cell invasion (9). In this study, we report that ITGBL1 is highly expressed in gastric cancer (GC) and GC cell lines and that this expression pattern is associated with shorter overall survival. Overexpressing ITGBL1 promotes while silencing ITGBL1 inhibits, the proliferation and invasion of gastric cancer cells, respectively, by affecting cell cycle distribution through activating the Akt signaling. In summary, our results suggest that ITGBL1 plays an important role in tumorigenesis of human gastric cancer(Figure 6).
Figure 6A schematic diagram illustrating the effects of ITGBL1 on GC cells proliferation.
Abnormal extracellular matrix (ECM) dynamics leads to irregular cell proliferation and invasion, reduces cell death, leads to loss of cell differentiation, and results in congenital defects and pathological processes including cancer (16, 17). Accumulating evidence have demonstrated that various extracellular matrix proteins play a vital role in ECM-cell interaction by activating several signal pathways, for example, Wnt/PCP, FAK/SRC, or Akt, ERK1/2 (5, 18, 19). ITGBL1, as an extracellular matrix protein, can activate several signalling pathways that are conducive to its tumor-promoting properties (8-10). Akt is a serine/threonine kinase that is activated downstream of integrins which act as receptors for various proliferative and bioactive substances as well as extracellular matrix components. Activation of Akt usually contributes to tumorigenesis by regulating cell motility, which is essential for local invasion and metastasis in GC (14, 20). Thus, we hypothesized that ITGBL1 modulates Akt/pAkt signalling pathway, and that by virtue of such an effect regulates GC proliferation. Indeed, ITGBL1 knockdown suppresses phosphorylation of Akt, inhibits growth and invasion in vitro, whereas reverse phenomenon is observed by ectopic expression of ITGBL1. Moreover, MK-2206 which is aspecific Akt inhibitor partially rescues GC cell proliferation caused by highly expressed ITGBL1, indicating that Akt/pAkt pathway is involved in modulating ITGBL1 function in GC, and confirmed by another Akt inhibitor (AZD5363). The data show that ITGBL1, regulates GC cell proliferation and invasion likely by its action by acting on its downstream Akt signaling.
We acknowledge that participation of all authors in conducting the experiments and constructive comments on the writing of this manuscript.
GC
gastric cancer
extracellular matrix
overall survival






