Frontiers in Bioscience-Landmark (FBL) is published by IMR Press from Volume 26 Issue 5 (2021). Previous articles were published by another publisher on a subscription basis, and they are hosted by IMR Press on imrpress.com as a courtesy and upon agreement with Frontiers in Bioscience.
1 General Surgery Department, The First Affiliated Hospital of Dalian Medical University, Dalian, China
2 Institute of Integrative Medicine of Dalian Medical University, Dalian, China
Abstract
Acute biliary pancreatitis (ABP) is a potentially life-threatening disease that is induced by the common bile duct (CBD) sludge or stones. This study aimed to investigate protective effects of Qingyi Decoction (QYT) on deoxycholic-acid-sodium salt (DCA) induced ABP in rats. Gpbar1 is a G-protein coupled receptor that can be activated by DCA. Both Gpbar1 overexpression vector and Gpbar1 RNAi were constructed and transfected into ABP cell models. Functional assays reveal that DCA significantly induced AR42J apoptosis and triggered Gpbar1 expression. Gpbar1 significantly activated caspase 8 and caspase 9 as compared to LV5-NC and LV3-NC (p<0.05). Gpbar1 significantly triggered apoptosis associated inflammatory factors as compared to LV5-NC and LV3-NC (p<0.05). Gpbar1 significantly induced calcium flux as compared to LV5-NC and LV3-NC (p<0.05). Gpbar1 up-regulated caspases and inflammatory factors in DCA treated pancreatic acinar cells. QYT reversed DCA induced apoptosis and inflammatory response. QYT significantly reduced Gpbar1 levels compared to no-QTY treated cells (p<0.05). In conclusion, QYT protects against DCA induced pancreatic acinar cell damage in ABP by inhibiting Gpbar1/NF-kB/p-RIP signaling pathway.
Keywords
- Acute biliary pancreatitis
- Qingyi Decoction
- Gpbar1
- NF-kB
Acute biliary pancreatitis (ABP) is a potentially life-threatening disease that is induced by the sludge or stones that migrate to and obstruct the common bile duct at the duodenal-papillary junction (CBD) (1-3). Most ABP cases are self-limiting and are treated by a conservative management (4). In up to 50% of cases, CBD stones are spontaneously passed through the obstruction (5). However, in 20% of cases complications arise despite the conservative management. Since there is a 30-50% chance of recurrence, there is a need to improve the treatment of ABP (6). Therefore, the investigations for improving the treatment of ABP are needed urgently.
The Chinese Medicine, Qingyi Decoction, has been extensively applied for treating the acute pancreatitis patients for many years in China (7, 8). Qingyi Decoction (QYT) has been also used in China for acute pancreatitis patients for several years, and has been proven to be effective in clinical (9). QYT is mainly compose of Radix bupleuri, Baikal skullcap, Radices saussureae, Corydalis tuber, Gardenia, Radices paeoniae alba, Rheum officinale and Glauber’s salt. The previous studies (10,11) reported that QYT could promote blood circulation, reduce inflammation, eliminate blood stasis, prevent oxidative damage and protect against the lung permeability barrier. Traditional Chinese Medicine has been considered to be an effective method to cure the pancreatitis. However, there even no investigations have been conducted to evaluate the efficacy of QYT on pathological processes of ABP.
Therefore, this study aimed to evaluate the effects of Chinese medicine, QYT, on the treatment of biliary pancreatitis. QYT was administrated as the intervening therapy for the deoxycholic acid sodium salt (DCA) induced pancreatic acinar cell model of ABP. This study might provide the novel strategy for SAP treatment using Chinese medicine in clinic.
Ten clean Sprague Dawley rats (SD, weighting from 180 to 220 g, and 6-8 weeks old) were employed in this study. The rats were purchased from Beijing HFK Bio. Co. Ltd. (Beijing, China). SD rats were maintained with 12 h light/12 h dark cycle at the temperature of 25 C ± 2 C. The SD rats were fed with the standard commercial diet (CLEA Japan Inc., Shizuoka, Japan) and water freely. This study was conducted as the guidance of Care and Use of Laboratory Animals of HNI, and was approved by the Institutional Animal Care and Use Committee of First Affiliated Hospital of Dalian Medical University, Dalian, China.
Ten SD rats were divided into Normal serum group (Normal group) and drug-containing serum group (QYT group). For the drug-containing serum group, the Qingyi Decoction (QYT, Chinese Medicine Preparations Division, First Affiliated Hospital of Dalian Medical University, Dalian, China) was intragastricly administrated to SD rats at a dosage of 10 ml/kg body weight twice daily for 5 days. For the Normal serum group, the normal saline (Zhengzhou Ling Rui Pharmaceutical Co., Ltd., Zhengzhou, China) was intragastricly administrated to the rats at dosage of 1 ml/ 100 g body weight twice for 5 days.
Twelve hours before the administration of QYT, any food intake was restricted, but freely access to water. The SD rats were anesthetized by intraperitonealy injecting with 7% chloral hydrate (at final concentration of 0.5 ml/100 g). Abdominal cavity of rats were cut opened, and the blood samples were drawn from the abdominal aorta and kept still for 2 h. To induce blood coagulation, the blood samples were kept in the refrigerator at 4 C for 4 h, and were centrifuged at 3000 r/min for 20 min. Then, the obtained supernants were inactivated at 56 C for 30 min. The supernants were also sterilized by using the Cellulose membrane filters (0.22 μm, Millipore, Boston, MA, USA). Finally, serum was isolated from both Normal group and QYT group and stored at -70 C.
The rat pancreatic acinar cell line, AR42J, was purchased from the Shanghai Chinese Academy of Science cell Bank (Shanghai, China). The AR42J cells were cultured by using dulbecco’s modified eagle medium (DMEM, Gibco, Waltham, MA, USA) containing 1% streptomycin (Beyotime Biotech., Shanghai, China), 1% penicillin (Beyotime Biotech, Shanghai, China) and 10% fetal bovine serum (FBS, Gibco, Waltham, MA, USA). AR42J cells were cultured at 37 C and in a humidified atmosphere supplementing with 5% CO2.
The DCA group (model group): The AR42J cells were treated with 10% DCA (Aladdin, Bio. Tech. Shanghai, China) at the final concentration of 0.1 mM, 0.2 mM, 0.4 mM, 0.6 mM, 0.8 mM and 1.0 mM, respectively. Meanwhile, 0.4 mM DCA was assigned as Low-DCA group and 1.0 mM DCA was assigned as High-DCA group. Normal group or Negative group: The AR42J cells were treated without any reagents (without DCA treatment). Positive group: The AR42J cells were treated with lithocholic acid (Aladdin, Bio. Tech. Shanghai, China) at the final concentration of 200 μm/L.
pG-LV3 lentiviral vector (LV3) and pG-LV5 lentiviral vector (LV5) (GenePhama Co. Ltd, Shanghai, China) were used to construct LV5-Gpbar1 and LV3-Gpbar1 RNAi, respectively. Meanwhile, both of the LV5-NC and LV3-NC were considered as the control group. The oligonucleotides for the RNAi (LV3 plasmid) and Gpbar 1 gene (LV-5 plasmid) were constructed and synthesized by GenePhama Co. Ltd. Then, the DNA double-chains were artificially synthesized by employing the above sequences due to the template sequences. Finally, the synthesized double-chain sequences were sub-cloned into pG-LV5 and pG-LV3 plasmid to form LV5-Gpbar1 and LV3-Gpbar1 RNAi plasmid, respectively.
The LV5-Gpbar1 and LV3-Gpbar1 RNAi plasmid, and packing plasmids, including PG-p1-VSVG, PG-P2-REV, PG-P3-RRE, were transfected into cells by using RNAi-mate (GenePhama Co., Ltd, Shanghai, China) regent, according to the instruction of manufacturer. The treatment processes for the viral packaging was conducted according to the previous published study (12). The titer of the about isolated virus was evaluated by detecting expression of GFP due to manufacturer’s instructions.
The AR42J cells were infected with LV5-Gpbar1 and LV3-Gpbar1 RNAi plasmid, at a multiplicity of infection ratio of 15, supplementing with 5 μg/ml polybrene (GenePhama Co. Ltd, Shanghai, China). Then, the infection efficiency of viral vectors was evaluated by using microscopic analysis for the GFP fluorescence.
The apoptosis of AR42J cells was evaluated by employing Annexin V-FITC apoptosis kit (BD Biosciences, San Jose, CA, USA). Briefly, AR42J cells were harvested from the 6-well plates, and re-suspended in Annexin V binding buffer (BD Biosciences.) and incubated with Annexin V-PE and PI for 15 min in dark at room temperature. AR42J cells were analyzed under a FACS Vantage SE flow cytometry (BD Biosciences, San Jose, CA, USA). The fluorescence was evaluated to monitor the Annexin V binding and the PI uptake.
The AR42J cells were treated with 5%, 10% and 20% QYT drug-containing serum, which were assigned as Low-QYT, Medium-QYT and High-QYT group, respectively. Meanwhile, the Low-QYT, Medium-QYT and High-QYT groups were merged grouping with Low-DCA and High-DCA, and assigned as the followings: Low-DCA+Low-QYT, Low-DCA+Medium-QYT, Low-DCA +High-QYT, High-DCA+Low-QYT, High-DCA+Medium-QYT, High-DCA+High-QYT.
The cell TNF-α and cAMP levels were measured by using commercial ELISA kits (Lkcx Tech., Beijing, China) due to instructions of manufacturer. The measurements were conducted in duplicate and expressed as ng/L. Levels of TNF-α and cAMP were evaluated and measured by employing a ELISA plate reader (Bio-Tek Inc., Winooski, VT, USA).
The AR42J cells were washed 3 times in the RT HBSS and incubated with the staining buffer at density of 1 × 106 cells/ml for 15 min at 37 C. Then, the AR42J cells were loaded with 1 μM Fura Red. AM as the previous study reported (13).
The proteins were extracted by using RIPA lysis buffer (Beyotime Biotech., Shanghai, China) and separated using 15% SDS-PAGE (Amersham Biosciences, Little Chalfont, Buckinghamshire, England). Then, the proteins were electrotransferred onto polyvinylidene fluoride (PVDF, Dupont, USA). PVEF membranes were blocked by using 5% bovine serum albumin in phosphate buffered saline (PBS) and then incubated using rabbit anti-rat Gpbar1 polyclonal antibody (1: 2000; Cat. No. ab33299, Abcam Biotech., Cambridge, Massachusetts, USA), rabbit anti-rat caspase 8 polyclonal antibody (1: 2000; Cat. No. ab25901, Abcam Biotech.), rabbit anti-rat caspase 9 polyclonal antibody (1:2000; Cat. No. ab32539, Abcam Biotech.), rabbit anti-rat calpain polyclonal antibody (1: 2000, Cat. No. ab28258, Abcam Biotech.), mouse anti-rat p-RIP3 monoclonal antibody (1: 3000, Cat. No. ab209384, Abcam. Biotech.), rabbit anti-rat NF-kB p65 polyclonal (1: 2000, Cat. No. ab16502, Abcam Biotech.) and rabbit anti-rat beta-actin polyclonal antibody (1: 2000, Cat. No. ab8227, Abcam Biotech.) at room temperature for 2 h. Then, FVDF membranes were washed by using PBST and incubated with horseradish peroxidase (HRP)-conjugated goat anti-mouse IgG (Catalogue No. AP127P, Sigma-Aldrich, St. Louis, Missouri, USA) and HRP-conjugated goat anti-rabbit IgG (Catalogue No. A0545, Sigma-Aldrich). The western bands were visualized using enhanced chemiluminescence kit (ECL, Thermo Scientific Pierce, Rockford, IL, USA). Finally, the bands were scanned and analyzed by using a GDS8000 image scanning system (UVP, Sacramento, CA, USA).
The data in this research was analyzed by using SPSS software 19.0 (SPSS Inc., Chicago, Ull, USA), and described as mean ± standard deviation (SD). All of the data were obtained from at least six independent experiments or tests. The Student’s t test was used for the statistical analysis between two group. The One-way ANOVA was used for the statistical analysis of multiple groups. A P value less than 0.05 was assigned as statistical significance.
The oligonucleotides for Gpbar1 RNAi (or use short name RNAi) and Gpbar 1 gene were successfully constructed and synthesized. The oligonucleotide sequences for Gpbar1 mimic were listed in Figure 1A, B. The oligonucleotide sequences for RNAi were listed in Figure 1C, D. The synthesized double-chain sequences were sub-cloned into pG-LV5 and pG-LV3 plasmid, and then transfected into the cells, with a higher efficacy (Figure 1E).
Figure 1Plasmid construction, lentivirus packaging and transfection into AR42J cells. A. Enzyme digestion assay for amplifying and identifying the Gpbar1 gene. B. Sequencing identification assay for the oligonucleotide sequence of Gpbar1 mimic. C. Identification for Gpbar1 gene cloning into LV3 vector. D. The oligonucleotide sequence for RNAi. E. Evaluation for the efficacy of the lentivirus vectors transfection. 1. LV5-Gpbar1 plasmid, 2. Blank group, 3. LV3 shNC, 4. Gpbar-Rat-216, 5. Gpbar1-Rat-324, 6. Gpbar1-Rat-491. M1: Fermenta SM0331, M2: DL2000.
In this study, the biliary pancreatitis AR42J cell model was established by administrating with DCA. The apoptosis of the DCA treated AR42J was evaluated. The results showed that comparing to the Normal group, the apoptosis percentages in DCA treated groups (0.1, 0.2, 0.4, 0.6, 0.8 and 1.0 mM, respectively) were significantly higher (Figure 2, p<0.05).
Figure 2Apoptosis examination by using the flow cytometry assay. A. Normal control group. B. 0.1 mM DCA group. C. 0.2 mM DCA group. D. 0.4 mM DCA group. E. 0.6 mM DCA group. F. 0.8 mM DCA group. G. 1.0 mM DCA group. H. Statistical analysis for the apoptosis in all groups. **P<0.01 and *P<0.05 represented apoptosis compared to the Normal control group.
In order to observe effects of DCA treatment on Gpbar1 expression, RT-PCR (Figure 3A) and western blot assay (Figure 3B) were conducted, respectively. The results indicated that both Low-DCA and High-DCA triggered significantly higher Gpbar1 expression compared to the Negative group (Normal cell group, p<0.05). Meanwhile, levels of Gpbar1 expression were also higher significantly in High-DCA group compared to that of Low-DCA group (p<0.05).
Figure 3Evaluation for Gpbar1 mRNA and protein expression in Low- or High-DCA treatment group. A. Gpbar1 mRNA expression in every group. B. Gpbar1 protein expression in every group. **P<0.01 and *P<0.05 represented the mRNA or protein levels compared to the negative group. #P<0.05 represented the mRNA or proteins compared to the Low-DCA group.
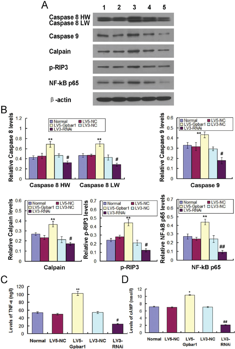
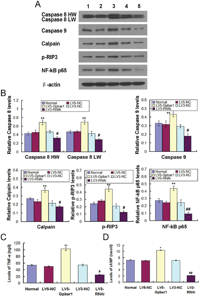
To investigate the specific pathway of the Gpbar1 associated AR42J cell apoptosis, the cleaved caspase 8 and cleaved caspase 9 were examined by using western blot assay (Figure 4A). The results showed that LV5-Gpbar1 (Gpbar 1 over-expression) significantly induced cleaved caspase 8 (Figure 4B) and cleaved caspase 9 (Figure 4B) expression compared to the Normal control and LV5-NC group (p<0.01). Meanwhile, LV3-RNAi (Gpbar 1 down-regulation) significantly reduced the cleaved caspase 8 (Figure 4B) and cleaved caspase 9 (Figure 4B) expression compared to the Normal control and LV5-NC group (p<0.05).
Figure 4Examination for the calpain, p-RIP3, NF-kB p65 TNF-α and cAMP expression in cells undergoing LV5-Gpbar1 and LV3-RNAi treatment. A. Western blot assay for calpain, casapse 8, caspase 9, p-RIP3, NF-kB p65 expression. B. Statistical analysis for calpain, casapse 8, caspase 9, p-RIP3, NF-kB p65. C. TNF-α levels detected using ELISA and statistical analysis. D. cAMP levels detecting using ELISA and statistical analysis. **P<0.01 and *P<0.05 represented the above molecule levels compared to the LV5-NC group. ##P<0.01, #P<0.05 represented the above molecule levels compared to the LV3-NC group. 1. Normal group, 2. LV5-NC, 3. LV5-Gpbar1, 4. LV3-NC, 5. LV3-RNAi.
The apoptosis associated inflammatory factors, including Calpain, p-RIP3, NF-kB p65 TNF-α and cAMP, were evaluated in this study. Calpain, p-RIP3 and NF-kB p65 were examined using western blot assay (Figure 4A), and TNF-α and cAMP were examined using ELISA assay (Figure 4C, D). The western blot results illustrated that levels of Calpain, p-RIP3 and NF-kB p65 were significantly increased in LV5-Gpbar1 group compared to that in Normal and LV5-NC group (Figure 4B, p<0.05). Levels of Calpain, p-RIP3 and NF-kB p65 were significantly decreased in LV3-RNAi group compared to that in LV3-NC group (Figure 4B, p<0.05). Moreover, the ELISA results showed that TNF-α (Figure 4C) and cAMP (Figure 4D) levels were significantly increased in LV5-Gpbar1 group compared to that in LV5-NC group (p<0.05), and significantly decreased in LV3-RNAi group compared to that in LV3-NC group (p<0.05).
Furthermore, we also treated the Low-DCA cells and High-DCA cells with LV5-Gpbar1 and LV3-RNAi, respectively. The results indicated that both of Low-DCA and High-DCA cells illustrated higher TNF-α (Figure 5A, B, C) and cAMP (Figure 5D, E, F) levels compared to LV5-Gpbar1 or LV3-RNAi group (p<0.05), and High-DCA group with the best effects. Meanwhile, LV5-Gpbar1 treatment triggered the higher levels of TNF-α and cAMP compared to that in LV3-RNAi group (Figure 5, p<0.05).
Figure 5ELISA analysis for the TNF-α and cAMP expression. A. TNF-α expression in Normal cells. B. TNF-α expression in LV5-Gpbar1 treated cells. C. TNF-α expression in LV3-RNAi treated cells. D. cAMP expression in Normal cells. E. cAMP expression in LV5-Gpbar1 treated cells. F. cAMP expression in LV3-RNAi treated cells. **P<0.01 and *P<0.05 represented TNF-α or cAMP expression compared to Normal group, LV5-NC, LV3-NC group.
In this experiments, we treated AR42J with LV5-Gpbar1, LV3-RNAi and without any regents, respectively. Firstly, DCA treatment significantly increased the calcium flux compared to the Normal AR42J cells (Figure 6A, p<0.05). For the LV5-Gpbar1 treated AR42J cells, calcium flux was significantly increased in CDA treated group compared to LV5-Gpbar1 group (Figure 6B, p<0.05). For LV3-RNAi treated AR42J cells, calcium flux was significantly increased in DCA group compared to LV3-RNAi group (Figure 6C, p<0.05). Moreover, the calcium flux in LV5-Gpbar1 treated cells was significantly higher compared to LV3-RNAi treated cells in both Low-DCA and High-DCA group (Figure 6, p<0.05).
Figure 6Calcium flux assay for examining the Gpbar1 induced calcium flux. A. Evaluation for Gpbar1 induced calcium flux in Normal AR42J cells. B. Evaluation for Gpbar1 induced calcium flux in LV5-Gpbar1 treated normal AR42J cells. C. Evaluation for Gpbar1 induced calcium flux in LV3-RNAi treated normal AR42J cells. *P<0.01 and *P<0.05 represented calcium flux compared to Normal group, LV5-NC, LV3-NC group.
To investigate the specific pathway for the DCA induced AR42J cell apoptosis, the cleaved caspase 8, cleaved caspase 9, Calpain, p-RIP3 and NF-kB were examined using western blot assay (Figure 7A). Results showed that LV5-Gpbar1 significantly increased cleaved caspase 8 (Figure 7B), cleaved caspase 9 (Figure 7B), Calpain (Figure 7C), p-RIP3 (Figure 7D), NF-kB p65 (Figure 7E) expression compared to than in Normal control and LV5-NC group (p<0.01). Meanwhile, LV3-RNAi decreased significantly the above protein expressions compared to than in Normal control and LV3-NC group (p<0.05).
Figure 7Examination for calpain, p-RIP3, NF-kB p65 TNF-α and cAMP expression in cells undergoing LV5-Gpbar1 and LV3-RNAi treatment combining with Low- or High-DCA treatment. A. Western blot assay for calpain, casapse 8, caspase 9, p-RIP3, NF-kB p65 expression. B. Statistical analysis for casapse 8 expression. C. Statistical analysis for caspase 9 expression. D. Statistical analysis for calpain expression. E. Statistical analysis for p-RIP3 expression. F. Statistical analysis for NF-kB p65 expression. *P<0.01 and *P<0.05 represented the above molecule expressions compared to. Normal group, LV5-Gpbar1, LV3-RNAi group. 1. Normal group, 2. Low-DCA, 3. High-DCA, 4. LV5-Gpbar1, 5. Low-DCA, 6. High-DCA, 7. LV3-RNAi, 8. Low-DCA, 9. High-DCA.
Furthermore, levels of cleaved caspase 8, cleaved caspase 9, Calpain, p-RIP3, NF-kB p65 were significantly increased in LV5-Gpbar1 group compared to Normal group, and significantly decreased in LV3-RNAi group compared to that in Normal group (Figure 7, p<0.05).
The results indicated that Low-QYT, Medium-QYT and High-QYT treatment significantly decreased levels of cleaved caspase 8, caspase 9, Calpain, p-RIP3, NF-kB p65 compared to Low-DCA and High-DCA treated AR42J cells (Figure 8, p<0.05). Meanwhile, the High-QYT exhibited the most significant effects on the levels of caspase 8, caspase 9, Calpain, p-RIP3, NF-kB p65 (Figure 8).
Figure 8Evaluation for the calpain, p-RIP3, NF-kB p65 TNF-α and cAMP expression in cells undergoing Low-, Medium-, High-QYT treatment. A. Western blot assay for calpain, caspase 8, caspase 9, p-RIP3, NF-kB p65 expression. B. Statistical analysis for casapse 8 expression. C. Statistical analysis for caspase 9 expression. D. Statistical analysis for calpain expression. E. Statistical analysis for p-RIP3 expression. F. Statistical analysis for NF-kB p65 expression. *P<0.01 and *P<0.05 represented the above molecule expressions compared to Low- or High-DCA group. 1. Normal group, 2. Low-DCA, 3. Low-DCA-Low-QYT, 4. Low-DCA-Medium-QYT, 5. Low-DCA-High-QYT, 6. High-DCA, 7. High-DCA-Low-QYT, 8. High-DCA-Medium-QYT, 9. High-DCA-High-QYT.
For the Low-DCA treated AR42J cells, the Gpbar1 levels in Low-QYT, Medium-QYT and High-QYT group were significantly decreased compared to that in Low-DCA group (Figure 9, p<0.05). Meanwhile, in the High-DCA treated AR42J cells, Gpbar1 levels in all three QYT treated groups were significantly decreased compared to that in High-DCA group (Figure 9, p<0.05). Moreover, among all of three QYT treated groups, the High-QYT exhibited the most obvious effects on the Gpbar1 expression (Figure 9).
Figure 9Gpbar1 expression examined by using western blot assay. A. Western blot bands for the Gpbar1 expression. B. Statistical analysis for Gpbar1 expression. *P<0.01 and *P<0.05 represented Gpbar1 expression compared to Low- or High-DCA group. 1. Normal group, 2. Low-DCA, 3. Low-DCA-Low-QYT, 4. Low-DCA-Medium-QYT, 5. Low-DCA-High-QYT, 6. High-DCA, 7. High-DCA-Low-QYT, 8. High-DCA-Medium-QYT, 9. High-DCA-High-QYT.
In China, the acute biliary pancreatitis (ABP) is prevalent and continues to increase in recent years (14). ABP, which is characterized by the inflammation, ischaemia/reperfusion injury and infection is caused by cholelithiasis, overeating, alcohol consumption, hypertriglyceridaemia (15). Therefore, reduction of the inflammatory responses could decrease the clinical symptoms.
In this study, we established the biliary pancreatitis cell model by employing the AR42J cells undergoing DCA treatment according to the previous study (16). The results indicated that different dosage of DCA (low and high concentration) induced significant AR42J cell apoptosis and obvious inflammatory responses, which suggest that biliary pancreatitis model was successfully established. Gpbar1 is a member of G-protein coupled receptor family and highly represented in gastrointestinal tract over-sighting on plenty of regulatory functions (17,18). Gpbar1 could modulate cell death or inflammation once activated by the secondary bile acids, such as DCA, litocholic acid (LCA) (19). In our study, the results showed that DCA triggered the higher Gpbar1 expression in AR42J cells undergoing both low- and high-dosage treatment. These results suggest that Gpbar1 might play the critical roles in pathology of ABP.
In order to confirm functions of Gpbar1 in inflammatory processes of biliary pancreatitis AR42J cell models, the Gpbar1 over-expression and Gpbar1 down-regulation viral plasmids were established and transfected into AR42J cells and DCA treated AR42J cells, respectively. The results indicated that over-expression of Gpbar1 significantly increased levels of apoptosis associated key molecules (20), such as cleaved caspase 8 and cleaved caspase 9. Meanwhile, the over-expression of Gpbar1 significantly up-regulated the inflammatory factors (21), including Calpain, p-RIP3, NF-kB p65 TNF-α and cAMP, in both DCA treated AR42J cells and untreated AR42J cells. Meanwhile, the high-dosage of DCA illustrated higher effects on the apoptosis and inflammatory responses compared to the low-dosage of DCA. The above results suggest that higher Gpbar1 levels triggered higher levels of apoptosis and inflammation, and Gpbar1 levels were correlated with the apoptosis and inflammatory responses, which are consistent with the previous published study (22).
The treatment of ABP with Traditional Chinese Medicine has a long history and extensive application in China. The QYT, composed of several Chinese herbs and drugs, illustrating effects of supplementing qi, promoting circulation of blood, clearing toxic materials, has been proved to be effective for the ABP in clinical (23). In this study, the Dan Shen and Chuan Xiong were added to the QYT to remove the blood stasis and inflammatory factors. Our results indicated that all dosages of QYT treatment significantly decreased cleaved caspase 8, caspase 9, Calpain, p-RIP3, NF-kB p65 levels. Meanwhile, High-QYT exhibited the most significant effects on levels of caspase 8, caspase 9, Calpain, p-RIP3, NF-kB p65. These results hint that QYT could inhibit the biliary pancreatitis cell models apoptosis and suppress the inflammatory responses. In order to clarify the mechanism for the QYT triggered apoptosis inhibition and inflammation suppression, the associated Gpbar1 levels were also examined in the AR42J cells undergoing QYT treatment. The results showed that QYT treatment significantly decreased the Gpbar1 levels compared to that in Low-DCA and High-DCA group, respectively. Meanwhile, the High-QYT exhibited the most obvious effects on the Gpbar1 expression. Although the present study received some interesting results, there are also a few limitations. RIP3 is associated with the necrosis in most case, however, which has not been examined in this study. In the following study, we would investigate whether the RIP3 involving in the necrosis.
In conclusion, DCA treatment induced the significant apoptosis and inflammatory response of AR42J cells. The QYT could inhibit the DCA caused increased levels of cleaved caspase 8 and caspase 9, and down-regulated the enhanced levels of Calpain, p-RIP3, NF-kB p65, TNF-α and cAMP. In summary, QYT protects against deoxycholic acid sodium salt induced pancreatic acinar cell damage model of biliary pancreatitis by inhibiting Gpbar1 expression and triggering NF-kB/p-RIP signaling pathway.
This study was granted by the National Natural Science Fund of China (Grant No. 81303110, 81573751), Basic research project of Education Department of Liaoning Province Key Laboratory (Grant No.LZ2015028), Major projects of clinical diagnosis and treatment in key departments of Liaoning Provincial Health Planning Commission (Grant No. LNCCC-A03-2015).
Abbreviations: QYT: Qingyi Decoction; DCA: deoxycholic-acid-sodium salt; ELISA: enzyme linked immunosorbent; ABP: acute biliary pancreatitis; CBD: common bile duct; SD: Sprague Dawley rats; DMEM: dulbecco’s modified eagle medium; FBS: fetal bovine serum; LV3: G-LV3 lentiviral vector; LV5: pG-LV5 lentiviral vector.









