Frontiers in Bioscience-Landmark (FBL) is published by IMR Press from Volume 26 Issue 5 (2021). Previous articles were published by another publisher on a subscription basis, and they are hosted by IMR Press on imrpress.com as a courtesy and upon agreement with Frontiers in Bioscience.
1 Department of Oncology, Huai’an First People’s Hospital, The Affiliated Huai’an No.1 People’s Hospital of Nanjing Medical University, Huai’an, 223300, Jiangsu, China
2 Department of Thoracic Surgery, Huai’an First People,s Hospital, The Affiliated Huai,an No.1 People,s Hospital of Nanjing Medical University, Huai,an, 223300, Jiangsu, China
Abstract
Accumulating evidence suggests that circular RNA (circRNA), once thought to be a transcriptional error, plays an important regulatory role in the tumor biological process. Some circRNAs regulate the protein-coding gene expression by competitive binding with microRNAs (miRNAs). However, functional roles of circRNA-mediated competitive endogenous RNAs (ceRNAs) in esophageal squamous cell carcinoma (ESCC) are rarely reported. To explore the biological functions of circRNAs in ESCC, we surveyed the integrating differential circRNA expression of ESCC and para-cancer tissues using microarray in three patients. Then, we screened out differentially expressed mRNAs obtained from 81 ESCC tissues and 11 normal tissues in The Cancer Genome Atlas (TCGA). Then, we constructed a hypothetical ceRNA network by integrating differential expression of circRNAs and mRNAs. Finally, 32 differentially expressed circRNAs and 98 differentially expressed mRNAs were linked by 64 miRNAs to build the ceRNA network in ESCC. We suggest that the identified ceRNA network can facilitate a better understanding of circRNA-related mechanisms in ESCC.
Keywords
- Esophageal cancer
- Esophageal squamous cell carcinoma
- circRNA
- The Cancer Genome Atlas
Esophageal cancer is the fourth leading cause of all cancer deaths in China, and it is predicted that approximately 477.9. thousand new esophageal cancer cases will be diagnosed in 2015, corresponding to approximately 375.0. thousand deaths (1). Greater than 90% of esophageal cancer cases involve squamous cell carcinoma in China, and few of these cases are adenocarcinoma. Although recent advances in surgical treatment, chemotherapy and radiotherapy have made some progress, these methods do not significantly prolong the survival time of patients. Most patients with esophageal cancer are in the advanced stage (2). The 5-year survival rate of patients with esophageal cancer is approximately 20% (3). This finding is expected given that a previous study found that patients with early esophageal cancer had a 5-year survival rate of 62.9.% after surgery (4). Unfortunately, the diagnosis of esophageal cancer lacks effective early screening indicators (5). Therefore, it is urgent to thoroughly investigate the mechanism of esophageal squamous cell carcinoma (ESCC) and identify molecular markers associated with early diagnosis and prognostic factors.
In recent years, numerous studies have found that circRNAs are involved in biological processes, such as transcriptional regulation, post-transcriptional regulation, chromatin modification and coding protein (6-9). Several dysregulated circRNAs are associated with cancer, such as gastric cancer (10), hepatocellular carcinoma (11), colon cancer (12) and lung cancer (13). In addition, numerous studies have reported that circRNA, acting as miRNA sponges, can bind miRNAs competitively to regulate mRNA expression using shared microRNA response elements (MREs). For instance, Han et al (11) found that circMTO1 promoted p21 expression to inhibit hepatocellular carcinoma progression by binding miR-9 competitively. Thus, it is of great significance to construct a tumor-related ceRNA network on circRNA-miRNA-mRNA interaction. To date, exploring the perplexing circRNA-miRNA-mRNA ceRNA network has been completed in several tumor studies, such as bladder cancer (14) and cervical cancer (15). However, studies on circRNA related to ESCC and the circRNA-mediated ceRNA networks are limited. A recent study showed circRNA ITCH has inhibitory effect on ESCC by suppressing the Wnt/β-catenin pathway. And another study found has_circ_0067934 is upregulated in esophageal squamous cell carcinoma and promoted proliferation (16-17). Chen et al (18) has already shown altered expression of multiple circular RNAs in the pathogenesis of ESCC by microarray analysis. Another study has analyzed the circular RNAs expression profiles between SHEE and SHEEC cell lines and constructed a circRNA-miRNA interaction network (19). Nevertheless, ESCC-related ceRNA network on circRNA-miRNA-mRNA interaction, basing on tissue specimens, is vacant.
In this study, we surveyed the integrating differential circRNAs expression of ESCC and para-cancer tissues using microarray in three patients. Then, we selected differentially expressed mRNAs obtained from 81 ESCC tissues and 11 normal tissues in The Cancer Genome Atlas (TCGA). According to the theory that circRNA can competitively bind with miRNA, we sought to identify the relationship of dysregulated circRNAs and mRNAs in tumor tissue compared with normal tissue by biological analysis and investigate cancer-specific circRNAs and mRNAs to construct the ceRNA network. Further, we analyzed the relationship between the expression of different mRNAs in the network with clinical features and then identified predicted circRNAs for in-depth studies. To the best of our knowledge, this study is the first to depict the map of the circRNA-related ceRNA network basing on tissue specimens in ESCC and will contribute to further studies of the circRNA-miRNA-mRNA ceRNA network in ESCC.
ESCC specimens were collected from 3 patients who underwent minimally invasive radical resection of esophageal carcinoma in March 2017 at Huai'an First People's Hospital, Nanjing Medical University. The control group was composed of paracancerous tissue from the same patient (3 cm from the margin of tumor). In addition, 20 pairs of esophageal cancer specimens were selected for further validation of the screened cicRNAs. All specimens were immediately preserved in liquid nitrogen at -160 C. Our study was approved by the hospital ethics committee, and all patients signed the informed consent before participating in the study. We also searched mRNA sequence data of 92 tissue samples from the TCGA database (up to Aug 1, 2017), including 81 cases of esophageal squamous cell carcinoma and 11 cases of normal tissues and clinical information data of these ESCC patients. Our research follows the publication guidelines of TCGA (http://cancergenome.nih.gov/publications/publicationguidelines).
Total RNA was extracted and purified using a mirVana™ miRNA Isolation Kit (Ambion, Austin, TX, US) following the manufacturer's instructions, and the RIN number was assessed to inspect RNA integration using an Agilent Bioanalyzer 2100 (Agilent technologies, Santa Clara, CA, US). Total RNA was amplified and labeled using a Low Input Quick Amp WT Labeling Kit (Agilent technologies, Santa Clara, CA, US) following the manufacturer's instructions. Labeled cRNA were purified using the RNeasy mini kit (QIAGEN, GmBH, Germany). Each slide was hybridized with 1.6.5μg of Cy3-labeled cRNA using a Gene Expression Hybridization Kit (Agilent technologies, Santa Clara, CA, US) in a hybridization oven (Agilent Technologies, Santa Clara, CA, US) according to the manufacturer's instructions. After 17 hours of hybridization, slides were washed in staining dishes (Thermo Shandon, Waltham, MA, US) using a Gene Expression Wash Buffer Kit (Agilent Technologies, Santa Clara, CA, US) following the manufacturer's instructions. Slides were scanned using an Agilent Microarray Scanner (Agilent Technologies, Santa Clara, CA, US) with default settings, Dye channel: Green, Scan resolution = 3 μm, PMT 100%, and 20 bit. Data were extracted with Feature Extraction software 10.7. (Agilent Technologies, Santa Clara, CA, US). Raw data were normalized by Quantile algorithm, limma packages in R. Quantitative RT-PCR was performed on Thermal Cycler Dice Real Time System (TP800, TaKaRa) using SYBR green I reagent (TaKaRa). The copy number of each sample was calculated and all the data were normalized to β-actin prior to comparative analysis using 2-δCt method.
Raw data were normalized by Quantile algorithm, limma packages in R. We have identified the differential expression of circRNAs in ESCC using Fold-change (differential expression ratio) with (Fold Change (log2)<0.5. or Fold Change (log2)>2 and T (Student’s t-test) T-test with P-value<0.0.1) (Figure 1). To identify the differential expression of mRNAs in TCGA, we compared the normal group with ESCC by the "edgeR" package in R software with absolute fold change (log2)>1.5. and the false discovery rate (FDR) adjusted P-values<0.0.5 for correcting the statistical significance of multiple testing.
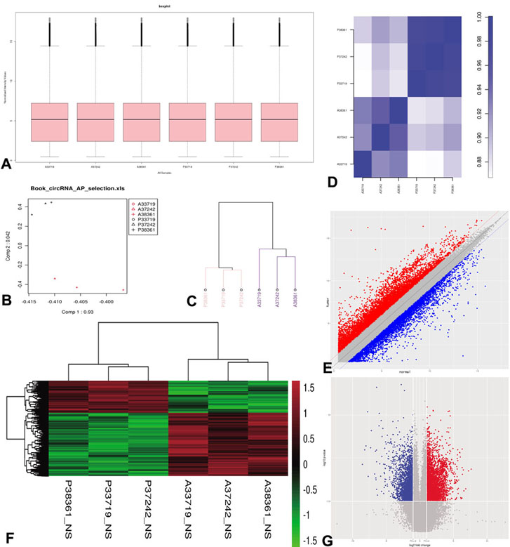
Figure 1Analysis of circRNAs in esophageal squamous cell carcinoma (ESCC). A box plot was used to observe the overall characteristics of the distribution of sample data (A); principal component analysis is used to evaluate the grouping of samples (B); cluster analysis of different circRNAs (C); correlation coefficient between different samples (D); differentially expressed circRNAs in different samples by heatmap (E); overall distribution of circRNA in tumor and paracancerous tissue (F); volcano plot displays the different circRNAs; the ordinate is -log10 (P-value), and the abscissa is log2 (Fold Change).
To better understand the relationships between differentially expressed circRNAs, miRNAs, and mRNAs in ESCC, we constructed a ceRNA network based on the theory that circRNA, acting as miRNA sponges, can bind miRNAs competitively to regulate mRNA expression using shared microRNA response elements (MREs). According to the significantly differential expression of circRNAs and mRNAs identified by the "edgeR" package in R software, we used miRanda tools (20) (http://www.microrna.org/microrna/home) to predict the miRNAs combined by circRNAs and used miRTarBase (21) (http://mirtarbase.mbc.nctu.edu.tw/), miRDB (22) (http://www.mirdb.org/) and Targetscan (http://www.targetscan.org/) to predict the mRNAs targeted by miRNAs. Furthermore, we build the ceRNA network relationship through the above differentially expressed circRNAs (DEcircRNAs), miRNAs and mRNAs (DEmRNAs) and used Cytoscape software (23) to visualize the data.
To explore the molecular function represented in the gene profile, the web of DAVID 6.8. (24) (https://david.ncifcrf.gov/) was used to analyze differentially expressed genes by Gene Ontology (GO) analysis at a significance level of P<0.0.5 and an enrichment score >1.5. The web of KOBAS 3.0. (25) (http://kobas.cbi.pku.edu.cn/) was used to analyze KEGG (Kyoto Encyclopedia of Genes and Genomes) pathways for the potential functions of genes participating in the pathways. A PPI network was constructed using the online tools of String (26) (https://www.string-db.org/).
To identify the potential prognostic biomarkers of DEmRNAs in the ceRNA network, we used the "survival" package in R software to construct the life curves of DEmRNAs by combining the clinical data. P-values<0.0.5 were considered statistically significant. SPSS 16.0. was used to calculate the area under ROC curve (AUC) for evaluating the value of diagnosis and prognosis.
A total of 3, 288 circRNAs were identified (FC>2 or <0.5., P<0.0.1). Of these circRNAs, 2, 139 were up-regulated, and 1, 149 were down-regulated. Top 40 differently expressed circRNAs were listed in Table 1. These circRNAs with differential expression are derived from a total of 1, 256 genes, and the functional analysis of these source genes revealed the following (Figure 2B): the three molecular functions with the highest GO enrichment were GO:0005515-protein binding, GO:0098641-cadherin binding involved in cell-cell adhesion, and GO:0003779-actin binding; the three biological processes with the highest GO enrichment were GO:0030198-extracellular matrix organization, GO:0098609-cell-cell adhesion, and GO:0030574-collagen catabolic process; and the three cell components with the highest GO enrichment were GO:0016020-membrane, GO:0005829-cytosol, and GO:0005913-cell-cell adherens junction. The KEGG pathway analysis of these genes suggested that the three pathways with the most enrichment included Focal adhesion, ECM-receptor interaction and Metabolic pathways, and the signaling pathway with the most significant correlation with ESCC is PI3K-Akt signaling pathway, which is enriched in 37 genes (Figure 3).
| circRNA | P-values | Foldchange | Regulation | Chromosome | Hostgene |
|---|---|---|---|---|---|
| hsa_circ_0024108 | 0.002 | 199.785 | up | chr11 | MMP1 |
| hsa_circ_0013360 | 0.002 | 89.826 | up | chr1 | COL11A1 |
| hsa_circ_0025579 | 0.004 | 80.733 | up | chr12 | SLCO1B3 |
| hsa_circ_0015605 | 0.001 | 78.678 | up | chr1 | LAMC2 |
| hsa_circ_0024103 | 0.002 | 78.608 | up | chr11 | MMP10 |
| hsa_circ_0020377 | 0.006 | 55.201 | up | chr10 | ADAM12 |
| hsa_circ_0044552 | 0.007 | 48.290 | up | chr17 | COL1A1 |
| hsa_circ_0058837 | 0.002 | 47.278 | up | chr2 | COL6A3 |
| hsa_circ_0020208 | 0.007 | 44.180 | up | chr10 | PPAPDC1A |
| hsa_circ_0085289 | 0.003 | 38.619 | up | chr8 | CTHRC1 |
| hsa_circ_0025583 | 0.006 | 37.884 | up | chr12 | SLCO1B7 |
| hsa_circ_0062558 | 0.006 | 36.141 | up | chr22 | MMP11 |
| hsa_circ_0051751 | 0.001 | 30.535 | up | chr19 | GRIN2D |
| hsa_circ_0057371 | 0.001 | 26.739 | up | chr2 | COL3A1 |
| hsa_circ_0030018 | 0.006 | 26.172 | up | chr13 | POSTN |
| hsa_circ_0010170 | 0.003 | 26.098 | up | chr1 | MFAP2 |
| hsa_circ_0091540 | 0.007 | 25.588 | up | chrX | LOC286467 |
| hsa_circ_0010434 | 0.002 | 24.818 | up | chr1 | SH2D5 |
| hsa_circ_0072121 | 0.002 | 24.010 | up | chr5 | ADAMTS12 |
| hsa_circ_0026385 | 0.009 | 23.575 | up | chr12 | KRT75 |
| hsa_circ_0049613 | 0.001 | 372.017 | down | chr19 | MAST1 |
| hsa_circ_0032709 | 0.001 | 293.152 | down | chr14 | TTLL5 |
| hsa_circ_0083800 | 0.004 | 204.065 | down | chr8 | EXTL3 |
| hsa_circ_0076323 | 0.001 | 147.869 | down | chr6 | CCND3 |
| hsa_circ_0038976 | 0.003 | 104.762 | down | chr16 | ALDOA |
| hsa_circ_0057693 | 0.001 | 97.224 | down | chr2 | SATB2 |
| hsa_circ_0015320 | 0.005 | 92.769 | down | chr1 | RC3H1 |
| hsa_circ_0077156 | 0.006 | 91.321 | down | chr6 | SH3BGRL2 |
| hsa_circ_0022179 | 0.001 | 87.245 | down | chr11 | CTNND1 |
| hsa_circ_0062823 | 0.001 | 85.962 | down | chr22 | MTMR3 |
| hsa_circ_0084789 | 0.001 | 85.485 | down | chr8 | ZFHX4 |
| hsa_circ_0049270 | 0.001 | 66.687 | down | chr19 | KEAP1 |
| hsa_circ_0051240 | 0.001 | 65.097 | down | chr19 | CEACAM5 |
| hsa_circ_0073324 | 0.001 | 62.386 | down | chr5 | GPR98 |
| hsa_circ_0024888 | 0.004 | 56.528 | down | chr11 | ADAMTS8 |
| hsa_circ_0040831 | 0.001 | 48.884 | down | chr16 | ZC3H18 |
| hsa_circ_0081545 | 0.001 | 45.178 | down | chr7 | TRIP6 |
| hsa_circ_0068513 | 0.001 | 41.615 | down | chr3 | TPRG1 |
| hsa_circ_0061264 | 0.003 | 39.492 | down | chr21 | C21orf81 |
| hsa_circ_0042104 | 0.003 | 37.939 | down | chr17 | MYOCD |
Figure 2The distribution of differentially expressed circRNAs on chromosomes in ESCC (A), and gene enrichment analysis of source genes with differentially expressed circRNAs in ESCC (GO and KEGG analysis).
Figure 3By analyzing KEGG pathways for the potential functions of genes participating in the pathways, PI3K-Akt signaling pathway is the most related pathway of source genes (marked in the red background) with circRNAs in ESCC.
The prediction of the ceRNAs with differential expression revealed that 594 circRNAs (FC>5 or <0.2., P<0.0.1) contained miRNA binding sites. Further biological prediction and analysis found that 34 DEcircRNAs bind 64 miRNAs to regulate the expression of 94 DEmRNAs. Thus, the ceRNA network was constructed using the above RNAs (Figure 4A). Functional analysis of these 94 DEmRNAs revealed that the three functions with the most obvious GO gene enrichment were GO:0030199-collagen fibril organization, GO:0005581-collagen trimer, and GO:0046332-SMAD binding. KEGG pathway analysis revealed that the three pathways with the most enrichment were hsa04974-Protein digestion and absorption, hsa05217-Basal cell carcinoma, and hsa04390-Hippo signaling pathway. Analysis of protein interaction networks revealed that the centromere protein A (CENPA), early growth response 2 (EGR2), solute carrier family 2 member 4 (SLC2A4), Wilms tumor 1 (WT1) and SRY-box 2 (SOX2) are clustered in the center of the network, and the expression of these proteins are correlated with tumors (Figure 4C).
Figure 4Differential expression of the circRNA-associated ceRNA network in ESCC (A): blue diamonds, down-regulated circRNAs; red diamonds, up-regulated circRNAs; blue balls, down-regulated mRNAs; red balls, up-regulated mRNAs; green rectangle, miRNAs. Genes differentially expressed in tumor and normal tissue of the ceRNA network (B). GO and KEGG pathway analysis of the differentially expressed genes in the ceRNA network and the protein interaction network.
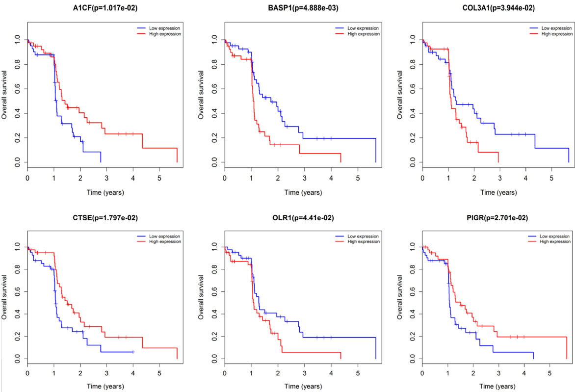
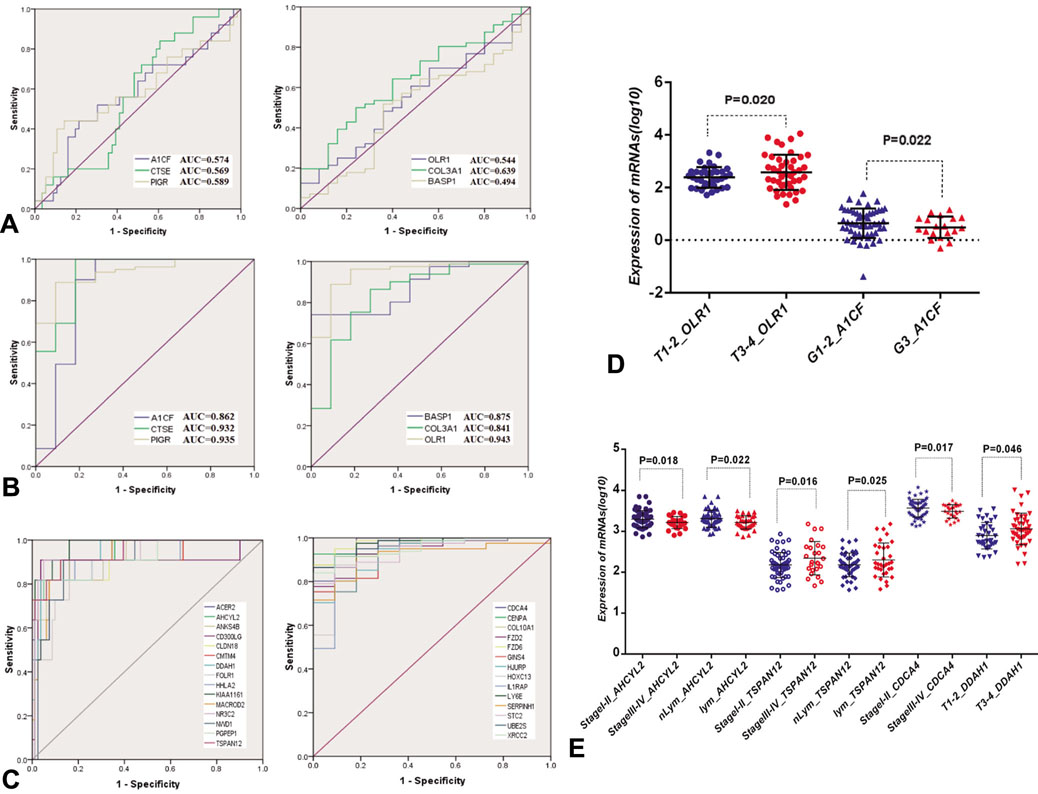
By querying the clinical data in the TCGA database, the expression levels of the 94 differentially expressed genes in the circRNA-associated ceRNA network were analyzed to differentiate the tumor and normal tissues and determine the correlation between the expression and the survival and the prognosis (Figure 5). The results revealed that the three genes that were up-regulated in ESCC included brain abundant membrane attached signal protein 1 (BASP1), collagen type III alpha 1 chain (COL3A1) and oxidized low density lipoprotein receptor 1 (OLR1). The three genes that were down-regulated, including cathepsin E (CTSE), APOBEC1 complementation factor (A1CF) and polymeric immunoglobulin receptor (PIGR), were correlated with prognosis (P<0.0.5) (Figure 6). The AUC value for the correlation of COL3A1 expression and survival was 0.6.39, and the AUC value to differentiate the tumor and normal tissues was 0.8.41 (Figure 7A-B). The two genes with the most significance in differentiating the tumor from normal tissue were OLR1 (AUC=0.9.43) and PIGR (AUC 0.9.35). The expression levels of OLR1 were significantly different in stages T3-4 and T1-2, and A1CF expression in G1-2 and G3 stages were significantly different (Figure 7D). In addition, among other differentially expressed genes, 29 genes with AUC>0.9. were identified to differentiate the tumor from normal tissues (Figure 7C). Among the different subgroups of stage I-II and stage III-IV and those with and without lymph node metastasis, the expression levels of adenosylhomocysteinase like 2 (AHCYL2) and tetraspanin 12 (TSPAN12) genes were significantly different (P<.0.5). The expression of the cell division cycle associated 4 (CDCA4) gene was significantly different between stage I-II and stage III-IV, and the expression of dimethylarginine dimethylaminohydrolase 1 (DDAH1) was significantly different between T1-2 and T3-4 (P<0.0.5) (Figure 7E).
Figure 5Chromosome position of differentially expressed genes in the ceRNA network of ESCC (A), the relationship between expression and prognostics of differentially expressed genes (B), the multiple (log2) and P-values of differentially expressed genes in the tumor and paracancerous tissue (C), the ability to distinguish tumor from normal tissue by differentially expressed genes (D), gene location (E), the interaction between protein (F).
Figure 6By analyzing the correlation between expression levels of the 94 differentially expressed genes in the circRNA-associated ceRNA network and prognosis, six genes were found to be associated with poor prognosis (5-year-survival rate analysis).
Figure 7The relationship between gene expression and prognosis (A), the ability of genes to distinguish tumors from normal tissues (B) and two genes with a significant difference in the T stage and G stage (D) in the ceRNA network of ESCC. In addition, the ability of other genes to distinguish tumors from normal tissues (AUC>0.9.) (C), and other genes were significantly different in the T stage, G stage and lymph node metastasis (E).
To validate the screened RNAs candidates in circRNA-associated ceRNA network, we designed multiple pairs of divergent primers to amplify the back-spliced junctions of RNAs in 20 pairs of samples. The levels of hsa_circ_0015601, hsa_circ_0077067, STON2 and BASP1 in cancerous tissues were significantly higher than normal tissues (Figure 8A-B ). And the levels of miR-635 and miR-515-5p in cancerous tissues were significantly reduced compared with normal tissues (Figure 8C).
Figure 8Relative levels of circRNAs (A), mRNAs (B) and miRNAs (C) in 20 ESCC samples. Each point represents the mean result of triplicate samples.
As a new member of the RNA family, circRNA is a new type of endogenous non-coding RNA that is highly conserved and tissue specific. circRNA is becoming a hot research topic in transcriptomics (27-28). Given that it lacks a 5' end cap and a 3' end poly (A) tail and covalently forms a ring structure, it is not easily degraded by the exonuclease RNaseR. Thus, circRNAs are more stable than linear RNAs to exert the more important regulatory functions (29-30). Increasing evidence indicates that similar to lncRNAs, circRNAs are closely related to tumorigenesis and progression of tumors, with great potential as the new targets for early clinical diagnosis, survival prediction and targeted therapy (10, 12).
circRNAs have multiple functional mechanisms, which are also related to their location in cells. circRNA that only contains introns and is located in the nucleus can directly bind to the polII protein to facilitate the transcription of the parental mRNA or bind to the small ribosome U1snRNP to form a complex. This binding is followed by further binding to the polII protein to promote the transcription of the parental gene mRNA (31). Therefore, the study of the origin of circRNA genes will be conducive to the rapid identification of circRNAs that regulate tumorigenesis and progression (Table 2). Further studies of the source genes for circRNAs with differential expression in ESCC detected by microarray and the GO enrichment analysis demonstrated that these genes are involved in the metabolism, protein regulation and intercellular adhesion related to the proliferation of tumor cells. KEGG pathway analysis also found that these parental genes could be enriched in multiple ESCC-related pathways, such as the tumor proliferation-related metabolic pathways and the invasion and metastasis-associated ECM-receptor interaction pathway. In addition, we also found that the PI3K-Akt signaling pathway is the most important signal pathway involved in tumorigenesis and progression, which is enriched in 37 genes, such as epidermal growth factor receptor (EGFR), Janus kinase 1 (JAK1), mechanistic target of rapamycin (MTOR), and cyclin dependent kinase 6 (CDK6). Previous studies have also confirmed that the PI3K-Akt signaling pathway plays an important role in the development and progression of esophageal cancer (32-33).
| circRNA | P-values | Foldchange | Regulation | Chromosome | Host gene |
| hsa_circ_0009785 | 0.001 | 2.431 | up | chr1 | MTOR |
| hsa_circ_0012868 | 0.004 | 3.293 | up | chr1 | JAK1 |
| hsa_circ_0020377 | 0.006 | 55.201 | up | chr10 | ADAM12 |
| hsa_circ_0024108 | 0.002 | 199.785 | up | chr11 | MMP1 |
| hsa_circ_0080229 | 0.001 | 2.401 | up | chr7 | EGFR |
| hsa_circ_0081033 | 0.001 | 4.789 | up | chr7 | CDK6 |
Studies demonstrated that circRNAs are mainly located in the cytoplasm (34-35). These studies on circRNAs are mostly based on their ability to bind miRNAs as ceRNAs to regulate the expression of the target genes, thereby affecting tumorigenesis and progression (10, 11, 21). Therefore, we conducted a biological prediction analysis of the circRNAs with differential expression in ESCC, thus obtaining the circRNAs with a significant difference and miRNA binding capability. Simultaneously, the target genes predicted by miRNA were compared with the TCGA database to obtain the valuable ceRNA network in ESCC, including 34 circRNAs and 94 genes with differential expression. These target genes include a number of genes that are closely related to tumors, such as twist family bHLH transcription factor 1 (TWIST1), SOX2, homeobox C8 (HOXC8), frizzled class receptor 6 (FZD6), and frizzled class receptor 2 (FZD2). GO gene enrichment analysis of these 94 genes revealed that they were related to tumor proliferation and metastasis processes, such as cell-cell connection, metabolism, and transcriptional regulation. KEGG analysis demonstrated that the SOX2, FZD2, baculoviral IAP repeat containing 5 (BIRC5) and FZD6 genes were enriched in the Hippo signaling pathway. Studies also found that the Hippo signaling pathway plays an important regulatory role in the development of esophageal cancer (36-37). Therefore, from the perspective of the ceRNA function of circRNA, it is important to study the function and mechanism of circRNA by screening regulatory circRNAs for ESCC-related genes.
Due to the development of high-throughput sequencing technology, some unknown genes related to tumorigenesis and progression have been gradually discovered. The TCGA database containing the sequencing data based on a large scale of samples for various tumors provides cancer researchers a better platform for tumors study (38). By comparing the differentially expressed genes in the ceRNA network with the clinical data in the TCGA database, we found that three genes with up-regulation in ESCC, including BASP1, COL3A1 and OLR1, and three genes with down-regulation in ESCC, including CTSE, A1CF and PIGR, were related to the prognosis. In addition, we searched for potential genes that may be associated with tumors, such as AHCYL2, TSPAN12, DDAH1 and CDCA4, from the perspective of distinguishing normal tissues and tumors. In fact, some of these genes are related to tumors (39-41). By these genes, we can predict that the circRNAs are regulated from the perspective of ceRNA in ESCC. Through these efforts, we finally obtained the circRNA-associated ceRNA network, which may have greater research significance, providing better ideas for the subsequent study of circRNA.
In summary, we identified circRNAs that were differentially expressed in esophageal cancer by microarray sequencing and analyzed these data together with the ESCC data in the TCGA database to construct a ceRNA network based on circRNA. We believe that the construction of the circRNA-associated ceRNA network in ESCC will help us to better understand the role of circRNA in the occurrence and development of esophageal cancer and provide new ideas for further studies of the pathogenesis of esophageal cancer.
This research did not receive any specific grant from funding agencies in the public, commercial, or not-for-profit sectors.








