Article Metrics

  • Fig. 1.

    View in Article
    Full Image
  • Fig. 2.

    View in Article
    Full Image
  • Fig. 3.

    View in Article
    Full Image
  • Fig. 4.

    View in Article
    Full Image
  • Fig. 5.

    View in Article
    Full Image
  • Fig. 6.

    View in Article
    Full Image
  • Information

  • Download

  • Contents

Abstract

Background: TNF-α has a wide range of functions in processes within the ovaries, including follicular development, ovarian hormones synthesis, ovulation, granulosa cell necroptosis, and follicular atresia. Innate immune response in the ovaries is the main source of TNF-α. The purpose of this study is to explore the dose- and time-dependent interactions between TNF-α and human granulosa cells. Methods: The follicular fluids (FF) were obtained from infertile patients undergoing IVF with PCOS (n = 20) and healthy women (n = 19). Granulosa cells were cultured and treated with varying concentration of recombinant human TNF-α. Cell viability was detected by CCK-8 method, the levels of TNF-α, estradiol, and inhibin were measured with ELISA, and cell apoptosis was detected by flow cytometry. Q-PCR and western-blot were used to evaluate the expression of TNFR1/2, P450, Inhibin α/βA, and caspase 3. Results: The level of TNF-α increased gradually with the development of follicles and was remarkably higher in the FF of PCOS patients than in that of healthy women. Treatment with TNF-α as low as 0.2 ng/mL promoted the proliferation of granulosa cells, thus upregulating P450 aromatase and inhibin A. On the other hand, a high concentration of TNF-α (0.4, 0.8, 2, and 8 ng/mL) showed dose- and time-dependent inhibitory effects on cell viability and E2 and inhibin A secretion. However, no marked differences in the expression of the two types of TNFR were observed in TNF-α-treated granulosa cells. Conclusions: The data presented here verify a biphasic effect of TNF-α on human ovarian endocrine and follicular development.

1. Introduction

TNF-α is a cytokine with multiple functions, such as participating in proinflammatory responses, regulating cell differentiation, controlling tissue renewal and restructuring, and so on, which depends on the cell type, concentration, and receptor type present [1, 2, 3, 4]. It’s well known that TNF-α and its two types of receptors are expressed in the ovaries of most species [3, 4, 5, 6]. TNF-α is mainly expressed in human oocytes and cumulus granulosa cells from aspirated follicles, and TNF-α immunoreactivity even can be observed in oocytes of human primordial follicles [1, 3, 4]. In rodents, TNF-α is observed not only in neonatal oocytes but also in oocytes of all follicle stages in adults [1, 7]. Our previous studies have demonstrated that granulosa cells in the ovary generally express Toll-like receptor 3 (TLR3), retinoic acid-inducible gene I (RIG-I) and melanoma differentiation-associated gene 5 (MDA5), which mediate innate activation, the main source of TNF-α in the ovaries [2, 3]. Therefore, TNF-α produced locally in the ovary rather than that from peripheral blood plays an important regulatory role in ovarian function [1, 8].

Many studies have revealed that TNF-α can regulate granulosa-luteal cell growth and steroidogenesis in human and murine ovary [9, 10, 11, 12] and the granulosa cells from small and large follicles exhibit differential response [13, 14]. TNF-α consistently inhibits estrogen secretion from granulosa cells of small follicles but stimulates progesterone secretion in granulosa cells of large follicles, which may determine whether the follicle remains healthy or becomes atretic during its course of development [14]. It is further verified that TNF-α represses P450 aromatase and inhibin α-subunit expression by activating the inducible repressor isoform of cAMP-responsive element binding modulator in a MAPK dependent mechanism [15]. Further, high levels of TNF-α in follicular fluid (FF) and granulosa cells induce oocyte, granulosa, and luteal cell death, which contribute to some extent to polycystic ovary syndrome (PCOS) and premature ovarian failure (POF) [4, 16]. It has been demonstrated that the effects of TNF-α vary dramatically depending on the dose [17, 18]. It has been reported that treatment of rats with relatively low (0.1 ng/mL) and high (10 ng/mL, 50 ng/mL) doses of TNF-α has no effects on either oocyte/follicle numbers or apoptosis, while an intermediate dose (1 ng/mL) significantly reduces oocyte/follicle numbers and stimulates apoptosis [17]. However, no promoting effect on granulosa cell proliferation has been observed within this concentration range.

The aim of this study was to evaluate the effect of TNF-α on human granulosa cell proliferation, P450 aromatase and inhibin A/B expression, and estradiol and inhibin synthesis. Furthermore, the expression of two distinct receptors, TNFR1 and TNFR2, was detected after TNF-α treatment.

2. Materials and Methods
2.1 Ethics Statement

Our study group consisted of 20 infertile patients with PCOS without metabolic syndrome and 19 normally ovulating women diagnosed with male factor or tubal infertility who were undergoing their first cycle of in vitro fertilization (IVF) or intracytoplasmic sperm injection (ICSI) from September 2019 to August 2020 in the Reproductive Medical Center of Anhui Provincial Hospital. All patients provided written informed consent before participation, and all procedures of the study were approved by the human ethics committee of Anhui Provincial Hospital (approve ID: 20170108). The ages and body mass index (BMI) values of the two groups were comparable.

For each patient, FF samples were aspirated from follicles with a diameter 18 mm under the guidance of transvaginal ultrasound, and were all free of blood contamination. After oocytes were isolated, the FF samples were transported on ice to the laboratory immediately, and then centrifuged at 240 × g at 4 C for 10 min to isolate supernatant for TNF-α detection and granulosa cells for culture.

Twelve histological specimens of normal ovaries were retrieved from storage at the Department of Pathology of China-Japan Friendship Hospital. These ovarian tissues were obtained from patients of childbearing age who underwent hysterectomy and double appendectomy for invasive cervical cancer. The project was approved by the Ethics Committee of China-Japan Friendship Hospital (approval number: 2020-28-k20).

2.2 Cell Culture and Treatment

Granulosa cells from FF samples were washed twice with 3 mL culture medium (serum-free DMEM/F12). After centrifuged at 1000 × g at 4 C for 10 min, the supernatant fluid was discarded and the cells were resuspended. Cell viability and cell count were checked by 2% Trypan Blue staining. Then, the granulosa cells were diluted and cultured in DMEM/F12 (11320-033, Gibco, USA) containing 25 mM HEPES, 2 mM L-glutamine, and 10% fetal bovine serum in 6-well plates (Nunc, Thermo Fisher, USA) at 37 C with 5% CO2. When the cells adhered to the bottom of the plates, the medium was refreshed with serum-free DMEM/F12. As for E2 detection, 10-5 M testosterone was added as the substrate. Then, the cells were treated with varying concentrations (0, 0.2, 0.4, 0.8, 2.0, 4.0 ng/mL) of recombinant human TNF-α (Cat. 300-01A, PeproTech, Rocky Hill, NJ, USA). After 48 h, the medium was collected as conditioned medium, which was frozen at –70 C until E2 and inhibin assays were performed.

2.3 Cell Viability

Granulosa cells with a concentration of 5 × 103 cells/well were seeded in 96-well plates and treated with different concentration of TNF-α as described above. Cell viability was evaluated using a WST-8 Cell Counting Kit (CCK-8, Dojindo, Kyushu, Japan) per the manufacturer’s instructions at 24, 48, 72, and 96 h.

2.4 Immunohistochemistry and Immunocytochemistry

Four-micrometer-thick tissue sections were cut from paraffin-embedded tissue blocks, mounted onto glass slide, deparaffinized in xylene and rehydrated in graded ethanol series sequentially. Then the slides were immersed in 0.01 M citrate buffer (pH 6.0) buffer and placed in microwave oven for 10 min for antigen retrieval. After cooling to 20–28 C, endogenous peroxidase was blocked with 3% H2O2 for 10 min. For immunocytochemistry, granulosa cells were grown on coverslips to semiconfluency, fixed with cold acetone for 10 min and rinsed with PBS. After blocking non-specific sites with 5% normal goat serum for 1 h at 20–28 C, the sections were incubated overnight at 4 C in a humidified chamber with primary antibodies as follows: anti-TNF-α at a 1:200 dilution (Rabbit monoclonal [TNF/1500R], ab270264), anti-TNF receptor 1 at a 1:500 dilution (Rabbit polyclonal, ab19139), anti-TNF receptor 2 at a 1:200 dilution (Rabbit monoclonal [EPR1653], ab109322), and Ki-67 at a 1:200 dilution (Rabbit monoclonal [SP6], ab16667). All of the primary antibodies were purchased from Abcam (USA). For the negative controls, preimmune rabbit serum were used in place of the primary antibodies. After rinsing with PBS, the sections were sequentially treated with biotinylated secondary antibodies at 20–28 C for 1 h, and diaminobenzidine substrate chromogen system to visualize specific staining. For counterstaining, the sections were dipped in Mayer’s hematoxylin for 30 s.

2.5 Enzyme-Linked Immunosorbent Assay (ELISA)

The concentrations of TNF-α in the supernatants of FF and the concentrations of estradiol and inhibin in the conditioned medium were measured with ELISA kits according to the manufacturers’ instructions. The kit for TNF-α (Cat. #BMS223HS, Thermo Fisher Scientific, Waltham, MA, USA) and the kit for inhibin-α (Cat. SEA395Hu, Cloud-Clone Corporation, Wuhan, China) were sandwich enzyme immunoassay for quantitative determination while the kits for estradiol (Cat. #KAQ0621, Thermo Fisher Scientific) was a competitive binding immunoassay. Bring the strips and reagents of the kit and samples to 20–28 C before use. The serum-free medium and sample diluent were used as sample control and blank, respectively. Each sample, standard, sample control and blank were assayed in triplicate. At the end of reaction, all the wells were analyzed by spectrophotometry and read the absorbance of each well at 450 nm. The kit for TNF-α had a sensitivity of 0.13 pg/mL and precision (CV%) of 8.5% (intra-assay) and 9.8% (inter-assay). The sensitivity, intra-assay and inter-assay CV for the estradiol kit and inhibin-α kit were 5 pg/mL, 4.3%, 6.1% and 5.5 pg/mL, <10%, <12%, respectively. Standard curves and sample values were plotted using GraphPad Prism Software (Version 6.0, San Diego, CA, USA).

2.6 RNA Isolation and Real-Time PCR Quantification

Total RNA was isolated with Trizol reagent (15596018, Life Technologies, Carlsbad, CA, USA) and reverse-transcribed into the first strand of cDNA by using SuperScript III reverse transcriptase (2680, TaKaRa, Kyoto, Japan). Then the cDNA were used for real-time PCR with specific primers (Table 1). Real-time PCR was performed on a CFX96 Touch instrument (Bio-Rad) using the iQTM SYBR Green Supermix kit (170-8880, Bio-Rad, USA). The cycling conditions of PCR included 95 C for 15 s, 60 C for 30 s, repeating 40 cycles. Data were normalized to GAPDH levels [19].

Table 1.Primers used for real-time quantitative RT-PCR.
Gene name Primer pairs (5′-3′)
Forward Reverse
TNFR1 GCTGCCACTGGAACCTACTT GGTTTTCTGAAGCGGTGAAGG
TNFR2 CGGGAGCTCAGATTCTTCCC CACTGTGAGCTGTGGTCAGA
P450arom TGCATGGGAATTGGACCCC GGTTGTAGTAGTTGCAGGCAC
Inhibin-α GATGTCTCCCAAGCCATCCTTT CTGGCAGCTGACTTGTCCTCAC
Inhibin-βA AGTGCCAATACCATGAAGAGG AATTCTCTTTCTGGTCCCCACTC
Inhibin-βB GCGAGAACCCTCAACTGACA ACCGCATCCATTTGCTGGTA
GAPDH GGACCTGACCTGCCGTCTAG TAGCCCAGGATGCCCTTGAG
2.7 Immunoblotting

Antibodies specific to TNF receptor 1 (Rabbit polyclonal, ab19139, 1:1000), TNF receptor 2 (Rabbit monoclonal [EPR1653], ab109322, 1:1000), Caspase 3 (Rabbit monoclonal [EPR18297], ab184787, 1:1000), and aromatase (Rabbit polyclonal, ab18995, 1:500) were obtained from Abcam. Anti-GAPDH antibody (Rabbit monoclonal [14C10], #2118, 1:2000) was purchased from Cell Signaling Technology.

The expression of these proteins was detected by immunoblotting as previously described [20]. The granulosa cells were lysed using RIPA lysis buffer (Cat. P0013C, Beyotime Biotechnology, Beijing, China). The protein concentration of the whole cell lysates was measured with a bicinchoninic acid protein assay kit (Pierce Biotechnology). Proteins (30 μg) were mixed with 5× SDS-PAGE loading buffer, then loaded and separated on 10% SDS-PAGE gels and subsequently electrotransferred to polyvinylidene fluoride (PVDF) membranes (IPFL00010, Merck Millipore, Kenilworth, NJ, USA). After blocking with 5% nonfat milk for 1 h at 20–28 C, the PVDF membranes were incubated with primary antibodies on a rocker platform at 4 C overnight. Then, the PVDF membranes were washed with 0.1% Tween 20-containing Tris-buffered saline (TBS-T) three times, and incubated with HRP-linked Goat anti-Rabbit IgG antibody (#7074, Cell Signaling) at 20–28 C for 1 hour, and developed with chemiluminescent substrate (34080, Thermo) after washing with TBS-T four times. Autoradiography was performed with chemiluminescence image analysis system (Tanon 5200, Beijing, China).

2.8 Apoptosis Assay

Cell apoptosis were detected with an Annexin V-FITC/PI Apoptosis Detection Kit (Cat. BMS500FI, eBioscience). After treatment with varying concentrations of recombinant human TNF-α for 96 h, 2 × 105 granulosa cells were harvested and stained with 5 μL of Annexin V-FITC and 5 μL of PI for 15 min in the dark at 20–28 C. The cells were then washed, resuspended with 1× PBS containing 2% FBS, and analyzed by flow cytometry (FACS Calibur, BD).

2.9 Statistical Analyses

All the experiments were repeated three times. SPSS 19.0 software (IBM Corp., Chicago, IL, USA) was used for data analysis. The data are presented as the mean ± standard deviation. As the concentration of TNF-α in the follicular fluid from PCOS patients was quite different, the data were checked the normal distribution and variance homogeneity before comparisons. The statistical significance of differences between groups was performed by Student’s unpaired t test. One-way ANOVA was applied for multiple comparisons, further LSD test was used to inter-group comparisons. A value of p < 0.05 was considered as statistical significance.

3. Results
3.1 Expression of TNF-α in Human Follicles

TNF-α detection with immunohistochemistry staining in specimens of normal ovaries showed that the level of TNF-α increased gradually in human follicles, in accordance with the development of follicles (Fig. 1A). However, a significantly higher TNF-α level in the FF was observed for the PCOS group than for the normal group (Fig. 1B), which to some extent contributed to granulosa cell apoptosis and follicular atresia.

Fig. 1.

TNF-α expression in human follicles. (A) Immunohistochemistry showed TNF-α expression in all stages of developmental follicles (1–4). 5, negative control. n = 12. (B) Quantitative detection of TNF-α in FF from healthy people (n = 19) and PCOS patients (n = 20). The data expressed as the mean ± SD. Bar = 20 μm. **, p < 0.01, vs. health group.

3.2 TNF-α does not Affect TNFR Expression

TNF-α exerts its functions in the ovary through two types of receptors, TNFR1 and TNFR2. As shown in Fig. 2A,B, the expression of TNFR1 and TNFR2 showed no significant differences in human granulosa cells. Treatment with varying concentrations of TNF-α also caused no evident effect on the expression of TNFR1 and TNFR2. However, the expression of TNFR1 appeared to increase in accordance with follicular development, while the expression of TNFR2 remained constant at all stages in follicles (Fig. 2C).

Fig. 2.

TNFR expression in cultured granulosa cells and developmental follicles in ovarian tissues. (A) Transcript levels and (B) protein expression of TNFR1 and TNFR2 in granulosa cells after TNF-α treatment. n = 19. (C) Immunohistochemistry showing TNFR1 and TNFR2 expression in ovarian tissues. The data expressed as the mean ± SD. Bar = 20 μm. n = 12.

3.3 TNF-α Regulates Estradiol Synthesis in Human Ovarian Granulosa Cells

As shown in Fig. 3A,B, both mRNA and protein expression of P450 aromatase (P450arom), which catalyzes the formation of aromatic C18 estrogen from C19 androgens, was gradually inhibited by TNF-α in a dose-dependent manner (from 0.4 to 4 ng/mL) after 24 h of treatment. In addition, the concentration of E2 was decreased in the same way in the conditioned medium 48 h after TNF-α treatment (Fig. 3C). However, surprisingly, P450arom expression was significantly upregulated meanwhile E2 concentration was also increased by treatment with 0.2 ng/mL TNF-α for 48 h (Fig. 3A–C).

Fig. 3.

P450arom expression and E2 secretion in granulosa cells treated with varying concentrations of TNF-α. (A) Relative mRNA levels and (B) relative protein levels of P450arom in granulosa cells treated with 0.2, 0.4, 0.8, 2, and 4 ng/mL TNF-α for 24 h. (C) E2 concentrations in the supernatants of cultured granulosa cells treated with 0.2, 0.4, 0.8, 2, and 4 ng/mL TNF-α for 48 h. The data expressed as the mean ± SD. n = 5. *, p < 0.05; **, p < 0.01, vs. untreated group.

3.4 Inhibin Secretion is Regulated by TNF-α in a Dose-Dependent Manner

In this study, our data showed that TNF-α can regulate inhibin A expression and secretion in granulosa cells in a dose-dependent manner, similar to the regulation of P450arom expression (Fig. 4A,D). The transcription of inhibin α- and βA-subunit were elevated significantly in granulosa cells treated with 0.2 ng/mL TNF-α for 24 h and decreased dramatically as the dose of TNF-α increased (Fig. 4B,C). At a concentration of 4 ng/mL, inhibin A was significantly inhibited by TNF-α. The expression of βB subunit mRNA, to some extent, was also altered by TNF-α, although no significant difference was observed. Accordingly, the secretion of inhibin A was also markedly increased by 0.2 ng/mL TNF-α treatment for 48 h, but it decreased with increasing TNF-α concentrations (Fig. 4D).

Fig. 4.

Inhibin A expression and secretion in granulosa cells treated with varying concentrations of TNF-α. Relative mRNA levels of subunits α (A), βA (B), and βB (C) of inhibin in granulosa cells treated with 0.2, 0.4, 0.8, 2, and 4 ng/mL TNF-α for 24 h. (D) Inhibin A concentrations in the supernatants of cultured granulosa cells treated with 0.2, 0.4, 0.8, 2, and 4 ng/mL TNF-α for 48 h. The data expressed as the mean ± SD. n = 5. *, p < 0.05; **, p < 0.01, vs. untreated group.

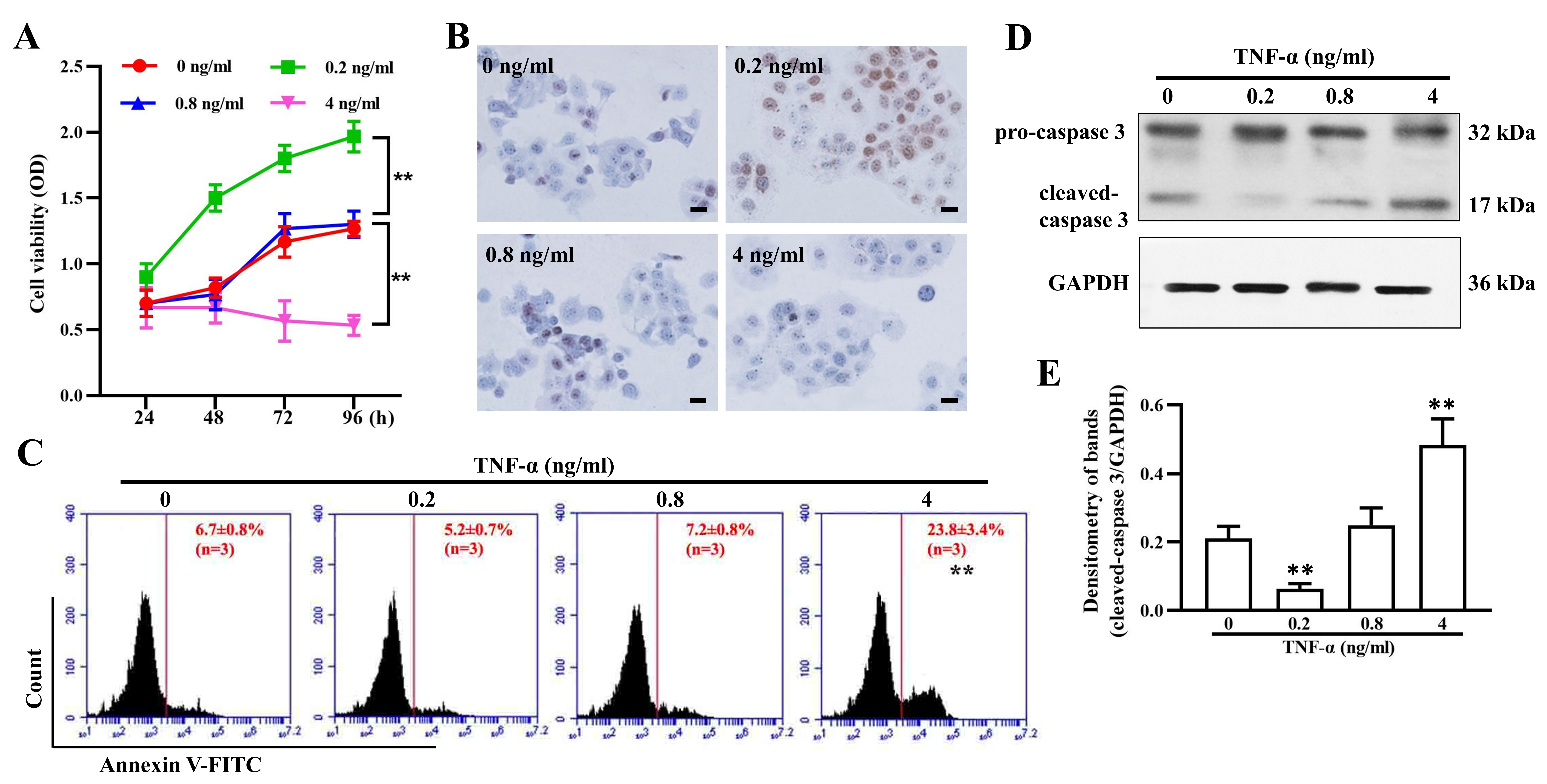
3.5 Different Concentrations of TNF-α Induce Different Effects on Cell Proliferation and Apoptosis

To assess the effect of TNF-α on granulosa cell growth, a CCK-8 assay was used to evaluate cell viability at different time points. The data showed that 0.2 ng/mL TNF-α significantly promoted cell proliferation in a time-dependent manner, while a high dose of 4 ng/mL led to evident cell inhibition. Compared with the untreated group, the group treated with the medium dose (0.8 ng/mL) showed no apparent difference in cell growth (Fig. 5A). Ki-67 in granulosa cells was expressed in a similar way after exposure to varying concentrations of TNF-α for 96 h (Fig. 5B). Furthermore, the apoptosis assay results showed that 4 ng/mL TNF-α induced significant apoptosis and upregulation of cleaved-caspase3 (Fig. 5C,D,E), which may have contributed to some extent to the notable decreases in E2 and inhibin A secretion.

Fig. 5.

TNF-α regulates granulosa cell proliferation and apoptosis. (A) Cell viability of granulosa cells treated with 0, 0.2, 0.8, and 4 ng/mL TNF-α for 24, 48,72, and 96 h. Ki67 expression (B), cell apoptosis (C), and cleaved-caspase 3 expression (D,E) in granulosa cells after treatment with 0, 0.2, 0.8, and 4 ng/mL TNF-α for 96 h. The data expressed as the mean ± SD. Bar = 20 μm. n = 9. **, p < 0.01, vs. untreated group.

4. Discussion

It has been reported that TNF-α in the ovaries is released from macrophages, granulosa cells, and oocytes [2, 3, 21] and acts as an important intraovarian regulator of steroidogenesis, follicular development, and atresia [1, 8, 11, 12, 22, 23]. The ability of TNF-α to promote follicular development or atresia is dependent on the stage of follicular maturation. TNF-α is deemed to have a selective effect on progesterone secretion by granulosa cells in all types of follicles before ovulation in chickens [24]. It exerts a stimulatory effect at low doses but is inhibitory at high doses, especially in the cells of preantral and antral follicles [17, 18]. In this study, our results demonstrated that 0.2 ng/mL TNF-α significantly promoted granulosa cell proliferation, while 4 ng/mL TNF-α notably inhibited cell growth, which was possibly attributable to high apoptosis. Whether TNF-α exerts this biphasic effect on granulosa cells before the development of antral follicle and luteal cells needs further investigation.

Sufficient E2 and inhibin are necessary for follicle development, ovulation, and cyclic secretion of pituitary hormones at different phases of the ovarian cycle while the granulosa cells in the preovulatory follicle just have the function of synthesizing E2 and inhibin [25, 26]. It has been reported that TNF-α inhibits P450 aromatase catalytic activity and inhibin secretion in a dose-dependent manner in granulosa cells [15, 27, 28, 29]. Our results showed biphasic effects of TNF-α on the expression of P450 aromatase and inhibin and the secretion of E2 and inhibin A in granulosa cells, and the inhibitory effect of the high dose may be attributable to apoptosis, as granulosa cell apoptosis is recognized to play a key role in follicular atresia [30, 31, 32]. However, other inducible repressors, such as cAMP-responsive element binding modulator (CREM), which participates in the LH-triggered downregulation of aromatase and α-inhibin genes [15], probably also contribute to endocrine inhibition, as transcriptional downregulation of P450 aromatase and α- and β-subunits of inhibin were observed in our study.

The multiple biological functions of TNF-α are mainly mediated by two types of receptors, TNFR1 (p55/p60) and TNFR2 (p75/p80), which have homologous extracellular domains but notably different intracellular domains for signaling. TNFR1 contains an intracellular death domain essential for cytotoxicity and apoptosis, while TNFR2 activation leads to cell survival, growth and differentiation [33, 34, 35]. It has been verified that TNF-α and its receptors are expressed in follicles at different stages from primordial to preovulatory follicles. Furthermore, the binding rate of TNF-α to TNFR2 is 20 times rapider than TNFR1 when the receptors are isolated and purified, but TNFR1 binds soluble TNF-α with a much higher affinity than TNFR2 [34]. These findings may, to some extent, help to explain the biphasic effect of TNF-α on human granulosa cells. At a low dose, TNF-α preferentially binds to TNFR2, thus promoting cell growth, while at a high dose, TNF-α may bind to both TNFR1 and TNFR2 simultaneously, leading to apoptosis.

Women with PCOS exhibit some metabolic abnormalities, such as obesity, insulin resistance, type 2 diabetes mellitus [36, 37], which, to some extent, may lead to systemically higher inflammatory cells and cytokines including TNF-α in peripheral blood and greater number of macrophages and lymphocytes immersed in ovary as compared with healthy women [38]. Interestingly, high serum TNF-α level was also observed in lean PCOS patients [39]. Therefore, chronic inflammation is common in PCOS patients even though the exact pathogenesis of PCOS is not completely understood. Some studies have reported that monoclonal anti-TNF-α antibodies via intraovarian injection improves follicular development and oocyte meiotic maturation, minimizes local inflammatory response, decreases granulosa cell apoptosis, and improves viability in mouse [17, 40, 41], which indicates that TNF-α and TNFR1 play essential roles in abnormal reproductive endocrine function in the ovaries. In this study, consistent with previous reports, we observed higher levels of TNF-α in FF in the group of PCOS patients than in the control group. Thus, it is possible that high levels of TNF-α in FF and TNFR1 in follicular cells partly contribute to the pathogenesis of PCOS (Fig. 6). Furthermore, TNF-α and TNFR1 may be promising therapeutic targets for PCOS.

Fig. 6.

The proposed model of TNF-α exerting a biphasic effect on ovarian endocrine and follicular development.

5. Conclusions

In summary, the results demonstrate that TNF-α exerts a biphasic effect on ovarian endocrine and follicular development.

Author Contributions

DQF and JL conceived and designed the study; HYL, DKX and WHW performed the experiments; DQF, XHT and BL analyzed the data and wrote the manuscript.

Ethics Approval and Consent to Participate

The project was approved by the Ethics Committee of China-Japan Friendship Hospital (approval number: 2020-28-k20).

Acknowledgment

Not applicable.

Funding

This work was supported by the National Key R&D Program of China (2018YFC1003900).

Conflict of Interest

The authors declare no conflict of interest.

References