Academic Editor

Article Metrics

  • Fig. 1.

    View in Article
    Full Image
  • Fig. 2.

    View in Article
    Full Image
  • Fig. 3.

    View in Article
    Full Image
  • Fig. 4.

    View in Article
    Full Image
  • Fig. 5.

    View in Article
    Full Image
  • Fig. 6.

    View in Article
    Full Image
  • Information

  • Download

  • Contents

Abstract

Objective: Ginkgolide B (GB) possesses anti-inflammatory, antioxidant, and anti-apoptotic properties against neurotoxicity induced by amyloid beta (Aβ), but the potential neuroprotective effects of GB in Alzheimer’s therapies remain elusive. We aimed to conduct proteomic analysis of Aβ1-42 induced cell injury with GB pretreatment to uncover the underlying pharmacological mechanisms of GB. Methods: Tandem mass tag (TMT) labeled liquid chromatography-tandem mass spectrometry (LC-MS/MS) method was applied to analyze protein expression in Aβ1-42 induced mouse neuroblastoma N2a cells with or without GB pretreatment. Proteins with fold change >1.5 and p < 0.1 from two independent experiments were regarded as differentially expressed proteins (DEPs). Gene ontology (GO) and Kyoto Encyclopedia of Genes and Genomes (KEGG) enrichment analyses were performed to analyze the functional annotation information of DEPs. Two key proteins osteopontin (SPP1) and ferritin heavy chain 1 (FTH1) were validated in another three samples using western blot and quantitative real-time PCR. Results: We identified a total of 61 DEPs in GB treated N2a cells, including 42 upregulated and 19 downregulated proteins. Bioinformatic analysis showed that DEPs mainly participated in the regulation of cell death and ferroptosis by down-regulating SPP1 protein and up-regulating FTH1 protein. Conclusions: Our findings demonstrate that GB treatment provides neuroprotective effects on Aβ1-42 induced cell injury, which may be related to the regulation of cell death and ferroptosis. The research puts forward new insights into the potential protein targets of GB in the treatment of Alzheimer’s disease (AD).

1. Introduction

Alzheimer’s disease (AD) is the commonest neurodegenerative disorder in the older people accompanied by progressive cognitive impairment and behavior disfunction. Approximately 3.2% of the population over 65 years old suffers AD, and the global prevalence will reach 115 million sufferers by 2050 [1]. The typical pathological features are extracellular aggregated senile plaques of amyloid beta (Aβ) and intracellular highly phosphorylated neurofibrillary tau tangles in the cerebrum [2]. Abnormal accumulation of Aβ within the cerebrum is an initial pathological change of AD, which appears years or more than a decade ahead of the onset of clinical symptoms [3]. An imbalance between Aβ generation by neurons and clearance from the interstitial fluid results in extracellular amyloid plaques deposition [4], accompanied by the resultant neuroinflammation, oxidative stress, free radical damage, and extensive neuron death [5]. Membrane-spanning protein amyloid precursor protein (APP) is cleaved to Aβ1-40 peptide and Aβ1-42 peptide by β-secretase and γ-secretase [6]. Aβ1-42 peptide is more hydrophobic and tends to aggregate to form an oligomeric or fibrous structure which is the core component of senile plaques [7]. Cells with neurotoxic Aβ1-42 peptide intervention could replicate the pathological hallmarks of AD. Therefore, the in vitro Aβ1-42‑treated mouse neuroblastoma N2a cell line is considered a classical model to mimic the cell injury of AD, which can be used for exploring the underlying pathological mechanism of AD.

Phytochemicals are bioactive substances of plant origin with various structures and significant pharmaceutical properties [8]. Ginkgolide B (GB, C20H24O10, molecular weight = 424.3986 g/mol) is a kind of diterpenoids isolated from the leaves of Ginkgo biloba, and has various pharmacological effects, such as inhibiting platelet activating [9], scavenging oxygen free radicals [10], and antioxidative stress function. GB could prevent neuronal cell injury caused by oxidative stress in vitro and improve cognitive function in the central nervous system [11]. GB also possesses neuroprotective functions against cerebral ischemic injury and Aβ-induced neurotoxicity through various biological properties of anti-inflammation, antioxidative stress, and anti-apoptosis [12, 13, 14]. However, its specific pharmacological mechanism in AD remains ambiguous. In the current study, we aim to explore the protective effects of GB on cell injury caused by Aβ1-42 and uncover its underlying cellular mechanisms.

Mass spectrometry (MS)-based quantitative proteomics is an advanced technology for unbiased protein identification and quantitation on a large scale, which relies on precise, high-throughput, and reproducible techniques [15]. Advances in liquid chromatography-tandem MS (LC-MS/MS) have qualified for the identification and quantification of thousands of proteins in biological samples. It not only identifies proteins in normal and pathological states, but also accurately quantifies their abundance [16]. LC-MS/MS technique has significant value in identifying functional modules and pathways, discovering biomarkers, as well as diagnosing and surveilling diseases. LC-MS/MS technology with stable isotope-labeling amino acids has been extensively applied for exploring the targets and mechanisms of multiple diseases and drugs.

Therefore, tandem mass tag (TMT) labeled LC-MS/MS-based quantitative proteomic analysis of proteins from GB treated N2a cells was performed to analyze the differentially expressed proteins (DEPs) that are associated with the neuroprotective mechanism of GB. As a result, 61 proteins were identified as DEPs (fold change >1.5 and p < 0.1). Of these, 42 proteins were upregulated and 19 proteins were downregulated after GB treatment. Gene ontology (GO) and Kyoto Encyclopedia of Genes and Genomes (KEGG) enrichment analyses revealed that DEPs mainly involved in the regulation of cell death, immune system process, and ferroptosis. Among the DEPs, two key proteins ferritin heavy chain 1 (FTH1) and osteopontin (SPP1), mainly participate in the regulation of cell death and ferroptosis, were verified using western blot and quantitative real-time PCR (qRT-PCR). The current conclusions provide new insight into the potential therapeutic targets of GB in AD.

2. Materials and Methods
2.1 Preparation of GB Stock Solutions

GB (HPLC purity >98%) was purchased from Chengdu Pufei De Biotech Co., Ltd. Its molecular weight is 424.3986 g/mol and molecular formula is C20H24O10 (Fig. 1c). It was dissolved in dimethyl sulfoxide (DMSO, Sigma, St. Louis, MO, USA) and prepared in a stock solution of 5 mmol/L with culture medium. The stock solution was diluted to required concentrations with the same culture before use. DMSO concentration was kept below 0.1% to prevent cytotoxic reaction [17].

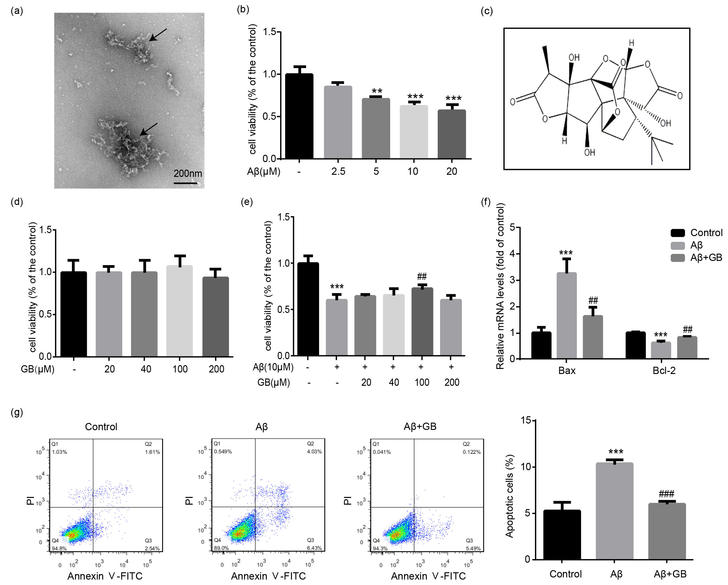
Fig. 1.

Effect of Ginkgolide B (GB) on Aβ1-42-induced cytotoxicity in N2a neuroblastoma cells. (a) The TEM images of Aβ1-42 oligomers via negative staining. (b) N2a cells were treated with 0, 2.5, 5, 10 and 20 μM Aβ1-42 oligomers for 24 h, and the cell survival rates were then measured by MTT assay (n = 5). (c) The chemical structure of GB. (d) Cells were treated with GB at various concentrations (0, 20, 40, 100 and 200 μM) for 24 h, and the cell viability was measured by MTT assay (n = 5). (e) Cells were pretreated with various concentrations of GB (0, 20, 40, 100 and 200 μM) for 2 h, followed by incubation with 10 μM Aβ1-42 oligomers for another 24 h. Cell survival rates were measured by MTT assay (n = 5). (f) Bax and Bcl-2 mRNA levels determined by quantitative PCR (qPCR) (n = 3). (g) The number of apoptotic cells in the existence of Aβ1-42 oligomers and GB analyzed by flow cytometry. Quantified apoptotic cells in all groups (n = 3). Data were presented as mean ± SEM. **p < 0.01 and ***p < 0.001 vs. control group; ##p < 0.01 and ###p < 0.001 vs. Aβ group.

2.2 Preparation of Aβ1-42 Oligomers

The preparation of Aβ1-42 oligomers was based on a widely recognized method [18, 19]. 1 mg lyophilized Aβ1-42 peptide (AS-20276; AnaSpec, shanghai, China) was dissolved in 221 μL of 100% hexafluoroisopropanol at a concentration of 1 mM and evenly divided into two tubes. Then, the peptide film was dried under vacuum. Approximately 0.5 mg dried peptide film was redissolved in 20 μL of fresh dry DMSO to a concentration of 5 mM and diluted with F12 cell culture medium to 100 μM [17]. The solution was incubated at 4 °C for 24 h and centrifugated at 14,000 ×g at 4 °C for 10 min for elimination of fibrils. The supernatant that consists of soluble oligomerized Aβ1-42 was used for experiments.

2.3 Transmission Electron Microscopy (TEM)

Oligomerized Aβ1-42 was identified by means of TEM. Briefly, 10 μL of Aβ1-42 oligomers was added to copper mesh grids with formvar coating and carbon stabilizing for 1 min. Aβ1-42 oligomers were stained with 5 μL of 1% uranyl acetate for 30 s using negative staining technique [17]. The completely dried grids were observed using a 200 kV electron microscope (Tecnai G2 20 Twin, FEI, Czech Republic).

2.4 Cell Culture and Treatments

The mouse neuroblastoma N2a cells were donated by Ji Jianguo Lab (the State Key laboratory of Protein and Plant Gene Research, College of Life Sciences, Peking University) and cultured in Dulbecco’s Modified Eagle Medium (DMEM, Hyclone, Logan, UT, USA) containing 10% fetal bovine serum (Hyclone, Logan, UT, USA). N2a cells were maintained in a humidified atmosphere containing 5% CO2 at 37 °C. The cells were pretreated with GB or vehicle for 2 h, followed by incubation in the presence or absence of 10 μM Aβ1-42 oligomers for an additional 24 h. The experiments involve the control group (treated with 0.1% DMSO for 24 h), the Aβ group (treated with 10 μM Aβ1-42 for 24 h) and the Aβ + GB group (pretreated with 100 μM GB for 2 h followed by 10 μM Aβ1-42 for 24 h).

2.5 Detection of Cell Survival Rates

Cell survival rates were tested by a colorimetric 3-4,5-dimethylthiazol-2-yl-2,5-diphenyl-tetrazolium bromide (MTT) assay (Beyotime Biotechnology, Shanghai, China). N2a cells were seeded in 96-well plates and treated according to the experiment designed when the cells reached to 60% confluence. Then the cells were incubated with 10 μL MTT (5 mg/mL) at 37 °C for 4 h, and the MTT formazan was extracted with 150 μL DMSO. The absorbance of each well was measured at 570 nm using a Multiskan FC microtiter plate reader (Thermo Fisher Scientific, Waltham, MA, USA).

2.6 Flow Cytometry Analysis of Cell Apoptosis

Apoptotic N2a cells were determined using Annexin V-fluorescein isothiocyanate (FITC)/propidium iodide (PI) cell apoptosis detection kit (TransGen Biotech Co, Beinjing, China). After treatments, N2a cells were digested with trypsin, washed, and resuspended in Annexin Ⅴ binding buffer. Then, cells were incubated with 5 μL of Annexin V-FITC and 5 μL of PI at room temperature for 15 min in the dark. The number of apoptotic cells were detected using a flow cytometer (FACSVerse, BD Biosciences, Franklin, NJ, USA) and analyzed using FlowJo software (Version 7.6, TreeStar Inc, San Carlos, CA, USA).

2.7 Measurement of Intracellular Reactive Oxygen Species (ROS)

Intracellular ROS levels of N2a cells were tested using ROS probe 2’,7’-dichlorofluorescein diacetate (DCFH-DA) (Beyotime Biotechnology, Nanjing, China). After treatment, N2a cells were incubated with 10 μM DCFH-DA for 30 min and then washed with serum-free cell culture medium. The DCF fluorescence was quantified using a multimode microplate reader with an excitation source at 485 nm and an emission at 530 nm. The values were expressed as the fold of control.

2.8 Measurement of Superoxide Dismutase (SOD) Activity and Malondialdehyde (MDA) Content

The SOD activity and MDA content were detected using commercially available kits (Nanjing Jiancheng Bioengineering Institute, Nanjing, China) following the protocols. The SOD activity was tested using the xanthine oxidase method and measured by the absorbance of superoxide anion free radical at 550 nm. The lipid peroxidation level was reflected by MDA concentrations using the thibabituric acid (TBA) method. MDA concentrations were measured by the absorbance of TBA reactive substances at 532 nm.

2.9 Protein Digestion and TMT Labeling

The proteins of N2a cells were precipitated in pre-chilled (–20 °C) trichloroacetic acid and acetone. The precipitated proteins were then dissolved in 8 M urea buffer, reduced with 100 mM dithiothreitol (Sigma Aldrich, Saint Louis, MO, USA), and alkylated with 200 mM iodoacetamide (Sigma Aldrich, Saint Louis, MO, USA). Protein digestion took place in the existence of Lys-C (1:1000, 37 °C for 3 h) and trypsin (1:50, 37 °C for 8–18 h) [20], and this reaction was terminated with trifluoroacetic acid (TFA). The peptide mixtures were transferred to C18 Extraction Disks (Empore 3M, Agilent Technologies, Sant Clara, CA, USA) and sequentially flushed with anhydrous acetonitrile (ACN), 0.1% TFA/70% ACN, and 0.1% TFA for desalination. Peptides were then vacuum dried and dissolved in 100 mM tetraethylammonium bicarbonate buffer. Each sample (40 μg peptides) were labeled using six-plex TMT reagents (90061, Thermo Scientific, Waltham, MA, USA) with ACN buffer for 60 min at room temperature [17]. Peptides derived from the control group, Aβ group and Aβ + GB group were labeled with 126 and 127 TMT tags, 128 and 129 TMT tags, 130 and 131 TMT tags, respectively. The labeling reaction was terminated by 8 μL of 5% hydroxylamine (20 min, room temperature). TMT-labeled peptide mixture was loaded on the C18 extraction disk cartridge and eluted by gradient acetonitrile (10%, 12.5%, 15%, 17.5%, 20%, 22.5%, 25%, and 50%). The fractionated peptides (10% and 50%) were pooled into one fraction, leaving seven fractions in the TMT experiment. These fractions were vacuum dried for subsequent LC-MS/MS measurement.

2.10 LC-MS/MS Analysis

TMT-labeled peptides were analyzed on an Orbitrap Fusion Lumos Tribrid instrument (Thermo Scientific). Peptides were dissolved in 0.2% formic acid, detached in mobile phase containing 0.1% formic acid and eluted using a nonlinear 194 min acetonitrile gradient of 6%–90% buffer (0.1% formic acid with 80% acetonitrile) at 300 nL/min. The settings of MS parameters were as follows: MS1 resolution at 120,000, mass scan of 300–1500 m/z, automatic gain control (AGC) target at 1 × 106, maximum injection time at 100 ms, and 30% of radio frequency, MS2 mass resolution at 50,000, high-energy collision dissociation for MS/MS, 37% of collision energy, normalized AGC target at 1 × 105, 1.2 m/z isolation width, 30 s dynamic exclusion [17].

2.11 Database Search Parameters

Protein identification, quantification, and MS/MS original data were analyzed by SEQUEST search algorithm using Proteome Discoverer (version 2.2, Thermo Scientific, Waltham, MA, USA). Raw files were searched with a mouse Uniprot protein database. Search criteria included maximum missed trypsin cleavages of 2; fixed modification on lysine and N-terminus for TMT six-plex tags; dynamic modification for oxidation of methionine residues; carbamidomethyl on cysteines; mass tolerance of 10 ppm; 0.05 Da for MS/MS tolerance; 1% false discovery rate (FDR) [21, 22]; and 1% FDR at peptide and protein levels [17]. Reporter ion intensities was normalized using the index of total reporter ion intensity.

2.12 Data Analysis and Interpretation

The protein ratios (Aβ + GB/Aβ) were normalized in the transformed Log2 fold change to adjust the unequal protein content. p-value was calculated with an independent student’s t-test (Aβ + GB versus Aβ). Proteins with a cut-off of p <0.1 and fold change >1.5 from two independent experiments were regarded as DEPs.

2.13 KEGG and GO Enrichment Analyses of DEPs

The Database for Annotation, Visualization, and Integrated Discovery (DAVID) is an online database that offers systematic and comprehensive functional annotation information of proteins and genes to reveal biological information [23, 24]. KEGG pathway enrichment analysis and GO analysis (biological process, molecular function, and cellular component) of DEPS were carried out using DAVID (version 6.8) to analyze the function of DEPs. p < 0.05 was regarded as statistical significance.

2.14 Western Blot

N2a cells were lysed in 1% sodium dodecyl sulfate using an ultrasound homogenizer. Protein concentration was quantitatively measured using a Pierce™ BCA Protein Assay Kit (Thermo Fisher Scientific). Equal amounts of protein (15 μg) were loaded in to each lane of 10% sodium dodecyl sulfate-polyacrylamide gel electrophoresis and transferred to a polyvinylidene fluoride membranes using a semidry blotting apparatus (Bio-Rad, Hercules, CA, USA). The membranes were blocked with 5% nonfat milk and incubated with primary antibodies overnight at 4 C: anti-FTH1 (1:1000; ab63856, Abcam, Cambridge, UK), anti-SPP1 (1:1000; ab218237, Abcam), anti-Aβ1-42 (1:1000; 14974, Cell Signaling, Boston, MA, USA), and anti-β-actin (1:2000; ab3280, Abcam). After washing, the membranes were then incubated with horseradish peroxidase (HRP)-conjugated secondary antibodies (4050-05 or 1031-05, Southern Biotech, Birmingham, AL, USA) for 1 h at room temperature. Subsequently, the Protein bands were detected using Immobilon Western Chemiluminescent HRP substrate (Millipore, Billerica, MA, USA), and images were scanned using X-ray films. Kodak Digital Science 1D software (Eastman Kodak Company, Rochester, NY, USA) was used to analysis the sum optical density.

2.15 Quantitative Real-Time PCR Assay

Total RNA was extracted from N2a cells using Trizol reagent (Invitrogen, Carlsbad, CA, USA) following the supplier’s recommendations. Total RNA (1.5 μg) was reversely transcribed to cDNA using a HiFi-Script cDNA Synthesis kit (CW Bio, Beijing, China). Quantitative analysis of FTH1 and SPP1 expressions was performed using CFX96™ Real Time PCR Detection System (Bio-Rad, Hercules, CA, USA). The mRNA levels were calculated using the 2-ΔΔCT algorithm and normalized to GAPDH. The primers in this article were as follows: SPP1, Forward (5->3): AGCAAGAAACTCTTCCAAGCAA, Reverse (5-3): GTGAGATTCGTCAGATTCATCCG. FTH1, Forward (5-3): TAAAGAAACCAGACCGTGATGACT, Reverse (5-3): TGCAGTTCCAGTAGTGACTGATTC. GAPDH, Forward (5-3): GGTCGGTGTGAACGGATTT, Reverse (5-3): GTGGATGCAGGGATGATGTT.

2.16 Statistical Analysis

All data were shown as mean ± SEM and analyzed by one-way analysis of variance (ANOVA) followed by Student-Newman-Keuls test for intergroup comparisons. All analyses were conducted using SPSS statistical software (Version 17.0, SPSS, Chicago, IL, USA). A p value < 0.05 was identified as statistical significance.

3. Results
3.1 GB Alleviated Aβ1-42-Induced Cytotoxicity in N2a Cells

The Aβ1-42-injured N2a cell model was established in the present study. The characteristic of Aβ1-42 oligomers was revealed by TEM (Fig. 1a), and the toxicity of Aβ1-42 oligomers was tested by MTT assay. The MTT results showed a dose-dependent association between Aβ1-42 concentration and cell injury. 10 μM Aβ1-42 treatment markedly decreased cell survival rate compared with the control group (Fig. 1b). However, 20 μM Aβ1-42 produced no notable changes in cell viability compared with 10 μM Aβ1-42 (Fig. 1b, p > 0.05). Therefore, Aβ1-42 oligomers at a concentration of 10 μM was chosen for Aβ-induced cell model. GB, a kind of diterpenoids isolated from the leaves of Ginkgo biloba, provides neuroprotective functions against Aβ-induced neurotoxicity in previous studies [14]. To verify whether GB exerts any effect on N2a cells themselves, the viability of various concentrations of GB intervened N2a cells was detected. GB (20–200 μM) alone caused no obvious effects on cell viability, with the maximal cell viability occurring at 100 μM (Fig. 1d). GB (20–200 μM) pretreatment showed certain inhibitory effect on cell injury caused by Aβ1-42 oligomers, especially at a concentration of 100 μM (Fig. 1e). Hence, 100 μM GB was used for further experiments.

3.2 GB Relieved Aβ1-42-Induced Apoptosis in N2a Cells

The functions of GB on cell apoptosis stimulated by Aβ1-42 oligomers were measured by Annexin V-FITC/PI staining and flow cytometry. Cells incubated with Aβ1-42 alone showed the highest apoptosis rate (10.46%), and the apoptosis rate was significantly reduced with 100 μM GB treatment (5.61%) (Fig. 1g). GB also alleviated Aβ1-42-induced elevation of Bax expression and downregulation of Bcl-2 level (Fig. 1f). These results showed that GB relieved cell apoptosis caused by Aβ1-42 oligomers.

3.3 GB Attenuated Aβ1-42-Induced Oxidative Stress and Aβ Peptide Levels in N2a Cells

The levels of oxidative stress in N2a cells in various groups were tested by measuring intracellular levels of ROS, SOD and MDA. Compared with the control group, 10 μM Aβ1-42 gave rise to a prominent reduction of SOD level and a considerable elevation of ROS and MDA levels (Fig. 2a–c). On the contrary, 100 μM GB pretreatment significantly relieved Aβ1-42-induced oxidative injury with increased SOD level and decreased ROS and MDA levels (Fig. 2a–c). Then, we examined whether GB affects Aβ1-42 peptide expression. Western blot revealed that Aβ1-42 peptide level significantly increased with Aβ1-42 intervention, and the uptrend was reversed by 100 μM GB pretreatment (Fig. 2d).

Fig. 2.

Effect of Ginkgolide B (GB) on Aβ1-42-induced oxidative stress in N2a cells. The relative ROS level (a), SOD activity (b) and MDA content (c) from all experimental groups were measured using commercial kits (n = 5). (d,e) Representative images of Aβ1-42 peptide levels and relative level normalized to β-actin (n = 3). Data were presented as mean ± SEM. **p < 0.01 and ***p < 0.001 vs. control group; #p < 0.05 and ###p < 0.001 vs. Aβ group.

3.4 Global Proteome Profiling of N2a Cells with GB Pretreatment

To explore the neuroprotective mechanisms of GB against cell injury stimulated by Aβ1-42 oligomers, TMT-labeled LC-MS/MS analysis was executed to find out the relative changes in protein abundance. The workflow is exhibited in Fig. 3a. Cells from the control group, Aβ group and Aβ + GB group were labeled with 126 and 127 TMT tags, 128 and 129 TMT tags, and 130 and 131 TMT tags, respectively. In the end, 6969 proteins were identified and 6740 proteins (96.71%) were quantified in two independent biological replicates. The relative abundance ratios (Aβ + GB/Aβ) distribution of the quantified proteins was normality (Fig. 3b). Only proteins with fold change >1.5 and p value < 0.1 were identified to be differentially expressed. 61 proteins were considered as DEPs, including 42 upregulated and 19 downregulated proteins. In the volcano figure, red dots indicate upregulated proteins and blue dots indicate downregulated proteins (Fig. 3c). The DEPs were showed in Table 1.

Fig. 3.

Global proteome profiling of N2a cells with GB pretreatment. (a) Experimental workflow for proteomic analysis of N2a cells. (b) The relative abundance ratios distribution of quantified 6740 proteins in GB treated N2a cells by proteomics. Proteins ratios (Aβ + GB/Aβ) were presented on the log2 scale. (c) Volcano plot of quantified proteins was represented as the fold change (log2) and the p value (–log10). The criterion for determining DEPs is fold change >1.5 and p value < 0.1. Red dots are upregulated proteins, and blue plots are downregulated proteins.

Table 1.Effects of GB on Aβ-induced differentially expressed proteins.
No Accession Gene name Description GB/Aβ Ratio p value
1 O08600 Endog Endonuclease G, mitochondrial UP 1.7890 0.0008
2 E9Q414 Apob Apolipoprotein B-100 UP 2.4161 0.0008
3 P09528 Fth1 Ferritin heavy chain 1 UP 2.8239 0.0009
4 P32261 Serpinc1 Antithrombin-III UP 2.4223 0.0022
5 Q61838 Pzp Pregnancy zone protein UP 1.6535 0.0034
6 Q8BU04 Ubr7 Putative E3 ubiquitin-protein ligase UBR7 UP 1.7480 0.0049
7 P13011 Scd2 Acyl-CoA desaturase 2 UP 2.0205 0.0070
8 P07742 Rrm1 Ribonucleoside-diphosphate reductase large subunit UP 1.5571 0.0075
9 P19221 F2 Prothrombin UP 1.6033 0.0083
10 Q9CPX4 Ftl1 Ferritin UP 3.3193 0.0097
11 P11276 Fn1 Fibronectin UP 1.9921 0.0104
12 Q9D1C1 Ube2c Ubiquitin-conjugating enzyme E2 C UP 1.8494 0.0121
13 O88668 Creg1 Protein CREG1 UP 1.9284 0.0147
14 P02802 Mt1 Metallothionein-1 UP 5.8565 0.0166
15 P53996 Cnbp Cellular nucleic acid-binding protein UP 2.0013 0.0170
16 Q9D0J8 Ptms Parathymosin UP 1.7816 0.0174
17 Q61704 Itih3 Inter-alpha-trypsin inhibitor heavy chain H3 UP 2.2255 0.0225
18 P02798 Mt2 Metallothionein-2 UP 7.1289 0.0226
19 P26350 Ptma Prothymosin alpha UP 1.9612 0.0232
20 Q9ESY9 Ifi30 Gamma-interferon-inducible lysosomal thiol reductase UP 1.6397 0.0249
21 G5E911 Fam3c DNA segment, Chr 6, Wayne State University 176, expressed, isoform CRA_f UP 1.7230 0.0259
22 V9GX81 Mroh6 Maestro heat-like repeat family member 6 UP 1.9743 0.0260
23 Q6GQT1 A2m Alpha-2-macroglobulin-P UP 2.1189 0.0271
24 P29699 Ahsg Alpha-2-HS-glycoprotein UP 1.8409 0.0276
25 Q9DBX1 Rgcc Regulator of cell cycle RGCC UP 1.9121 0.0286
26 A0A140LI34 Zfp654 Zinc finger protein 654 UP 1.6178 0.0305
27 P01029 C4b Complement C4-B UP 3.0035 0.0309
28 Q91W10 Slc39a8 Zinc transporter ZIP8 UP 1.7485 0.0334
29 P06684 C5 Complement C5 UP 2.0535 0.0339
30 Q8VDF2 Uhrf1 E3 ubiquitin-protein ligase UHRF1 UP 1.6168 0.0348
31 Q8BVE8-2 Nsd2 Isoform 2 of Histone-lysine N-methyltransferase NSD2 UP 1.6752 0.0419
32 Q9Z2G0 Fem1b Protein fem-1 homolog B UP 1.5050 0.0426
33 Q9WUQ5 Cxcl14 C-X-C motif chemokine 14 UP 1.7908 0.0440
34 Q8K0E8 Fgb Fibrinogen beta chain UP 1.7678 0.0447
35 Q3UA16 Spc25 Kinetochore protein Spc25 UP 1.8590 0.0471
36 Q80V24 Vgll4 Transcription cofactor vestigial-like protein 4 UP 1.5912 0.0580
37 Q3UU35 Ovos Ovostatin homolog UP 1.7804 0.0624
38 P54843-2 Maf Isoform 2 of Transcription factor Maf UP 1.9349 0.0798
39 P22272 Il6ra Interleukin-6 receptor subunit alpha UP 1.5519 0.0826
40 Q9WTN3 Srebf1 Sterol regulatory element-binding protein 1 UP 1.5448 0.0886
41 Q80YQ1 Thbs1 Thrombospondin-1 UP 1.5171 0.0897
42 Q9QZI9 Serinc3 Serine incorporator 3 UP 1.6498 0.0926
43 P04441-2 Cd74 Isoform Short of H-2 class II histocompatibility antigen gamma chain DOWN 0.6207 0.0005
44 Q9Z0J7 Gdf15 Growth/differentiation factor 15 DOWN 0.3918 0.0029
45 Q9D154 Serpinb1a Leukocyte elastase inhibitor A DOWN 0.6184 0.0181
46 Q64339 Isg15 Ubiquitin-like protein ISG15 DOWN 0.4915 0.0186
47 A0A0B4J1E6 Fcgr2b Fc receptor, IgG, low affinity IIb DOWN 0.6316 0.0202
48 P04117 Fabp4 Fatty acid-binding protein, adipocyte DOWN 0.5860 0.0264
49 Q9CYL5 Glipr2 Golgi-associated plant pathogenesis-related protein 1 DOWN 0.5763 0.0276
50 A6H5X4 Phf11 PHD finger protein 11 DOWN 0.6428 0.0307
51 P49813 Tmod1 Tropomodulin-1 DOWN 0.6621 0.0340
52 O35368-3 Ifi203 Isoform 3 of Interferon-activable protein 203 DOWN 0.5812 0.0353
53 Q3U4P5 Psen2 Presenilin DOWN 0.6028 0.0357
54 A0A0R4J0G6 Qpct Glutaminyl-peptide cyclotransferase DOWN 0.6221 0.0378
55 Q3TRM8 Hk3 Hexokinase-3 DOWN 0.6545 0.0389
56 F8WIP8 Spp1 Osteopontin DOWN 0.5529 0.0435
57 P11152 Lpl Lipoprotein lipase DOWN 0.5473 0.0590
58 O88935 Syn1 Synapsin-1 DOWN 0.4871 0.0603
59 Q9Z1R3 Apom Apolipoprotein M DOWN 0.6059 0.0754
60 Q8C9S4 Ccdc186 Coiled-coil domain-containing protein 186 DOWN 0.6117 0.0973
61 Q9WTR6 Slc7a11 Cystine/glutamate transporter DOWN 0.6284 0.0997

To identify obviously different proteins in GB treated N2a cells, hierarchical clustering analysis was performed. The heatmap of 61 DEPs revealed that DEPs were distinctly separated into three distinct areas (Fig. 4). The expression levels of DEPs in the Aβ group were apparently different from those in the control group, while GB pretreatment attenuated these differences. These results indicated that protein expression undergoes extensive remodeling during AD pathogenesis and this trend can be partially reversed by GB.

Fig. 4.

Hierarchical clustering analysis of the DEPs in N2a cells with GB pretreatment. The map reflects the relative abundance ratios (Aβ + GB/Aβ). Red squares indicate high expression proteins, and blue squares indicate low expression proteins.

3.5 GO and KEGG Enrichment Analyses of DEPs in Aβ1-42-Induced N2a Cells with GB Pretreatment

To explore the biological classification of the DEPs, we annotated the DEPs into some functional categories using DAVID. These proteins were categorized in accordance with GO biological process (GOBP), GO molecular function (GOMF), GO cellular component (GOCC) and KEGG enrichment analysis by DAVID [25]. GOBP analysis showed that DEPs predominantly participate in response to external stimulation (GO:0032101, p = 7.52E-07), immune system process (GO:0002684, p = 2.82E-05), cell activation (GO:0001775, p = 0.0004), and negative regulation of cell death (GO:0060548, p = 0.011) (Fig. 5a). GOMF analysis showed that the DEPs were principally associated with signaling receptor binding (GO:0005102, p = 2.02E-05), transition metal ion binding (GO:0046914, p = 0.003), and peptidase regulator activity (GO:0061134, p = 4.53E-09) (Fig. 5b). In the GOCC analysis, we discovered that most DEPs were localized in the extracellular region (GO:0005576, p = 6.99E-18) and extracellular matrix (GO:0031012, p = 1.59E-07), followed by cell surface (GO:0009986, p = 0.0002) and cell body (GO:0044297, p = 0.015) (Fig. 5c). KEGG pathway analysis indicated that the biological pathways were involved in complement and coagulation cascades (mmu04610, p = 4.05E-08), ferroptosis (mmu04216, p = 0.00027), cytokine-cytokine receptor interaction (mmu04060, p = 0.0006), and PPAR signaling pathway (mmu03320, p = 0.0058) (Fig. 5d).

Fig. 5.

GO and KEGG enrichment analyses of DEPs. GO enrichment analysis of DEPs in three categories: biological process (a), molecular function (b), and cellular component (c). (d) KEGG pathway enrichment analysis of DEPs. The percentages indicate the enriched proteins among all DEPs. p value indicates significantly enriched terms.

3.6 Validation of the Key Proteins in DEPs

To confirm the MS-based quantitative proteomics, we analyzed the expression levels of two key proteins SPP1 and FTH1 in Aβ1-42-induced and GB treated N2a cells using western blot and qPCR. FTH1 protein and mRNA levels in the Aβ group decreased markedly, and 100 μM GB treatment upregulated their expressions (Fig. 6b,c). SPP1 protein and mRNA levels in the Aβ group significantly increased, and these upregulations were potently suppressed by 100 μM GB pretreatment (Fig. 6a,c). The change tendency of FTH1 and SPP1 expression levels detected by western blot and qPCR is consistent with mass spectrometric data.

Fig. 6.

Validation of SPP1 and FTH1 expression levels in N2a cells. (a) Representative images of SPP1 protein levels and relative level normalized to β-actin (n = 3). (b) Representative images of FTH1 protein levels and relative level normalized to β-actin (n = 3). (c) Relative mRNA levels of SPP1 and FTH1 determined by qPCR (n = 3). Data was expressed as mean ± SEM. *p < 0.05 and ** p < 0.01 vs. control group; # p < 0.05 and ## p < 0.01 vs. Aβ group.

4. Discussion

Extracellular aggregated amyloid plaques and intracellular highly phosphorylated neurofibrillary tangles are the typical pathological features of AD. Abnormal aggregation of neurotoxic Aβ promotes inflammatory responses, oxidative stress, and apoptotic activation, which results in extensive neuron death and the onset of clinical symptoms [26]. GB has anti-apoptotic and antioxidant functions against cerebral ischemic injury and Aβ-induced neurotoxicity [12, 14]. Aβ-induced cell injury model of AD has been widely used for the investigation of AD pathogenesis. In the present study, N2a cells stimulated by Aβ1-42 oligomers alone revealed significantly decreased cell survival rates and cell apoptosis. Nevertheless, this change was efficiently reversed in cells with GB pretreatment (Fig. 1e–g). These results showed that GB relieved cell toxicity and apoptosis caused by Aβ1-42 oligomers, implying the neuroprotective effect of GB against cell injury. Next, we investigated whether GB protects against Aβ1-42-induced oxidative injury in N2a cells. GB inhibited intracellular ROS and MDA production and induced an upregulation of antioxidant substance like SOD (Fig. 2a–c), demonstrating the antioxidant effect of GB on cell toxicity stimulated by Aβ1-42 oligomers. In addition, the increased Aβ peptide level in the Aβ group was also reversed by 100 μM GB (Fig. 2d). GB provided anti-apoptotic and antioxidant function on Aβ1-42-induced cell injury, and downregulated Aβ peptide expression. However, the potential molecular mechanisms of GB in the progression of AD remain ambiguous.

In order to explore the neuroprotective effects of GB in AD and reveal its underlying molecular mechanisms, TMT labeled proteomics was performed to explore the profile of DEPs associated with GB pretreatment in Aβ-induced cell injury model of AD (Figs. 3,4). We confirmed 61 DEPs in Aβ1-42-induced N2a cells with GB pretreatment, including 42 upregulated and 19 downregulated proteins (Table 1). These DEPs contained several known AD protein biomarkers, like presenilin-2 (PSEN2), SPP1, and SLC7A11. The protein levels of Psen2, SPP1, and SLC7A11 were remarkably increased in Aβ group, and decreased after GB treatment. On the basis of LC-MS/MS analysis results, bioinformatic analysis of DEPs were applied to uncover the underlying signaling pathways and protein targets of GB.

GO enrichment analysis showed that DEPs mainly participated in the regulation of cell death, reminded us that apoptotic signaling pathway has definite function in the pharmacological effects of GB in AD (Fig. 5). Proteins involved in the regulation of cell death pathway included PSEN2 and SPP1. Secreted glycophosphoprotein SPP1 has an extensive range of functions [27], such as prompting neuroinflammation and apoptosis. SPP1 protein expression has been observed to upregulate in the prefrontal cortex and cerebrospinal fluid of AD patients [27, 28], as well as in APP/human presenilin-1(PS1) KI mouse model of AD [29]. Our study showed that SPP1 participants in the regulation of apoptotic progress of AD and exacerbates cell apoptosis. We validated obvious up-regulation of SPP1 in Aβ1-42-induced N2a cells, and the increased SPP1 level was significantly reduced after GB treatment (Fig. 6). These results further support the anti-apoptotic effect of GB in AD, which possibly is related to downregulated SPP1 protein.

KEGG enrichment analysis showed that DEPs in GB treated N2a cells were concerned with ferroptosis. Ferroptosis is a newly recognized iron-dependent oxidative cell death that is considered as a crucial pathological process in AD [30, 31]. It depends on the regulation of various iron metabolism proteins, such as FTH1 and ferroportin [32]. FTH1, the essential iron storage protein, provides protective effects against neural damage through the regulation of iron metabolism [33, 34]. In APP/PS1 mice, neurons in cerebral cortex and hippocampus were vulnerable to ferroptosis, accompanied by downregulated FTH1 protein [30]. GB exerted anti-ferroptosis effects by up-regulating Nrf2 and FTH1 in nonalcoholic fatty liver disease [35]. Consistent with previous conclusions, FTH1 remarkably decreased in the Aβ group and GB pretreatment upregulated its expression in our study (Fig. 6). This result implies that GB may exert anti-ferroptosis effect by up-regulating FTH1 protein in AD.

Taken together, above results confirmed that GB exerts neuroprotective effects against Aβ1-42 induced cell injury by restoring DEPs involved in the regulation of cell death and ferroptosis. GB provided anti-apoptotic and anti-ferroptosis roles in AD through down-regulating SPP1 and up-regulating FTH1. Therefore, SPP1 and FTH1 proteins can be considered as potential therapeutic targets of GB for AD.

5. Conclusions

In conclusion, the current study demonstrates that GB therapy dramatically attenuates Aβ1-42-induced cell toxicity, cell apoptosis and oxidative stress. We identified 42 upregulated and 19 downregulated DEPs in GB treated N2a cells using TMT labeled proteomics. GB provided anti-apoptotic and anti-ferroptosis effects against Aβ1-42-induced cell injury may partly through down-regulating SPP1 protein and up-regulating FTH1 protein. SPP1 and FTH1 proteins are expected to be potential therapeutic targets of GB in AD. Our conclusions were mainly derived from mass spectrometry data and bioinformatic analysis, which must have some limitations. More precise validation and additional study will be performed in the future.

Abbreviations

ACN, acetonitrile; AGC, automatic gain control; Aβ, amyloid beta; AD, Alzheimer’s disease; ANOVA, one-way analysis of variance; APP, amyloid precursor protein; DEPs, differentially expressed proteins; DMEM, Dulbecco’s Modified Eagle Medium; DMSO, Dimethyl sulfoxide; FDR, false discovery rate; FITC, fluorescein isothiocyanate; FTH1, ferritin heavy chain 1; GB, Ginkgolide B; GOBP, gene ontology biological process; GOCC, GO cellular component; GOMF, GO molecular function; HRP, horseradish peroxidase; KEGG, Kyoto Encyclopedia of Genes and Genomes; LC-MS/MS, Liquid chromatography-tandem mass spectrometry; MTT, 3-4,5-dimethylthiazol-2-yl-2,5-diphenyl-tetrazolium bromide; PE, phycoerythrin; PI, propidium iodide; PS1, human presenilin-1; PSEN2, presenilin-2; qRT-PCR, quantitative real-time PCR; ROS, reactive oxygen species; SPP1, osteopontin; TFA, trifluoroacetic acid; TEM, transmission electron microscopy; TMT, Tandem mass tag.

Consent for publication

The manuscript is approved by all authors for publication. We would like to declare on behalf of my co-authors that the manuscript has not been previously published, and is not currently submitted for review to any other journal, and will not be submitted elsewhere before a decision is made by this journal.

Author Contributions

GFY—conceptualization, methodology and supervision. YDZ—writing - original draft preparation, investigation, and writing - reviewing and editing. YZ—investigation. JZ—validation. YG and SYL—data curation. CC—supervision.

Ethics Approval and Consent to Participate

Our research was based on N2a cell line, and did not involve human or animals. No ethical approval is required.

Acknowledgment

Not applicable.

Funding

This study was supported by a Grant-in-Aid from the Scientific Research Project of Hebei Administration of Traditional Chinese Medicine (2020172).

Conflict of Interest

The authors declare no conflict of interest.

References

Publisher’s Note: IMR Press stays neutral with regard to jurisdictional claims in published maps and institutional affiliations.