-
- Academic Editor
-
-
-
†These authors contributed equally.
Preterm infants are commonly exposed to hyperoxia, which can induce hyperoxia-induced white matter injury (WMI), commonly resulting in cognitive deficits. Existing neonatal rat models of WMI show significant variability. Therefore, this study aimed to develop a reliable rat model of hyperoxia-induced WMI.
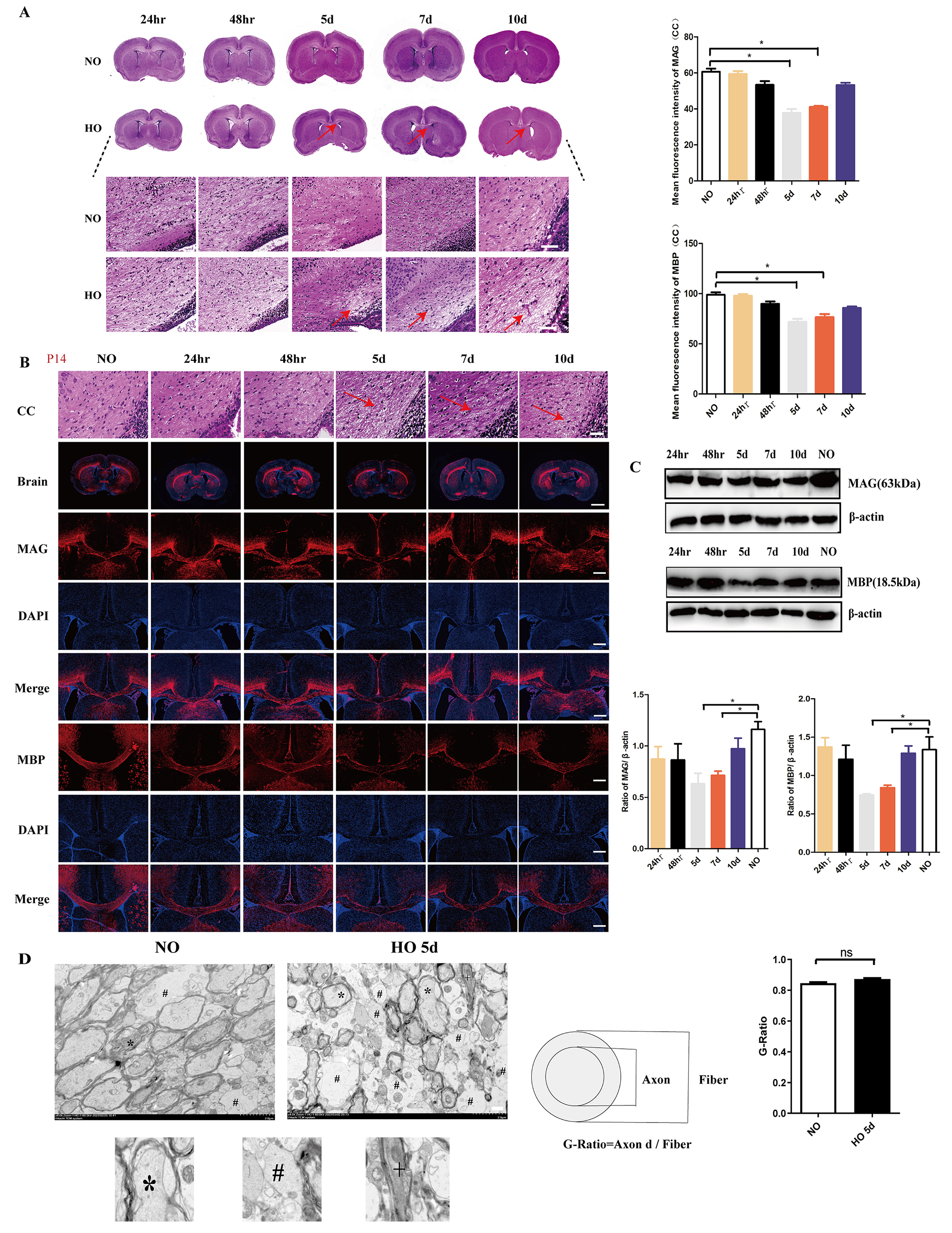
Two-day-old male newborn rats were randomly assigned to either the hyperoxia (HO) or the normoxia (NO) group. Mice in the HO group were exposed to a high-oxygen-inspired fraction (0.80) for either 24 h, 48 h, 5 d, 7 d, or 10 d, while the NO group was exposed to the standard oxygen-inspired fraction (0.21). Histological examination, immunofluorescence staining, western blot analysis, and transmission electron microscopy were performed to observe myelinogenesis. The Morris water maze test was used to assess cognitive function. The proliferation, migration, differentiation, and apoptosis of oligodendrocytes in the corpus callosum (CC) were evaluated using immunofluorescence. Levels of reactive oxygen species (ROS), malondialdehyde (MDA), superoxide dismutase (SOD), glial fibrillary acidic protein (GFAP), ionized calcium-binding adapter molecule 1 (Iba-1), interleukin-1β (IL-1β), interleukin-6 (IL-6), tumor necrosis factor-α (TNF-α), and nuclear factor kappa-light-chain-enhancer of activated B cells (NF-κB) were quantified to evaluate oxidative stress and inflammatory responses within the cerebral tissue.
Following hyperoxic exposure, demyelination and poor performance in the Morris water maze test were observed in the HO group, notably within the 5 d subgroup (p < 0.05). In addition, compared with the NO group, there were significant oligodendrocyte apoptosis, oxidative stress, and inflammatory responses in ROS, MDA, IL-1β, TNF-α, GFAP, and Iba-1 within the cerebral tissue of the HO group. The numbers of Ki67+/oligodendrocyte transcription factor 2 (Olig2)+ and Vimentin+/Olig2+ cells in the NO and HO groups were not significantly different (p > 0.05). Compared with the NO group, the average fluorescence intensity of Nerve-glia antigen 2 (NG2) and oligodendrocyte-specific marker 4 (O4) in the CC of the HO group increased, whereas the number of cyclic nucleotide phosphodiesterase (CC1) -positive cells significantly decreased (p < 0.05).
Hyperoxia causes WMI in neonatal rat brains. Exposure of neonatal rats to 80% oxygen for 5 d induces a reliable animal model of hyperoxia-induced WMI. Aberrant differentiation and apoptosis of oligodendrocytes might be the reason for hyperoxia-induced WMI.


