1 Research Centre for Medical Genetics, 115522 Moscow, Russia
2 M. Sechenov First Moscow State Medical University (Sechenov University), 119435 Moscow, Russia
3 Department of Kinetics and Catalysis, Federal Research Center for Problems of Chemical Physics and Medicinal Chemistry of RAS, 142432 Chernogolovka, Russia
4 Zhengzhou Research Institute of Harbin Institute of Technology, 450000 Zhengzhou, Henan, China
Abstract
There is a growing interest in exploring the biological characteristics of nanoparticles and exploring their potential applications. However, there is still a lack of research into the potential genotoxicity of fullerene derivatives and their impact on gene expression in human cells. In this study, we investigated the effects of a water-soluble fullerene derivative, C60[C6H4SCH2COOK]5H (F1), on human embryonic lung fibroblasts (HELF).
3-(4,5-dimethylthiazol-2-yl)-2,5-diphenyltetrazolium bromide (MTT) test was used to study the cytotoxicity of F1; reactive oxygen species (ROS) level was determined with 2,7-DCFH-DA; gene expression level was evaluated by reverse transcription polymerase chain reaction (RT-PCR); protein expression level was determined by flow cytofluorometry; fluorescence microscopy was used for visualization; Mann-Whitney statistical U-test was used for data processing. The differences were considered significant at p < 0.01.
F1 at a concentration of 0.3 mg/mL causes a short-term (up to 1 hour) increase in the number of double-strand breaks and oxidative DNA damage in HELF. Within 1 to 24 hours, F1 penetrates through the cell and nuclear membrane of HELF and localizes in the nucleus. In this case, the response of cells to DNA damage is activated: the functional activity of DNA repair genes, antioxidant and anti-apoptotic genes is increased within 24 hours. Due to the processes of activation of cell division and inhibition of apoptosis, an increase in the population of HELF cells in the presence of the fullerene derivative F1 is observed. F1 has a stabilizing effect on cell nuclei under the action of 1 Gy radiation.
An increase in antioxidant protection, activation of repair genes, anti-apoptotic genes, progression of the cell cycle, and a decrease in the level of oxidative damage, and DNA breaks in cells indicates the cytoprotective properties of F1.
Keywords
- fullerene derivatives
- cytoprotective properties
- reactive oxygen species
- radioprotective properties
- antioxidant properties
- prevent damage to DNA
At present, there is an ongoing investigation into the biosafety of new nanocomposites of synthesized water-soluble fullerene derivatives, with a particular focus on their potential toxicity to human cellular systems. Fullerenes are frequently referred to as “radical sponges” [1, 2, 3] due to their remarkable capacity to neutralize free radicals, which is attributed to the abundance of conjugated chemical bonds present in the intricate structure of fullerene frameworks. Therefore, fullerenes exhibit powerful antioxidant properties in solutions.
The nanoscale size and the possibility of various surface modifications allow fullerenes to become indispensable materials in nanotechnology, including nanomedicine. The solubility of fullerene in the environment and its charge depends on two factors: the framework and the functional groups attached to it. In the course of studying the biological effect of water-soluble fullerene derivatives on human cells, it turned out that these compounds cause the activation of several genes in cells. It has been shown that fullerene derivatives [C60] reduce the level of oxidative damage to hepatocytes in an experiment with rats [4, 5]. The antioxidant effect of fullerenes on cells in vitro is described: carboxyl derivatives of fullerenes have a cytoprotective effect on neurons [6], epithelial cells [7, 8], erythrocytes [9], and blood mononuclears [10]. Fullerenes have been shown to prevent DNA and protein damage induced by reactive oxygen species [11]. We have shown that most fullerene derivatives induce the development of secondary oxidative stress in human cells [12, 13]. Understanding the mechanism of development of the antioxidant activity of fullerenes at the level of regulation of transcription factors contributes to the effective search for compounds with antioxidant properties.
The water-soluble derivatives of fullerenes are being explored as prospective radioprotective agents due to their capacity to bind free radicals [8, 14, 15]. The study of unmodified, hydrated fullerene [C60] molecules revealed that they possess antioxidant, antiradical, and DNA-protective properties. These properties result in a decrease in reactive oxygen species (ROS) formation in water and 8-oxodG formation in DNA when the molecules are exposed to ionizing radiation. [C60] effectively eliminates long-lived protein radicals generated after irradiation. In irradiated mice, [C60] reduces the rate of both single-strand and double-strand DNA breaks, as well as the number of chromosomal breaks. Hematological analysis has shown that injecting [C60] into mice prior to irradiation leads to a reduction in radiation-induced leukopenia and thrombocytopenia. Moreover, histological analysis has demonstrated that [C60] provides significant protection to the small intestine tissues of mice from radiation-induced damage [16]. Water-soluble derivatives of fullerene are actively being explored as potential therapeutic agents for cancer treatment due to their favourable membranotropic characteristics. For instance, water-soluble fullerene derivatives may be employed as antiretroviral agents that suppress viral replication [17]. In addition, in recent years, studies have been conducted on fullerenes antitumor effects on brain or lung cancer cells [18, 19]. It has been discovered that the chemical characteristics of compounds based on fullerenes, encompassing aromatic bonds, sulfur-bearing aromatic rings, and oxygen atoms, exhibit favourable properties that contribute to their inhibitory effect on H460 and H1299 cell lines [20]. In particular, the thiophene residue serves as a pivotal functional group, exhibiting a positive correlation with a potent inhibitory effect on three distinct types of lung cells lines [20].
Not always the effective antioxidant activity of fullerenes allows them to be used as radioprotectors. The effect of fullerene derivatives on the genetic apparatus of a cell involves the activation of genes of many signaling pathways in cells, which causes an ambiguous effect. Therefore, each new fullerene derivative that is planned for use in biomedicine needs to be investigated from the point of view of its effects on various types of cells in the human body.
Synthesis and characterization of F1 with five attached residues of potassium salt of 2-(phenylthio)acetic acid and a hydrogen atom attached to the cage (acetic acid, 2,2′,2′′,2′′′,2′′′′-[(8-chloro[5,6]fullerene-C 60 -Ih-1,7,11,24,27(8H)-pentayl)pentakis(4,1-phenylenethio)]pentakis-, potassium salt (1:5)) was described in detail previously by our group [21] and a brief description is provided in Supplementary Material 1. This compound demonstrated a marked inhibitory activity against three distinct types of lung cancer cell lines at a concentration of 400 µM. In particular, at this concentration, it sufficiently reduced the survival rate of lung cancer cell lines A549, H460, H1299 below ~56% [20]. At the same time, this compound was not toxic to normal cells. Thus, this compound can be considered one of the most promising fullerene-based compounds with antitumor activity.
The modified fullerene was presented in the form of a dry brown powder, which was subsequently dissolved in distilled water.
The Research Centre for Medical Genetics (RCMG) provided the fourth passage of
human embryonic lung fibroblasts (HELF). Cells were seeded with a density of 1.7
Cells were cultured in a 96-well plate for a period of 24 hours. The viability of the cells was evaluated using the 3-(4,5-dimethylthiazol-2-yl)-2,5-diphenyltetrazolium bromide (MTT) assay. After a period of 24 hours, the medium was decanted from the culture plate. Subsequently, 100 µL of a diluted MTT solution (Sigma-Aldrich, St. Louis, MO, USA) was added to each well. The MTT concentration was 5 mg of dye per 1 ml of sterile water. The cells were then incubated for 1 to one 1.5 hours at 37 °C in an atmosphere containing 5% CO2. Following the incubation period, all contents of the plate were removed, and 100 mL of dimethyl sulfoxide (DMSO) were added to each well, which were then incubated in a refrigerator at +5 °C for 15 min. Living cells exhibit a blue coloration of their mitochondria. The results of the test were analyzed at a wavelength of 550 nm using an EnSpire Plate Reader (EnSpire Equipment, Turku, Finland).
ROS analysis was performed using flow cytometry and fluorescence microscopy.
Approximately 8
The cells (approximately 50
RNA was extracted from the cells using YellowSolve kits (Klonogen, St.
Petersburg, Russia). This was followed by a phenol-chloroform extraction
procedure and precipitation using chloroform and isoamyl alcohol in a ratio of
49:1. The concentration of RNA was determined using Quant-iT RiboGreen reagent
produced by MoBiTec in Göttingen, Germany on a tablet reader (EnSpire
Equipment, Turku, Finland). The
Fluorescence microscopy was conducted using an AxioScope A1 fluorescence microscope (Carl Zeiss, Oberkochen, Germany) and the CyTell cellular imaging system (GE Healthcare, Buckinghamshire, UK).
The irradiation was performed in a medium maintained at a temperature of 20 °C using a pulsed X-ray generator (ARINA-2, Spectroflash, Russia). The X-ray tube voltage was approximately 160 kilovolts (kV), with a peak energy in the X-ray spectrum of approximately 60 keV. The dose rate was set at 1 gray (Gy) per minute. The control cells remained unirradiated.
The comet assays were carried out as follows. A cell suspension in low-melting-point agarose was dropped onto slides that had precoated with 1% normal-melting-point agarose. These slides then immersed in a solution containing10 mM Tris-HCl, pH 10, 2.5 M NaCl, 100 mM EDTA, 1% Triton X-100, 10% DMSO at 4 °C for 1 hour. After that, the slides were transferred to electrophoresis buffer comprising 300 mM NaOH and 1 mM EDTA at pH greater than 13. Electrophoresis was performed for 20 min at 1 V/cm, 300 mA. The slides were fixed in 70% ethanol and stained using SYBR Green I (Invitrogen, USA).
The statistical significance of the observed discrepancies was assessed through the use of nonparametric Mann-Whitney U tests. p values less than 0.01 were deemed statistically significant and have been marked in the figures using the symbol “*”. The data were analysed using the professional software package StatPlus 2007 (http://www.analystsoft.com).
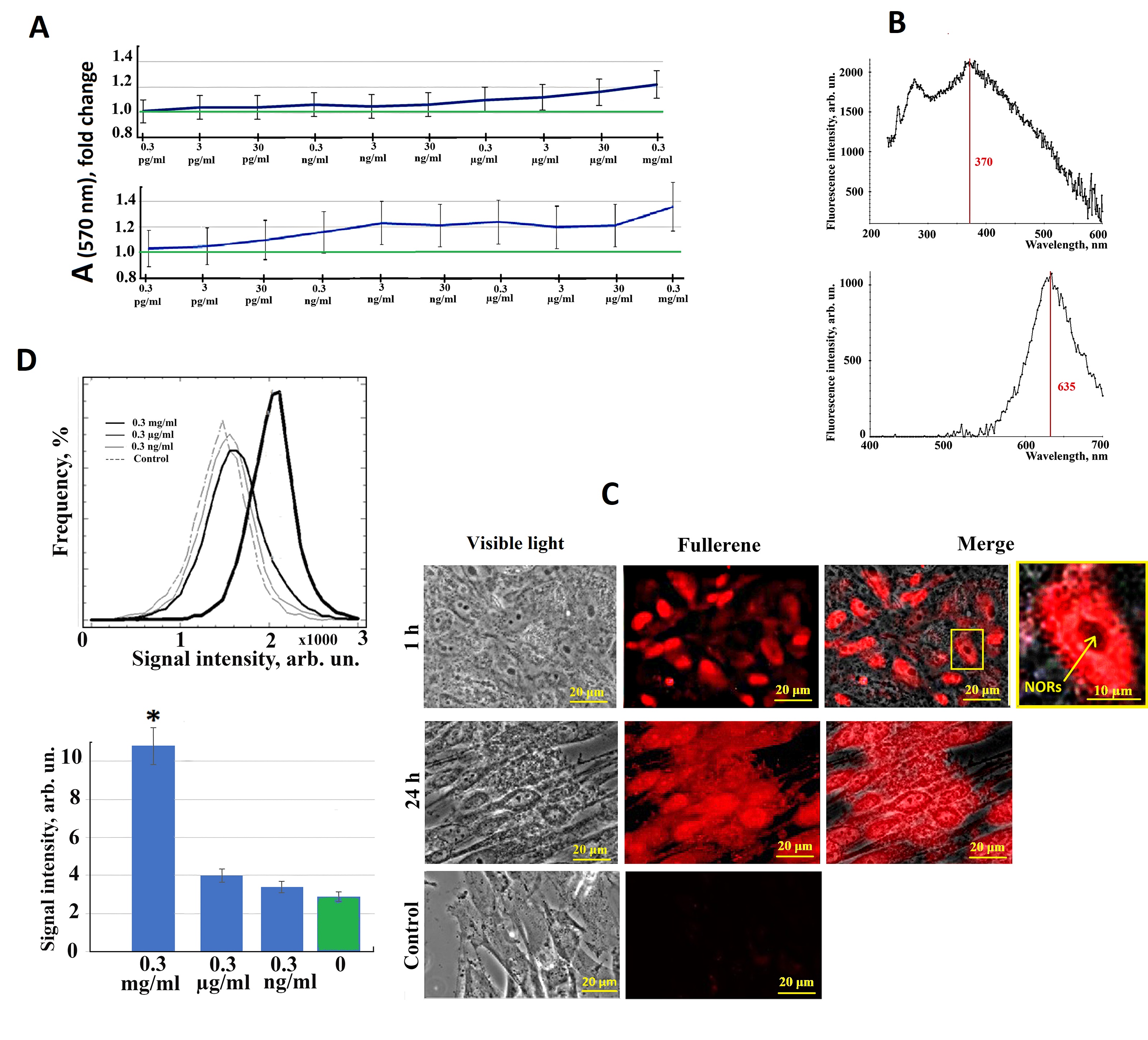
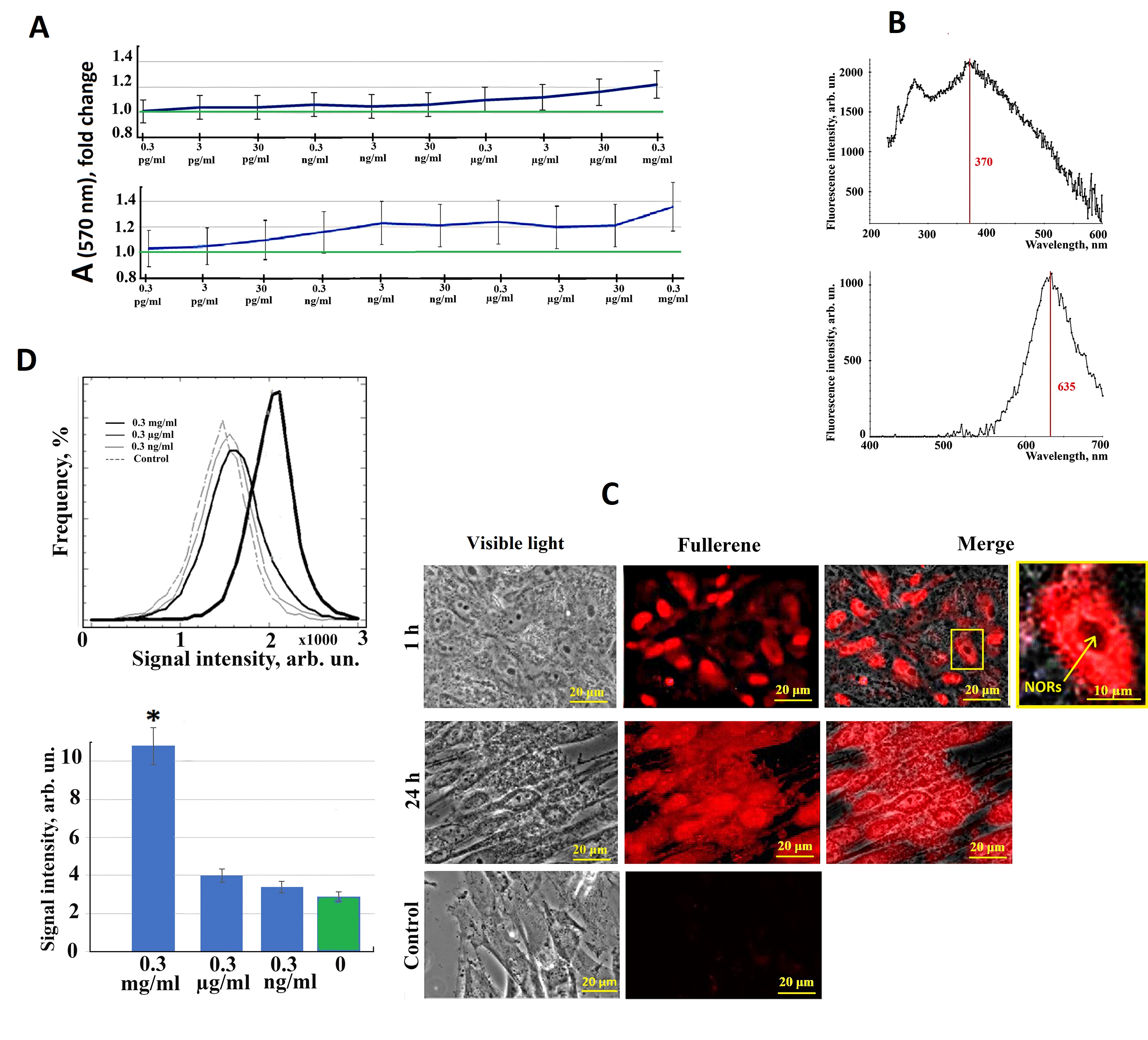
The effect of fullerene derivative [C60], F1 (C60[C6H4SCH2COOK]5H, Fig. 1), molecular weight 1748.13 g/mol) on human fetal lung fibroblasts (HELF) was studied. To assess the cytotoxicity of the studied compound, a standard MTT test was performed. The test reaction is the reduction of colorless 3-(4,5-dimethylthiazol-2-yl)-2,5-diphenyl-2H-tetrazolium bromide (MTT) by mitochondrial and cytoplasmic dehydrogenases to purple formazan, which confirms the presence of living and functioning cells. The formation of formazan is detected with spectrophotometry. Incubation of cells with a fullerene derivative F1 was carried out for 24 and 72 hours. Fullerene showed no toxicity in the range from 0.3 pg/mL to 0.3 mg/mL (Fig. 2A) neither after 24 hours nor after 72 hours, this is the most nontoxic of all the fullerene derivatives we studied earlier [13, 14, 23, 24]. At the same time, after 72 hours in the concentration range of 3 ng/mL–3 mg/mL, an increase in cell survival was observed by 20–40% relative to the control cells cultured without fullerene (Fig. 2A).
Fig. 1.
Molecular formula of fullerene derivative F1.
Fig. 2.
3-(4,5-dimethylthiazol-2-yl)-2,5-diphenyltetrazolium
bromide (MTT)-test and fluorescence images of HELFs incubated with fullerene
derivative F1. (A) 3-(4,5-dimethylthiazol-2-yl)-2,5-diphenyltetrazolium bromide
(MTT)-test. The absorbance at 570 nm vs concentration of fullerene derivative F1.
The green curve is for control, the blue curve is for F1 action. (B) The
excitation spectrum of an aqueous solution of fullerene F1 (left) and
fluorescence spectrum of an aqueous solution of fullerene F1 (right). (C)
Fluorescence images of HELFs (40
An aqueous solution of fullerene derivative F1 under UV irradiation (wavelength 300–400 nm with a maximum of 370 nm) has a bright dark red fluorescence (with a maximum of 630 nm). Fig. 2B shows the excitation and fluorescence spectra of an aqueous fullerene solution at a concentration of 0.1 mg/mL. We used the ability of compound F1 to fluoresce to analyze its penetration and localization in cultivated HELFs.
The localization of fullerene in cells was analyzed using an AxioVert fluorescence microscope (Carl Zeiss, Germany) and a high-resolution video camera. Within 1 hour under HELF culture conditions, fullerene derivative F1 penetrates through the cell and nuclear membrane, accumulating in the nucleus. The localization of fullerene in cells is indicated by dark red fluorescent spots observed at a wavelength of 350 nm (Fig. 2C). After 24 hours, fullerene derivative F1 accumulates even more in the nucleus without staining the structure of the nucleoli (Fig. 2C).
This is the only water-soluble derivative of fullerene [C60] from all previously studied by us, penetrating through the nuclear membrane [13, 14, 23, 24].
The data obtained during the study of fullerene fluorescence by microscopy are fully confirmed by the data obtained using the flow cytometry (FCA) method. In unfixed cells, the increase in fluorescence is most noticeable at an excitation wavelength of 375 nm when using FL4-FL4 filters. The fluorescence signal of fullerene in cells increases with an increase in the concentration of compounds (Fig. 2D).
Thus, it was shown that the fullerene derivative F1 has red fluorescence under UV irradiation, within 1 to 24 hours the F1 compound penetrates through the cell and nuclear membrane of HELF, localizes in the nucleus, which makes it possible to use this water-soluble fullerene derivative as a vital dye for detecting the nucleus in living cells. Due to the property of this compound to detect the nucleus in living cells, combined with its low toxicity even in high concentrations, fullerene derivative F1 may be in demand in the future as a dye in the practice of laboratory work. But before recommending the fullerene derivative F1 as a vital dye, it is necessary to investigate its effect on the level of oxidative stress and the stability of nuclei.
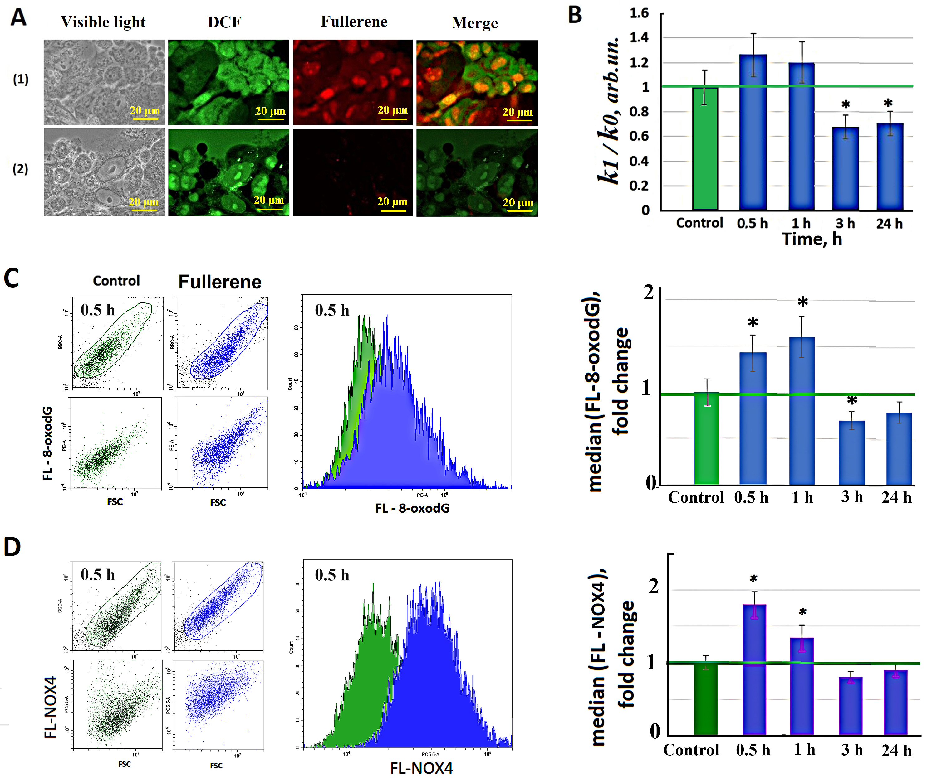
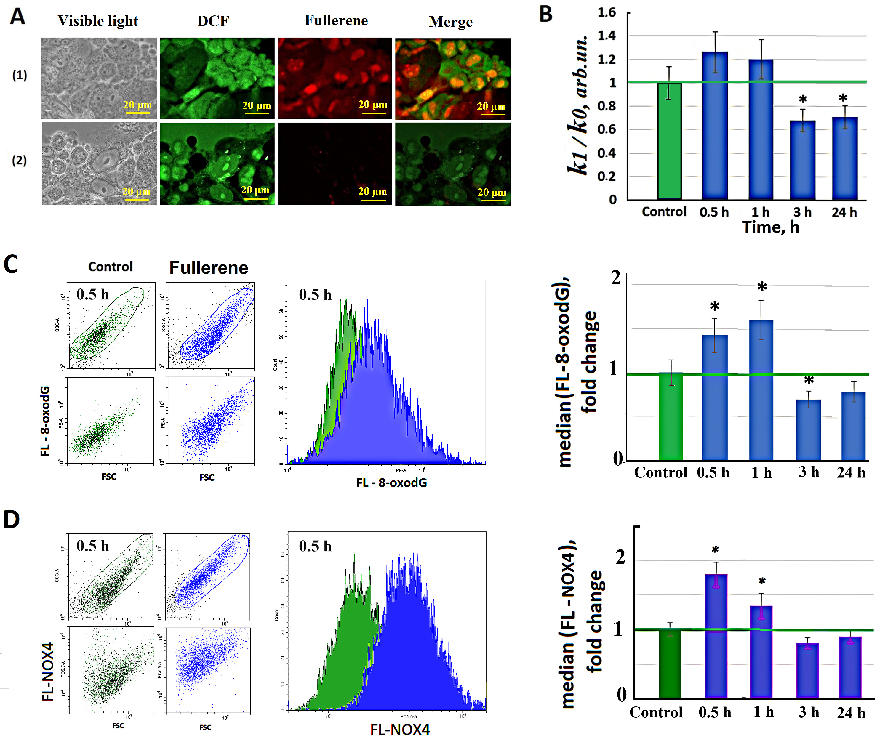
The cytoplasm, the cell membrane and the nucleus serve as sites for the production of reactive oxygen species (ROS) in a living cell. Furthermore, cells generate hydrogen peroxide molecules in the extracellular environment. ROS plays a crucial role in various cellular processes such as proliferation, apoptosis and intercellular communication. However, excessive production of ROS by cells can lead to cell death or cellular damage. This phenomenon occurs when intracellular mechanisms are disrupted or when external factors are present. The level of ROS production in cells was assessed using the compound H2DCFH-DA, which penetrates the cytoplasm through cell membranes and is rapidly hydrolyzed by cellular hydrolases into DCFH. Non-fluorescent DCFH is then oxidized by ROS to form intensely fluorescent DCF, serving as a sensitive indicator of oxidative stress within the cell.
Fig. 3B shows the dependences of the DCF synthesis rate constants in cells at a fullerene F1 concentration of 0.3 mg/mL after 0.5, 1, 3, and 24 hours of incubation of cells with fullerene. Compound F1 0.5–1 hour after addition to the cell culture medium contributes to a slight increase in ROS synthesis, and a decrease in ROS levels is observed in cells 3 and 24 hours after the addition of F1 (Fig. 3A,B). At the same time, using the fluorescence microscopy method, it can be observed that within 1 hour after the addition of F1 to the culture medium, it is localized in the nuclei of most cells, while high ROS synthesis is observed both in the cytoplasm and in the HELF nuclei (Fig. 3A). Previously, under the action of water-soluble fullerene derivatives, we noted a short-term or long-term decrease in the level of ROS in cultured cells [13, 14, 22, 23, 25, 26]. The increase in the level of ROS under the action of F1 turned out to be a surprise for us since we expected that F1 would bind free radicals in cells and the level of ROS would decrease. Previously, we observed a secondary increase in the ROS level after an early decline, but not vice versa [13, 14]. We tried to figure out what could be the reason for the decrease in ROS in HELF 3 and 24 hours after the addition of F1 if F1 did not show the properties of a free radical acceptor even in the first hour after its introduction into the HELF culture medium.
Fig. 3.
The reactive oxygen species (ROS) level measured by fluorescence microscopy, ratio of I
(DCF) change rate, dynamic change of average fluorescence intensity of 8-oxodG
and NOX4. (A) The ROS level measured by fluorescence microscopy (40
The damaging effect of F1 on the cell can be realized in the form of oxidative modifications and breaks in the DNA of cell nuclei. When studying the level of oxidative damage to the DNA of fibroblast nuclei under the action of the F1 compound at a concentration of 0.3 mg/mL, it was found that after 0.5–1 hour the level of 8-oxodG (a marker of DNA oxidation) increases, and after 3–24 hours the level of 8-oxodG falls below the control values (Fig. 3C).
NADPH oxidases are the primary source of physiological levels of ROS in cells. One such NADPH oxidases expressed in fibroblasts is NOX4. The level of NOX4 expression in HELF, under the influence of F1 at a concentration of 0.3 mg/mL, increases significantly after 0.5–1 hour, but decreases below control values after 3–24 hours (Fig. 3D). NOX4 protein expression increase is consistent with an increase of ROS level in cells under the action of compound F1.
The formation of DNA breaks is associated with the synthesis of reactive oxygen species (ROS) in the cell and with an increase in the level of oxidative damage. The study of the number of DNA breaks in HELF was carried out using the comet method according to a standard protocol. The indicator was determined—the percentage of DNA in the tail of the comet. An hour after the addition of compound A1 at a concentration of 0.3 mg/mL to the HELF culture medium, the number of breaks in cells determined by the comet method does not increase compared to the control (Fig. 4).
Fig. 4.
Cumulative histograms for % DNA in comet’s tail and double strand break (DSB) in
cells exposed to fullerene derivative F1. (A) Cumulative histograms for % DNA
in comet’s tail 1h after cultivation cells with fullerene derivative F1 (0.3
mg/mL). (B) Flow cytometry detection of DSB in cells exposed to fullerene
derivative F1 (1 h; 0.3 mg/mL), cells were processed for immunofluorescence
staining with anti
The H2AX protein, a histone associated with DNA packaging in chromatin, undergoes phosphorylation at the serine 139 site in the vicinity of DNA breaks. This process is mediated by the action of kinases such as ATM, ATR, and DNA-dependent protein kinase (DNA-PK). This fact forms the basis for a method of detecting double-stranded breaks in DNA. The presence of phosphorylated H2AX histones, which are associated with labelled antibodies, can be visualized within the cell nucleus. Their accumulation serves as an indicator of the initiation of apoptosis in a cellular population.
Fig. 4C shows a photograph of fixed cells stained with conjugated antibodies to yH2AX labelled with FITC. The analysis showed a slight increase in the number of cells containing tags 30 minutes after the addition of F1 compounds at a concentration of 0.3 mg/mL to the HELF culture medium. After 1 hour, the number of labels in the cells after the introduction of compound F1 decreased below the control values.
By the method of flow cytofluorimetry (when comparing the medians of distributions), the data obtained by analyzing gamma foci (Fig. 4B) were confirmed. After 0.5 hours, the number of gamma-foci increases, and after 1 hour it falls below the control (Fig. 4B).
Thus, the F1 compound at a concentration of 0.3 mg/mL causes oxidative DNA damage in cells and a slight increase in the number of double-stranded DNA breaks in HELF nuclei during the “early” response period (0.5–1 hour), which is associated with increased expression of the NOX4 gene. At the same time, a rapid (within 1 hour) occurs reduction of the number of DNA breaks and (within 3 hours) the level of oxidative DNA modifications for 8-oxyguanosine below the control values.
The redox status of a cell is determined by the balance between the production of reactive oxygen species and their removal through various antioxidant defense mechanisms [24]. When the cell’s antioxidant systems are activated, the level of oxidative damage may decrease. NRF2 is one of key transcription factors regulating the level of antioxidant reaction in cells. NRF2 is the most significant regulator of cellular defenses against xenobiotic and oxidative stress. It controls the basal and induced expression of many genes of the element-dependent antioxidant response, as well as enzymes that are involved in the first and second phases of exogenous and endogenous substances detoxification [27, 28]. In response to various activating stimuli, NRF2 is stabilizing and translocates to the nucleus, where it activates the transcription of its downstream targets [29].
Under the action of fullerene derivative F1 at a concentration of 0.3 mg/mL, we found an increase in the expression level of the NRF2 (NFE2L2) gene after 1–24 hours. The increase in the expression of the NRF2 gene was significant (3.4 times) 24 hours after the addition of fullerene derivative F1 at a concentration of 0.3 mg/mL to the cell culture medium (Fig. 5A), which indicates a long-term antioxidant response of cells.
Fig. 5.
Gene expression and median flow cytometry signal intensities of
cells stained with antibodies. (A) NF-E2-related factor 2 NRF2 gene expression (RT-PCR) and
median flow cytometry signal intensities of cells stained with anti-NRF2-FITC
antibodies, in both intact cells and cells incubated with F1 (0.3 mg/mL); mRNA
levels were calculated as an average of three measurements, compared to control
values. TBP was used as a reference gene. *p
The primary mechanism governing the activity of Nrf2 involves its interaction with the Keap1 protein. Under normoxic conditions, Keap1 binds to Nrf2, targeting it for degradation by the proteasome, while Keap1 is regenerated. However, during oxidative stress, this interaction between Nrf2 and Keap1 becomes disrupted, allowing Nrf2 to activate the transcription of genes involved in protective mechanisms [30]. An increase in the level of NRF2 protein in HELF after 0.5 hours is most likely associated with the release of NRF2 from the complex with an inhibitor, and an increase in the expression of NRF2 protein after 3–24 hours is most likely associated with an increase in the transcriptional activity of the NRF2 gene (Fig. 5A).
The BRCA1 and BRCA2 genes are activated during DNA repair in cells. The expression level of the BRCA1 gene increases after the addition of fullerene derivative F1 at a concentration of 0.3 mg/mL to the cell culture medium after 0.5 and 1 hour by 1.9 and 2.7 times, respectively (Fig. 5B). The expression level of the BRCA2 gene increases after the addition of fullerene derivative F1 at a concentration of 0.3 mg/mL to the cell culture medium after 3 to 24 hours by a factor of 1.7–1.9 (Fig. 5B).
DNA repair genes are activated within the first 30 minutes after the addition of fullerene derivative F1 to the cells. This leads to a very rapid (within 1 hour) reduction in the number of DNA breaks caused by this compound. After 3–24 hours, the F1 activates the antioxidant reaction of cells. In turn, this fact explains the low toxicity of the compound, despite the activation of ROS synthesis.
An increase in the proliferative activity of HELF in the presence of F1 at a concentration of 0.3 mg/mL was shown 24 hours after the addition of F1 (the number of cells increased by 20%) when analyzing the DNA content in cells.
We investigated the effect of F1 on the expression level of pro- and anti-apoptotic genes. It was shown that the expression level of the BCL2 gene increases significantly within 0.5–24 hours after the addition of F1 at a concentration of 0.3 mg/mL to the cell culture medium (Fig. 5A), the expression level of the anti-apoptotic BAX gene does not change (Fig. 5C), which indicates the inhibition of apoptosis by the F1 in HELF. 0.5–3 hours after the addition of F1 at a concentration of 0.3 mg/mL to the HELF culture medium, the expression level of p53 does not change, and after 24 hours it decreases by 15%. The data obtained confirm that the F1 compound does not initiate an apoptosis program in cells.
When the cell cycle begins, the production of the cyclin D1 protein is stimulated. This protein is encoded by the CCND1 gene. An increase in the level of expression of two genes, CDKN1A and CDKN2A, which are involved in the cell cycle, can lead to cell cycle arrest.
When exposed to F1 at a concentration of 0.3 mg/mL on HELF, the expression level of the CCND1 gene increases within 0.5–24 hours (Fig. 5D) at the same time, the expression level of CDKN1A and CDKN2A genes did not change, which indicates the progression of the cell cycle and an increase in the process of cell proliferation.
The increase in the proliferative activity of HELF is also indicated by an increase in the expression level of the PCNA proliferation marker after 3–24 hours in the presence of the F1 at a concentration of 0.3 mg/mL (Fig. 5E). An increase in the level of PCNA expression in HELF after the addition of compound F1 to the cell culture medium also indicates an increase in reparative synthesis in cells with the participation of delta polymerase, whose transcription factor is PCNA.
An increase in the number of cells during their cultivation in the presence of fullerene derivative F1 is associated both with the activation of the cell division process and with the inhibition of the apoptosis process. An increase in the proliferative activity of cells in the presence of F1, and activation of antioxidant systems make F1 attractive for use as a prolonged-acting antioxidant. Short-term oxidative stress, which is probably necessary to activate the antioxidant protection of cells, leaves room for doubt. This period (up to 1 hour) after exposure to F1, when the level of oxidative stress increases, the level of oxidative damage and DNA breaks increases, making the cell vulnerable to mutation formation, although activation of the repair system during this period reduces this probability to a minimum. We decided to investigate the effect of F1 on the formation of ruptures caused by small doses of radiation.
During radiation exposure of cells, the genomic integrity and stability are compromised due to the generation of single-stranded and double-stranded breaks in DNA induced by reactive oxygen species, commonly known as ROS. The study of the number of single- and double-strand DNA breaks in HELF was carried out using the comet method according to a standard protocol for determining the number of DNA breaks in cells under the action of radiation against the background of potential radioprotectors. When ionizing radiation with a dose of 1 Gr was applied to HELF, the number of DNA breaks in cells increased by 3 times. An hour after the addition of F1 at a concentration of 0.3 mg/mL to the cell culture medium, the number of double-strand breaks in cells determined by the comet method did not change compared to the control (Fig. 6A). Fullerene itself does not cause the formation of DNA breaks. The addition of this compound both before and after the action of radiation at a dose of 1 Gr slightly reduced the number of DNA breaks (Fig. 6A). At the same time, F1 stabilized the structure of HELF cores (Fig. 6B).
Fig. 6.
Cumulative histograms for % DNA in comet’s tail different
degrees of damage to nuclei in cells. (A) Cumulative histograms for % DNA in
comet’s tail 1h after irradiation of cells and irradiation of cells with
fullerene derivative F1 (0.3 mg/mL). The differences were analyzed using
Kolmogorov-Smirnov statistics (p
Thus, using the comet method, it was shown that F1 has a stabilizing effect on cell nuclei, while slightly reducing the number of DNA breaks in cell nuclei caused by radiation.
When studying the biological activity of F1—a water-soluble derivative of fullerene [C60], we found properties unique for this class of compounds with cultured HELF. Within 1–24 hours, the F1 penetrates through the HELF and nuclear membrane and localizes in the nucleus, which suggests its direct effect on DNA in the cell nucleus. Earlier, when studying the biological response of fullerene derivatives, we observed their penetration through the cytoplasmic membrane, but they were localized in the cytoplasm of cells without penetrating the nucleus [23, 25, 26]. Grasping the intricate interplay between fullerenes and biological membranes holds immense significance for the successful integration of fullerene-based technologies in the fields of biomedicine and toxicology [31]. To date, the majority of research has been centered around the investigation of fullerenes within the context of either in single-lipid bilayers [32, 33, 34] or binary mixtures [35]. Real cell membranes are complex, multicomponent structures. It is extremely important to be able to determine the risk of fullerene exposure to living organisms [31]. The process of cellular internalization of fullerenes involves three distinct mechanisms: endocytosis, phagocytosis, and direct transmembrane translocation across the plasma membrane [36]. In model systems, it has been demonstrated that fullerenes have the capacity to spontaneously penetrate plasma membranes. Fullerenes tend to localize themselves in regions of high lipid unsaturation, which are enriched in the inner leaflet of the plasma membrane. This phenomenon leads to the formation of fullerene aggregates even at low concentrations. With increasing fullerene concentration, the clusters of fullerenes grow, potentially resulting in budding events at the inner leaflet of the plasma membrane [31]. In our previous studies [23, 25, 26] we observed such an accumulation of fullerene derivatives in the cytoplasm with the formation of aggregates, while F1 was able to quickly move into the cell nucleus without the formation of aggregates. It should be noted that in another study, the movement of fullerenes into the cell nucleus was observed [37]. The movement of fullerene into the cell nucleus can lead to its interaction with the DNA structure. It has been demonstrated that pristine and hydroxylated fullerenes do not induce unwinding of the DNA structure. Instead, they exhibit a preference for binding to the major groove of DNA, which is achieved through both the formation of direct hydrogen bonds and the mediation of water molecules [37]. Fluorinated derivatives, on the other hand, are capable of penetrating the DNA structure and forming intercalative complexes, characterized by a high affinity for binding [37]. We have suggested that F1 can interact with DNA in the cell nucleus either by damaging the DNA structure or by stabilizing it. Using the comet method, it was shown that fullerene derivative F1 has a stabilizing effect on cell nuclei while reducing the number of DNA breaks in cell nuclei caused by radiation.
At the same time, during the first hour after exposure to F1 on HELF, a weak genotoxic effect of fullerene is observed. The fullerene derivative F1, at a concentration of 0.3 mg/mL, causes a slight increase in the number of double-strand breaks and oxidative DNA damage in HELF cells during the “early” response period (within the first 30 minutes). This is associated with an increase in the expression of the NOX4 gene. In this case, the response of cells to DNA damage (DDR) is activated: during the first 30 minutes after addition to the cells, F1 activates DNA repair genes, which leads to a very fast (within 1 hour) reducing the number of DNA breaks caused by these compounds and the level of oxidative DNA modifications for 8-oxyguanosine below the control values.
The inflammatory process and oxidative stress are important pathological mechanisms underlying the occurrence and progression of lung inflammation, one of the stages in the formation of idiopathic pulmonary fibrosis. For effective treatment of lung inflammation, it is necessary to break the vicious cycle, including ROS synthesis, NOX4 activation, NLRP3, and p38 MAPK inflammasome activation. Therefore, the search for drugs is underway, including nanocompounds that reduce NOX4 activity [38]. It has also been shown that suppressing NOX4 improves airway remodeling and reduces inflammation in mice with asthma. This suggests that NOX4 could be a potential target for asthma treatment [39].
In this study, we showed that F1 reduces the level of transcriptional activity of NOX4. The nanoconnection that we studied effectively penetrates into cells, so we can assume its effectiveness in future use after additional research as an effective anti-inflammatory agent.
In addition, Nrf2 is a central regulator of cellular antioxidant reactions, inflammation, and redox balance restoration. Activators of Nrf2 exhibit a powerful antifibrotic effect and significantly reduce lung fibrosis in vivo and in vitro [40]. Since F1 can activate NRF2, it confirms the possibility of potential use as an anti-inflammatory.
It has been shown that the expression of NOX4 is increased in precancerous fibrous conditions, which can lead to lung carcinomas [41]. The increased expression of NOX proteins explains tissue damage and DNA damage from ROS, which accompany precancerous conditions and contribute to both the initiation and progression of a wide range of malignant neoplasms [41].
It can be assumed that F1 has prospects for practical application in the future: low toxicity and rapid penetration of F1 into cell nuclei will allow us to consider this fullerene as a carrier for targeted drug delivery to cell nuclei. Recent research indicates a trend towards the use of nanoparticles loaded with anti-aging plant extracts, which enhance the moisturizing, antioxidative, regenerative, and photo-protective properties of the skin [42]. The use of fullerene derivatives in cancer treatment as potential drug delivery platforms for intracellular targeting is widely investigated [43, 44, 45]. Water-soluble derivatives of fullerenes are used to deliver small interfering RNA (siRNA) to cells, while such fullerene-siRNA complexes have a complex effect on clutch, including regulation of the level of ROS [46].
In addition, it is possible to use this water-soluble fullerene derivative as a vital dye to detect the nucleus in living cells. Due to the property of this compound to detect the nucleus in living cells, combined with its low toxicity even in high concentrations, F1 can be in demand as a dye in laboratory practice.
The ability of F1 to effectively bind ROS together with the detected genoprotective properties of this compound suggests the potential for the use of F1 in the clinic as an effective antioxidant, including for the protection of normal tissue during frequent X-ray examinations. Perhaps in the future, based on the F1 compound, it will be possible to create an effective radioprotector and genoprotector that protects cells and tissues, including the brain, from prolonged exposure to radiation, which will find its application in space research when developing long-term flights.
Fullerene derivative F1 activates the antioxidant response of cells after 72 hours, which explains the low toxicity of the compound, despite the activation of ROS synthesis.
Activation of the antioxidant response of cells occurs against the background of
an early (within 1 hour) increase in ROS synthesis. Reactive oxygen species
(ROS), widely acknowledged as crucial mediators of cellular processes such as
growth, adhesion, differentiation, senescence, and apoptosis, are generated as
by-products of cellular respiration within mitochondria [47]. These reactive
oxygen species are actively produced by cells through the action of NADPH
oxidases (NOX), serving as both innate immune responses and signaling molecules
[48]. However, excessive production and accumulation of ROS, as well as reactive
nitrogen species, can prove detrimental to cells and tissues, leading to
oxidative damage to cellular macromolecules and ultimately resulting in tissue
injury, loss of viability, and cell death [49]. We have shown that F1 stimulates
the synthesis of ROS through the activation of NADPH oxidase NOX4. In the face of
oxidative stress, cells undergo a metabolic reconfiguration and modulation of
gene expression in order to maintain redox equilibrium. This process is
facilitated by the activation of a key factor known as NRF2, which is associated
with the NF-E2 family of transcription factors. NRF2 plays a crucial role in
regulating the transcriptional activation of genes that are involved in various
aspects of antioxidant defense, including antioxidant biosynthesis and metabolic
adaptation [50]. The activation of Nrf2 typically occurs through mechanisms
involving evasion from Keap1-mediated degradation in the cytoplasm or
GSK3
The total cytoprotective effect of F1 on HELF is combined in Fig. 7.
Fig. 7.
Schematic representation of F1 action on HELF in time.
The fluorescence of the water-soluble fullerene derivative F1 makes it possible to detect it inside living cells. After 1-24 hours of exposure, the F1 compound has penetrated through the cellular and nuclear membranes of the HELF. Once inside, it localizes in the nucleus, making it a potential vital dye for identifying the nucleus in living cells. This property also suggests that it could be used in the future as a vector to deliver various compounds into the cell nucleus.
The early exposure of F1 to HELF (30 min–1 h) is dangerous since an increased level of ROS causes DNA damage, which can have a negative effect on cells with a weakened DNA repair system, which will lead to increased survival of cells with DNA rearrangements.
An increase in antioxidant protection, activation of repair genes, anti-apoptotic genes, progression of the cell cycle, and a decrease in the level of oxidative damage, and DNA breaks in cells indicates the cytoprotective properties of F1. F1 has a stabilizing effect on cell nuclei, while reducing the number of DNA breaks in cell nuclei caused by radiation.
The datasets used and/or analyzed during the current study are available from the corresponding author on reasonable request.
Conceptualization, SVK and NNV; methodology, SVK and NNV; validation, SVK, ESE and PAT; investigation, SIK, PEU, EVP, EAS, ESE, SEK, IIV, LVK, EMM, TAS and OAK; re-sources, NNV; data curation, SVK, PAT and NNV; writing—original draft preparation, SVK, EMM and PEU; writing—review and editing, SVK, SEK, EVP, EMM and PEU; visualization, NNV, PEU; supervision, NNV; project administration, NNV, SVK and SIK; funding acquisition, SVK. All authors have read and agreed to the published version of the manuscript. All authors contributed to editorial changes in the manuscript. All authors have participated sufficiently in the work and agreed to be accountable for all aspects of the work.
Not applicable.
Not applicable.
The study was supported by a government assignment from the Ministry of Science and Higher Education. Synthesis of the water-soluble fullerene derivative was supported by the Russian Science Foundation (project no. 22-43-08005).
The authors declare no conflict of interest.
Supplementary material associated with this article can be found, in the online version, at https://doi.org/10.31083/j.fbl2912408.
References
Publisher’s Note: IMR Press stays neutral with regard to jurisdictional claims in published maps and institutional affiliations.







